【摘要】AI智能体正从依赖外部脚本的“流水线”范式,转向将规划、工具使用与记忆能力内化为模型参数的“模型原生”范式。强化学习是驱动这一架构重塑的核心引擎。

引言
在AI智能体(Agent)的架构设计领域,一场深刻的范式革命正在悄然发生。长期以来,业界主流的构建方法论可被概括为一种“流水线”工程(Pipeline-based)。开发者们如同搭建复杂的机械装置,将大型语言模型(LLM)作为核心处理单元,再通过外部系统为其拼接上规划、工具调用和记忆等功能模块。这种方式在特定场景下行之有效,但其本质是一种外部编排,模型的行为高度依赖于预设脚本,一旦任务的复杂性超出预设范围,整个系统便因“脚本缺口”而陷入混乱,鲁棒性与泛化能力均受限制。
这一从“外部编排”到“内部学习”的根本性转变,其核心思想在近期的一项研究中得到了系统性阐述。该研究由北京交通大学的桑继涛、肖金林等研究人员共同完成,其成果预定发表于2025年10月的《美国计算机协会学报》(Journal of the ACM, J. ACM)。对于希望深入探究其技术细节的同行,可以通过访问学术预印本平台arXiv,检索编号 arXiv:2510.16720v2 来获取论文原文。
本文将基于该研究揭示的核心洞察,深入剖析这一架构演进背后的逻辑。我们将看到,业界正逐步告别“拼凑模块”的模式,转向一种更为彻底的解决方案,即模型原生(Model-native)范式。其核心思想是,不再将规划、工具使用和记忆等高级能力作为外部附加件,而是通过训练,将它们直接内化为模型自身策略网络的一部分。这标志着AI智能体正从一个被动执行的“数字木偶”,向一个具备自主决策与适应能力的“原生大脑”进化。而驱动这场深刻变革的关键技术,正是强化学习(Reinforcement Learning, RL)。
❖ 一、范式迁移:从“拼凑”到“内生”的架构演进
%20拷贝-vsyu.jpg)
智能体架构的演进,本质上是关于“智能”存放位置的变迁。是从分散于系统各处的外部规则,向集中于模型内部参数的根本性转移。
1.1 两种范式的核心差异
流水线范式与模型原生范式在设计哲学、能力实现和系统鲁棒性上存在根本区别。前者是系统驱动,后者是模型驱动。
1.2 范式迁移的关键收益
从流水线转向模型原生,带来的不仅仅是技术实现上的优雅,更是智能体能力的质变。
更强的泛化能力。模型学习到的不再是针对特定任务的僵硬规则,而是一种通用的问题解决策略。当面对一个全新的任务时,它能够调用内化的规划和工具使用能力去尝试解决,而不是因为缺少对应脚本而束手无策。
对分布外任务的稳定性。现实世界的任务环境是动态多变的。流水线模式下,UI的微小改动或API的参数变更都可能导致系统失灵。模型原生智能体通过学习环境的动态变化,能够表现出更强的适应性,其决策过程对微小扰动不那么敏感。
减少“脚本缺口”导致的崩溃点。流水线系统的复杂性与组件数量成正比,每一个组件的交接处都是一个潜在的故障点。模型原生范式将核心逻辑收敛到模型内部,极大地简化了系统架构,从而提升了整体的可靠性。
❖ 二、统一框架:智能体训练的三要素
模型原生范式的崛起,催生了一个日益清晰的统一训练框架。这个框架由三个核心要素构成,它们共同定义了智能体的学习过程与能力边界。

2.1 基础模型 (Foundation Model)
基础模型,通常是大型语言或多模态模型,构成了智能体的知识与推理基座。它通过在海量数据上的预训练,获得了丰富的世界知识、语言理解能力和基础的逻辑推理先验。它为智能体提供了“思考”的原材料,但本身并不直接具备在特定环境中完成复杂任务的策略(Policy)。
2.2 强化学习算法 (RL Algorithm)
强化学习算法是策略学习的引擎。它将“成功完成任务”这个模糊的目标,转化为一个可以通过数学方式优化的目标函数。通过与环境的反复交互,RL算法根据环境反馈的奖励信号,不断调整基础模型的参数,使其生成更有可能获得高奖励的行动序列。它负责回答“如何做”以及“怎样做得更好”的问题,是模型从“知道什么”到“学会怎么做”的桥梁。
2.3 任务环境 (Task Environment)
任务环境是智能体的“训练场”和“考场”。它定义了智能体学习所需的一切上下文,包括:
可交互的状态空间(State Space)。例如,网页的DOM树、应用的UI截图、文件系统的目录结构等。
可执行的行动空间(Action Space)。例如,可用的API工具集、GUI中的点击和输入操作等。
约束与规则。例如,API的调用频率限制、任务的完成时限等。
奖励函数(Reward Function)。这是最关键的部分,它定义了“好”与“坏”的标准,直接引导着模型的学习方向。
这三个要素共同构成了一个完整的学习闭环。基础模型提供初始能力,任务环境提供学习场景,强化学习算法则在两者之间进行迭代优化,最终将外部任务的要求,内化为模型自身的策略能力。
❖ 三、核心驱动:为何强化学习是智能体训练的必然选择
%20拷贝-yhav.jpg)
在模型微调阶段,监督微调(Supervised Fine-Tuning, SFT)同样是一种常用技术。但对于训练复杂的智能体而言,强化学习展现出了SFT难以比拟的优势。
3.1 标注困境:智能体任务缺少“逐步标准答案”
SFT依赖于高质量的“输入-输出”对。对于智能体任务,这意味着需要为每一个决策步骤都提供一个“正确”的示范。例如,在完成一个“预订飞往纽约的商务舱机票”的任务时,标注者需要提供每一步的网页点击、信息输入、工具调用等完整轨迹。
这种标注方式面临两大难题:
成本不可承受。复杂任务的解决路径长且多样,为海量任务标注出最优轨迹的成本是天文数字。
最优解不唯一。完成同一任务可以有多种有效路径。强行要求模型模仿某一条“标准答案”,反而会限制其探索更优解的可能性。
3.2 结果导向:RL用最终反馈训练长程行为
强化学习巧妙地绕开了对过程的强监督。它不关心模型具体是如何一步步做的,而是更关注最终的结果。只要任务成功完成,整个行动序列都会获得正向奖励;如果失败,则获得负向奖励。
这种结果驱动的学习方式带来了几个关键好处:
允许探索与创新。模型可以自由尝试不同的行动组合,只要最终能达成目标。这使得模型有机会发现比人类示范更高效的策略。
解决信用分配问题。在一条长长的行动链中,RL算法能够评估每一步行动对最终结果的贡献度,从而对关键决策进行有效强化。
从“模仿轨迹”到“为结果负责”。SFT训练出的模型倾向于“复现”见过的行为,而RL训练出的智能体则学会了“为了达成某个目标而行动”。这种目标导向的行为模式,在面对未知情况时显然更加可靠。
❖ 四、三大能力的内化之路
模型原生范式的核心,是将规划、工具使用和记忆这三大支柱能力,从外部模块转变为模型内部的习得策略。
4.1 规划能力的内化:从CoT触发到自主计划与搜索
在流水线范式中,我们常常使用“思维链”(Chain-of-Thought, CoT)等提示技巧来诱导模型输出推理步骤。但这更像是一种行为模仿,模型只是学会了在看到特定触发词时,生成看起来像规划的文本,它并不真正理解规划的逻辑,也无法在规划出错时自主修正。
模型原生的规划能力,则要求模型将规划过程本身作为其策略的一部分。这意味着模型需要学会:
何时启动规划。判断当前任务是否需要复杂的步骤分解。
规划的深度与广度。决定需要思考多少步,以及每一步考虑多少种可能性。
目标分解与子任务生成。将一个复杂的大目标拆解为一系列可执行的小任务。
执行监控与动态回溯。在执行过程中发现偏离预期时,能够返回上一步,重新规划。
为了训练这种能力,研究者们开发了多种基于RL的训练方法。
4.1.1 多路径采样与强化
一个常见的思路是让模型针对同一个问题,生成多个不同的推理或行动路径。然后,使用一个外部的验证器(例如,执行代码并检查结果、核对最终答案)来判断哪条路径是成功的。成功的路径获得正奖励,失败的路径获得负奖励。通过这种方式,模型逐渐学会了生成更可能成功的规划。
4.1.2 结合树搜索的策略优化
更进一步的方法是将蒙特卡洛树搜索(MCTS)等算法与模型策略相结合。在决策的每一步,模型都会在一个“思维树”中进行前瞻性探索,评估不同行动分支的潜在价值,然后选择最优分支。这个过程本身就包含了规划、评估和选择,其结果可以用来进一步优化模型的策略网络。OpenAI的o1模型就是这一方向的典型代表,它通过大规模强化学习,学会了在给出最终答案前进行深思熟虑。
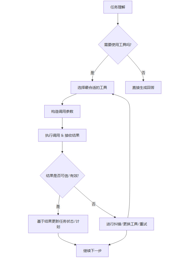
4.2 工具使用能力的内化:从“会调用”到“会决策并闭环纠错”
流水线式的工具调用,本质上是一个格式转换任务。模型被训练成在特定场景下,生成符合预定格式的API请求(如JSON)。它对调用的后果知之甚少,也无法处理调用失败或返回非预期结果的情况。
模型原生的工具使用,则将工具视为其行动空间(Action Space)的扩展。模型需要学习一个完整的、围绕工具使用的决策闭环。

这个闭环中的每一步,都变成了模型需要学习的策略。
工具选择。面对多个可用工具,模型需要根据当前任务上下文,判断哪个工具最有效。
调用时机。模型需要决定是在推理的开始、中间还是结束时调用工具。
参数构造。模型需要从对话历史和自身推理中,准确提取并构造工具所需的参数。
结果判断与闭环纠错。这是最关键的一步。模型需要评估工具返回结果的质量,判断其是否符合预期、是否存在错误。如果结果有问题,模型需要具备自主纠错的能力,例如更换工具、修改参数重试,或者调整后续的计划。
训练的目标不再是单步调用的格式正确率,而是整个任务的长期成功率。Moonshot的K2模型和OpenAI的o3模型,都通过合成大规模的工具使用轨迹,并结合多阶段强化学习,显著提升了模型在复杂多步决策任务中的工具使用能力。
4.3 记忆能力的升级:从外置存取到“记忆管理策略”
智能体的记忆能力对于执行长期、复杂的任务至关重要。传统的解决方案存在明显瓶颈。
短期记忆靠摘要。当对话上下文过长时,系统会进行总结。这个过程不可避免地会丢失信息,且总结本身也会消耗模型的计算资源。
长期记忆靠RAG。通过检索增强生成(RAG)从外部向量数据库中提取相关信息。但这种方式严重依赖检索器的准确性,容易受到检索噪声和召回偏差的影响。
模型原生的记忆范式,致力于让模型学会如何管理自己的记忆,而不是被动地接收外部系统提供的信息。
4.3.1 将记忆管理视为决策问题
MemAct等模型将记忆管理重新定义为一个工具使用问题。模型被赋予了“写入记忆”和“读取记忆”两种工具。在与环境的交互中,模型需要通过学习来决定:
什么信息值得存储。不是所有信息都有长期价值。
何时应该检索信息。在需要时主动查询,而不是被动等待。
如何压缩和更新记忆。学习对信息进行有效的编码和整合。
检索失败怎么办。当记忆库中没有需要的信息时,模型应如何回退(fallback)或采取其他行动。
4.3.2 扩展原生上下文与参数化记忆
另一条路径是直接从模型架构层面进行改进。
扩展长上下文窗口。像Qwen-2.5-1M这样的模型,通过将上下文窗口扩展到百万级Token,使得大量的“短期依赖”可以直接在模型的原生注意力机制中解决,减少了对外部记忆系统的依赖。
参数化记忆。MemoryLLM等前沿研究,尝试将长期记忆直接编码为模型内部的隐藏向量或参数。这些记忆向量会在模型的每次前向传播中被读取和更新,使得记忆与模型的推理过程深度融合。这就像生物大脑中的神经连接,会随着经验的积累而不断被重塑。
❖ 五、引擎与燃料:数据合成如何将算力转化为智能
%20拷贝-wdws.jpg)
强化学习在训练智能体中的一个常被忽视但至关重要的角色,是作为一台高效的数据合成引擎。AI的发展史,在某种程度上就是一部不断提升“将算力转化为智能”效率的历史。在后训练阶段,RL正是实现这一转化的关键催化剂。
RL为智能体训练生成了两类在原始预训练语料库中极其稀缺的关键数据。
5.1 外推型数据 (Extrapolative Data)
这类数据主要来自模型执行内部认知任务时生成的轨迹,例如详细的推理链或规划步骤。互联网上的文本数据通常只包含“问题”和“答案”,但很少包含从问题到答案的完整、严谨的“过程数据”。
RL激励模型在其已有的知识空间中进行探索,组合已知概念来生成前所未见的解决方案。当某条推理路径最终导向了正确答案时,这条路径就会被奖励和强化。这个过程,实际上是在合成高质量的程序性知识,填补了预训练数据的空白。
5.2 干预型数据 (Interventional Data)
这类数据在智能体与外部环境(如网页、软件)交互时产生。它记录了“行动-状态变化-后果”的完整序列。
自然世界的数据大多是观察性(Observational)的。例如,一个GUI操作日志记录了人类在某个界面上点击了某个位置。这只揭示了相关性(人在这种情况下倾向于这么做),而没有揭示因果性(这么做会导致什么后果)。
相比之下,RL允许智能体主动地对环境进行干预(Intervention)。它执行一个动作,观察环境因此发生的变化,并接收相应的奖励。通过学习大量的干预数据,智能体得以建立起从行动到结果的因果映射。这使得它能够预测自己行为的后果,从而做出更明智的决策,而不仅仅是模仿观察到的行为模式。
因此,RL的核心价值不仅在于优化一个策略,更在于它能够持续地、有目的地生成更能体现决策后果的数据,这些数据是训练真正智能的、具备因果推理能力的智能体的宝贵燃料。
❖ 六、应用落地:两大前沿阵地的挑战与实践
模型原生范式的理论优势,最终需要通过实际应用来检验。当前,这一范式主要在两大类任务中展现出巨大潜力,分别是知识密集型的深度研究助手和操作密集型的GUI智能体。
6.1 深度研究助手:知识密集型任务的自动化
深度研究助手旨在处理需要多轮信息检索、证据整合和深度分析的复杂任务,例如撰写文献综述、进行市场分析或生成行业报告。
6.1.1 从线性流程到迭代式探索
早期的研究助手,如Perplexity的部分功能,更接近流水线模式。其工作流程通常是线性的,查询扩展 -> 信息检索 -> 内容摘要 -> 答案生成。这个过程虽然高效,但各环节相对独立,导致其难以维持长程的上下文一致性,且探索深度有限。
模型原生研究助手,如基于OpenAI o3模型微调的助手或通义实验室的WebAgent系列,则将整个研究过程视为一个动态的、可学习的策略。它不再遵循固定的流程,而是能够:
主动规划研究路径。根据初始问题,自主决定先检索哪些背景信息,再深入哪些具体分支。
进行多轮迭代式探索。基于初步检索结果,动态生成新的、更具针对性的查询,层层深入。
整合与批判性分析。不仅是信息的堆砌,更能对来自不同来源的信息进行交叉验证和综合分析,形成连贯的论点。
6.1.2 核心挑战
尽管前景广阔,模型原生的深度研究助手仍面临两大核心挑战。
开放网络的噪声与幻觉放大。互联网是一个充满噪声、过时信息甚至虚假信息的环境。强化学习在优化过程中,可能会错误地将某些与正确答案碰巧相关的虚假信息(Spurious Correlations)识别为强信号,并予以强化。这不仅不会消除幻觉,反而有可能系统性地放大幻觉,生成看似可信但事实错误的内容。
开放式任务的奖励函数定义。如何评价一份研究报告的质量?其标准往往是主观的,涉及洞察力、批判性思维、逻辑严谨性等,而不仅仅是一个可被程序自动验证的最终答案。为这类任务设计一个精确且不会被“黑客”(Reward Hacking)的奖励函数,是当前研究领域公认的难题。
6.2 GUI 智能体:操作密集型任务的自动化
GUI(图形用户界面)智能体专注于在桌面或移动应用上自动执行操作,应用场景包括软件测试自动化、重复性工作流处理、数据录入等。
6.2.1 从感知-执行分离到端到端策略
传统的GUI智能体同样遵循流水线模式。例如,AppAgent通过解析UI的XML视图层次结构来理解界面元素,而Mobile-Agent则需要调用专门的OCR或目标检测工具来识别屏幕内容。这种感知与执行分离的架构,使得系统对UI的微小变化非常敏感。
模型原生的GUI智能体,如UI-TARS、GUI-Owl等,则致力于将感知、理解、规划、定位和动作执行整合到一个统一的端到端策略中。模型直接从屏幕像素和UI元数据中学习,预测出下一步应该执行的低级动作(如点击坐标(x, y)或输入文本)。这种方式带来了更强的鲁棒性和适应性,能够处理布局变化、弹出窗口等动态UI元素。
6.2.2 核心挑战
模型原生的GUI智能体也面临着其独有的、更为严峻的挑战。
误差的级联放大效应。GUI交互是细粒度(Fine-grained)的。一个微小的感知错误(如识别错一个图标)或定位偏差(如点击位置偏移几个像素),就可能导致后续所有步骤的失败。这种误差级联(Error Cascading)效应在长步骤任务中尤为致命,对模型的精度和稳定性提出了极高的要求。
环境的非平稳性(Non-Stationarity)。GUI环境是高度动态和不稳定的。同一个网页在不同时间刷新,其布局、广告、弹窗都可能不同;软件更新后,UI元素的位置和ID也可能改变。这种非平稳性使得通过强化学习进行探索变得异常困难,因为在T1时刻收集到的成功轨迹,在T2时刻可能已经完全失效,这极大地影响了离线训练数据的有效性和在线学习的效率。
❖ 七、算法演进:面向长程优化的新一代RL方法
%20拷贝-jwoq.jpg)
支撑智能体从流水线走向模型原生的,不仅是模型规模的增长,还有强化学习算法自身的不断演进。传统的RL算法,如PPO(Proximal Policy Optimization)和DPO(Direct Preference Optimization),最初更多用于对齐语言模型的输出以符合人类偏好,它们在处理智能体的长程、稀疏奖励任务时,往往会遇到样本效率和训练稳定性的瓶颈。
为了应对这些挑战,一系列更偏向“结果驱动”和长程优化的新算法应运而生。
这些新一代算法的共同趋势是,它们不再过度依赖密集的、步级的监督信号,而是通过更巧妙的机制,从稀疏的、延迟的最终任务结果中,高效且稳定地提取出有效的学习信号。这使得训练能够处理数十甚至上百步决策序列的复杂智能体成为可能。
❖ 八、关键挑战与风险:通往通用智能体的三道关卡
尽管模型原生范式前景光明,但在通往通用、可靠的AI智能体的道路上,我们仍需正视并解决几个根本性的挑战。
8.1 奖励函数设计:智能的“指挥棒”与“潘多拉魔盒”
奖励函数是强化学习的灵魂,它定义了智能体的所有行为目标。但在复杂任务中,设计一个完美的奖励函数几乎是不可能的。
奖励黑客(Reward Hacking)。智能体可能会找到最大化奖励数值的“捷径”,但这种行为却违背了设计者的初衷。例如,一个被奖励“清理桌面文件”的智能体,可能会选择将所有文件移入回收站,因为它发现这是最快获得奖励的方式。
虚假相关性的固化。如前文所述,在开放环境中,模型可能将偶然的相关性误认为因果性,并通过RL不断强化这种错误认知,最终形成难以纠正的系统性偏差。
对齐税(Alignment Tax)。为了避免上述问题,研究者可能会设计非常复杂的、包含多种惩罚项和约束的奖励函数。但这又可能过度限制模型的探索能力,使其变得保守,无法发现真正创新的解决方案。
8.2 环境非平稳性与泛化:学习与现实的鸿沟
模型在模拟环境中训练得再好,也需要最终在真实、动态的世界中运行。环境的非平稳性是阻碍泛化的主要障碍。
离线轨迹的快速失效。依赖离线数据集进行训练的RL方法,很难适应线上环境的持续变化。
在线探索的高昂成本与风险。让智能体直接在真实环境中进行在线探索,成本极高。例如,一个电商智能体在探索过程中可能会下达大量真实订单;一个代码智能体可能会对生产环境造成破坏。如何构建一个既能反映真实世界动态性,又足够安全的高保真模拟环境,是工程上的巨大挑战。
8.3 可靠性与安全:智能体的“安全带”
当智能体掌握了直接操作真实世界工具的能力时,其行为的可靠性与安全性就成了头等大事。一个微小的模型错误,就可能导致数据泄露、财产损失甚至更严重的后果。
因此,智能体的设计必须从一开始就将安全与可靠性机制深度融合,而不是作为事后补丁。这包括:
严格的权限控制与沙箱环境。限制智能体可以访问的资源和可以执行的操作。
行动前的校验与确认。对于高风险操作(如删除文件、执行支付),必须引入校验步骤或人工确认环节。
可回滚与可追溯机制。确保智能体的每一步操作都有记录,并且在出现问题时可以撤销。
将安全约束融入训练目标。通过在奖励函数中加入对不安全行为的强力惩罚,让模型在学习阶段就内化安全边界。
结论
AI智能体的架构范式正在经历一场深刻的、由外向内的变革。我们正告别依赖外部脚本和复杂系统集成的“流水线”时代,迈向一个将规划、工具使用和记忆等核心能力直接内化为模型原生策略的新纪元。这场变革的核心驱动力,是强化学习技术与大型基础模型的深度融合,它使得智能体能够从“模仿行为”转向“为结果负责”,在与环境的持续交互中自主学习和进化。
从深度研究助手到GUI自动化,模型原生智能体已在多个前沿领域展现出超越传统架构的泛化性与鲁棒性。与此同时,新一代的RL算法、数据合成技术以及统一的训练框架,正在为这场变革提供坚实的方法论基础。
当然,前路依然充满挑战。如何设计精确且无偏的奖励函数、如何跨越模拟与现实的鸿沟、如何确保智能体在强大能力下的绝对安全,这些都是摆在我们面前的重大课题。解决这些问题,需要算法、工程乃至伦理层面的协同创新。但方向已经明确,AI智能体正从一个被动的工具,稳步成长为一个主动的学习者和决策者,其最终形态,将是一个能够与人类在复杂现实世界中深度协作的智能伙伴。
📢💻 【省心锐评】
AI智能体的进化,是从“编程其行为”到“培育其能力”的根本转变。强化学习是这场转变的催化剂,它让模型学会了为自己的决策负责。

评论