【摘要】股票代币化正颠覆传统金融,2025年市场规模激增。Coinbase、Kraken等巨头入局,推动资产实现24/7全球交易。其与DeFi的深度融合,开创了链上抵押借贷等新范式,监管机构亦开始积极对话,预示着合规化新时代的到来。
引言
华尔街的钟声,长久以来定义了全球资本市场的脉搏。开市与休市,T+1的结算周期,这些规则如同物理定律般,构筑了我们所熟知的传统金融(TradFi)世界。然而,一场由区块链技术驱动的静默革命,正在瓦解这些百年未变的基石。2025年,真实世界资产(RWA)代币化,特别是股票代币化,不再是边缘的实验,而是席卷市场的主流叙事。
我们正在见证一个历史性的转折点。当Coinbase、Kraken这样的行业巨头携重资入场,当监管的迷雾逐渐散去,一个永不休市、全球互联、高度可组合的金融新纪元已然开启。这不仅仅是交易时间的延长,更是资产属性的根本性重塑。告别T+1,迎接24/7,这句口号背后,是一个关乎效率、普惠与创新的全新金融版图。
📈 一、市场引爆,从边缘叙事到增长引擎
%20拷贝.jpg)
2025年的金融科技领域,若要评选一个最具爆发力的赛道,股票代币化无疑是强有力的竞争者。它不再是少数极客圈子里的概念验证,而是吸引了海量用户与资本涌入的价值洼地。数据是这场变革最直观的注脚。
1.1 指数级增长的数据表现
年初之际,链上代币化股票的总市值尚不足1000万美元,这是一个几乎可以被市场忽略的数字。但进入年中,情况发生了戏剧性的变化。
根据多个数据源的统计,截至7月,这一数字已飙升至4.76亿美元。这种增长曲线并非线性,而是呈现出陡峭的指数级形态。
伴随市值一同爆发的,是用户基数的急剧扩张。持有代币化股票的独立区块链地址数量,在短短一个月内,从6月的约1600个,激增至7月的超过9万个。这种用户增长的速度与规模,让人不禁回想起数年前那场轰轰烈烈的“DeFi Summer”。但与当年纯粹由投机情绪驱动的浪潮不同,这一次的增长,根基更为坚实。
1.2 模式之变,从合成资产到完全抵押
此轮爆发的核心驱动力,源于底层资产模式的根本性转变。早期的链上股票产品,多为“合成资产”。
合成资产(Synthetic Assets)
它们不持有真实的标的股票。其价值依赖于预言机(Oracle)从链下市场(如纳斯达克)喂价,通过复杂的算法和超额抵押的加密资产(如ETH、USDC)来模拟股票价格。这种模式虽然灵活,但始终存在脱锚风险、预言机延迟或攻击风险、以及对手方风险。用户持有的,本质上是一个价格的“影子”,而非资产的所有权。
2025年的新浪潮,则建立在**完全抵押(Fully-backed)**的RWA模型之上。
完全抵押的RWA代币
每一个在链上流通的代币化股票(例如一个代币化的TSLA),背后都有一个受监管的托管机构,在链下真实地购买并持有一股特斯拉公司的股票。这种1:1的刚性兑付关系,通过法律框架和技术手段(如链上储备证明)予以保障。
这种模式的转变,带来了质的飞跃。
信任基石 用户持有的不再是价格模拟器,而是对真实股票所有权的数字凭证。这极大地增强了资产的安全性和价值稳定性。
合规路径 由于资产有明确的现实世界对应物和托管方,为监管机构提供了清晰的审查和管理路径,使其更容易被纳入现有金融监管框架。
生态扩展 坚实的资产基础,为构建更复杂的链上金融产品(如期权、期货、指数基金等)铺平了道路。当底层资产真实可信时,其上层的金融乐高才能搭建得更高、更稳。
可以说,正是从“影子”到“实体”的这一步,彻底打开了机构投资者和主流用户进入的大门,为市场的全面爆发点燃了引信。
🏛️ 二、巨头入场,行业格局的重塑者
市场的爆发离不开领军者的推动。当行业内最具影响力的玩家开始将战略重心转向股票代币化时,整个赛道便从“可能性”转变为“必然性”。Coinbase、Kraken和Galaxy Digital等巨头的行动,正是这场变革的加速器。
2.1 Kraken的雷霆一击,xStocks与Solana的联姻
美国老牌加密货币交易所Kraken,以其果断和迅速的行动,成为了这一领域的先行者。Kraken并未选择单打独斗,而是构建了一个强大的生态联盟。
发行方 Backed Finance 一家在瑞士受监管的金融科技公司,专门从事RWA代币化发行。它负责在链下购买并托管真实股票,并按照严格的合规流程在链上铸造相应的代币。
技术底层 Solana 一个以高吞吐量(TPS)、低交易成本和秒级确认速度著称的高性能公链。
交易平台 Kraken 作为全球顶级的流量入口,负责提供交易、流动性与用户服务。
三方合作的结晶,便是名为**“xStocks”**的代币化股票交易服务。
2.1.1 xStocks的核心特性
xStocks服务目前面向非美国客户,提供了超过50种最受欢迎的美股和ETF的代币化版本,覆盖了苹果(AAPL)、特斯拉(TSLA)、英伟达(NVDA)等科技巨头,以及标普500指数ETF(SPY)等。
其运作流程清晰而透明。

2.1.2 为何选择Solana?
Kraken选择Solana作为xStocks的发行和交易底层,并非偶然。对于高频交易的金融资产而言,区块链的性能至关重要。
这种技术选型,确保了xStocks不仅在概念上先进,在用户体验上也能够媲美甚至超越传统的在线券商。
2.2 Coinbase的雄心,打造“全资产交易所”
作为美国合规上市的加密巨头,Coinbase的每一步都备受市场关注。在股票代币化领域,Coinbase虽非最早行动者,但其目标却最为宏大。
Coinbase已正式重启其搁置已久的股票代币化计划,并且正在积极与美国证券交易委员会(SEC)沟通,寻求获得**“无异议函(No-Action Letter)”**或相关的豁免许可。
“无异议函”是SEC的一种书面声明,表示其工作人员不会因某项特定的、拟议中的行为而建议委员会采取执法行动。对于Coinbase而言,获得此函意味着其代币化股票业务可以在美国本土市场,面向美国投资者,在明确的监管预期下合规运营。
Coinbase的计划远不止于引入其他公司的股票代币。其长远战略包括:
自身股票(COIN)代币化 将自家的纳斯达克上市公司股票COIN进行代币化,这既是技术展示,也是对该模式的最高背书。
推动更多证券型代币(Security Tokens)上线 逐步将股票、债券、基金等各类传统证券引入其平台。
构建“全资产交易所” 最终目标是打破加密资产与传统证券之间的壁垒,让用户在同一个账户、同一个界面内,无缝交易比特币、以太坊、代币化股票以及未来可能出现的任何代币化资产。
这个愿景,直接对标的是Robinhood、Fidelity等传统互联网券商和金融巨头。Coinbase试图利用其在加密领域的原生优势,发动一场“降维打击”。
2.3 Galaxy Digital的示范效应
当一家公司的创始人决定将自家公司的股票进行代币化时,这传递出的信号是强烈的。数字资产投资银行Galaxy Digital的创始人Mike Novogratz正是这么做的。
他公开宣布,即将把Galaxy Digital的公司股票进行代币化。这一举动,被行业解读为**“Dogfooding”**(即自己吃自己的狗粮),是检验和展示自身技术与信念的最佳方式。
此举的意义在于:
增强市场信心 头部机构以身作则,向市场证明了股票代币化的技术可行性、法律合规性和商业价值。
吸引机构参与 为其他上市公司提供了一个可供参考的范例,降低了它们尝试资产代币化的门槛和顾虑。
打通一二级市场 代币化后的公司股票,不仅可以在交易所流通,还能更便捷地用于员工股权激励、战略融资、并购等资本运作场景。
Kraken的快速落地、Coinbase的合规突围、Galaxy Digital的亲自示范,三者共同构成了一幅清晰的图景,行业巨头们正在用实际行动,将股票代币化从一个新奇概念,推向金融市场的基础设施层面。
🚀 三、模式颠覆,不止于24/7
%20拷贝.jpg)
股票代币化带来的革命,如果仅仅理解为“全天候交易”,那就大大低估了其颠覆性。它从根本上改变了资产的持有方式、流转效率和应用场景,催生了传统金融体系中无法想象的新功能。
3.1 24/7全球交易,时区与结算的终结
传统股票交易的局限性是显而易见的。
时间限制 纽约证券交易所在美国东部时间上午9:30开盘,下午4:00收盘。亚洲的投资者想要交易美股,不得不在深夜进行。
地域限制 跨国开户流程繁琐,涉及复杂的法律、税务和身份验证程序。
结算延迟 T+1甚至T+2的结算周期,意味着资金和股票在交易完成后,需要一到两天才能真正到账,占用了资金,降低了效率。
股票代币化则彻底打破了这些束缚。
一个持有加密钱包和稳定币的投资者,无论身在东京、伦敦还是孟买,都可以在任何他方便的时间,立即买入或卖出苹果公司的代币化股票,交易在几秒钟内完成结算,资金和资产即时到账。
这是一个真正意义上的全球统一、永不休市的流动性市场。
3.2 DeFi原生集成,资产的“二次方”价值
这或许是股票代币化最激动人心的部分。一旦股票成为区块链上的原生资产(Token),它就获得了前所未有的可组合性(Composability)。它可以像乐高积木一样,与成千上万的去中心化金融(DeFi)协议无缝集成,释放出在传统金融体系中被锁定的巨大价值。
3.2.1 链上抵押借贷
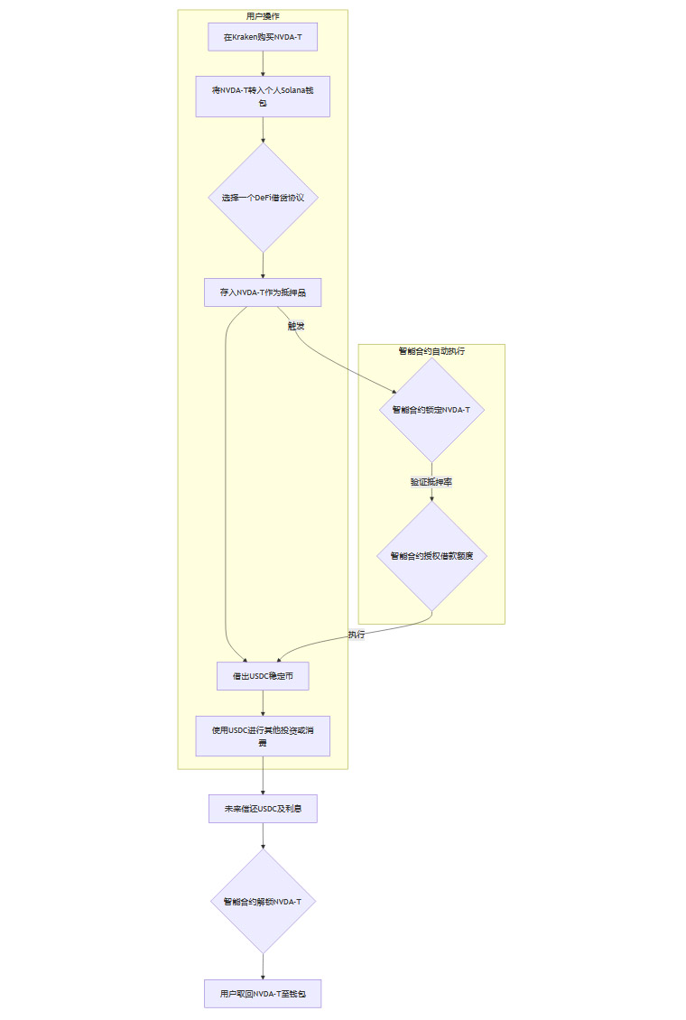
设想一个场景,投资者Alice持有价值10万美元的代币化英伟达股票(NVDA-T)。她看好英伟达的长期发展,不想卖出股票,但又急需一笔现金用于短期周转。
传统方式 她需要通过券商进行复杂的股权质押贷款,流程漫长、利率较高,且门槛不低。
DeFi方式 Alice可以直接将她的NVDA-T存入一个去中心化的借贷协议(如Aave、Compound的链上版本)。协议会根据预设的抵押率(例如70%),允许她立即借出价值7万美元的稳定币(如USDC)。整个过程由智能合约自动执行,无需许可,几分钟内即可完成。
当她偿还贷款和利息后,就可以取回自己所有的NVDA-T。在此期间,她依然享受着英伟达股价上涨可能带来的收益。
3.2.2 自动化做市与流动性挖矿
在DeFi世界里,交易主要通过自动做市商(AMM)协议(如Uniswap、Curve)进行。用户可以向交易池中提供流动性来赚取交易手续费。
投资者Bob可以将其持有的代币化苹果股票(AAPL-T)和等值的USDC组成一个交易对,存入AAPL-T/USDC的流动性池中。
收益来源
交易手续费 每当有用户在该池中进行AAPL-T和USDC的兑换,Bob都能按其所占份额分得一部分手续费。
流动性挖矿奖励 许多协议为了激励用户提供流动性,还会额外发放其治理代币作为奖励(即“挖矿”)。
这相当于让散户投资者扮演了传统做市商的角色,在持有资产的同时,创造了持续的被动收入流。
下面是一个简化的用户操作流程图。

3.3 普惠金融,降低全球投资门槛
股票代币化极大地降低了全球投资者参与优质资产市场的门槛。
无国界投资 一个身处东南亚的年轻人,可能很难开立一个美股账户。但通过区块链,他只需要一个手机和互联网连接,就能轻松购买全球最优秀公司的股票代币。
碎片化持仓 像伯克希尔·哈撒韦A类股这样每股数十万美元的股票,对于普通人来说遥不可及。但代币化后,任何人都可以购买0.001个单位的代币,实现对高价股的“碎片化”持有。
成本效益 绕过了传统金融中层层的中介机构,交易成本和管理费用被大幅削减,使得小额投资更具经济可行性。
这场变革,正在将原本属于少数精英阶层的投资机会,普及给全球数十亿拥有互联网的普通人。
⚖️ 四、监管破冰,从灰色地带到合规前沿
任何颠覆性的金融创新,最终都必须面对监管的考验。股票代币化长期以来游走在监管的灰色地带,这是其未能大规模普及的关键瓶颈。然而,2025年,我们看到了监管破冰的明确信号。监管机构的态度,正从被动观察甚至抵制,转向主动对话与框架构建。
4.1 SEC的姿态转变,对话取代对抗
美国证券交易委员会(SEC)作为全球资本市场的“守门人”,其态度至关重要。过去,SEC对加密领域的监管多以强硬的执法行动为主。但近期,其内部成立的加密货币特别工作组,展现出了新的工作方式。
根据公开披露的文件,该工作组已与Kraken的管理层和法务团队举行了多次会议。会议的核心议题,正是围绕代币化交易系统的监管框架展开。
讨论内容涵盖了:
投资者保护 如何确保代币持有者的权益等同于普通股股东?如何进行充分的风险披露?
市场诚信 如何防止链上市场的价格操纵和内幕交易?
托管与清算 链下真实股票的托管标准是什么?链上交易的清算如何与传统体系对接?
法律定性 代币化股票在现有证券法下应如何归类和注册?
这种主动的、建设性的对话,本身就是一个里程碑。它标志着监管机构承认了股票代币化是无法回避的趋势,并愿意与行业共同探索一条合规的创新之路。Coinbase积极寻求“无异议函”的举动,同样是这种新合作模式下的产物。
4.2 全球监管格局,欧洲的先行示范
虽然美国的监管正在破冰,但全球范围内,其他司法管辖区已经走得更远。
瑞士 拥有全球领先的数字资产监管框架(DLT Act),为证券型代币的发行、交易和托管提供了明确的法律基础。Backed Finance选择在瑞士运营,正是看中了其清晰友好的监管环境。
欧盟 推出的《加密资产市场法规》(MiCA),为整个欧盟范围内的加密资产服务提供了统一的监管标准,虽然其主要针对非证券类代币,但也为RWA的合规化发展提供了重要的参考和基础设施。
欧洲等地的先行示范,一方面为RWA项目提供了宝贵的“监管沙盒”,另一方面也对美国形成了“监管竞争”的压力,促使其加快制定相关规则,以免在全球金融创新中落后。
整体来看,全球监管正从一个充满不确定性的“灰色地带”,逐步走向一个有章可循的“合规化”新阶段。这个过程或许依然漫长且充满博弈,但方向已经明确。清晰的监管,将是吸引万亿级别传统资本入场的最后一把钥匙。
🔭 五、未来展望,万亿市场的序章
%20拷贝.jpg)
站在2025年的时间节点上回望,股票代币化的爆发并非偶然。它是技术成熟、市场需求和监管演进三者共振的结果。展望未来,这仅仅是一个宏大序事的开篇。
随着区块链基础设施(如L2扩容方案、跨链桥)的日益完善,以及监管框架的逐步清晰,股票代币化将成为连接TradFi与DeFi最坚固、最宽阔的桥梁。
行业内普遍存在一个共识预测,如果全球股票市场总市值中,哪怕只有1%被成功代币化,那么这个赛道的规模就将达到惊人的1.3万亿美元。这不仅将为DeFi协议带来前所未有的优质抵押品和海量流动性,也将为传统金融机构开辟全新的业务增长曲线。
未来,我们可能会看到:
自动化投资组合 用户可以设定规则,让智能合约自动管理一个由全球各地代币化股票、债券、商品组成的投资组合,实现真正的“智能投顾”。
代币化指数基金 发行完全在链上运行、由智能合约管理的指数基金(如SPY-T),其申购、赎回、分红等所有操作都透明、高效、低成本。
RWA资产的全面爆发 股票只是一个开始。紧随其后的,将是债券、房地产、私募股权、艺术品等所有具备价值的现实世界资产的代币化浪潮。
这场由股票代币化引领的金融科技革命,其最终目标,是构建一个更加开放、高效、包容的全球资本市场。在这个市场中,价值的流动将不再受制于地理、时间和中介的束缚,每一个普通人,都有机会平等地参与到全球价值的创造与分享之中。
结论
2025年,我们正处在这场金融大变革的黎明时分。以Coinbase、Kraken为代表的行业先锋已经吹响了冲锋的号角。股票代币化所带来的24/7全球交易、与DeFi的原生集成能力、以及对普惠金融的巨大推动力,正在系统性地重塑我们对资产和市场的认知。
尽管前路依然存在技术和监管上的挑战,但趋势的洪流已不可逆转。从T+1到T+0,从区域市场到全球市场,从被动持有到主动组合,股票代币化不仅是对传统金融的一次升级,更是一场深刻的范式转移。一个全新的、由代码和共识驱动的全球金融时代,正向我们走来。
📢💻 【省心锐评】
别再纠结于币价的短期波动了。当华尔街的核心资产——股票,开始大规模地在链上奔跑时,真正的价值捕获才刚刚开始。这不仅是Web3的胜利,更是金融演化的必然。

评论