【摘要】告别虚假冗余的“垃圾数据”,真实数据资产(RDA)模式通过“实数融合”,将数据与实体经济活动强绑定。依托物联网、区块链、AI和隐私计算四大技术支柱,从源头构建信任体系,推动数据向可信、可用、可流通的资本形态跃迁,为数字经济高质量发展提供坚实基础。
引言
在数字经济的浪潮中,数据被推上了“新石油”的宝座。这个比喻描绘了一个充满机遇的未来,但也掩盖了一个残酷的现实。正如原油混杂着沙石与杂质,我们所处的数据世界同样充斥着大量虚假、冗余、权属不清的“垃圾数据”。这些低质量数据不仅无法创造价值,反而像数字世界的“地沟油”,侵蚀着商业信任,阻碍着数据要素市场的健康发展。企业在数据交易中顾虑重重,金融机构面对数据资产望而却步,数据要素化的宏伟蓝图,常常因此步履维艰。
正是在这样的背景下,一个旨在从根本上重塑数据信任的革命性方案——RDA(Real Data Assets,真实数据资产)模式,应运而生。这一由上海数据交易所于2024年首创的范式,不再满足于对现有数据的被动清洗和验证,而是主动出击,深入数据产生的源头,试图为每一份数据都打上“真实可信”的钢印。它的核心逻辑并非高深莫测,而是回归常识,即让数据与其背后可交叉验证的实体经济活动进行强绑定。这不仅是一次技术上的集成创新,更是一场关乎数据价值认知的深刻变革,它将引领我们告别混沌的数据资源时代,迈向一个数据真正成为可信资本的新纪元。
一、 💡 RDA的核心要义:一场“实数融合”的信任革命
%20拷贝-duyn.jpg)
要理解RDA,首先需要厘清它与另一个热门概念RWA(Real World Assets,真实世界资产)的本质区别。两者都致力于连接数字世界与物理世界,但它们的路径与目标却截然不同。
1.1 从RWA到RDA,从“资产数字化”到“数据资本化”
RWA的核心是**“资产数字化”**。它做的是存量文章,目标是将已经存在的、价值相对固化的实体资产,如一栋楼、一批债券、一幅名画的所有权或收益权,通过代币化的方式映射到区块链上,使其更易于分割、流转和交易。在这个过程中,数据只是作为资产的权属凭证而存在,其本身并非价值的核心。
RDA则完全不同,它的核心是**“数据资本化”。它做的是增量文章,聚焦于那些能够持续产生、动态变化、并能实时反映实体经济运行状态的过程性数据**。RDE模式通过技术手段确保这些动态数据的真实性与完整性,然后将其封装成标准化的数字资产单元。在这里,数据不再仅仅是凭证,它本身就是蕴含着巨大潜在价值的核心资产。
为了更清晰地展示两者的差异,我们可以通过一个具体的场景来对比。
这个对比清晰地揭示了RDA的革命性所在。它没有停留在简单地为实体资产“拍照存档”,而是为实体经济的运行装上了一台“实时摄像机”,并将录制的、不可篡改的“影像资料”本身,变成了可以产生巨大价值的新型资产。这份“影像资料”不仅能证明仓库里此刻有多少货物,更能通过分析历史数据,预测未来的货物周转情况,评估供应链的健康状况,甚至为整个仓储网络的优化提供决策依据。这种能力,是静态的RWA所无法比拟的。
1.2 “实数融合”:RDA价值锚定的基石
RDA模式的灵魂在于**“实数融合”**。这个词精准地概括了其价值锚定的核心机制。
“实”,指的是实体经济活动。这包括了工业生产、物流运输、能源消耗、农业种植等一切在物理世界中真实发生的、可被感知的经济行为。这是RDA的价值之源,是它区别于纯粹虚拟数据的根本。
“数”,指的是通过技术手段采集、存证和处理的动态数据。这些数据必须是实体经济活动的直接、无干预的映射。
“融合”,则是通过一套严谨的技术与业务流程,将“实”与“数”进行不可分割的强绑定。这种绑定是双向的,数据验证着实体活动,实体活动也为数据提供了价值背书。
这种融合关系,使得RDA天然具备了可交叉验证的属性。例如,一个封装了某批货物从出厂、入库、在库存储到出库全流程数据的RDA,其数据的真实性可以通过多个维度进行验证。仓库的物联网设备数据、运输车辆的GPS轨迹数据、收货方的签收记录,甚至资金方的付款流水,都可以相互印证,形成一个难以伪造的信任闭环。
正是这种源于实体、可被验证的特性,让RDA彻底摆脱了传统数据资产“价值虚无”的困境,为其后续的定价、交易和金融化应用,奠定了坚不可摧的信任基础。
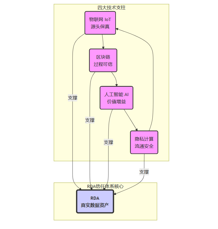
二、 🔧 RDA信任体系的四大技术支柱
RDA的“实数融合”理念并非空中楼阁,它的实现依赖于一个由物联网、区块链、人工智能和隐私计算四大前沿技术构成的、高度协同的信任体系。这四大支柱各司其职,环环相扣,共同构建了从数据产生到价值实现的全生命周期信任保障。

(注:以上流程图展示了RDA四大技术支柱)

(注:以上流程图展示了RDA四大技术支柱如何协同工作)
2.1 物联网(IoT):真实数据的源头活水
一切信任始于源头。如果数据在产生的那一刻就是虚假的,那么后续所有的技术保障都将是无源之水、无本之木。物联网技术,正是守卫数据源头真实性的第一道,也是最关键的一道防线。
2.1.1 自动化、无干预的数据采集
RDA模式下的物联网应用,强调的是最大限度地排除人为干预。通过在工厂车间、物流仓库、运输车辆、农业大棚等实体场景中,部署各类传感器、RFID标签、高清摄像头、GPS定位器等智能设备,实现对物理世界各类状态和过程数据的自动化、实时化采集。
状态数据,例如仓库的温度、湿度,冷链车厢内的实时温度,精密仪器的运行参数等。
过程数据,例如货物通过仓库大门时的自动扫码记录,生产线上产品的流转轨迹,车辆的行驶路线和停留时间等。
这种机器对机器的直接数据交互,从根本上杜绝了传统人工填报、事后补录等环节可能带来的主观错误或恶意篡改,确保了数据的原始真实性(Original Truthfulness)。
2.1.2 构建物理世界的“数字孪生”
更高阶的物联网应用,不止于简单的数据采集,更在于构建物理世界的“数字孪生”(Digital Twin)。通过将海量的物联网数据进行整合与可视化,可以在数字空间中创建一个与物理实体完全同步的虚拟模型。管理者不仅能看到孤立的数据点,更能直观地“看”到整个生产线、整个仓库、甚至整个供应链的实时运行状态。这种孪生关系,为数据的交叉验证提供了极大的便利,任何一个环节的数据异常,都会在数字孪生体中迅速显现,从而触发预警和核查机制。
2.2 区块链:不可篡改的信任机器
数据从物联网设备采集上来之后,如何保证它在存储、传输和使用的过程中不被篡改或伪造?区块链技术为此提供了近乎完美的解决方案。它就像一台全社会共同维护的、永不宕机的信任机器。
2.2.1 数据的“出生证明”与“成长履历”
当一份数据,例如一批货物的入库时间戳和数量,通过物联网设备产生后,它会立即被打包成一个交易,并广播到由供应链各方(如货主、仓储方、金融机构、监管方)共同组成的联盟链上。
盖上时间戳,数据被赋予一个精确到秒的、不可伪造的“出生时间”。
哈希加密,原始数据被转换成一串独一无二的、固定长度的哈希值,任何对原始数据的微小改动都会导致哈希值天翻地覆的变化。
上链存证,这个包含了时间戳和哈希值的交易,被记录在区块中,并链接到前一个区块之后,形成一条不可逆转的链条。
分布式共识,这个记录被同步到网络中所有参与方的节点上,每个参与方都拥有一个完整的、一模一样的账本。
经过这个过程,这份数据就获得了一份由所有参与方共同签发的、不可篡改的**“出生证明”。在此之后,与这批货物相关的任何操作,如移库、质检、出库等,都会以同样的方式被记录上链,形成一条清晰、完整的“成长履历”**。任何人,只要拥有权限,都可以随时追溯这份数据的来龙去脉,但任何单一方都无法偷偷修改历史记录。
2.2.2 智能合约:信任的自动执行器
区块链的威力不止于存证。**智能合约(Smart Contract)**作为运行在区块链上的自动化脚本,可以将复杂的业务规则和协议代码化。在RDA的场景中,智能合约扮演着信任的自动执行器的角色。
例如,在供应链金融中,可以部署一个智能合约,其规则设定为“当物联网设备确认货物在库状态满30天,且AI模型评估其价值未发生重大减损时,自动从金融机构的账户向货主账户划拨一笔贷款”。整个过程无需人工审批,完全由代码根据链上可信的数据自动触发执行,极大地提升了效率,并降低了操作风险和道德风险。
2.3 人工智能(AI):数据价值的“炼金术”
物联网和区块链保证了数据的“保真”,但“真”数据不等于“有用”的数据。海量的原始数据中,往往夹杂着噪声、异常值和大量冗余信息。人工智能技术,在RDA体系中扮演着“炼金术士”的角色,负责从原始的数据矿石中提炼出闪闪发光的价值黄金。
2.3.1 从数据清洗到质量提升
AI的首要任务是数据治理与质量提升。
异常检测,AI算法可以自动识别出不符合正常模式的数据点,例如传感器因故障产生的持续性零值,或者因外界干扰产生的瞬时尖峰值,并进行标记或修复。
数据补全,对于部分缺失的数据,AI可以基于历史数据和相关变量的模型,进行合理的插值和补全,提升数据集的完整性。
数据标准化,将来自不同厂商、不同型号设备的数据,统一转换成标准的格式,为后续的融合分析奠定基础。
通过这一系列操作,AI将原始的、粗糙的数据,加工成了高质量、可用于分析的“精矿”。
2.3.2 价值提炼与深度洞察
更高层次的AI应用,在于价值发现。
模式识别与预测,通过对历史数据的机器学习,AI可以发现隐藏在数据背后的规律。例如,通过分析仓储数据,预测特定商品的销售旺季;通过分析设备运行数据,预测下一次故障发生的时间,从而实现预测性维护。
动态估值模型,对于一份RDA,其价值并非一成不变。AI可以构建复杂的估值模型,综合考虑数据的时效性、稀缺性、关联性以及宏观市场环境等多种因素,对RDA进行动态、公允的价值评估,为数据交易和融资提供定价依据。
智能决策支持,AI可以将分析结果转化为直观的商业洞察,为企业的经营决策提供支持。例如,在供应链管理中,AI可以基于RDA数据,推荐最优的库存水平和补货策略。
2.4 隐私计算:数据安全的“金钟罩”
数据的核心价值在于流动和融合应用,但数据流动始终伴随着隐私泄露和商业秘密泄露的巨大风险。尤其是在多方参与的场景中,如何在保护各方数据主权和隐私的前提下,实现数据的协同分析和价值共享,是一个世界性的难题。隐私计算技术,为RDA的安全流通提供了关键的解决方案,它就像一个“金钟罩”,实现了**“数据可用不可见”**。
2.4.1 核心技术与实现机制
隐私计算不是单一技术,而是一系列技术的集合,主要包括:
多方安全计算(MPC),允许多个互不信任的参与方,在不泄露各自原始数据的情况下,共同完成某项计算任务。打个比方,几家公司想知道行业的平均薪资,但又不想透露自己公司的具体薪资数据。通过MPC,他们可以共同计算出最终的平均值,而在这个过程中,没有任何一方能知道其他方的原始数据。
联邦学习(FL),这是一种分布式的机器学习范式。数据保留在各自的本地服务器,不发生物理转移。各方只将本地用数据训练出的模型参数进行加密上传,由一个中心协调器聚合这些参数,更新全局模型,再将更新后的模型下发给各方。这样,既能集合各方数据训练出更强大的AI模型,又能确保原始数据不出域。
可信执行环境(TEE),这是一种基于硬件的安全技术,它可以在CPU中创建一个被称为“安全区”(Enclave)的隔离环境。数据和代码在这个环境中运行时,即使是操作系统本身也无法访问,从而保证了计算过程的机密性和完整性。
2.4.2 RDA场景下的应用
在RDA的流通和应用环节,隐私计算至关重要。例如,一家银行想利用多家物流公司的RDA数据,来构建一个针对中小货主的信用评估模型。
银行和物流公司可以利用联邦学习,共同训练这个模型。物流公司的仓储、运输数据无需出库,银行的风控模型也得到了极大增强。
在进行联合风控审批时,可以利用多方安全计算,在不暴露各方具体风控规则和客户数据的情况下,共同得出一个“批准”或“拒绝”的结论。
通过隐私计算,RDA打破了“数据孤岛”,在严格遵守法律法规(如《个人信息保护法》、《数据安全法》)的前提下,实现了数据价值的安全释放,为构建一个繁荣、合规的数据要素市场铺平了道路。
三、 🚀 典型应用场景与案例
%20拷贝-mrju.jpg)
理论的深度最终需要通过实践的广度来检验。RDA模式并非停留在白皮书中的构想,它已经在多个对数据真实性要求极为严苛的领域,展现出了强大的生命力。尤其是在物流仓储、供应链金融、大宗商品、绿色能源和医疗保险等行业,RDA正从根本上重塑着传统的业务逻辑与信任基础。
3.1 物流仓储与供应链金融:信任的数字锚
供应链金融是RDA模式最天然、最直接的应用场景。长期以来,这个领域深受两大痛点困扰。
信息不透明,核心企业、上下游中小企业、仓储方、物流方和金融机构之间存在着严重的“信息孤岛”,金融机构难以穿透式地了解真实的贸易背景和货物状态。
信任缺失,由于信息不透明,数据造假、重复质押(“一单多押”)、货权不清等风险事件屡见不鲜,导致金融机构在放贷时极为谨慎,大量有真实融资需求的中小企业被拒之门外。
RDA模式的出现,为解决这一顽疾提供了全新的解法。它通过技术手段,为动产和存货赋予了一个可信的“数字锚”。
3.1.1 案例剖析:顺丰数科的零坏账实践
顺丰作为物流行业的巨头,其子公司顺丰数科在供应链金融领域的探索极具代表性。他们构建的基于区块链的供应链金融平台,是RDA理念的典型实践。
数据源头可信化 (IoT),在合作的仓库中,通过RFID、视觉识别、重量传感器等物联网设备,对货物的出入库、盘点、移位等操作进行自动化数据采集。每一批货物的物理状态,都被实时、准确地映射为数字信号。
过程信息不可篡改 (Blockchain),这些原始数据,连同订单、运单、仓单等电子凭证,一经生成便立刻上链存证。链上的参与方包括货主、顺丰、仓库、银行等,共同维护一个统一、透明的分布式账本,彻底杜绝了数据被单方面篡改的可能。
风险评估智能化 (AI),平台利用AI算法,对链上沉淀的海量、真实数据进行分析,构建动态风控模型。这个模型不仅能评估企业当前的还款能力,更能基于货物的周转率、市场价格波动等因素,预测未来的现金流,实现对风险的精准画像。
多方协作安全化 (Privacy Computing),在引入更多资金方或进行资产证券化时,可通过隐私计算技术,在不暴露底层客户敏感经营数据的前提下,向新的合作伙伴证明资产的优质性,实现资产的安全、合规流转。
实践成果是惊人的。根据公开信息,该平台已实现融资规模超过200亿元,服务了超过300家链上企业,并且创造了业务零坏账的记录。更重要的是,由于风险得到有效控制,企业的融资成本显著低于行业平均水平。这充分证明,RDA模式通过构建信任,能够真正地将数据转化为信用,将信用转化为企业发展的血液。
3.2 大宗商品与跨境贸易:重塑全球结算效率
大宗商品贸易,特别是跨境贸易,流程复杂、链条长、参与方众多,长期面临结算效率低、交易成本高、汇率风险大等挑战。传统的信用证(L/C)等结算方式,手续繁琐,时间周期长,占用了大量的资金。
RDA模式与稳定币(Stablecoin)的结合,为这一领域带来了颠覆性的创新。
3.2.1 案例剖析:上海钢联的“STEEL-CNY”探索
上海钢联作为国内领先的钢铁产业数据服务商,其探索实践展示了RDA如何赋能万亿级的实体产业贸易。
核心资产RDA化,上海钢联将其平台上的钢材交易数据、仓储数据、物流数据等,通过前述的技术体系,封装成高度可信的RDA。这份RDA不仅代表了一批真实存在的钢材,更包含了其完整的流转历史和价值信息。
锚定RDA发行稳定币,银行等金融机构以这份高信用的RDA作为核心抵押品,在合规框架下发行锚定人民币的稳定币,例如“STEEL-CNY”。每一枚“STEEL-CNY”背后,都有真实、可验证的钢材资产作为价值支撑。
实现交易结算自动化,在跨境贸易中,买方可以直接使用“STEEL-CNY”向卖方支付货款。支付指令通过智能合约执行,一旦触发,资金几乎可以瞬时到账,并且智能合约可以根据预设规则,自动完成向上游供应商、物流服务商等多个角色的分账。
这场效率革命带来的价值是巨大的。据测算,通过这种模式,跨境结算的佣金成本可以从传统的2%骤降至0.15%,几乎可以忽略不计。对于上海钢联这样的平台,仅此一项创新,每年就可能带来超过9亿元的利润增量。这不仅是金融效率的提升,更是通过数据信任,重构了全球贸易的底层结算基础设施。
3.3 新能源与绿色金融:点亮碳资产价值
在全球“碳中和”的大背景下,绿色能源项目,如光伏、风电等,迎来了巨大的发展机遇。但这类项目同样面临融资难题。其核心资产(发电量、碳减排量)具有无形性、动态性的特点,传统的资产评估和风控手段难以适用,导致金融机构对其价值认可度不高,融资成本居高不下。
RDA为这些无形的“绿色资产”提供了有形的价值载体。
3.3.1 案例剖析:协鑫能科的绿色资产增值
协鑫能科作为一家领先的移动能源科技公司,其在绿色金融领域的探索,生动诠释了RDA如何“点绿成金”。
绿色数据资产化,通过在旗下的光伏电站、充电桩等设施上部署物联网设备,实时、精准地采集发电量、充电量、碳减排量等关键数据。这些经过区块链存证的绿色数据,被封装成可信的RDA。
发行“碳元CNY”稳定币,金融机构基于这些可被精确计量和验证的RDA,发行与碳资产挂钩的稳定币,如“碳元CNY”。这相当于将未来的碳收益和绿色电力收益,提前进行了资产化和证券化。
链接全球绿色资本,这种标准化的、高透明度的数字资产,极大地降低了海外资本的投资门槛和尽调成本。境外投资者可以通过购买“碳元CNY”,便捷、高效地投资中国的绿色能源项目。
其结果是资产价值的重估与融资渠道的拓宽。通过RDA模式,光伏电站等绿色资产的整体估值可以提升3到5倍,因为其未来的现金流变得更加透明和可信。同时,由于链接了更广阔的资本市场,项目的融资成本也能够降低2到3个百分点。
3.4 医疗健康与商业保险:破解数据孤岛的良方
医疗健康数据是价值密度最高,但同时也是最敏感、最孤立的数据类型之一。一方面,医院、医保局、药企等机构之间数据壁垒森严;另一方面,严格的隐私保护法规也限制了数据的直接共享。这导致商业保险公司在产品开发、核保理赔等环节,面临数据不足的巨大挑战,理赔欺诈时有发生,产品创新也受到限制。
RDA结合隐私计算,为这一困境提供了“手术刀”式的解决方案。
3.4.1 案例剖析:国新健康的医保数据赋能
国新健康在医保数据服务领域的实践,展示了RDA在处理高敏感数据时的独特优势。
敏感数据RDA化,在严格遵守国家法律法规和脱敏要求的前提下,将海量的医保结算数据,如药品使用频率、疾病发生率、治疗费用分布等,进行结构化处理和确权,形成可用于宏观分析的RDA。
隐私计算赋能模型开发,商业保险公司可以利用这些RDA,通过联邦学习等隐私计算技术,来训练和优化自身的核保风控模型和理赔反欺诈模型。在这个过程中,保险公司只能得到模型优化的结果,无法接触到任何具体的、可识别个人身份的原始医疗数据。
提升行业整体效率,通过这种安全合规的方式,保险公司能够开发出更精准、更普惠的保险产品,同时大幅提升理赔审核的自动化率和准确率,有效打击骗保行为。
这背后是一个巨大的蓝海市场。据估算,仅通过RDA赋能商业保险核赔模型开发这一项应用,其潜在的市场规模就超过50亿元。这不仅是商业上的成功,更是通过数据的安全、合规流动,提升了整个社会医疗保障体系的运行效率。
四、 🌍 RDA的深远意义与未来展望
%20拷贝-mjdg.jpg)
RDA模式的出现,其意义远不止于一项技术或商业模式的创新。它更像一把钥匙,正在开启数据要素市场化和实体经济深度融合的新大门。它所带来的影响,是结构性、系统性的。
4.1 从“资源”到“资本”的价值跃迁
长期以来,我们谈论数据,更多地是将其视为一种“资源”,就像煤炭和铁矿石。它有潜在价值,但形态原始,价值不稳定,权属不清晰,难以直接参与到经济循环中。RDA模式的出现,系统性地解决了这些问题,推动数据完成了两次关键的价值跃迁。
从“资源”到“资产”,通过物联网的保真采集和区块链的固权存证,原始、混沌的数据资源,被转化为权属清晰、真实可信、可计量的标准化数据资产。它有了“身份证”,有了不可篡改的“房产证”。
从“资产”到“资本”,通过AI的价值提炼和隐私计算的安全流通,数据资产不再是沉睡在服务器里的“不动产”,而是可以被估值、被交易、被抵押、被证券化的数据资本。它开始具备了资本的两个核心属性,流动性和增值性,能够像货币资本一样,在经济体系中高效流转,并创造出新的价值。
4.2 赋能新质生产力与实体经济
“新质生产力”的核心在于技术革命性突破、生产要素创新性配置、产业深度转型升级。RDA正是催生新质生产力的关键催化剂。
优化要素配置,RDA让金融资本能够更精准地识别和流向那些经营状况良好、拥有真实订单和资产的优质实体企业,特别是中小企业,极大地改善了资源错配问题。
促进产业升级,基于RDA构建的产业链协同平台,能够打通上下游信息壁垒,实现需求预测、库存管理、生产计划的精准协同,推动整个产业链向数字化、智能化转型。
催生新业态新模式,基于可信数据的全新金融产品、保险服务、供应链管理方案层出不穷,创造了新的商业模式和增长点。
4.3 未来展望:星辰大海
当前,RDA的应用还主要集中在供应链金融等对资产真实性要求极高的领域。但放眼未来,其应用场景几乎是无限的。
碳资产与ESG,企业的碳排放、环保投入等数据RDA化后,将成为ESG评级和绿色金融的核心依据。
工业互联网,产线上每一台设备的运行数据、能耗数据、产品质量数据,都可以封装成RDA,用于预测性维护、工艺优化和柔性生产。
智慧出行与车联网,车辆的行驶轨迹、驾驶行为、充电数据等RDA,将重塑汽车保险、二手车估值和城市交通管理。
知识产权与文旅,一个IP的点击量、衍生品销量,一个景区的实时人流量、消费数据,都可以成为RDA,为其证券化和价值发现提供依据。
可以预见,随着相关法规的完善、技术标准的统一和市场共识的形成,RDA将不再是少数先行者的“专利”,而是会成为数字经济时代一项无处不在的**“新基建”**,支撑起一个万亿级的、以数据为核心要素的资本市场。
结语
我们正处在一个数据爆炸的时代,但数量的增长并不必然带来价值的增长。告别“垃圾数据”,回归商业的本质——信任,才是数据要素市场走向繁荣的唯一路径。RDA模式,以其“实数融合”的深刻洞察,和四大技术支柱的坚实支撑,为我们指明了方向。它不是一个遥远的概念,而是正在发生的、触手可及的变革。通过从源头为数据注入信任的基因,RDA正在将数据的承诺,一步步兑现为实体经济高质量发展的强大动能。这场围绕真实数据的价值革命,大幕已经拉开。
📢💻 【省心锐评】
RDA的本质,是用技术确定性去对冲商业不确定性。它不是数据的简单上链,而是实体经济的信用数字化,这才是数据要素市场的真正基石。

评论