【摘要】组织正从“管理结构”演进为“潜能系统”。核心是利用AI重构人机协同,放大个体价值,实现组织能力的根本性跃升。
引言
在技术圈,我们习惯于谈论架构、代码和性能。但今天,我想聊一个更宏大的话题,一个关乎我们每个人工作方式的根本性变革。AI,特别是生成式AI,已经不再是实验室里的玩具或少数极客的专属。它正以一种前所未有的方式,重塑我们赖以生存的组织形态。
传统的组织,更像一个层级分明的“管理结构”。它的设计目标是稳定、可控、可预测。人在其中,往往被定义为执行特定任务的“资源”。但AI时代的组织,正在快速演变为一个动态的、自适应的“潜能系统”。在这个系统中,AI不是用来替代人,而是成为放大人类智慧和创造力的杠杆。组织的目标,也从单纯追求效率,转向激发每一个节点的潜能,实现整体价值的跃升。
IBM与Oracle联合发布的调研报告,覆盖了全球20个国家、20个行业的1000位高管。数据清晰地指向一个共识,生成式AI的真正价值,并非简单地“省事儿”,而是帮助员工从重复性、低价值的工作中解放出来,聚焦于更具创造性和战略性的任务。这不仅是工作内容的变革,更是组织能力的再造与升级。
这篇文章,将从一个架构师的视角,系统性地拆解这一转型过程。我们将探讨组织面临的现实困境,剖析重塑员工潜能的三大核心路径,并深入组织机制的底层变革。最终,我们会给出一个可落地的实施框架。这不仅是理论探讨,更是来自一线实践的思考与沉淀。
🌀 一、转型阵痛:组织面临的三大系统性挑战
%20拷贝-kydw.jpg)
任何系统升级都会伴随阵痛。组织向AI驱动的“潜能系统”转型,同样面临着根深蒂固的结构性矛盾。这些挑战并非孤立存在,而是相互交织,形成了一个复杂的困局。
1.1 战略迷航与沟通壁垒
组织转型的第一步,是明确方向。但在AI这件事上,许多企业高层自身也处于迷雾之中。
愿景缺失。调研数据显示,仅有45%的高管能清晰描绘AI时代未来的工作图景。这意味着超过一半的企业,在没有清晰航海图的情况下,就开启了这场波涛汹涌的远航。
沟通断层。即便少数企业制定了规划,也有一半未能将其有效传达给员工。这种“藏着掖着”的做法,直接导致了员工的普遍不安与迷茫。他们不知道自己的角色将如何变化,未来的职业路径在哪里。
领先者效应。相比之下,那些前瞻性企业(Visionary Firms)的做法截然不同。80%的领先企业已提前规划,76%会主动与员工沟通变革愿景。这种透明度带来了显著回报,它们在盈利能力和员工认同感上,均大幅领先于同行。员工只有理解了“Why”,才愿意投入到“How”的探索中。
1.2 技能鸿沟与协作障碍
技术已经就位,但人的能力尚未跟上。这是当前AI转型中最为普遍的瓶颈。
技能错配。62%的企业承认,AI转型卡在了“员工技能不足”这一关。传统的技能培训体系,无法快速响应AI带来的新能力需求。员工普遍缺乏与AI高效协作的素养。
信任赤字。更深层的问题在于信任。只有一半的员工能获得关于AI影响的坦诚沟通。这直接导致了两种极端心态,一是恐惧被替代,产生抵触情绪;二是不知如何协作,对AI工具敬而远之。
认知偏差。一个有趣的数据是,高达87%的高管认为AI将增强而非取代人类角色。但这种积极的预期,显然没有有效传递到组织的毛细血管。高层的乐观与基层的焦虑,形成了鲜明的对比。
1.3 职能孤岛与技术壁垒
组织的协同能力,决定了AI价值的释放上限。HR与技术部门的脱节,以及数据的碎片化,是两大核心制约因素。
HR角色错位。高达93%的高管认为HR应深度参与AI战略。但现实中,仅20%的HR拥有主导权或话语权。大多数HR部门仍被定位为行政支持角色,忙于处理薪酬、考勤等事务性工作,无法在人才战略、组织设计等核心议题上发挥价值。
技术与数据孤岛。AI的威力源于数据的贯通与模型的规模化应用。然而,仅42%的企业实现了跨部门的技术与数据打通。多数情况下,AI工具和数据平台仍以“烟囱式”的形态存在于各个业务部门,无法形成合力,严重制约了AI价值的规模化释放。
这三大挑战,共同构成了一个负向循环。战略不清导致员工迷茫,技能不足加剧了协作障碍,而职能孤岛又使得问题无法从系统层面得到解决。打破这个循环,需要从根本上重构组织的运作逻辑。
🌀 二、破局之道:重塑员工潜能的三大核心路径
要将组织从“管理结构”升级为“潜能系统”,核心在于重新定义人与工作的关系。以下三条路径,是经过实践验证的有效策略,它们层层递进,共同构成了组织能力再造的基石。
2.1 AI赋能HR:从事务处理到战略驱动
HR部门是组织人才战略的中枢。让HR率先拥抱AI,是撬动整个组织变革的关键支点。其核心逻辑是,通过AI自动化,将HR从繁重的事务性工作中解放出来,使其能真正聚焦于人才发展、组织文化等高价值领域。
2.1.1 事务性工作的自动化
大量重复、标准化的HR工作,是AI应用的绝佳场景。
智能问答与服务。英国Phoenix集团的案例极具代表性。他们通过Oracle云HR平台和名为“Mackenzie”的智能机器人,实现了93%的员工咨询自动解决。员工关于报销、休假、福利等常见问题,无需再占用HR人力。
流程自动化。从招聘筛选、入职办理,到薪酬计算、考勤核对,AI可以实现端到端的流程自动化。IBM的内部实践显示,AI自动化每年为员工节省了数百万小时的工作时间。
增长趋势。这一领域的应用正在爆发。调研预测,到2026年,事务性HR自动化将增长63%,成为AI应用中增长最快的领域之一。
2.1.2 战略性价值的凸显
当HR不再是“表哥表姐”,他们能做什么?
人才发展规划。HR可以利用AI分析员工的技能图谱、职业兴趣和绩效数据,为员工提供个性化的学习路径和职业发展建议。
组织文化建设。通过分析内部沟通数据、员工匿名反馈,AI可以帮助HR洞察组织情绪、识别文化建设的薄弱环节,并提供改进建议。
预测性人才分析。利用机器学习模型,HR可以预测关键人才的流失风险、识别高潜力员工,从而进行前瞻性的人才保留和激励。
2.2 能力模型重构:从“会什么”到“能学什么”
AI时代,技能的半衰期急剧缩短。组织对人才的评估标准,必须从静态的“技能清单”,转向动态的“学习潜能与协作素양”。一个人的学习能力和适应性,远比他当前掌握的技能更重要。
2.2.1 核心能力需求的变化
未来的核心竞争力,不再是单一的硬技能,而是人与AI协作所必需的复合能力。
如上表所示,情商、批判性思维和AI素养,成为需求增长最快的三大能力。74%的企业已经开始在招聘和评估中,更看重员工的潜力,而非仅仅是其现有的技能证书。
2.2.2 AI驱动的个性化学习
如何培养这些新能力?传统的“大锅饭”式培训已经失效。组织需要构建一个由AI驱动的、个性化的、持续的学习生态。
AI学习助手。为每位员工配备一个AI学习伙伴。它可以根据员工的岗位、能力短板和职业目标,动态推荐学习资源,如微课程、文章、项目实践等。
实战演练闭环。学习不能止于理论。组织可以利用AI构建高度仿真的业务场景,让员工在实践中学习。
案例1:某汽车企业利用AI模拟各种刁钻的客户投诉场景,训练销售和客服人员如何利用AI工具快速定位问题,并结合自身沟通技巧安抚客户。
案例2:某互联网公司设计了“AI技能闯关”活动。员工通过学习使用新的AI设计工具、编程助手来完成挑战,获得积分和奖励,将学习过程游戏化。
实时反馈机制。AI可以在员工完成任务后,立即提供数据驱动的反馈。例如,一个AI编程助手可以实时指出代码中的不规范之处,并提供优化建议。这种即时反馈,极大地缩短了学习周期。
2.3 创新文化与治理:在控制与失控间寻找平衡
AI的应用充满了不确定性。如果组织不允许失败,那么创新也就无从谈起。建立一种鼓励试错、宽容失败的文化,是激发员工探索AI潜力的前提。但放任自流同样是危险的,必须建立清晰的治理规范。
2.3.1 建立安全试错的“沙盒”
组织需要为创新提供一个受保护的空间,让员工敢于尝试。
不惩罚失败。调研显示,不惩罚AI项目失败的企业,其收入增长率比同行高出22%。这意味着,对失败的投入,本质上是一种高回报的研发投资。
设立创新项目。一些科技公司鼓励员工自发组建“AI创新小队”,利用业余时间或一定比例的工作时间,探索AI在业务中的应用。即使项目最终没有产生商业价值,团队的经验和教训也会被总结、分享。
2.3.2 明确AI使用的“护栏”
鼓励创新,不等于没有规矩。清晰的治理框架,是防范风险、建立信任的基石。
数据安全与隐私。必须明确规定,哪些数据可以被用于AI模型训练,哪些属于绝对禁区。特别是涉及客户隐私和商业机密的数据,要有严格的脱敏和权限控制。
算法透明与公平。在招聘、绩效评估等敏感场景,要对AI算法的决策逻辑进行审计,避免出现偏见和歧视。
人工审核机制。所有由AI直接生成、面向客户或用于重要决策的内容,都必须经过人工审核。人是最后一道防线。
拥有明确AI使用规范的企业,其员工体验和投资回报率(ROI)也显著更高,员工体验投资回报率高出46%。这说明,清晰的规则非但不会束缚创新,反而能让员工在安全的环境下,更放心地进行探索。
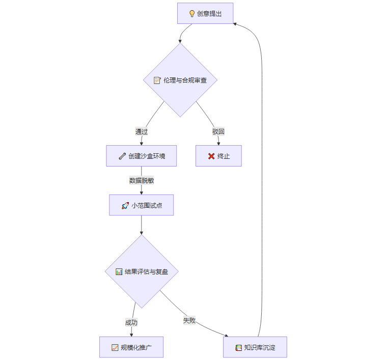
下面是一个典型的AI试点项目安全生命周期流程图。

这个流程确保了每一个创新想法,都在一个受控的闭环内进行,既鼓励了探索,又控制了风险。
🌀 三、组织机制的深度变革:从底层重构协同与决策
%20拷贝-fsmp.jpg)
仅仅改变员工的技能和文化氛围是不够的。要让“潜能系统”真正运转起来,必须对组织的底层机制进行深度改造。这涉及到团队结构、决策流程和激励体系的全面重构。
3.1 团队结构:从部门墙到跨界融合
传统的职能部门制,在应对复杂多变的AI应用场景时,显得效率低下。未来的主流团队模式,将是小型的、跨职能的“人机融合”团队。
敏捷协同单元。借鉴敏捷开发的理念,组建包含业务专家、数据科学家、AI工程师、产品经理等角色的“Squad”(小队)。这样的团队拥有端到端解决问题的能力,能够快速迭代AI应用。
员工成为“AI编排者”。在新的团队中,员工的角色不再是单一的执行者。他们需要像一个指挥家一样,编排、调用不同的AI工具和模型,来解决一个复杂的业务问题。例如,一个市场营销人员,可能需要协同使用AI内容生成工具、AI用户画像分析工具和AI广告投放优化工具,来完成一次营销活动。
流程再设计的民主化。AI工具的普及,使得业务流程的优化不再是少数专家的专利。一线的员工可以利用低代码/无代码AI平台,自行设计和优化工作流程,实现“流程再设计的民主化”。
3.2 决策流程:从经验驱动到智能驱动
AI正在从根本上改变组织的决策方式,推动决策权下沉,提升组织的敏捷性。
数据驱动的实时决策。传统的决策依赖于滞后的报表和个人经验。而AI赋能的数据分析和预测能力,可以将实时洞察直接推送到一线员工的面前。例如,一个零售店的店长,可以通过AI系统实时了解周边客流、竞品动态和库存情况,自主决定调整商品陈列和促销策略。
决策智能平台。构建企业级的决策智能平台,整合内外部数据,通过AI模型提供预测、归因和建议。这使得组织的决策,从“过去发生了什么”的描述性分析,升级到“未来会发生什么”的预测性分析,甚至是“我们应该做什么”的指导性分析。
架构支撑。要实现这一点,需要相应的技术架构支持。例如,采用Data Mesh(数据网格)架构,将数据所有权和治理下放到业务域,避免形成中心化的数据瓶颈。同时,构建实时数据管道(如Kafka, Flink),确保决策所需的数据新鲜度。
3.3 绩效与激励:从单一指标到多维牵引
如果绩效考核体系不改变,任何组织变革都将是空谈。必须重构绩效与激励机制,使其与AI时代的组织目标相匹配。
评估维度的多元化。传统的绩效评估,往往过度关注结果性指标,如销售额、产量等。新的体系需要引入更多过程性、能力性指标。
激励模式的创新。除了物质激励,还需要提供更多内在激励,如学习机会、项目挑战、更大的自主权等,以满足员工在AI时代的成长需求。
下面是绩效评估体系演进的对比。
将AI工具的有效使用、跨团队协作和创新尝试纳入绩效评估,才能真正引导员工拥抱变化,探索人机协作的新模式。
🌀 四、落地实施框架:从小步快跑到系统升级
%20拷贝-lmnh.jpg)
理论终须落地。一个务实的实施框架,应该兼顾短期见效和长期发展的平衡。以下五个步骤,可以帮助组织从启动到深化,稳步推进转型。
4.1 第一步:坦诚沟通,建立信任
这是所有变革的起点。信任是组织转型的“土壤”。
高层发声。CEO和高管团队需要率先垂范,公开、坦诚地沟通公司对AI的战略思考、变革的愿景,以及对员工的期望。
说清楚变化。明确告诉员工,AI将如何改变他们的工作内容,哪些技能将被弱化,哪些新技能需要学习。消除信息差,是消除焦虑的最好方法。
建立双向渠道。开设问答会、匿名反馈箱等渠道,倾听员工的疑虑和建议,让变革不是“自上而下”的指令,而是“上下同欲”的共识。
4.2 第二步:场景切入,融入日常
不要追求一步到位构建一个庞大的AI平台。从高频、痛点明显的场景切入,让AI“润物细无声”地融入日常工作。
选择高价值场景。从HR、客服、财务、IT运维等部门的重复性工作中寻找试点。这些场景标准化程度高,成功率高,能快速建立员工对AI的正面认知。
提供易用的工具。为员工配备简单、直观的AI辅助工具,而不是复杂、难懂的系统。例如,一个能帮助写周报、生成PPT的AI助手,远比一个复杂的预测模型更能让员工感受到AI的价值。
4.3 第三步:赋能学习,建立闭环
技能重塑是转型的核心。当前约35%的员工需要重塑技能,而过去这一比例仅为6%。
提供轻量化培训。设计“10分钟学会用AI写邮件”、“半小时掌握AI绘图”等微课程,降低学习门槛。
聚焦关键能力。培训内容应围绕前文提到的情商、批判性思维、AI素养等关键能力展开。
构建“测评-练习-反馈”闭环。通过AI工具评估员工当前的能力水平,推荐个性化的练习任务,并在任务完成后提供即时反馈,形成持续进化的正向循环。
4.4 第四步:试点先行,迭代推广
在鼓励创新的同时,必须控制风险。
设立安全试点。选择特定的业务单元或项目组作为“试验田”,给予他们更大的自主权和资源,进行AI应用的探索。
建立复盘机制。无论试点成功与否,都要进行系统性复盘。成功的经验要提炼成标准化的解决方案,进行推广;失败的教训要记录归档,成为组织的宝贵财富。
明确使用规范。在试点过程中,同步建立和完善AI使用规范,确保创新始终在可控的轨道上运行。
4.5 第五步:重塑价值,人机共创
这是转型的终极目标。管理者的角色,需要从“监工”转变为“赋能者”。
关注激发潜能。管理者的核心任务,不再是分配任务和监督执行,而是思考如何利用AI工具,帮助团队成员发挥更大的价值。
培养“驾驭者”。引导员工从被动的“工具使用者”,进化为主动的“智能体驾驭者”。他们不仅会用AI,更能理解AI的边界,并创造性地将其与自身专业知识结合,解决前所未有的问题。
让工作更有意义。当AI接管了重复乏味的工作,人可以更专注于创造、沟通、决策和关怀。这不仅提升了生产率,也让工作本身变得更具意义和成就感。
结论
AI时代的组织变革,其核心并非技术的堆砌,而是一场深刻的、以“人”为中心的认知革命。我们正在见证组织形态从稳定、可控的“管理结构”,向动态、共生的“潜能系统”的演进。这场演进的本质,是通过人机共创,实现效率与创新的双重跃升。
对企业而言,技术、人才、文化是驱动这场变革的三驾马车,缺一不可。唯有将三者协同推进,才能在智能化的浪潮中,构建起真正难以被模仿的核心竞争力。
对管理者而言,任务清单已经改变。你的首要职责,不再是管理流程,而是将未来规划说清楚,将核心技能教到位,将创新氛围营造好。
对每一位身处其中的技术人或职场人而言,这既是挑战,更是机遇。成为一个能与AI共判、共创的价值主体,不仅是提升个人生产力的关键,更是让工作回归其创造性本质的路径。这,或许就是技术进步赋予我们这个时代最好的礼物。
📢💻 【省心锐评】
别再把AI当成降本增效的“外挂”,它正在重写组织的底层操作系统。核心代码是“人机协同”,最终目标是编译出一个能自我进化的“潜能系统”。跟不上,就会被“向下兼容”。

评论