【摘要】未来低空经济的核心价值或将并非运输本身,而是飞行中产生的海量数据。通过将这些数据封装为真实数据资产(RDA),一个以数据交易、融资和应用为核心的全新万亿级市场正在形成。
引言
当无人机、电动垂直起降飞行器(eVTOL)从科幻电影飞入现实,我们的目光大多聚焦于它们如何运送包裹、搭载乘客。我们讨论着航线、空域和续航,似乎低空经济的全部图景就是一场关于“运输”的革命。
但是,一个更为深刻的变革正在悄然发生。
每一次飞行,都是一次大规模、高精度的移动数据采集。这些飞行器如同盘旋于城市上空的“数据章鱼”,其触角深入城市的每一个角落,捕捉着地理、环境、交通、乃至商业活动的细微脉动。这些飞行的“副产品”,正从不起眼的日志文件,蜕变为一种全新的、可交易、可融资的战略资源——真实数据资产(Real Data Assets,简称RDA)。
政策的东风已经吹来。国家层面明确提出要推动低空经济与大数据、人工智能等新技术的深度融合。在上海、深圳等地的数据交易所,贴着“低空”标签的数据产品已经挂牌交易,甚至实现了数亿元的订单和融资。这标志着一个核心观点的落地,未来低空经济最大的市场,可能不是运输本身,而是数据。
这篇文章,我们将深入剖析这个正在崛起的RDE市场。我们将解构其商业模式,描绘其价值链,并探讨企业要在这片新蓝海中立足,需要构建哪些不可或缺的核心能力。这不仅是对一个新兴市场的分析,更是对数字经济时代资产形态演变的一次深度洞察。
一、✈️ 价值重心的跃迁,从飞行到数据资产
%20拷贝.jpg)
传统观念里,低空经济的商业逻辑很简单,卖飞机,或者用飞机提供运输服务。但现实情况是,单纯的硬件制造和运输服务,正面临着日益激烈的竞争和利润空间压缩。有分析指出,物流无人机硬件的毛利率可能低于18%,而基于数据的“路径规划+流量运营”服务,其毛利率却能高达55%以上。
这种巨大的利润差异,揭示了产业链价值重心的根本性转移。企业必须从“硬件销售商”或“运输服务商”的角色中跳脱出来,向“硬件+服务+数据”的生态模式转型。数据,正从运营成本中的一部分,转变为资产负债表上最亮眼的那一项。
1.1 政策与技术的双轮驱动
这场价值跃迁并非空穴来风,而是政策与技术双重作用下的必然结果。
政策的“催化剂”,国家战略将低空经济与数字经济紧密绑定,鼓励对飞行全生命周期的数据进行采集、汇聚、分析和应用。这为低空数据的合规流通与价值发现提供了顶层设计。当数据产品能够进入交易所公开挂牌,意味着它获得了官方认可的“资产”身份,其商业化路径被彻底打通。
技术的“发动机”,人工智能、物联网、区块链和云计算等技术的成熟,为处理和应用海量低空数据提供了可能。
AI让机器能够“看懂”无人机拍回的影像,自动识别违章建筑、统计车流、监测农作物长势。
物联网将无数飞行器与地面传感器连接成一张动态感知网络。
区块链则以其不可篡改的特性,为数据确权、交易追溯提供了信任的基石,有效解决了“数据是谁的、谁用了、用在哪”等核心问题。
1.2 RDA,数据价值化的终极形态
如果说原始数据是“原油”,那么经过处理分析后的洞察报告就是“成品油”。而RDA,则更进一步,它像是被封装好的、标准化的“原油期货合约”。
RDA的核心理念是“实数融合”。它强调数据必须源于实体经济活动,并且是动态的、可被交叉验证的。通过物联网技术确保数据来源的真实性,再通过区块链技术进行存证和确权,最终将这些高质量的数据封装成标准化的、可信的数字资产单元。
这种资产不仅可以像商品一样被买卖,更重要的是,它具备了金融属性。一个典型的场景是,企业可以将过去三年的高速公路车流量RDA资产包作为抵押,向银行申请扩建项目的贷款。银行不再仅仅依赖传统的财务报表,而是可以通过分析这些真实、动态的数据来评估项目的未来现金流和盈利前景,从而做出更精准的信贷决策。
浙江海宁市的实践就是一个生动的例子。当地将超过30TB的“低空+经济城市综合数据资产”在上海数据交易所挂牌,评估价值超过2亿元。更关键的是,他们以此为基础启动融资,计划用于未来的低空基础设施建设。这完美诠释了“数据—资产—金融”的闭环逻辑,让数据真正从成本中心变成了价值创造中心。
这张表格清晰地展示了两种模式的根本不同。RDA模式的核心竞争力,不再是造出更好的飞行器,而是构建一个能够持续产生、处理和运营高质量数据资产的生态系统。
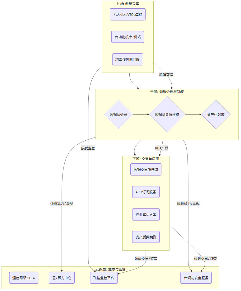
二、🗺️ RDA商业模式的解构与价值链全景
理解了RDA的价值,我们接下来需要解构它的商业模式,看看数据是如何一步步从天空中的电磁波信号,变成交易屏幕上跳动的数字的。
2.1 RDA的“炼金术”,从原始数据到金融资产
RDA的生成过程,就像一个精密的炼金工坊,它包含了一系列环环相扣的步骤。我们可以用一个流程图来清晰地展示这个过程。

这个流程可以具体分解为三个核心环节。
2.1.1 数据采集与处理
这是RDA价值链的源头。运营商通过无人机、eVTOL、地面传感器等多模态设备,采集高精度的地理信息(二维影像、三维模型)、环境监测数据(空气质量、噪声)、交通流量数据(车流、人流)以及飞行器自身的作业日志。
但原始数据是混乱、庞杂的。它们需要经过一系列标准化处理,包括清洗(去除无效数据)、标注(识别图像中的车辆、建筑)、融合(将不同来源的数据对齐)和建模(生成三维城市模型或交通热力图),最终形成结构化、专题化的数据产品包。这个过程高度依赖AI算法和强大的云计算能力。
2.1.2 资产化与交易
这是实现价值跃迁的关键一步。高质量的数据产品,需要通过一系列技术手段进行“资产化封装”,才能成为可信、可流通的RDA。
数据确权,利用区块链技术为每一份数据打上独一无二的“数字身份”,记录其来源、处理过程和所有权流转,确保其真实性和唯一性。
隐私保护,采用差分隐私、联邦学习等技术,在不泄露原始敏感信息的前提下,实现数据的计算和分析,解决“数据可用不可见”的难题。
质量评估,建立一套标准化的数据质量评价体系,从数据的完整性、准确性、时效性等多个维度进行打分,为数据定价提供依据。
智能合约,将交易规则、使用权限、收益分配等条款写入代码,实现交易的自动执行和监管,降低信任成本。
经过封装的RDA产品,便可以在数据交易所挂牌交易,或者通过API接口、订阅服务等方式对外供给。这就打通了从数据到资产,再到现金流的完整闭环。
2.1.3 增值服务与场景化应用
数据的价值最终体现在应用上。单纯出售数据包的模式较为初级,更高阶的商业模式是提供“数据+洞察”的复合型服务。
这意味着,数据运营商不仅要提供数据,还要基于对特定行业的深刻理解,叠加场景化的分析算法。例如,针对零售商,不仅仅提供人流数据,还要叠加选址分析模型,直接给出“最优开店位置TOP5”的建议。针对保险公司,不仅提供历史灾害影像,还要结合气象数据和建筑模型,生成“未来一年区域洪水风险评级报告”。
这种场景化的增值服务,将数据从一种“原材料”提升为一种“解决方案”,其附加值和客户粘性都远非前者可比。
2.2 价值链全景图
整个RDA市场形成了一个分工明确、相互依存的生态系统。
在这个价值链中,能够整合中游和下游能力,并深刻理解行业应用的企业,最有可能成为未来的“链主”。它们不仅掌握了数据生产的核心技术,更能将数据转化为客户愿意买单的价值,从而构建起强大的商业护城河。
三、🏙️ RDA的客户版图与应用场景
%20拷贝.jpg)
低空RDA的应用前景极为广阔,它的客户几乎涵盖了国民经济的方方面面。从宏观的城市治理到微观的商业决策,数据正在以前所未有的方式渗透和赋能。
3.1 政府部门,城市治理的“天空之眼”
政府是目前低空数据服务最主要,也是最成熟的客户。高精度、高时效的低空数据,正在成为提升城市治理现代化水平的利器。
武汉的“低空数据赋能城市治理”项目堪称典范。该项目积累了约140TB的低空数据,服务于公安、城管、应急、水务等34个部门的55个应用场景。通过无人机自动巡查,城市管理事件的处置效率平均提高了30%。
3.2 金融与保险,风险定价的“新标尺”
金融行业的核心是风险管理和信息定价。低空RDA为这个古老的行业带来了全新的信息维度。
保险公司,可以利用无人机在灾后第一时间获取的影像数据,快速评估理赔范围和损失程度,极大提升理赔效率和准确性。在灾前,结合历史灾害数据和地理信息,可以对特定区域的保险费率进行更精准的定价。珠海等地甚至已经推出了专门的“数据资产综合保险”,为数据交易本身提供风险保障,这标志着数据与金融的深度融合。
银行与金融机构,RDA的资产化属性为其信贷业务打开了新的想象空间。如前文所述,银行可以基于RDA进行信贷评估和资产质押融资。这不仅为拥有数据资产的科技公司提供了新的融资渠道,也让银行的风控模型从静态的财务数据,扩展到动态的业务数据,实现了风控能力的升级。
投资机构与对冲基金,正在将低空数据作为一种重要的“另类数据(Alternative Data)”来源。通过分析港口集装箱的吞吐量、工业园区的夜间灯光指数、大型商圈的客流量变化等数据,可以更敏锐地捕捉宏观经济的景气度和特定行业的经营状况,从而在投资决策中抢占先机。
3.3 商业企业,精细化运营的“导航仪”
对于各行各业的商业企业而言,低空RDA是实现降本增效、提升智能化水平的强大工具。
零售与地产业,利用高精度三维实景模型和人流车流数据,可以进行精准的商业选址分析。在项目开发阶段,无人机可以对施工进度进行全生命周期监控。在销售阶段,一个沉浸式的三维楼盘模型,其营销效果远胜于传统的沙盘和图纸。
能源与基建公司,电力、石油、天然气管线的巡检,是一项成本高昂且充满危险的工作。利用搭载高清和红外摄像头的无人机进行自动化巡检,可以快速发现线路覆冰、绝缘子破损、管道泄漏等隐患,保障能源大动脉的安全。
农业领域,通过多光谱无人机采集的数据,可以生成农田的“处方图”,精确识别出哪些地块缺水、缺肥或者遭受病虫害。农民可以据此进行精准的灌溉、施肥和植保作业,在降低农药化肥使用量的同时,提升作物产量和品质。
可以说,低空RDA的应用场景,其广度和深度,仅受限于我们的想象力。任何需要基于地理空间信息进行决策的行业,都将是RDA的潜在客户。
四、🛠️ 构建RDA业务的四大核心能力支柱
要在这片蓝海中掘金,并非易事。企业需要围绕RDA的完整生命周期,构建起四大环环相扣的核心能力。这四大能力,如同一张桌子的四条腿,缺一不可。
4.1 数据采集与处理能力
这是RDA业务的基石,决定了数据资产的“源头质量”。
先进的采集体系,这不仅指拥有高性能的无人机、eVTOL和多样化的传感器,更重要的是具备构建自动化、网络化作业体系的能力。例如,部署无人机自动机场网络,实现无人机的自动起降、充电和数据回传,才能支持高频次、大规模的数据采集任务。
强大的后端处理能力,采集回来的TB甚至PB级的原始数据,如果不能被高效处理,就是一堆“数字垃圾”。企业必须拥有强大的后端技术栈,深度融合人工智能、大数据和云计算技术。这要求具备能够实现数据自动化清洗、精准标注、快速三维建模和深度智能分析的算法和平台。相关人才的培养也至关重要,需要大量懂得“低空数据采集与智能处理”和“行业数据分析与应用开发”的复合型人才。
4.2 数据合规与安全能力
这是RDA业务的生命线。低空数据天然涉及地理测绘、关键基础设施、公共安全甚至个人隐私,一旦处理不当,将引发严重的法律和声誉风险。
严格遵守法律法规,企业必须对《测绘法》、《数据安全法》、《个人信息保护法》、《无人驾驶航空器飞行管理暂行条例》等一系列法律法规有深刻的理解和严格的遵循。例如,采集地理信息数据必须获得相应的测绘资质;涉及敏感区域的数据必须进行脱敏或加密处理;数据的跨境传输更是需要经过严格的审批。
构建全链路安全体系,技术手段是保障安全的刚性约束。
数据加密,从采集、传输到存储、处理的每一个环节,都应采用国密算法等高强度加密措施。
权限管理,建立精细化的分级权限管理体系,确保不同的人员只能访问其职责所需的数据,防止数据滥用和泄露。
区块链存证,利用区块链技术对数据的每一次访问、使用和交易进行记录,形成不可篡改的“数据日志”,确保所有行为可追溯、可审计。
隐私计算,在需要多方联合进行数据分析时,采用联邦学习、多方安全计算等技术,实现“数据不动模型动”,在保护各方数据主权的前提下,共同挖掘数据价值。
四维图新等企业在这方面已经做出了有益的探索。他们配合监管部门,建立了测绘数据合规处理及监管平台,为智能网联汽车等场景提供在线的、闭环的合规服务,这为低空数据行业的合规建设提供了很好的借鉴。
4.3 数据产品开发与营销能力
拥有高质量、合规的数据,只是完成了第一步。如何将其转化为客户愿意买单的产品,是商业闭环的关键。
深刻的行业洞察,数据团队不能仅仅是技术专家,更要成为行业专家。必须深入理解不同行业客户的业务流程、痛点和需求,才能将冷冰冰的数据,转化为能够解决实际问题的应用和解决方案。
标准化的产品设计,将数据封装成标准化的、易于调用的产品至关重要。这可能是一个用户友好的SaaS平台,也可能是一组定义清晰的API接口。标准化的产品能够降低客户的使用门槛,也便于实现规模化销售。
多元化的营销渠道,企业需要构建立体的销售网络。这包括与数据交易所合作,将其作为官方的挂牌和交易渠道;通过云市场,将数据产品上架,触达广大的开发者和企业用户;建立直销团队,为大客户提供定制化的解决方案和咨询服务。
4.4 数据资产化与金融化能力
这是将数据价值最大化的“放大器”,也是RDA模式区别于传统数据服务的核心所在。
专业的资产化能力,这要求企业具备数据确权、质量评估、价值发现和智能合约封装的全套能力。企业需要与评估机构、会计师事务所、律师事务所等专业机构合作,共同探索数据资产的评估标准和入表路径,让数据真正成为企业资产负-债表上的一项。
创新的金融化路径,企业需要主动与银行、保险、信托等金融机构合作,共同设计基于RDA的金融产品。例如,探索数据资产质押贷款、数据信托、数据资产证券化(ABS)等创新模式。这不仅能为自身业务发展提供资金支持,更能通过金融市场的验证,反向提升数据资产的公信力和市场价值。
这四大能力相互支撑,共同构成了RDA业务的“能力魔方”。只有全面发展,才能在激烈的市场竞争中稳固立足。
五、💰 变现策略与风险矩阵
%20拷贝.jpg)
一个成功的商业模式,不仅要能创造价值,还要能顺利地捕获价值,并有效控制风险。
5.1 灵活的定价与交付模式
为了满足不同客户的需求和预算,RDA的变现策略必须灵活多样。
订阅制,类似于SaaS软件,客户按月或按年支付费用,持续获取特定区域或特定主题的数据更新。这适合需要长期、高频监测的政府和企业客户。
API按量计费,客户根据API的调用次数或数据查询量付费。这适合需要将数据能力集成到自身应用中的开发者和科技公司,模式灵活,门槛低。
数据集授权,一次性打包出售特定时间范围和区域的数据集。这适合需要进行深度研究和模型训练的科研机构和AI公司。
项目制咨询,针对大客户的复杂需求,提供从数据采集、处理分析到最终解决方案的端到端定制化服务。这种模式客单价高,但难以规模化复制。
5.2 风险点与应对建议
RDA市场前景广阔,但也并非一片坦途。其中潜藏的风险不容忽视。
总的来说,RDA业务的推进策略应该是“稳扎稳打,示范先行”。优先聚焦于政府治理等需求刚性、支付能力强的领域,通过打造一批有影响力的示范项目,沉淀标准化的产品和作业流程。在确保合规与安全的前提下,逐步将成功经验复制到金融、零售、能源等更广泛的商业领域。
结论
我们正处在一个激动人心的历史节点。低空经济的浪潮,不仅带来了物理空间上的新维度,更开启了数字空间中的新大陆。
飞行的“副产品”——海量、真实、动态的低空数据,正在通过RDA的模式,完成从成本到资产的惊险一跃。它不再是服务器里沉睡的字节,而是能够被交易、被融资、被应用于万千场景的,驱动数字经济增长的核心引擎。
这场变革对产业链上的所有玩家都提出了新的要求。硬件制造商需要思考如何让飞行器成为更好的数据传感器;飞行运营商需要构建高效、合规的数据采集网络;数据技术公司则面临着如何将数据“炼成金”的挑战。
未来,谁能率先构建起覆盖“采集-处理-合规-应用-金融”的全链路能力,谁能打造出高质量、可信赖的RDA生态系统,谁就将掌握低空经济时代真正的“制空权”,在这片万亿级的新蓝海中,占据价值链的顶端。天空的价值,远不止于飞行。
📢💻 【省心锐评】
低空经济的上半场是“通航”,下半场是“通数”。数据资产(RDA)不是副产品,而是终极产品。谁能把数据玩明白,谁就能定义未来的天空。

评论