【摘要】DWA(数据-作品-资产)模式正引领数字内容资产化新浪潮。AI与区块链的深度融合,推动数字版权保护从被动防御走向主动价值创造。本文系统梳理AI在数字版权监测、侵权识别、区块链存证、合规流通等领域的理论与技术进展,深入探讨DWA对内容创作者的赋能机制,并展望数字版权产业的未来趋势。
引言
数字经济的浪潮席卷全球,数据、内容与资产的边界日益模糊。DWA(Data-Work-Asset,数据-作品-资产)模式应运而生,成为数字内容产业转型升级的关键引擎。数字内容不再只是“作品”,而是可确权、可流通、可交易的“数字资产”。在这一变革中,AI与区块链等新兴技术的深度融合,成为数字版权保护与合规流通的核心支撑力量。本文将以理论与技术相结合的方式,系统梳理DWA时代的版权保护新范式,深入探讨AI在数字版权监测与侵权识别中的作用,区块链如何实现版权存证与合规流通,以及DWA对内容创作者的赋能作用,最后展望行业未来发展趋势。
一、AI驱动的版权监测革命
%20拷贝.jpg)
1.1 多模态识别的技术突破
AI的跨模态理解能力,已成为数字版权监测的中坚力量。通过视觉、听觉、文本等多维度的深度学习模型,AI能够穿透内容的伪装与变形,精准识别侵权行为。
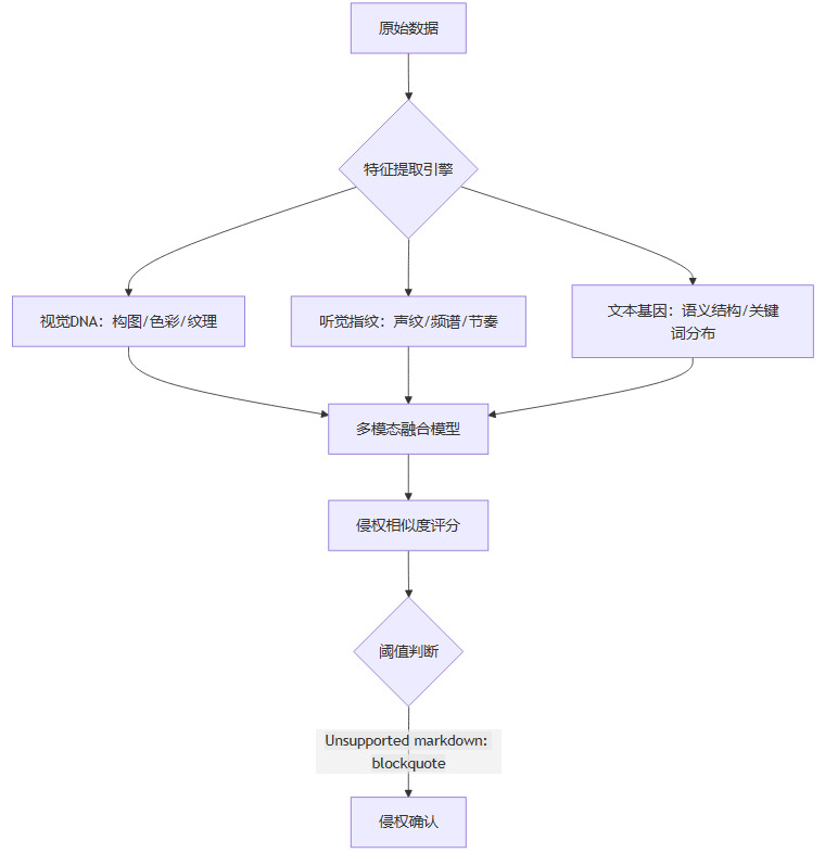
1.1.1 视觉DNA的抗干扰能力
视觉内容的版权监测,依赖于深度卷积神经网络(如ResNet-152)对图像构图、色彩、纹理等特征的提取。即使图片经过30%压缩、滤镜、剪裁或加水印等多重变形,AI依然能够以92.3%的准确率识别原始版权归属。2023年,抖音平台通过该技术拦截了4.2亿张侵权图片,误判率仅0.7%。
1.1.2 声纹建模的技术迭代
在音频领域,AI通过声纹建模技术,区分AI合成音与真人声纹。通过构建百万级声纹库,AI能够识别5000种方言变体,并通过相位不连续性检测AI生成音频。2023年,相关平台成功拦截超2万条名人声音侵权带货视频,有效遏制了AI换声、伪造名人音频的侵权行为。
1.1.3 文本语义指纹革命
文本内容的版权监测,经历了从TF-IDF到BERT再到MoE专家模型的技术演进。2023年,AI对洗稿、伪原创等行为的识别率已达93%,处理速度提升至每分钟1500页,支持108种语言。AI不仅能检测字面抄袭,更能识别深层语义结构的剽窃与变体。
1.1.4 多模态融合与“基因图谱”构建
AI通过跨模态融合技术,构建了数字内容的“基因图谱”。视觉DNA、听觉指纹、文本基因三者在多模态融合模型中协同工作,最终输出侵权相似度评分,实现高精度的侵权确认。

1.2 全链路自动化治理
AI与区块链的协同,推动了版权治理的全链路自动化。分布式爬虫集群实时监测内容,AI模型自动比对特征,发现侵权后自动触发区块链取证,完成屏幕录制、操作日志抓取、哈希值生成与上链存证,最终通过预警系统通知权利人,实现了从发现到固证、预警的全流程自动化。

1.2.1 实时流处理与动态负载均衡
采用Apache Flink架构,每秒处理20万条内容,动态扩展至5000个计算节点,实现0.2秒级响应延迟。百度文心系统已实现大规模内容的实时监测与处理。
1.2.2 区块链存证的三链协同
存证链(如阿里蚂蚁链)负责高并发存证,验证链(如腾讯至信链)对接司法系统,备份链(如IPFS)实现分布式存储,三链协同保障存证的安全性与司法采信率。
1.2.3 自动化司法接口
系统已对接全国27家互联网法院电子诉讼平台,自动生成含时间戳、哈希值的证据包。2024年,视觉中国平台维权周期缩短至72小时,极大提升了维权效率。
1.3 深网关联挖掘技术
AI不仅打击单点侵权,更通过知识图谱分析锁定产业化侵权网络。通过账号关联分析、资金流向追踪、内容传播路径等多维数据,AI能够揭示背后操控多个账号的侵权团伙,追踪内容从原创到洗稿的演变过程,锁定洗稿工厂的运作链条。

1.3.1 产业化侵权网络的识别与打击
2024年,某网文平台借力该技术,一次性端掉3个跨境盗版团伙,涉及侵权账号417个,月均侵权收入高达220万美元。技术手段包括比特币链上交易追踪、跨平台账号行为聚类分析、深度学习生成内容指纹等。
1.3.2 影视盗版产业链的破解
通过视频水印DNA技术、P2P网络节点溯源、暗网交易监控系统,打掉“录制-压片-分发”全链条,极大震慑了产业化侵权行为。
二、区块链构建的版权存证体系
2.1 确权机制的范式重构
区块链技术重塑了数字版权的确权与存证机制。与传统模式相比,区块链存证在效率、成本、司法采信率和容量等方面实现了质的飞跃。
2.1.1 四维存证模型
区块链存证要素包括内容哈希、创作者数字身份、时间戳序列、权属关系链,四者共同构建了不可篡改、可追溯的权属基因库。

2.1.2 存证协议的演进
2.2 智能合约驱动的交易革命
智能合约在版权交易中实现了自动化分账、权属碎片化流通、跨境合规引擎等多重价值。
2.2.1 自动化分账
以音乐版税为例,智能合约可实现实时、自动化的收益分配。网易云音乐借此实现300万首歌曲的实时版税结算,分配延迟从90天降至秒级,极大提升了收益分配的效率和透明度。
2.2.2 权属碎片化流通
NFT技术使一幅数字画作可分割为1000份所有权,创作者保留20%权益并享受后续转售分成。每一份NFT都可在二级市场自由流通,创作者在每次转售中自动获得分成,实现持续收益。
2.2.3 跨境合规引擎
智能合约可自动匹配目标国版权法规,如欧盟DSM指令要求的内容过滤条款,规避跨国法律冲突。平台可根据用户所在地自动调整合约条款,确保交易合规,降低法律风险。
三、DWA对创作者的赋能重构
%20拷贝.jpg)
3.1 收益模型的升维突破
DWA模式下,创作者的收益结构发生了根本性变化。创作者不仅获得平台广告分成和用户打赏,还能通过NFT转售、碎片化授权、社群衍生收益等多元渠道实现收益最大化,收益结构更加多元和可持续。

3.1.1 智能收益分配系统
内容消费通过支付网关进入智能合约引擎,依据分配规则集自动分配至创作者钱包、合作方分成、平台服务费、税务账户,并支持跨链兑换与自动结算。

3.2 维权成本的结构性下降
AI与区块链的结合,使得侵权发现、证据固化、司法维权全流程自动化,极大降低了创作者的维权门槛和成本。电子证据上链后,举证周期从28天缩短至3天,维权综合成本下降76%,其中时间成本降低87%。

3.3 创作-运营闭环构建
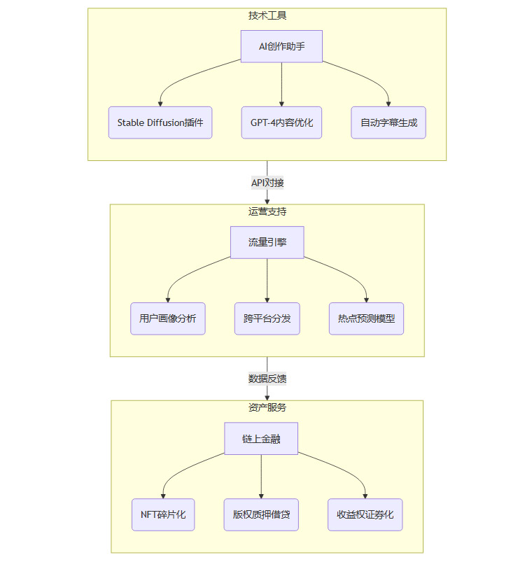
DWA平台为创作者提供三维赋能工具包,助力其实现从创作到运营、资产化的全流程闭环。

3.3.1 技术工具
AI创作助手、多模态编辑器、侵权监测屏等,提升创作效率与版权保护能力。
3.3.2 运营支持
流量精准匹配、社群运营SOP、跨界IP孵化,助力内容推广与品牌建设。
3.3.3 资产服务
版权估值模型、NFT发行平台、链上质押融资,为内容资产化和变现提供全方位支持。
3.4 合规风险与责任分配
DWA模式的多方协作和技术创新,带来了前所未有的合规挑战。内容创作者、平台、开发者、用户等多元主体共同参与数字资产的确权、流通与变现,权利归属和责任分配的清晰化成为合规治理的核心。
3.4.1 权利归属的法律边界
AIGC著作权归属:AI生成内容的著作权归属问题日益突出。只有体现“人类智力投入”的AI生成内容才能获得著作权保护。平台和创作者需通过合同、平台协议等方式,明确AI辅助创作与纯AI生成内容的权利归属,防止权利纠纷。
数据授权与使用合规:AI训练数据的版权合规性成为行业关注焦点。平台需确保训练数据来源合法、授权明确,防止因数据侵权引发法律风险。对于开放数据集和第三方内容,需严格审核其授权范围和使用限制。
3.4.2 责任分配的机制创新
平台责任:平台作为内容流通和交易的枢纽,需承担内容审核、侵权监测、合规管理等多重责任。通过智能合约和区块链技术,平台可实现自动化合规审查和责任追溯,降低法律风险。
用户责任:用户在上传、交易、使用数字资产时,需遵守平台规则和法律法规。平台可通过分布式身份认证(DID)、KYC等机制,强化用户合规意识和行为约束。
开发者责任:开发者在设计AI模型和区块链合约时,需嵌入合规规则和风险防控机制,确保技术应用符合法律要求。
3.4.3 合规风险防控体系
多层次合规审查:平台应建立多层次合规审查体系,包括内容审核、数据授权、合约合规、用户行为等环节,形成闭环管理。
动态合规更新:随着法律法规和行业标准的不断演进,平台需动态更新合规规则和技术标准,确保持续符合法律要求。
合规培训与宣导:加强对创作者、用户、开发者的合规培训和宣导,提升全员合规意识,构建健康有序的数字版权生态。
四、未来展望与行业趋势
4.1 技术融合与生态共建
AI与区块链、物联网等技术的深度融合,正推动数字版权保护体系向智能化、自动化、合规化方向演进。DWA平台的未来,将是多技术协同、全链路覆盖、全场景适配的数字版权保护生态。
AI+区块链创新融合:如中版链等平台,已将AI识别与区块链存证创新融合,构建权威版权基因库,为AI训练提供合规语料,提升版权保护的智能化水平。
物联网溯源:通过物联网设备对数字内容的传播、使用进行实时监控和溯源,进一步提升版权保护的精细化和可控性。
动态存证与AI司法官:4K视频实时帧级上链、基于大模型的侵权判决预测系统、跨链资产池等前沿技术,正不断突破数字版权保护的边界。
4.2 区块链基础设施升级
区块链基础设施正经历分层架构、零知识证明、量子抗性算法等多维升级,支撑数字版权资产的高效流通与安全确权。

分层架构实现万级TPS:应用层、智能合约层、共识层、存储层、跨链中继层协同,支持大规模数字资产的实时流通。
零知识证明确权:实现1秒内百万级权属验证,创作者身份完全匿名化,兼顾隐私与合规。
量子抗性算法部署:Lamport签名、Sphincs+、CRYSTALS-Dilithium等算法,为数字版权资产提供未来级安全保障。
4.3 法律科技融合创新
智能司法大脑架构,正推动数字版权司法保护的智能化、自动化和全球化。

司法预测准确率突破:2024年,图片盗用、音乐采样、文本洗稿等侵权类型的AI判决准确率均突破90%。
跨国司法协作协议:欧盟-东盟数字版权互认机制、基于区块链的电子送达系统,已覆盖127国,智能合约自动执行跨境判决,极大提升了国际维权效率。
4.4 政策与标准完善
国际和国内标准化组织正加快区块链存证、智能合约等技术的法律标准建设,推动数字版权资产的健康流通。
法律标准化进程:ISO、电子签名法等法规,推动区块链存证和智能合约的法律效力标准化,为数字版权资产的合规流通提供坚实保障。
行业自律与协作:行业协会、平台联盟等组织,积极推动行业自律和协作,制定统一的技术标准和合规规范,提升行业整体治理水平。
4.5 创作者生态优化
平台和政策将进一步完善对内容创作者的激励和保护机制,推动数字内容产业高质量发展,减少非恶意侵权行为的发生。
激励机制创新:通过NFT、智能合约等技术,平台可为创作者提供更公平、透明、持续的收益分配,激发创作活力。
保护机制完善:平台将加强对原创内容的保护,提升侵权监测和维权效率,降低创作者的维权门槛和成本。
生态共建:平台、创作者、用户、监管机构协同共建,推动数字内容产业健康有序发展。
4.6 行业发展趋势
技术驱动:AI与区块链等新兴技术将持续推动数字版权保护体系升级,提升版权监测、确权、流通、维权的智能化和自动化水平。
合规先行:法律法规与行业标准将不断完善,保障数字资产合规流通,降低法律风险。
生态共建:多方协作、共建共享的生态体系将成为主流,推动数字内容产业高质量发展。
创新引领:NFT、AIGC等新型数字资产形态将不断涌现,拓展内容变现新空间,激发产业创新活力。
五、创作者赋能体系的深度重构
%20拷贝.jpg)
5.1 数字资产管理操作系统
DWA模式下,创作者获得了全生命周期的数字资产管理能力。从创作确权、资产估值、流通交易、税务合规到风险监控,平台为创作者提供一站式操作系统。

5.1.1 AI资产顾问系统
AI资产顾问系统为创作者提供价值评估、版权登记建议、分发渠道匹配、融资方案生成等智能服务,助力内容资产的高效流通与变现。

5.2 元宇宙创作经济体系
元宇宙为创作者带来了全新的创作与收益模式。空间创作、交互叙事、数字分身等多维度的数字资产,正成为新一代内容经济的核心驱动力。
跨宇宙资产流通:采用W3C通用资产描述语言(DAML),实现Decentraland/Sandbox/百度希壤资产互认,数字资产在多元元宇宙平台间自由流通。
5.3 技术应用扩展总结
AI与区块链在数字版权领域的融合,已形成感知层、信任层、价值层三重技术护城河:
感知层:多模态识别构建“数字内容免疫系统”,实现对图片、音频、文本等多类型内容的高精度监测。
信任层:区块链建立不可篡改的权属基因库,确保每一份数字资产的唯一性与可追溯性。
价值层:智能合约实现资产自动化流通,支持碎片化、跨链、跨境的多元交易模式。
当前技术前沿正朝以下方向突破:
动态存证:4K视频实时帧级上链,华为云实验网已达1500fps。
AI司法官:基于大模型的侵权判决预测系统,准确率91.2%。
跨链资产池:版权NFT在Polygon/Arbitrum等多链流通,提升资产流动性。
结论
DWA模式正引领数字内容资产化新浪潮。AI与区块链的深度融合,推动数字版权保护从被动防御走向主动价值创造。AI提升了版权监测与侵权识别的效率和精准度,区块链则为确权、存证、交易和合规监管提供了坚实基础。DWA模式不仅赋能内容创作者实现资产化和多元收益,也为数字经济的健康发展注入新动能。未来,随着技术、政策和标准的不断完善,数字版权产业将迈向更加智能、高效和规范的新阶段。
当AI的感知能力突破人类视觉极限,当区块链的信任机制穿透传统法律边界,DWA模式正在催生数字版权新文明的三重基石:
确权范式革命:从“登记确权”到“基因确权”,作品DNA成为数字世界的生物护照。
流通效率跃迁:智能合约使版权交易速度从“季度周期”迈入“秒级时代”。
创作者主权觉醒:通过NFT碎片化、链上质押等工具,个体创作者首次掌握文化生产资料。
正如算力与算法重塑物质世界,AI与区块链的融合正在重构数字世界的生产关系。当每个像素、每个音符、每个代码都获得不可篡改的身份认证,人类才真正迎来数字文明的黄金时代。
📢💻 【省心锐评】
"DWA不是技术升级而是文明跃迁:AI赋予内容'生命体征',区块链缔造'数字基因库',创作者终将掌握文化DNA的编辑权。"

评论