【摘要】多智能体系统并非性能灵药。其真实收益取决于任务结构、架构设计与规模控制的精准匹配,盲目堆砌将导致成本失控与效率锐减。

引言
当前,围绕大型语言模型(LLM)构建的智能体(Agent)技术正处在高速演进的浪潮之巅。其中,多智能体系统(Multi-Agent Systems, MAS)以其“群体智能”的宏大叙事,吸引了业界的广泛关注。一种直观的看法开始流行,即通过组合多个Agent,我们能够攻克单个Agent无法解决的复杂难题,实现能力的涌现。这种思路在理论上富有吸引力,但在工程实践的冷酷现实面前,却显现出巨大的裂痕。
近期以Google DeepMind为代表的一系列系统性研究,通过大量对照实验,为这股热潮注入了一剂清醒剂。研究结果清晰地指出,“更多Agent等于更强性能”这一假设,在绝大多数场景下并不成立。盲目增加Agent数量,非但不能保证效果提升,反而极有可能导致系统陷入成本激增、效率暴跌、性能下降的困境。
本文旨在穿透多智能体系统的表层喧嚣,回归工程本质。我们将结合最新的研究数据与一线架构经验,系统性地剖析影响多智能体系统成败的几个核心变量,包括Agent的规模边界、单体能力基线、工具复杂度、任务特征以及协作架构。最终,本文将提供一套务实的工程决策框架,帮助技术管理者、架构师与开发者在实际项目中,做出更明智、更具性价比的Agent系统选型。我们的目标不是否定多智能体的价值,而是为其划定清晰的**“硬边界”**,理解其发挥作用的苛刻前提。
一、核心共识:任务适配与架构设计是关键

在深入技术细节之前,我们首先需要建立一个核心共识。多个前沿研究与广泛的社区工程实践,共同指向一个结论,即更多Agent并不会自动带来性能提升,盲目堆砌反而会增加成本、降低效率,甚至引发系统性崩盘。将多个Agent简单地组合在一起,并期望它们能自发地高效协作,是一种过于理想化的设想。
决定一个多智能体系统最终收益的核心,并非Agent的数量,而是以下几个更为根本的因素。
能力基线是否够强。参与协作的单个Agent必须具备一定的基础能力。如果基石不稳,上层建筑的复杂性只会放大底层的缺陷。
任务本身是否可拆分且有并行空间。这是多智能体发挥价值的物理前提。如果任务本身是强顺序依赖的,增加执行者只会徒增沟通的混乱。
架构是否有合理的验证与协作机制。一个无序的群体无法形成合力。必须有明确的机制来分配任务、同步信息、审核结果,并对最终输出负责。
工具与流程复杂度是否受到控制。当环境变得过于复杂,Agent之间用于理解和同步状态的开销,会迅速超过它们用于解决核心问题的资源。
因此,构建高效的多智能体系统,本质上是一项精密的架构设计工作,而非简单的资源堆砌。它要求我们从“人海战术”的思维定式中跳脱出来,转向对任务、架构、成本三者之间关系的深刻洞察。
二、三大黄金铁律:Agent系统的实操避坑指南
通过对大量实验数据的归纳,我们可以提炼出支配多智能体系统性能的三条基础性规律。这三条“铁律”为我们在工程实践中提供了清晰的“避坑”指引,帮助我们识别那些不适合引入多智能体的场景,避免不必要的资源浪费。
2.1 规模悖论:3–4个Agent是当前的技术甜点
第一个,也是最令人警醒的发现,是Agent数量存在一个明确的“黄金上限”。实验数据与工程经验均表明,在当前主流LLM的技术水平下,一个多智能体系统的最佳规模通常在3到4个Agent之间。
2.1.1 边际收益的锐减
当Agent数量从1个增加到3个时,对于某些特定类型的任务,系统性能可能会有显著提升。但是,一旦超过4个,性能的增长曲线便会迅速放缓,甚至掉头向下。继续增加Agent,带来的将不再是正向收益,而是负面拖累。
2.1.2 通信成本的指数级膨胀
这种现象的背后,是通信与协调成本的急剧上升。在一个多智能体系统中,每增加一个成员,需要建立的通信链路数量并非线性增长。在一些需要广泛同步信息的架构中,其增长趋势甚至接近指数级。这些沟通包括任务分配、进度同步、信息共享、结果对齐等,它们都会消耗大量的Token和计算周期。当Agent数量过多时,系统会把绝大部分资源用于“开会”,而不是“干活”,从而拖垮整体效果。
一个直观的例子是,单Agent完成任务平均需要约7个对话轮次,而一个设计复杂的混合式多智能体系统,完成同样任务可能需要超过40轮对话。这种轮次的爆炸性增长,直接导致了Token效率的断崖式下跌,其效率可能只有单Agent的十分之一到十五分之一。
2.2 基线门槛:单Agent准确率 >45% 时慎用协作
第二条铁律定义了一个关键的决策门槛。如果一个强大的单智能体(Single Agent System, SAS)在目标任务上的准确率已经超过约45%,那么引入多智能体协作通常是一个不明智的选择。
2.2.1 协作的真实价值
多智能体协作的真正价值,在于攻克那些单个Agent完全无法胜任的、极其复杂的难题,也就是将准确率从极低(例如低于20%)提升到一个可接受的水平。它扮演的是“从0到1”的角色。然而,当单个Agent已经具备中等偏上的解决能力时,任务中剩余的“硬骨头”往往是模型家族的共性短板或知识盲区。此时,增加更多同质化的Agent,无异于让一群犯同样错误的人反复讨论,很难产生突破性的见解。
2.2.2 成本与收益的不匹配
在这种“基线已高”的情况下,多智能体带来的潜在增益,通常远小于其引入的额外成本。这些成本包括前述的沟通开销、信息对齐的复杂性,以及因交互增多而导致的错误放大风险。此时,更优的策略应该是纵向深化,而不是横向扩展。具体手段包括。
更换更强的基座模型。
优化Prompt工程,提供更清晰的指令和上下文。
优化外部工具的性能与检索系统的质量(RAG)。
这些方法能够直接提升单个Agent的能力上限,其投入产出比远高于盲目组建一个多Agent团队。
2.3 工具复杂度红线:工具越多,系统越易失控
第三条铁律关注的是任务环境的复杂性。当一个任务**需要调度的工具数量超过一个阈值(通常在10到16个之间)**时,多智能体系统极易陷入“协调崩盘”(Coordination Breakdown)的境地。
2.3.1 状态同步的灾难
工具是Agent与外部世界交互的桥梁。每调用一次工具,环境的状态就可能发生改变。在一个多智能体系统中,所有成员都必须对当前的环境状态有精准、同步的认知,否则协作将无从谈起。当工具数量繁多时,Agent之间用于解释“我用了什么工具”、“它返回了什么结果”、“当前环境变成了什么样”的通信开销会急剧上升。
2.3.2 推理能力的吞噬
这种高昂的同步成本,会直接吞噬掉Agent用于核心问题推理的上下文窗口(Token)和算力资源。Agent的大脑被无穷无尽的状态同步信息所占据,无法进行深入的“思维链”(Chain-of-Thought)推理。最终,系统会在看似繁忙的工具调用和信息同步中空转,却无法在解决核心问题上取得任何进展。
对于这类工具密集型任务,一个更稳健和高效的方案是,使用一个强大的单Agent,并为其设计一套明确的、结构化的工作流(Workflow)或工具编排逻辑。通过集中的控制和确定性的流程,可以最大程度地减少状态同步的模糊性和开销,保障任务执行的稳定性。
三、任务特征决定命运:架构匹配的天堂与地狱

多智能体系统并非万能药,它的成败与任务本身的内在属性紧密相连。单纯讨论哪种架构更优越并无意义,真正的关键在于实现架构与任务特征的精准匹配。不同的任务类型,在多智能体协作模式下,会展现出截然不同的命运,如同天堂与地狱之别。
3.1 高度可分解任务:协作的“倍增器”
这类任务是多智能体系统最理想的应用场景,堪称协作的“天堂”。
3.1.1 任务特征
其核心特征是一个宏大目标可以被清晰地拆解为多个相互独立或弱依赖的子任务。每个子任务都可以被一个Agent独立完成,最后再将结果进行汇总和整合。
典型案例。金融财报分析。分析一家公司的财务状况,可以完美地分解为“收入趋势分析”、“成本结构分析”、“利润率变化分析”、“与同业对比”等多个模块。这些模块之间依赖性弱,可以并行处理。
3.1.2 匹配架构与效果
在这种场景下,多智能体能够充分发挥“分而治之”的优势。通过并行处理,不仅可以大幅缩短任务总耗时,还能通过不同Agent的交叉验证来提升最终结果的准确性。集中式或混合式协作架构表现尤为出色,通过一个“经理”Agent来统一拆解、分发和审核任务,可以获得高达**+80.9%**的性能提升。
3.2 强顺序依赖任务:协作的“累赘”
与可分解任务相反,这类任务是多智能体系统的“地狱”,任何形式的协作都可能成为性能的累赘。
3.2.1 任务特征
其核心特征是任务步骤之间存在严格的、不可逾越的先后顺序,后一步的执行完全依赖于前一步的精确输出。整个任务链条如同一根精密的锁链,环环相扣,一处断裂则全盘崩溃。
典型案例。游戏规划(如Minecraft中的物品合成)。要合成一把铁镐,必须先合成木棍和铁锭;要合成木棍,必须先采集木头;要合成铁锭,必须先挖到铁矿石并熔炼。每一个动作都会改变背包(Inventory)的状态,后续所有决策都必须基于这个最新的、唯一的状态。长链条的业务流程审批也属于此类。
3.2.2 匹配架构与效果
在这种任务中引入多智能体,是一场彻头彻尾的灾难。所有多智能体架构在此类任务上都遭遇了滑铁卢,性能下降幅度在-39%到-70%之间。原因在于。
上下文频繁切断。任务在不同Agent之间传递,会导致完整的“思维链”被强行打断。每个Agent拿到的都是碎片化的上下文,无法维持长链路逻辑的严密性。
错误级联放大。由于步骤间的强依赖性,上游Agent的一个微小错误,会像滚雪球一样在下游被不断放大,最终导致整个任务失败。
沟通即负担。为了传递状态而进行的沟通,本身就消耗了宝贵的Token资源,挤占了本应用于核心推理的空间。
对于强顺序依赖任务,唯一的正确选择是坚持使用单智能体,以确保上下文的完整性和推理的连贯性。
3.3 高探索性任务:协作的“双刃剑”
这类任务的表现最为微妙,多智能体的效果如同一把双刃剑,高度依赖于架构的精巧设计和资源的严格控制。
3.3.1 任务特征
其核心特征是目标相对模糊,解决路径不确定,需要进行广泛的信息搜集、尝试和筛选。任务兼具“探索”和“执行”两种属性。
典型案例。开放式网页浏览与信息研究。例如,研究“人工智能在生物制药领域的最新应用”,没有固定的答案和流程,需要Agent在海量信息中进行探索、甄别、关联和总结。
3.3.2 匹配架构与效果
在这种高熵环境中,多智能体的表现呈现两极分化。
独立式架构表现糟糕(-35%)。让多个Agent各干各的,最后简单汇总,只会得到一堆零散、甚至矛盾的信息碎片。
分散式架构略有助益(+9.2%)。允许2-3个Agent之间进行点对点的辩论和信息互换,形成一种“头脑风暴”式的协作。这种高冗余的交叉验证,有助于在模糊的信息海洋中筛选出更可靠的路径,降低“幻觉”风险。
然而,这种提升是有限的,并且代价高昂。分散式架构的通信成本极高,必须对交互轮次和Token消耗进行严格限制,否则极易失控。因此,对于探索型任务,可以审慎地采用小规模(2-3个)的分散式或混合式架构,但必须配合强大的资源控制和验证瓶颈机制。
为了更清晰地展示任务与架构的匹配关系,我们总结如下表。
四、架构差异的本质:错误放大与成本控制
多智能体系统的架构选择,不仅影响其性能上限,更在根本上决定了其鲁棒性和经济性。不同的协作模式,在对待错误和控制成本上,有着天壤之别。理解这些差异,是设计一个可靠、可控系统的基础。
4.1 谁在放大错误,谁在拦截错误
一个无法回避的现实是,当前的LLM并非完美,它们在推理过程中不可避免地会犯错。多智能体系统如何处理这些错误,是衡量其工程价值的关键。
4.1.1 独立式多智能体:错误的放大器
这是最简单的“多人模式”,每个Agent独立完成任务,互不交流,最后通过简单的投票或拼接方式汇总结果。
机制。并行处理,无交叉验证。
后果。由于没有任何互相纠错的机制,一旦某个Agent犯错,这个错误就会被毫无保留地直接带入最终答案。研究数据显示,这种架构对错误的放大系数最高,可达惊人的17.2倍。
适用场景。仅适用于那些极度简单、容错率极高、且可以通过“多数投票”原则纠偏的低风险任务。在绝大多数严肃的工程应用中,都应避免使用这种脆弱的架构。
4.1.2 中心化多智能体:错误的拦截器
这种架构引入了一个核心的“经理”或“协调者”角色,负责统一的任务分配、进度监控和结果审核。
机制。主从结构,设有明确的**“验证瓶颈”**。
后果。这个“经理”角色就像一道质量关卡,能够在子Agent的结果合并之前,对其进行审查、过滤甚至打回重做。通过这个机制,系统能够显著抑制错误的扩散。实测表明,其错误放大系数可被控制在约4.4倍,远低于独立式架构。
适用场景。在所有可分解任务中,这被认为是最实用、最工程友好的架构。它在并行效率和系统鲁棒性之间取得了最佳平衡。
4.1.3 分散/混合式多智能体:高成本的纠错探索
这类架构允许Agent之间进行点对点的自由沟通,互相辩论、交换信息,形成一个复杂的协作网络。
机制。网状结构,高冗余通信。
后果。通过密集的相互质询和信息比对,理论上有助于在探索过程中发现并纠正错误。但这种纠错能力是以近乎指数级膨胀的通信复杂度为代价的。
适用场景。如前所述,适合小规模的探索性任务。但在工程实践中,必须警惕其失控的风险。稍不加以控制,系统就会被高昂的Token成本和爆炸性的对话轮次所反噬,最终得不偿失。
4.2 成本与效率:单位Token产出的残酷现实
如果从商业视角审视,多智能体系统的经济性问题将更加凸显。一个在技术演示中看起来很酷的系统,未必具备商业上的可行性。衡量其价值的核心指标,是单位成本下的有效产出。
4.2.1 Token利用率的全面溃败
我们以“每1000个Token能带来的成功任务次数”这一硬核指标来衡量效率。结果是残酷的,多智能体系统在这一维度上全面落败。
单智能体。每1000 Token可换来约67.7次成功。
中心化多智能体。效率降至约21.5次,仅为单智能体的1/3。
混合式多智能体。效率暴跌至约13.6次,仅为单智能体的1/5。
这意味着,为了获得多智能体可能带来的微弱性能提升,我们需要付出3到5倍的成本。在绝大多数普通的业务场景下,这种投入产出比是完全无法接受的。除非任务本身具有极高的商业价值(例如,一次成功的金融决策可以带来数百万美元的收益),否则多智能体系统在经济上是不成立的。
4.2.2 对话轮次的平方级膨胀效应
另一个被严重低估的隐性成本,是对话轮次的爆炸性增长。研究指出,随着Agent数量n的增加,完成任务所需的对话轮次大致呈n²的趋势增长。
这种增长带来了双重负面影响。
时间成本增加。更多的轮次意味着更长的等待时间,这对于需要实时响应的应用是致命的。
推理深度被迫变浅。在总Token预算固定的约束下(这在实际应用中是常态),轮次越多,分配给每一轮的平均Token就越少。这直接导致Agent没有足够的上下文窗口去进行深度的“思维链”推理,其回答只能越来越表面化,质量迅速下滑。
因此,协作带来的并非简单的“做更多事”,而是**“乘法级的开销”**。这种开销不仅体现在金钱上,更体现在对系统核心推理能力的侵蚀上。
五、工程铁律:构建可控系统的生死线

鉴于多智能体系统内在的复杂性和脆弱性,若想在生产环境中成功落地,就必须建立一套严格的工程纪律。这套纪律的核心,是通过系统级的设计来确保其行为的可预测性和成本的可控性。以下三条是不可逾越的“生死线”。
5.1 必须设计验证瓶颈
这是防止系统崩溃的首要原则。无论采用何种协作架构,都必须在最终结果输出之前,设立一个明确的验证与融合环节。
具体实现。可以是一个专门的“最终裁决”Agent,也可以是一个固化的规则引擎或人工审核流程。
核心职责。对所有子Agent提交的结果进行一致性检查、事实性核验、逻辑性梳理,并负责将多个可能存在冲突的输出,融合成一个单一、高质量的最终答案。
价值。验证瓶颈是拦截错误传播的最后一道防线,也是确保系统输出质量稳定可靠的基石。一个没有验证瓶颈的多智能体系统,就像一辆没有刹车的汽车,在看似“聪明”的自主运行中,随时可能冲向灾难。
5.2 必须设定全局资源配额
这是防止成本失控的必要手段。多智能体系统,尤其是那些允许自由对话的架构,很容易在无休止的讨论中陷入循环,不断燃烧Token而不产生任何有效输出。
具体实现。在系统层面,为每一次任务执行设置严格的上限。
核心指标。
全局Token限制。规定一次任务最多能消耗多少Token。
总轮次限制。规定Agent之间最多能进行多少轮对话。
工具调用预算。限制在一次任务中,所有Agent总共可以调用工具的次数和深度。
价值。资源配额为系统的探索行为划定了清晰的边界。一旦触及上限,无论任务是否完成,都必须强制终止。这确保了即使在最坏的情况下,系统的成本也是可预期的,避免了“预算黑洞”的出现。
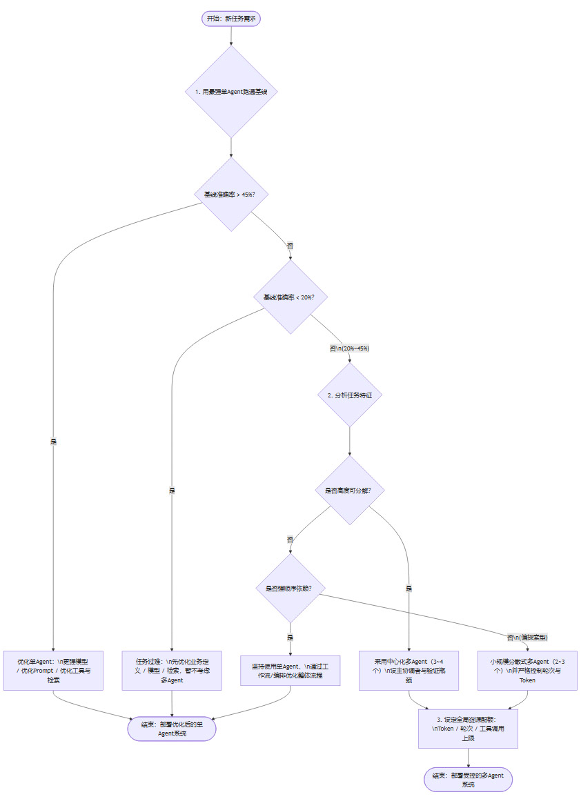
5.3 实践导向的决策流程
综合以上所有分析,我们可以为技术团队提供一个清晰、务实的决策流程,以指导他们在项目中是否以及如何引入多智能体。这个流程的核心思想是:少即是多,先强基线,后谈协作。
我们可以用一个Mermaid流程图来表示这个决策过程。

这个流程的精髓在于,它将多智能体协作视为一种高成本的、有特定适用场景的“最后手段”,而不是一个普适的、首选的解决方案。它引导我们优先投入资源去夯实单Agent这个基础,只有在单Agent确实能力不足,且任务特征又高度匹配的情况下,才审慎地引入少量、可控的多Agent协作。
结论
多智能体系统,以其群体智能的愿景,为我们描绘了一幅激动人心的未来图景。然而,从当前的工程现实出发,我们必须清醒地认识到,它并非解决一切问题的“银弹”。Google DeepMind等机构的系统性研究,为我们揭示了其背后深刻的规律与硬性的边界。
Agent的数量与系统的性能之间,不存在简单的正相关关系。相反,盲目追求规模,只会让系统陷入通信成本、协调复杂性和错误放大的泥潭。成功的关键,在于对任务特征的深刻理解,并为其匹配最恰当的Agent规模与协作架构。在多数情况下,一个经过精心优化的强大单智能体,其效率、稳定性和经济性,都要远胜于一个组织混乱的多智能体团队。
对于身处一线的技术决策者和工程师而言,这意味着我们需要从对“规模”的迷恋,转向对“匹配”的追求。Agent的数量与架构的复杂度,应当服务于解决实际问题的真实需求,而不应成为技术方案中用以炫技的卖点。回归工程的本质,坚持“少即是多”的原则,优先夯实单体能力,在真正需要协作的地方,再以最克制、最可控的方式引入它。这才是通往构建高效、可靠、商业可行的AI智能体系统的必由之路。
📢💻 【省心锐评】
别再迷信“人多力量大”了。AI智能体系统的核心是精准匹配,而非规模堆砌。先用一个强悍的单兵解决90%的问题,剩下的10%再考虑组建一支严格受控的“特种小队”。

评论