【摘要】多维传感器融合AI构建低空防控网,实现对无人机等目标的精准管控,为高密度城市安全治理与低空经济协同发展提供技术基石。
引言
低空经济正从概念走向现实,无人机、eVTOL等低空飞行器日益融入城市脉络。这种发展带来了物流、交通、勘测等领域的效率革命。但硬币的另一面,是高密度城市面临的全新安全挑战。“黑飞”无人机闯入敏感区域、航拍侵犯隐私、甚至被用作恶意攻击载体,这些风险不再是科幻情节,而是城市管理者必须直面的现实问题。传统的安防体系在三维空间面前显得力不从心。
为此,一套以多维传感器为感知触角、以AI算法为决策核心的“低空防控网”应运而生。它并非单一技术的堆砌,而是一个集成了探测、识别、跟踪、处置与管理的完整技术闭环。特大城市的政法与公安部门已开始试点部署这类系统,旨在为城市天空织起一张看不见的安全网。这张网不仅要能“看得见、看得清”,更要能“判得准、处得快”,从而在保障公共安全与促进产业发展之间找到关键平衡点。
🔮 一、低空安防网的技术架构与核心组件
%20拷贝.jpg)
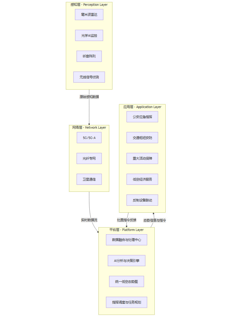
构建一张有效的低空安防网,其基础在于一个分层解耦、协同工作的技术架构。这个架构通常可以划分为四个核心层次:感知层、网络层、平台层和应用层。每一层各司其职,通过标准化的接口与协议进行数据与指令的交互,共同构成一个有机的整体。
1.1 总体架构设计
一个典型的城市级低空安防网架构,其逻辑关系可以用下图清晰地展示。

感知层 (Perception Layer):系统的“五官”。它由部署在城市各个角落的异构传感器组成,负责全天候、全时段地捕捉低空目标的原始信息。
网络层 (Network Layer):系统的“神经网络”。它利用5G/5G-A、光纤专网等高速、低延迟的通信技术,将感知层采集的海量数据可靠地传输至平台层。
平台层 (Platform Layer):系统的“大脑”。这是整个系统的核心,负责数据的融合、处理、分析与决策。它生成统一的低空态势图,并为上层应用提供标准化的服务接口。
应用层 (Application Layer):系统的“手脚”。它面向最终用户,将平台层的能力转化为具体的业务功能,如公安指挥、交通管理、活动安保等,并联动反制设备执行处置任务。
1.2 多维感知层深度解析
感知层的性能直接决定了整个安防网的上限。单一传感器存在固有的物理局限,无法应对城市复杂的电磁与物理环境。因此,采用多维、异构的传感器进行融合探测,是当前技术路线的必然选择。
1.2.1 毫米波雷达 (Millimeter-Wave Radar):全天候的“哨兵”
毫米波雷达工作在30-300GHz频段,波长介于微波和红外波之间。这赋予了它独特的技术优势。
核心作用:承担“首发现”(First Find)任务。它是整个探测链路的起点,负责在大范围内快速搜索、发现并锁定可疑低空目标。
技术优势:
全天候工作能力:毫米波对雨、雪、雾、霾等恶劣天气以及烟尘环境具有极强的穿透力,能够弥补光学设备在低能见度条件下的“失明”问题。
高精度测距与测速:能够精确测量目标的距离、速度和角度信息,为后续的目标跟踪和轨迹预测提供高质量的初始数据。
抗干扰性强:工作频段高,受地面杂波和民用无线电信号的干扰较小。
技术挑战:
识别能力有限:雷达回波只能提供目标的RCS(雷达散射截面积)等物理信息,难以直接区分无人机、鸟类或气球等目标类型,容易产生虚警。
低慢小目标探测:对于RCS极小、飞行速度极慢的微型无人机,探测距离和稳定性会受到影响。
部署策略:通常采用相控阵体制,在城市制高点、关键区域边界进行多点布设,形成交叉覆盖的雷达探测网,消除单点探测的盲区。
1.2.2 光学AI监控 (Optical AI Surveillance):精准识别的“鹰眼”
光学AI监控系统将传统视频监控与现代人工智能技术深度结合,是实现目标**“确认”与“识别”**的关键环节。
核心作用:在雷达提供初步引导后,对目标进行精确的视觉识别、分类和持续跟踪。
技术实现:
前端设备:采用高清、高倍率变焦的云台摄像机(PTZ),具备红外热成像功能,以适应夜间或伪装目标的探测。
AI算法:在视频流中嵌入基于深度学习的目标检测与识别算法(如YOLO、Faster R-CNN等模型的变体)。这些模型经过海量无人机图像样本的训练,能够在秒级内从复杂的背景中识别出无人机、飞鸟、气球等不同目标。
雷视联动 (Radar-Vision Fusion):这是最核心的协同机制。雷达发现目标后,立即将其三维坐标信息传递给光学系统。光学系统据此快速转动云台,将目标置于视场中央并进行自动变焦锁定,实现“雷达发现、光学确认”的无缝衔接。
优势与价值:
高识别精度:能够提供丰富的视觉细节,准确判断目标型号、挂载物等信息,极大降低了虚警率。
行为分析:通过连续跟踪,可以分析目标的飞行轨迹、速度变化、悬停、盘旋等行为模式,为意图判断提供依据。
利旧改造:可以利用城市中已部署的大量视频监控探头,通过软件升级或增加AI分析网关的方式进行智能化改造,节约建设成本。
1.2.3 听音阵列 (Acoustic Array):隐蔽目标的“捕手”
在视线被高楼遮挡(NLOS, Non-Line-of-Sight)或夜间等光学与雷达受限的场景,听音阵列提供了一种有效的补充探测手段。
核心作用:通过被动接收无人机螺旋桨产生的声学信号,实现对目标的探测、定位与分类。
技术原理:
麦克风阵列:由多个按特定几何形状排列的高灵敏度麦克风组成。
波束成形 (Beamforming):通过处理各麦克风接收信号的相位差,将阵列的拾音焦点对准空间中的特定方向,抑制其他方向的噪声干扰。
声纹识别:将采集到的声音信号与预先录入的无人机声纹数据库进行比对,通过机器学习算法识别出无人机的具体型号。
应用场景:
城市峡谷:在高楼林立的区域,声波的绕射和反射能力强于电磁波,听音阵列可以探测到视线外的目标。
夜间静默环境:在背景噪声较低的夜晚,其探测距离和精度会得到显著提升。
特定类型目标:对一些不发射无线信号的自制或改装无人机,听音阵列是为数不多的有效探测手段之一。
1.2.4 无线信号侦测 (RF Signal Detection):溯源反制的“猎犬”
绝大多数消费级和工业级无人机都依赖无线电信号进行遥控和图像传输。无线信号侦测系统正是抓住了这一“命门”。
核心作用:被动侦测无人机与其遥控器之间的无线通信信号,实现对目标的发现、识别、定位和操作者溯源。
关键技术:
协议破解与特征库:系统内置主流无人机厂商(如大疆、道通等)的通信协议特征库。通过对截获信号的解调与分析,可以快速识别出无人机的品牌、型号甚至唯一序列号(电子ID)。
测向与定位:利用**TDOA(到达时间差)或AOA(到达角度)**等定位算法,通过多个侦测站点的协同,可以反算出无人机和飞手(遥控器)的精确地理位置。
独特价值:
源头打击:定位飞手是其他传感器无法实现的关键能力。这为公安部门从源头上管控“黑飞”行为提供了直接的技术支撑。
预警前置:在无人机起飞开机、尚未进入核心防区时,其遥控信号就可能被侦测到,从而实现更早的预警。
身份识别:对于已进行实名登记的无人机,通过读取其电子ID,可以快速关联到所有者信息,实现合法“白名单”飞行器的快速放行。
1.2.5 多源数据融合技术:从“感知”到“认知”
将上述多种传感器的数据汇集在一起只是第一步,真正的挑战在于如何有效地融合它们,实现1+1>2的效果。数据融合是平台层的核心算法模块,它将分散、异构的原始数据转化为统一、精确的目标航迹信息。
融合层次与方法
在低空安防场景中,决策级融合与特征级融合是当前应用的主流。系统通过建立统一的时空基准,利用卡尔曼滤波等算法对不同传感器上报的目标点迹进行关联、去重,形成一条稳定、连续、可信的融合航迹。AI算法在此基础上,对目标的威胁等级、飞行意图进行综合评估,最终完成从“感知”到“认知”的跃升。
🔮 二、关键能力与实战应用场景
一套先进的技术架构最终要通过实战效果来检验。多维传感器低空安防网的核心价值,体现在其能够提供以往技术无法实现的精准管控与智能响应能力。
2.1 核心能力剖析
该系统的实战能力主要围绕“发现-研判-处置”这一闭环展开,具体表现为三大核心能力。
2.1.1 “黑飞”即时发现与预警
这是安防网最基础也是最重要的能力。它改变了过去依赖群众举报或事后追查的被动局面。
工作流程

整个流程高度自动化。例如,在成都大运会等重大活动的安保实践中,从雷达首次发现目标到平台发出预警,整个响应时间可以被压缩至20秒以内。这种近乎实时的发现能力,为后续处置赢得了宝贵的窗口期。
2.1.2 空域临时封控与动态管理
面对重大活动、要人警卫或突发事件,对特定空域进行临时性的“禁飞”管理至关重要。
电子围栏技术:系统可以在地图上快速划定任意形状的虚拟地理围栏,分为预警区、警戒区和禁飞区。
预警区:目标进入该区域,系统提升监控等级,并向指挥员发出提示。
警戒区:目标进入该区域,系统自动触发声光、语音驱离等警告措施。
禁飞区:目标闯入该区域,系统将自动联动反制设备,或向指挥员申请最高级别的处置授权。
动态授权与“白名单”管理:对于执行航拍、巡检、物流等任务的合作无人机,可以预先将其信息录入“白名单”数据库。这些无人机在授权的时间和空域内飞行时,系统会自动识别并放行,实现了**“管住该管的,放开该放的”**精细化管理。
2.1.3 敏感区域智能响应与处置
发现威胁后的高效处置是安防闭环的最后一环。系统支持与多种反制设备的智能联动。
联动处置手段
智能响应机制:平台可根据威胁目标的类型、位置、速度以及防区的敏感等级,自动生成最优的处置预案,推荐给指挥员。例如,对于闯入机场净空区的无人机,系统会优先推荐使用导航诱骗,避免干扰机场通导系统;而对于携带不明挂载物高速冲向人群的无人机,则可能建议立即进行物理摧毁。
2.2 典型应用场景深度剖析
理论结合实践,多维传感器安防网已在多个城市关键场景中落地,并展现出显著成效。
2.2.1 重大活动与赛事安保
场景特点:人流高度密集,安保等级极高,要求“零差错”、“零黑飞”。
部署方案:
在场馆及周边制高点部署多套毫米波雷达和光学AI设备,形成360度无死角的探测圈。
沿核心区域边界部署无线信号侦测设备,提前发现并定位可疑飞手。
在指挥中心建立临时指挥所,部署指挥平台,与现场安保力量实时联动。
配置移动式反制车辆,根据平台指令进行机动部署。
实战成效:在“苏超”赛事等安保任务中,该体系成功保障了赛事的“零黑飞”记录。系统不仅能防范外部入侵,还能对场馆内人群的异常聚集、恐慌踩踏等风险进行监测预警,实现了空地一体化的立体安防。
2.2.2 轨道交通与关键基础设施防护
场景特点:呈线性分布,沿线环境复杂,传统人力巡检效率低、风险高。
部署方案:
在关键站点、车辆段、桥梁隧道等位置部署固定式探测设备。
结合无人机自动巡检系统,对轨道沿线进行常态化巡查。
“地面雷达+AI视频”体系负责监测轨道周边的外部威胁,如大型机械靠近、山体滑坡前兆等。
无人机巡检系统则负责检查接触网、轨道、信号灯等设备自身的状态。
实战成效:该方案显著提升了对轨道交通外部入侵和内部设施故障的早期发现能力。系统能够精准识别靠近轨道安全距离的低空飞行器,防止其与高速列车发生碰撞或影响接触网供电,为轨道交通的安全运营提供了有力保障。
2.2.3 核心商业区与高校管理
场景特点:人流量大,建筑密集,安全事件与日常管理需求并存。
部署方案:
利用现有楼宇的制高点,部署集成毫米波雷达和AI视觉的一体化探测设备。
将低空安防平台与校园或商圈的现有安防管理平台进行对接。
实战成效:
安全防范:系统能够监测到未经报备的航拍无人机,防止商业机密或师生隐私泄露。同时,对于在人群上空“异常盘旋”、“快速俯冲”等具有潜在威胁的飞行行为,系统会进行分级预警,通知安保人员及时干预。
辅助管理:在日常管理中,系统可以利用其广阔的视角,监测人流密度、车辆拥堵情况,为商圈的客流引导和校园的应急疏散提供数据支持。
🔮 三、数据互联与城市级智慧治理平台
%20拷贝.jpg)
如果说多维传感器是低空安防网的“感官”,那么数据互联与智慧治理平台就是其“大脑”与“中枢神经”。它并非一个孤立的安防工具,而是深度融入城市数字化转型浪潮的新型基础设施。其核心价值在于打破信息孤岛,实现跨部门、跨领域的协同治理。
3.1 数据互联平台:从“孤岛”到“一网统管”
在传统的城市管理中,公安、交通、应急、城管等部门的系统各自为政,数据标准不一,形成了大量的“数据烟囱”。低空安防网的建设,恰恰提供了一个契机,以低空态势数据为切入点,推动跨部门数据的汇聚与共享。
统一数据底座:平台通过标准化的数据接入协议(如GB/T 28181的扩展、MQTT等),将前端所有传感器(雷达、光学、射频等)的异构数据进行清洗、转换和对齐,汇入统一的数据湖或实时数据库中。
打破信息壁垒:平台通过提供标准化的API服务接口,将处理后的低空态势信息推送给公安的指挥中心、交通的调度平台、应急的响应系统等。这使得原本看不见天空的地面管理系统,第一次拥有了“上帝视角”。
构建统一低空态势图:这是平台最直观的产出。它在一个GIS(地理信息系统)地图上,实时、动态地展示所有低空目标的类型、位置、高度、速度、航迹以及威胁等级。指挥员可以一图尽览全城低空动态,实现了**“一网统管”**的治理目标。
3.2 智能指挥引擎:从“人脑决策”到“AI辅助”
面对瞬息万变的低空态势,尤其是在大规模、高强度的安保任务中,单纯依靠人力进行判断和调度,不仅效率低下,还容易出错。智能指挥引擎利用大数据和AI技术,为指挥员提供强大的决策支持。
智能决策流程
威胁自动评估:引擎内置了一套动态威胁评估模型。该模型会综合考虑目标的飞行行为(是否偏离航线、是否异常悬停)、所在区域的敏感性(是否靠近政府、机场、核电站)、时间因素(是否在重大活动期间)以及目标自身的属性(是否在白名单内)等数十个维度,实时计算出每个目标的威胁指数。
预案智能生成:当某个目标的威胁指数超过预设阈值时,引擎会自动从预案库中匹配并生成最优的处置建议。例如,它会推荐使用何种反制设备、规划最优的拦截路径、并自动计算出可能的影响范围。
资源自动调度:在获得指挥员授权后,引擎可以自动向周边的警力、无人机反制小组、应急分队下发调度指令,并规划最优的抵达路线,形成一个**“感知-决策-行动”的快速闭环**。
这种“AI辅助决策”的模式,将指挥员从繁琐的信息处理中解放出来,使其能更专注于关键决策,极大地提升了应急响应的效率与精准度。
3.3 平台无缝对接:实现“空地协同”
低空安防网的效能最大化,依赖于其与城市现有智慧安防体系的深度融合。
与视频监控网对接:平台可以调用城市“雪亮工程”或“天网”中的海量摄像头资源。当低空目标出现时,系统能自动调度其飞行路径下方的地面摄像头,进行接力跟踪,并对地面可疑人员(如飞手)进行锁定,实现**“空地一体、联动追踪”**。
与应急指挥系统对接:当发生无人机坠落、碰撞等安全事故时,低空安防平台会将事故的精确位置、现场视频等信息,第一时间推送给110、119、120等应急指挥系统,引导地面救援力量快速到达现场。
与城市物联网(IoT)平台对接:通过与城市IoT平台的数据交互,可以实现更丰富的场景联动。例如,当监测到无人机在危险化学品仓库上空盘旋时,不仅可以启动低空防御,还能联动仓库的安防系统,关闭通风、启动喷淋,实现多层次的风险防控。
3.4 赋能政策与管理创新
技术的发展必须与制度创新相辅相成。低空安防网为城市管理者提供了前所未有的精细化管控工具,从而催生了一系列新的管理模式。
实名登记与电子标识(e-ID):安防网中的无线信号侦测系统可以读取无人机的电子ID。这为推行无人机“一机一码”的实名登记制度提供了技术抓手,使得监管部门可以像管理机动车一样,对无人机进行有效的身份管理。
动态空域管理:基于平台的“电子围栏”和“白名单”功能,城市可以实现空域的分时、分区、分类动态管理。例如,在工作日向物流无人机开放特定航线,在节假日对公园等休闲区域设置临时禁飞区。这种灵活的管理方式,在保障安全的同时,最大限度地释放了低空资源的经济价值。
智能分级预警机制:改变了过去“一刀切”式的禁飞模式。平台可以根据威胁评估结果,采取不同级别的响应措施。对于误入预警区的普通航拍机,可能只是语音警告驱离;而对于高速闯入核心禁飞区的不明目标,则会触发最高级别的处置预案。
🔮 四、战略意义:重塑城市安全与经济格局
%20拷贝.jpg)
多维传感器低空安防网的建设,其意义远超出一个单纯的安防系统。它正在成为夯实城市安全底座、护航低空经济发展、驱动产业数字升级的关键力量,深刻地重塑着未来城市的形态与治理范式。
4.1 夯实城市公共安全的新基座
在三维化的城市空间中,传统的二维安全防护体系已捉襟见肘。低空安防网的出现,为城市公共安全体系补上了最关键的一块拼图。
从被动响应到主动防御:它将城市安全防护的边界从地面延伸至低空,实现了对潜在威胁的**“早发现、快研判、准处置”**,将风险化解在萌芽状态。
提升韧性城市建设水平:在面对自然灾害(如洪水、地震)或突发公共事件时,该系统可以保障应急救援“生命通道”的空中安全,确保救援无人机、勘测无人机能够顺利执行任务,是构建“韧性城市”的重要一环。
应对非传统安全威胁:随着技术的发展,利用无人机进行恐怖袭击、传播有害物质等非传统安全威胁日益严峻。低空安防网为城市提供了一面可靠的“金钟罩”,是维护国家安全和社会稳定的重要技术保障。
4.2 护航低空经济的健康发展
任何新兴产业的蓬勃发展,都离不开“放得开”和“管得住”的平衡。低空安防网正是实现这种平衡的关键。
提供“数字空管”基础:它就像是为低空飞行器修建的“高速公路”和“交通信号灯”。通过对空域的精细化管理和对飞行活动的有效监督,为无人机物流、城市空中交通(UAM)、空中游览等商业应用的规模化落地,提供了安全、有序的运行环境。
增强市场与公众信心:一个安全可靠的低空环境,能够打消公众对于无人机安全与隐私的疑虑,也能为投资者和运营商提供稳定的政策预期,从而吸引更多的社会资本进入低空经济领域,形成良性循环。
“管”是为了更好的“放”:有效的监管并非产业的束缚,而是其可持续发展的“安全带”。只有在确保安全的前提下,政府才敢于、也才能够更大胆地开放低空空域,释放低空经济的巨大潜力。低空安防网,正是这张“安全带”的核心技术载体。
4.3 驱动安防产业与数字城市升级
大规模建设低空安防网,本身就对上游产业链形成了强大的牵引力。
带动核心技术自主可控:它刺激了国内在毫米波雷达芯片、高性能光学镜头、AI视觉算法、射频侦测与协议破解等“卡脖子”技术领域的研发投入,推动了相关产业链的国产化替代与自主创新。
催生安防产业新赛道:围绕低空安防,已经形成了一个包括传感器制造、平台软件开发、反制设备集成、运营服务在内的全新产业生态,为传统安防企业转型升级开辟了新的增长空间。
加速智慧城市深度融合:低空安防网作为城市“数字孪生”的重要组成部分,其产生的海量时空数据,可以与交通、气象、环保等数据进行深度融合,衍生出更丰富的智慧应用,成为推动城市治理体系和治理能力现代化的重要引擎。
结论
多维传感器低空安防网,已不再是一个遥远的概念,而是正在深刻改变高密度城市安全治理格局的现实力量。它通过融合毫米波雷达、光学AI、听音阵列等多元感知技术,构建了全天候、全时段的立体感知能力;通过数据互联与智能指挥平台,实现了跨部门的协同响应与精细化管理。
这套体系不仅是应对“黑飞”威胁的“盾牌”,更是护航低空经济健康发展的“灯塔”。它在重大活动安保、关键基础设施防护等场景中的成功应用,已经证明了其强大的实战价值。展望未来,随着技术的不断演进和应用的持续深化,这张覆盖城市天空的智慧安全网,必将成为未来智慧城市不可或缺的核心基础设施,为我们在享受科技便利的同时,提供一份坚实的安全保障。
📢💻 【省心锐评】
这张网,防的不仅是无人机,更是未来城市治理的盲区。它不是天空的“围墙”,而是低空经济有序运行的“数字轨道”与“智能信控”。

评论