【摘要】监管态度历史性转向与预言机等技术设施的成熟,正共同推动现实世界资产(RWA)代币化进入机构化采用新阶段。贝莱德等巨头的入场,标志着一个可信、合规的万亿级市场正在形成。
引言
金融世界的演进,常常在悄无声息中完成板块漂移。现实世界资产(Real World Assets, RWA)代币化,这个一度被传统金融机构视为充满未知与风险的“深水区”,正经历着一场深刻的价值重估。长期以来,监管的不确定性与技术信任的缺失,如同两座大山,阻碍着万亿级别的传统资产迈向链上世界。然而,风向正在发生历史性的转变。
故事的转折点,源自全球金融体系的“心脏”——美联储。一位核心决策者的公开表态,如同一颗投入平静湖面的石子,激起千层涟漪。这不仅仅是一次简单的喊话,它背后是监管层对技术认知的深化,是全球合规浪潮的缩影,更是技术基础设施走向成熟的必然结果。当政策的“绿灯”亮起,技术的“信任之桥”架通,市场的“真金白银”开始涌入,一个全新的时代画卷正徐徐展开。这篇文章将深入剖析从“高度警惕”到“无需担忧”的范式转移背后,RWA究竟是如何一步步赢得机构信任,并开启其“机构化采用、合规化演进”的宏大叙事。
一、📜 标志性事件:美联储的“定心丸”与政策新纪元
%20拷贝-zviw.jpg)
1.1 沃勒讲话的历史性拐点
在金融世界,言语的分量与其发出者的身份息息相关。当美联储理事克里斯托弗·沃勒(Christopher Waller)在怀俄明区块链研讨会上,对着满堂的金融与科技精英,平静地说出“在日常交易中使用智能合约与代币化技术无需担忧”(nothing to be afraid of)时,整个行业都感受到了地壳的震动。
沃勒并非普通官员,他被广泛视为下任美联储主席的热门人选,其言论代表了美国最高金融监管层对新兴技术的前瞻性思考。这一表态之所以具有里程碑意义,是因为它彻底改变了过去数年来监管层对加密技术“高度警惕”、“风险为先”的传统论调。它不是一次外交辞令,而是一次基于深度理解的判断,为整个RWA行业注入了一剂前所未有的“强心针”。
1.2 从“黑箱”到“工具箱”的技术解构
沃勒的讲话之所以震撼,更在于他首次以监管者身份,对所谓的“加密交易”进行了“庖丁解牛”式的解构。他没有将这项技术视为一个不可分割、充满风险的“黑箱”,而是将其清晰地拆解为三个独立且中性的技术组件。
这种解构的意义在于,它将技术的工具属性与其应用场景分离开来。一把刀可以用来切菜,也可以用来伤人,问题不在于刀本身,而在于如何使用和监管。沃勒的分析,正是向市场传递了一个清晰的信号,监管层已经认识到,智能合约、代币化和DLT本身是中性技术,它们可以被用于构建更高效、更透明的金融基础设施。这标志着监管思维从被动防御式的“围堵”,转向了主动建设性的“疏导”。
1.3 政策确定性的“发令枪”效应
对于动辄管理数万亿美元资产的传统金融机构而言,最大的成本不是资金成本,而是不确定性成本,尤其是政策与合规的不确定性。在沃勒表态之前,一家银行或资产管理公司想要涉足RWA,需要面对一个模糊的法律环境,担心随时可能出现的监管打击。这种不确定性足以扼杀任何大规模的创新尝试。
沃勒的“无需担忧”,为这些机构提供了它们最渴求的东西——政策确定性。当美联储的核心人物都认为技术本身无害时,意味着未来的监管方向将更侧重于规范应用,而非禁止技术。这无异于为传统资产大规模上链鸣响了“政策发令枪”。机构们可以开始放心地投入资源,研究如何在合规的框架内利用这些新技术,而不是在是否应该触碰这个问题上犹豫不决。
1.4 监管机构的主动转向与兼容性探索
美联储的态度转变,也反映了美国监管机构(如美国证券交易委员会SEC)策略的演进。它们正从过去被动应对市场乱象,转向主动构建一个能够容纳技术创新的现代化金融框架。
一个重要的方向是,监管部门开始深入研究如何让链上组件与既有的金融中介体系兼容并蓄。这意味着,未来的金融系统可能不是一个“推倒重来”的革命,而是一个“新旧融合”的演进。
监管探索的融合路径
智能合约的合规嵌入 监管机构正探索如何将合规检查点(如KYC/AML)以代码形式嵌入智能合约,实现“合规即代码”(Compliance as Code)。
预言机的监管认可 预言机作为连接链上链下数据的桥梁,其数据的可靠性与中立性正成为监管关注的焦点。未来,经过认证的预言机服务可能成为合规RWA产品的“标配”。
多签钱包的权责界定 在机构资产管理中,多重签名钱包如何与传统的托管、风控、授权体系结合,明确各方权责,是实现机构级安全的关键。
这种主动构建的姿态,旨在推动金融基础设施的现代化,同时确保投资者保护和金融稳定。它告诉市场,监管不是创新的敌人,而是希望成为合规创新的引导者和守护者。
二、🔧 信任基石:技术如何铸就“可验证的数据层”
政策的绿灯为机构入场打开了大门,但要让这些管理着全球经济命脉的巨头们真正放心地将资产托付于区块链,还需要一个更为坚实的理由——技术信任。机构的语言不是“信我”(Trust me),而是“验证我”(Verify me)。RWA的核心痛点,始终是那个最古老也最根本的问题,如何确保链上的数字代币,能100%真实、透明、持续地代表链下的实体资产?
2.1 机构信任的核心诉求:从“信人”到“信码”
在传统金融中,信任建立在品牌、牌照、法律合同和定期审计之上。这是一个基于“人”和“机构”的信任体系。但在区块链世界,信任的最高形式是数学和代码。机构投资者在评估RWA产品时,他们的尽职调查清单上,以下问题至关重要。
资产真实性 链下真的有那么多国债、房产或黄金吗?
价值锚定 1个代币真的等于1美元或1盎司黄金吗?有没有超发?
数据可靠性 资产净值(NAV)、利率等关键数据是如何更新到链上的?会不会被篡改?
审计频率 我能随时随地,而不是每季度一次,看到资产的实时证明吗?
要回答这些问题,仅靠一份PDF格式的审计报告是远远不够的。机构需要的是一个实时、自动化、不可篡改、可独立验证的数据层。这正是预言机技术大放异彩的舞台。
2.2 预言机与储备证明(PoR)的破局
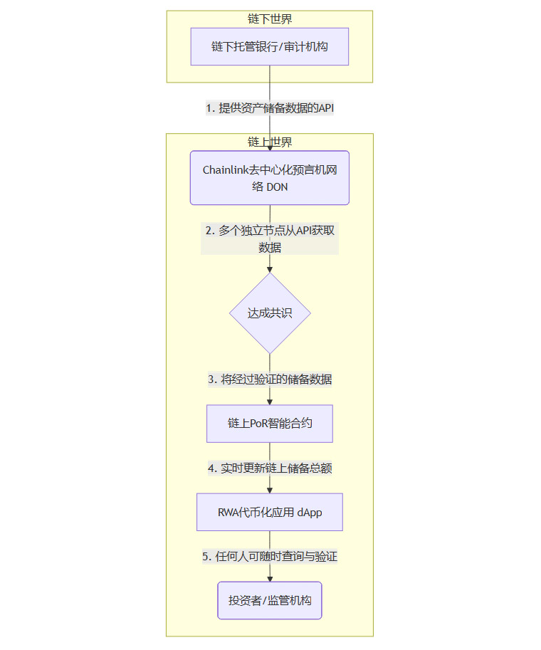
预言机(Oracle)是连接区块链与现实世界的桥梁,它能将链下的数据(如资产储备、市场价格)安全、可靠地喂送到链上的智能合约中。在众多预言机应用中,以Chainlink为代表的去中心化预言机网络所提供的**储备证明(Proof of Reserve, PoR)**机制,堪称是为解决RWA锚定难题而生的“杀手级应用”。
PoR可以被理解为一个全天候、自动化、部署在链上的审计机器人。它的工作流程清晰而严谨。

通过这个机制,PoR实现了几个关键突破。
实时性 不同于传统审计的季度或年度频率,PoR可以实现分钟级甚至更高频率的更新,让资产透明度不再有“时间差”。
去中心化验证 数据由一个去中心化的节点网络共同验证,而非单一中心化机构,极大地降低了单点故障或数据篡改的风险。
链上可验证 最终的储备数据被记录在区块链上,任何人都可以随时公开查询和验证,实现了彻底的透明。
自动化熔断 PoR可以与RWA代币的铸造/销毁机制联动。一旦检测到链下储备不足,可以自动暂停代币的增发,从代码层面防止“空气币”的产生。
2.3 “机构级透明度”的实践案例
理论的强大,最终需要实践来证明。目前,越来越多的头部RWA项目正在集成Chainlink PoR,将其作为赢得机构信任的核心组件。
AlloyX集团 该公司宣布将其代币化货币市场基金RYT集成Chainlink PoR。其联合创始人兼CEO朱皓康博士直言,“这一步对把机构级透明度带到RWA产品至关重要。” 这意味着,购买RYT的机构投资者,不再仅仅依赖AlloyX的报告,而是可以通过链上数据实时验证基金的底层资产状况。
OpenEden 作为领先的RWA通证平台,OpenEden也集成了Chainlink PoR,为其由美国国债支持的稳定币USDO提供链上透明性。这使得USDO的持有者可以确信,他们手中的每一个代币背后,都有真实、足额的美国国债作为支撑。
这些案例表明,PoR正在从一个技术概念,转变为RWA行业的事实标准。它为RWA产品带来的,是传统审计报告无法比拟的“机构级透明度”,是赢得机构信任最坚不可摧的基石。
2.4 超越透明度:互操作性与跨链一致性
赢得信任只是第一步。RWA要实现万亿级别的规模化采用,还必须解决另一个关键问题,流动性孤岛。如果贝莱德的BUIDL基金只能在以太坊上交易,富兰克林邓普顿的基金只能在Stellar上流转,那么资产的效用和市场的深度将大打折扣。机构需要的是资产可以在不同区块链之间安全、无缝地流转。
这引出了对技术基础设施的更高要求,互操作性与跨链一致性。
Chainlink的CCIP(跨链互操作协议) CCIP不仅能安全地转移代币,更重要的是,它能确保跨链过程中的数据一致性。例如,当一个RWA代币从以太坊跨到Avalanche时,其资产净值(NAV)、合规身份(KYC信息)等关键数据也必须同步、准确地传递过去。这确保了无论资产在哪条链上,其价值和合规属性都是统一的。
传统金融基础设施的链上试点 更令人兴奋的是,这座桥梁正在从两端同时建造。SWIFT(环球银行金融电信协会)、DTCC(美国存管信托和清算公司)等传统金融世界的“巨无霸”,也已开始与Chainlink等技术方合作,试点链上互操作性。这预示着未来,机构可以通过他们早已熟悉的SWIFT网络,来指令和清算跨不同区块链的代币化资产。
结论显而易见,一个可验证、可互操作的技术基础设施,正在让RWA从“信我”的1.0时代,走向“证据即服务”的2.0时代。这正是机构投资者所乐见的未来。
三、🌍 全球合规潮:为万亿资产上链铺设“高速公路”
%20拷贝.jpg)
美联储的态度转变并非孤立事件,它更像是全球监管交响乐中的一个强音。放眼全球,从亚洲的金融中心到欧洲的统一市场,各大经济体都在加速为RWA的发展铺设清晰、稳健的“高速公路”。这股全球合规潮,正在系统性地扫清传统金融机构入场的核心障碍。
3.1 亚洲枢纽:香港的先行先试
作为连接东西方的桥梁,香港在RWA监管方面展现出了极大的魄力与远见。其策略可以概括为“沙盒探索+明确立法”双管齐下。
《稳定币条例》与发牌制度 香港即将实施的《稳定币条例》,旨在建立全球首个清晰的法币锚定稳定币发牌制度。这为RWA中最重要的一类资产(代币化现金)提供了明确的合规路径。条例对发行方的资本金、储备金管理、审计和信息披露都做出了严格要求,几乎是为传统金融机构量身定制。
证券型RWA的监管框架 香港证监会(SFC)早已明确,如果RWA通证的性质属于证券,则必须遵守现有的《证券及期货条例》,发行与交易活动需要持牌。这为代币化基金、债券等产品提供了现成的法律依据。
“Ensemble项目”与RWA全球产业联盟 香港金管局(HKMA)启动的“Ensemble项目”,是一个旨在探索代币化存款、代币化资产和稳定币之间互操作性的监管沙盒。同时,香港还积极推动成立RWA全球产业联盟,意图在资产确权、跨法域标准等方面形成国际共识。
截至2025年8月,随着条例的正式实施,香港已经为RWA的合规发展提供了全球最清晰的路线图之一。
3.2 欧洲样板:MiCA框架的全面覆盖
如果说香港是“精准打击”,那么欧盟的**《加密资产市场法案》(MiCA)**则是“全面覆盖”。MiCA是全球首个针对加密资产的综合性、统一性监管框架,其影响力覆盖整个欧盟27国市场。
对于RWA而言,MiCA的意义在于它提供了一个统一的准入标准和运营手册。
明确的分类与要求 MiCA将加密资产分为资产参考代币(ARTs,类似一篮子资产支持的RWA)、电子货币代币(EMTs,类似法币稳定币)等类别,并对发行方的授权、资本金、储备金管理、治理结构和透明度提出了具体要求。
单一通行证制度 一旦某个RWA项目在任何一个欧盟成员国获得了MiCA合规认证,它就可以在整个欧盟市场内自由提供服务,极大地降低了跨境合规成本。
市场信心提振 ESMA(欧洲证券和市场管理局)的数据显示,到2025年中,已有数百家实体获得了MiCA合规认证或许可。这表明市场正在积极拥抱监管,一个合规、有序的市场环境正在形成。
3.3 其他地区的积极探索
除了香港和欧盟,全球其他主要金融中心也未曾缺席。
新加坡 新加坡金融管理局(MAS)的“守护者计划”(Project Guardian)一直走在RWA探索的前沿,联合摩根大通、星展银行等巨头,在代币化外汇、债券等领域进行了多次成功的试点。
日本 日本金融厅(FSA)对相关法规进行了修订,允许信托银行等机构发行和管理基于区块链的证券型代币,为RWA在日本的合规发展铺平了道路。
3.4 合规的机构意义:从“不确定性成本”到“标准化流程”
这股全球合规潮,对机构投资者意味着什么?它意味着RWA正在从一个充满法律风险的“灰色地带”,转变为一个有章可循的“标准化市场”。
当合规的不确定性成本被大幅降低,机构入场的最后一道心理防线也被攻破。它们现在可以像投资任何一种传统金融产品一样,去评估和配置RWA,因为游戏规则已经变得清晰可见。
四、📈 市场反应:“真金白银”的机构化采用
%20拷贝.jpg)
理论和政策的准备,最终需要市场的“真金白银”来检验。在监管破冰和技术成熟的双重驱动下,华尔街的巨头们不再是旁观者,而是以惊人的速度和规模,成为了RWA赛道的核心玩家。RWA正式进入了“机构化采用、合规化演进”的全新阶段。
4.1 贝莱德BUIDL的灯塔效应
如果说RWA领域需要一个“iPhone时刻”,那么全球最大资产管理公司**贝莱德(BlackRock)**推出的美元机构数字流动性基金(BUIDL),无疑是最有力的竞争者。
BUIDL的模式堪称RWA的典范。
底层资产 基金将100%的资产投资于现金、美国国债和回购协议,这是机构投资者最熟悉、风险最低的资产类别。
代币化结构 基金份额在以太坊网络上被代币化为BUIDL代币,每个代币代表基金的一份所有权,并能获得底层资产产生的收益。
合规与托管 贝莱德作为基金管理人,纽约梅隆银行作为托管方,Securitize作为代币化平台和转让代理,整个结构完全置于美国现有金融监管框架之下。
BUIDL的成功是现象级的。凭借贝莱德的强大信誉和合规的结构设计,该基金迅速吸引了大量机构投资者。截至2025年8月,其锁仓规模(TVL)已突破28亿美元,稳坐全球最大单一RWA项目的宝座。
BUIDL的意义远不止其规模。它如同一座灯塔,向整个金融市场证明了三件事。
可行性 在现有监管框架内,完全可以构建出合规、安全、大规模的RWA产品。
市场需求 机构投资者对代币化资产有着真实而强烈的需求。
商业闭环 RWA不是一个空想,而是一个可以产生真实收益的商业模式。
4.2 传统巨头的集体进军
贝莱德的成功起到了强大的示范效应,迅速引发了传统金融领域的“羊群效应”。众多顶级机构唯恐落后,纷纷加速布局。
这个名单还在不断加长。从资产管理公司到投资银行,再到商业银行,传统金融机构的集体进军,不仅为RWA市场带来了海量的资金和资产,更重要的是,它们带来了成熟的风险管理经验、庞大的客户网络和对合规的深刻理解。
4.3 市场规模的爆发式增长
机构的入场直接体现在市场数据的爆炸式增长上。根据行业数据平台统计,截至2025年8月,剔除各类稳定币后,全球RWA资产的总锁仓价值(TVL)已突破260亿美元。这个数字在短短一两年内增长了数倍,并且增长曲线依然陡峭。
其中,代币化美国国债是增长最快的赛道,占据了RWA市场的大半壁江山。这背后逻辑清晰,美国国债作为全球资产的“定价之锚”,具有最高的信用等级和流动性,是机构资金进入链上世界的天然第一站。
4.4 行业影响:从产品到生态的构建
传统金融机构的入场,其影响是深远且结构性的。它不仅仅是多了几个RWA产品,而是在推动整个行业生态的成熟。
标准建立 贝莱德、富兰克林邓普顿等机构对其合作伙伴(托管方、代币化平台、预言机服务商)提出了极高的技术和合规要求。这客观上为行业树立了“黄金标准”,推动了服务商的优胜劣汰和整体水平的提升。
生态完善 机构的涌入,催生了对专业服务的巨大需求,包括RWA评级、保险、法律咨询、合规科技等。一个围绕RWA的专业服务生态正在快速形成。
桥梁作用 RWA正在成为连接传统金融(TradFi)与去中心化金融(DeFi)最重要、最坚固的桥梁。机构通过RWA将优质资产引入链上,DeFi协议则可以利用这些高信用资产构建更稳健、更多样化的金融产品,形成一个正向循环。
RWA的故事,已经从少数加密极客的理想,演变为华尔街 boardroom 里的核心议题。一个由机构主导、合规驱动的全新时代,已然来临。
结论
RWA代币化的崛起,并非一蹴而就的偶然,它是政策、技术与市场多方合力,共同推动一个“可信飞轮”开始转动的结果。
政策面,以美联储“无需担忧”的表态为标志,全球监管风向的历史性转变,为行业提供了前所未有的确定性,拆除了机构入场最大的心理和法律障碍。
技术面,以Chainlink PoR、CCIP等为代表的“可验证数据层”与互操作层,为机构提供了“可持续证明”的强大工具箱。它将信任从依赖“人”的承诺,升级为依赖“码”的证明,成为赢得机构信任的第一推动力。
合规模,香港、欧盟等地的清晰监管框架,让机构的RWA业务从“摸着石头过河”的试点,走向了有章可循的标准化、规模化运营。
市场面,贝莱德、富兰克林邓普顿等资管巨头,用真金白银的成功实践,验证了RWA在合规框架下的可行性与商业闭环,为整个市场树立了灯塔。
当“政策确定性”叠加“机构级透明度”,RWA的核心矛盾——信任与合规——正在被结构性地化解。未来已来,RWA不再是一个关于“如果”的问题,而是一个关于“如何”的问题。谁能在合规模块化、数据可验证与跨链互操作这三个维度上,建立起“可复制、可审计、可扩展”的体系,谁就有望成为连接数百万亿传统金融与新兴链上金融之间的关键桥梁,进而推动全球金融体系,向着一个更加透明、高效、普惠的未来坚定演进。
📢💻 【省心锐评】
监管开绿灯,技术铺好路。机构入场不再是选择题,而是执行题。RWA的‘可信飞轮’已经启动,未来属于能将合规与透明度无缝融合的建设者。

评论