【摘要】深度剖析AI开发平台Dify与工作流自动化工具n8n的核心差异。文章从定位、架构、场景到融合模式,全面对比两者在AI原生开发与通用流程自动化上的不同路径,为技术选型提供清晰的决策依据。
引言
数字化的浪潮正以前所未有的力量重塑着各行各业,而智能化则是这股浪潮的浪尖。在这个过程中,两类工具逐渐成为开发者和企业技术栈中的关键角色。一类是以Dify为代表的AI应用开发平台,它们致力于将大型语言模型(LLM)的强大能力封装起来,让构建智能应用变得前所未有的简单。另一类则是以n8n为代表的工作流自动化工具,它们像数字世界的瑞士军刀,旨在连接一切可连接的服务,实现业务流程的无缝流转。
Dify和n8n,作为各自领域的开源翘楚,常常被放在一起讨论。但它们的设计哲学、技术路径和应用场景却大相径庭。这篇文章不打算做一次简单的功能罗列,而是希望深入它们的内核,从根源上剖析两者的本质区别。我们将一起探讨,Dify如何扮演一个“AI大脑”,而n8n又如何成为一个高效的“自动化中枢”。更重要的是,我们将看到当这两者相遇时,会碰撞出怎样强大的火花。这不仅是一份选型指南,更是一次对未来智能自动化形态的思考。
一、核心定位与设计理念 🧠:AI 大脑与自动化中枢的本质分野
%20拷贝.jpg)
理解一个工具,首先要理解它的灵魂,也就是它的核心定位与设计理念。Dify和n8n的差异,从这里便已注定。
1.1 Dify:AI 原生应用的孵化器
Dify从诞生之初,就将自己牢牢锚定在AI原生应用开发这个赛道上。它的核心使命是降低基于LLM的智能应用开发门槛。你可以把它想象成一个专门为构建AI应用而生的集成开发环境(IDE),但这个IDE是可视化的,对非技术人员也足够友好。
它的设计理念是**“AI驱动”。平台的一切功能都围绕着如何更好地利用和管理LLM展开。从可视化的Prompt编排,到复杂的知识库管理(RAG),再到多模型支持和Agent框架,Dify提供了一整套从构思到部署的完整解决方案。它关心的不是“任务是否完成”,而是“任务完成得是否智能”。所以,Dify更像一个“AI大脑总控台”**,专注于处理需要语义理解、智能决策和内容生成的复杂任务。
1.2 n8n:数字世界的万能连接器
n8n的定位则完全不同。它是一个通用型开源工作流自动化平台。它的口号是“连接一切”,其设计哲学是**“事件驱动”与“流程编排”**。n8n并不关心每个任务具体是如何完成的,它关心的是如何将一个个孤立的任务节点(Node)按照预设的逻辑串联起来,形成一个稳定、可靠的自动化工作流。
n8n通过可视化的画布,让用户可以像搭积木一样,将不同的应用程序和服务(如数据库、CRM、邮件、社交媒体)连接起来。它的强大之处在于其无与伦比的集成能力和灵活的逻辑控制。你可以设置触发器(Triggers),定义复杂的条件分支、循环和错误处理机制。因此,n8n更像一个勤勤恳恳的**“任务型执行机器人”或“自动化中枢”**,它擅长执行规则明确、逻辑清晰的重复性任务,是打通企业内部数据孤岛的利器。
1.3 理念碰撞:智能决策 vs. 规则执行
将两者并置,其理念上的根本差异就显现出来了。
Dify的核心是“不确定性”的处理。它通过LLM来理解模糊的自然语言输入,从海量知识中检索相关信息,并生成新的、前所未见的内容。它的价值在于为自动化流程注入了“思考”和“判断”的能力。
n8n的核心是“确定性”的执行。它依赖于精确的规则和API。输入是什么,输出就是什么,流程怎么走,都由用户严格定义。它的价值在于保证了流程的稳定、高效和可预测性。
正是这种设计理念上的分野,决定了它们在技术架构、功能特性乃至应用场景上的巨大差异。
二、技术架构与功能特性 🛠️:从内到外的深度解构
理念的差异最终会体现在产品的每一个技术细节和功能设计上。让我们深入内部,看看Dify和n8n的构造有何不同。
2.1 架构对比:LLM-centric vs. Node-based
Dify的架构是以LLM为中心的微服务架构。它的所有组件,无论是前端的可视化界面,还是后端的API服务、知识库引擎、模型运行时,都是为了服务于LLM的高效调用和管理。其技术栈深度整合了向量数据库、RAG(检索增强生成)管道、Prompt工程模板等AI领域的关键技术。甚至在模型管理上,Dify支持动态模型路由和多模型并行调用,这使得它能够根据任务的复杂度和成本,智能地选择最合适的语言模型。
n8n则采用了经典的基于Node.js的节点-事件驱动架构。整个平台的核心是一个工作流引擎,它负责解析用户在画布上创建的JSON格式工作流,并依次执行每个节点。每个节点本质上是一个独立的NPM包,封装了对特定服务API的调用逻辑。这种模块化的设计带来了极高的扩展性,任何具备JavaScript或Python能力的开发者都可以轻松编写自己的自定义节点,并贡献到社区。
2.2 功能矩阵:一张表看透核心差异
为了更直观地对比,我们用一个表格来梳理两者的功能特性。
2.3 扩展性与生态:AI 生态圈 vs. 通用连接器宇宙
在生态方面,两者也走向了不同的方向。
Dify的生态系统紧密围绕AI展开。它的扩展点主要在于三个方面,模型(支持接入更多主流或私有化的LLM)、插件(如搜索引擎、API调用工具)和知识库(支持接入不同类型的数据源)。它的生态伙伴主要是模型提供商、向量数据库厂商和AI技术公司。
n8n的生态则是一个庞大的“连接器宇宙”。它拥有超过400个官方维护的节点和近2000个社区贡献的节点,覆盖了从CRM(Salesforce)、数据库(PostgreSQL)、云服务(AWS)、到即时通讯(Slack)、项目管理(Trello)等几乎所有主流的SaaS应用。n8n的价值很大程度上就体现在这个无所不包的节点生态上。
2.4 部署与运维:资源考量与数据主权
部署和运维是技术选型中非常现实的问题。
Dify由于其复杂的AI处理流程,对硬件资源的要求相对较高。官方推荐的私有化部署配置通常需要至少16GB内存,如果涉及模型的本地部署或微调,GPU几乎是必需品。这对于小型团队或个人开发者来说是一个不小的门槛。
相比之下,n8n的部署则非常轻量。一个基础的n8n实例在8GB内存的服务器上就能流畅运行。它的自托管(Self-hosted)方案非常成熟,无论是通过Docker还是直接在服务器上运行,都非常便捷。这使得n8n成为许多追求数据主权和隐私安全的企业的首选,因为所有数据和流程都可以在自己的服务器内部流转,无需经过第三方。
三、应用场景与实战路径 🗺️:在何处施展拳脚
%20拷贝.jpg)
理论的差异最终要落实到实践中。Dify和n8n各自适合在什么样的场景中大放异彩?
3.1 Dify 的主场:智能驱动的创新应用
Dify最适合那些核心逻辑由AI驱动,需要处理自然语言、生成内容或进行智能决策的场景。
3.1.1 智能对话与知识服务
这是Dify最经典的应用场景。企业可以快速构建一个结合内部知识库的智能客服机器人。这个机器人不仅能回答常见问题,还能理解用户的追问,并从上传的PDF、Word文档或网站数据中找到精准答案。对于人力资源部门,可以构建一个员工手册问答助手;对于技术团队,可以构建一个内部技术文档查询系统。
3.1.2 内容创作与生成
利用Dify的Prompt编排能力,可以创建各种自动化内容生成工具。比如,输入一个产品名和几个关键词,就能自动生成一篇营销文案或社交媒体帖子。对于法律行业,可以构建一个合同审查机器人,它能快速阅读合同文本,并根据预设的规则库和过往案例,标出潜在的风险点,极大地提升了法务人员的审查效率和准确率。
3.1.3 企业级 AI 中台构建
对于有一定规模的企业,Dify可以作为AI中台的核心。它统一管理企业接入的各种大模型,提供统一的API接口供内部其他业务系统调用。同时,通过其团队协作和权限管理功能,可以确保不同部门在使用AI能力时的安全性和合规性。
3.2 n8n 的战场:规则驱动的流程自动化
n8n的强项在于处理那些逻辑清晰、规则明确、涉及多系统协作的自动化任务。
3.2.1 跨系统数据同步
这是n8n最基础也最广泛的用途。例如,当市场部门在CRM系统(如HubSpot)中新增一个销售线索时,n8n可以自动触发一个工作流,将该线索的信息同步到销售团队的项目管理工具(如Jira),并发送一封通知邮件到指定的邮箱。整个过程无需人工干预,保证了数据的一致性和及时性。
3.2.2 自动化运营与营销
一个典型的案例是内容分发自动化。n8n可以设置一个定时任务,每天自动检查特定网站的RSS源。一旦发现新文章,它会抓取文章内容,调用一个AI节点(比如OpenAI Node)对文章进行总结,然后将总结和原文链接自动发布到Twitter、LinkedIn等多个社交媒体平台,并将文章信息存入Airtable或Google Sheets进行归档。
3.2.3 IT 运维与监控
对于IT团队,n8n可以成为一个强大的运维助手。它可以配置一个Webhook节点,接收来自监控系统(如Prometheus)的告警。一旦收到告警,n8n可以自动查询服务器日志,在运维工单系统(如Zendesk)中创建一个紧急工单,并通过Slack或Telegram向运维团队发送告警通知,附上相关的日志摘要和链接。
3.3 场景选择的思维模型
简单来说,你可以这样判断:
当你需要构建一个“产品”或“功能”,其核心是与用户进行智能交互或生成智能内容时,首先考虑Dify。
当你需要优化一个“流程”,这个流程涉及多个已有的系统,目的是为了替代重复性的人工操作时,首先考虑n8n。
四、融合之道 🤝:当 AI 大脑遇上执行四肢
尽管Dify和n8n的路径不同,但它们并非孤立存在。恰恰相反,它们的结合能够创造出1+1>2的巨大价值,构建出真正意义上的端到端智能自动化体系。
4.1 协同模式:1+1>2 的智能自动化闭环
在这个协同模式中,两者的分工非常明确:
Dify 扮演“思考者”的角色。它负责处理流程中需要智能的部分,比如理解用户意图、分析非结构化数据、生成个性化回复、做出决策判断。
n8n 扮演“执行者”的角色。它负责整个流程的串联和驱动,连接各个系统,根据Dify返回的决策结果,去执行具体的、确定性的操作。
这种“AI大脑 + 自动化四肢”的组合,让自动化流程不再是僵硬的脚本,而是具备了理解和适应能力的智能体。
4.2 典型协同工作流解析
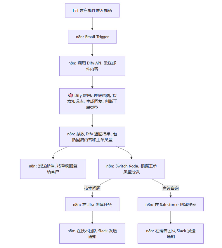
让我们通过一个“客户支持邮件智能处理”的例子,来看看它们是如何协同工作的。

在这个流程中:
触发:n8n通过邮件触发器监控收件箱,新邮件是流程的起点。
决策:n8n将邮件的核心内容通过HTTP Request节点发送给一个预先在Dify上构建好的AI应用。
思考与生成:Dify应用接收到文本后,进行语义分析,判断出这是一个关于“产品无法登录”的技术问题。它从知识库中找到对应的解决方案,生成一段专业的回复邮件,并给这个请求打上“技术问题”的标签。然后将这些信息打包成JSON格式返回给n8n。
执行:n8n接收到Dify的返回结果后,兵分两路。一路将Dify生成的回复内容通过邮件节点发送给客户;另一路通过一个Switch(切换)节点,判断工单类型是“技术问题”,于是自动在Jira中创建一个技术支持工单,并将工单链接和摘要信息发送到技术团队的Slack频道。
整个过程完全自动化,但其中最关键的“判断问题类型”和“生成解决方案”这两个步骤,是由Dify的智能大脑完成的。
4.3 融合带来的价值升维
这种融合模式带来的价值是巨大的。它不仅仅是效率的提升,更是业务模式的升维。企业可以构建出能够自我学习、自我优化的自动化系统,从而在客户服务、市场营销、内部运营等多个方面获得前所未有的竞争优势。
五、用户画像与学习曲线 🧑💻:谁是它们的目标用户
%20拷贝.jpg)
工具的选择,也与使用者的背景和技能息息相关。
5.1 Dify 的用户群体:从业务人员到 AI 开发者
Dify的用户光谱非常广。它的低代码/无代码界面对产品经理、运营人员甚至一些懂业务的销售人员都非常友好。他们不需要编写复杂的代码,就可以通过拖拽和配置,快速搭建出一个AI应用的原型并投入使用。
同时,Dify也为专业的AI开发者和工程师提供了足够深度的支持。他们可以通过API与Dify进行深度集成,利用Dify作为后端服务,来构建更复杂的应用程序。Dify完善的中文文档和活跃的中文社区,也极大地降低了国内用户的使用门槛。
5.2 n8n 的用户群体:开发者与 IT 自动化专家
n8n的用户群体则更偏向技术侧。虽然它也是可视化编排,但要真正用好n8n,使用者需要对API、HTTP协议、JSON数据结构以及一些基础的编程逻辑有比较清晰的理解。因此,它的核心用户是开发者、自动化工程师、IT运维人员和技术背景较强的运营(Tech-Ops)。
对于他们来说,n8n的价值在于其开放性和灵活性。当内置节点无法满足需求时,他们可以随时打开一个Code节点,用JavaScript或Python编写自定义逻辑,这种掌控感是纯无代码工具无法比拟的。
5.3 上手门槛与社区支持对比
Dify的上手曲线相对平缓,特别是对于构建简单的问答机器人,非技术人员经过短暂学习就能掌握。
n8n的初始门槛稍高,用户需要先建立起“工作流”和“数据流”的概念,但一旦跨过这个门槛,其强大的功能会让技术用户爱不释手。
在社区支持方面,两者都拥有庞大且活跃的开源社区。n8n的全球社区更大,节点和模板资源极其丰富。Dify则在中国市场拥有更强的本地化支持和用户基础。
六、发展路径与未来展望 🔭:殊途同归还是各自为王
最后,我们来看看这两个平台未来的发展方向。
6.1 Dify 的演进方向
Dify的未来无疑会继续在AI领域深耕。我们可以预见它将在以下几个方面持续发力:
更强的多模态能力:支持图像、音频等多种输入输出。
更智能的Agent框架:让AI能够自主规划和执行更复杂的任务链。
更完善的LLMOps:提供更精细化的模型性能监控、评估和微调工具。
更深度的企业级集成:强化与企业内部数据源、安全认证体系的集成。
6.2 n8n 的未来蓝图
n8n则会继续巩固其“连接器”的王者地位。它的发展路径可能包括:
更广泛的连接器生态:持续增加官方和社区的节点数量,覆盖更多新兴的SaaS服务。
更强的AI节点能力:虽然AI不是其核心,但n8n也在不断增强其内置的AI节点,让用户可以在流程中更方便地调用AI能力。
更优化的协作与治理:为大型团队提供更好的工作流版本控制、权限管理和审计功能。
保持开源与自托管的优势:这将是它与众多商业闭源自动化工具竞争的核心壁垒。
6.3 边界模糊与行业趋势
长远来看,AI开发平台与自动化工具的边界可能会逐渐模糊。Dify可能会集成更多通用的自动化能力,而n8n也会嵌入更深度的AI功能。但是,它们的核心基因——一个是AI原生,一个是流程驱动——决定了在可预见的未来,它们仍将在各自的优势领域保持领先。
而对于用户来说,最激动人心的趋势是,Dify与n8n的结合模式将越来越成为构建高级智能自动化系统的标准范式。
总结
Dify和n8n,一个向左,一个向右,分别在AI应用开发和通用流程自动化这两条道路上走出了自己的差异化路径。
Dify,凭借其对LLM的原生深度集成和友好的低代码界面,成为了构建智能决策和内容生成应用的首选平台。它让AI不再是少数顶尖工程师的专利,而是能够被更多人掌握和创造的工具。
n8n,则以其海量的连接器生态和强大的流程编排能力,稳坐通用自动化领域的头把交椅。它像一条数字神经脉络,将企业内部的各个信息孤岛连接起来,让数据和任务得以高效、可靠地流转。
它们之间不是替代关系,而是天然的互补伙伴。如何选择?答案取决于你的核心需求:
如果你的目标是创造一个以AI能力为核心的应用,那么Dify是你的不二之选。
如果你的任务是梳理和自动化现有的、跨系统的业务流程,那么n8n会是你最得力的助手。
如果你追求的是构建一个能够思考、决策并自动执行的端到端智能体系,那么将Dify的“大脑”与n8n的“四肢”结合起来,将为你打开一扇通往未来的大门。
理解并善用这两者的差异与协同,无疑是企业在汹涌的智能化浪潮中稳操胜券的关键。
📢💻 【省心锐评】
Dify 造的是带大脑的“机器人”,n8n 造的是连接万物的“流水线”。别再纠结谁更好,聪明的玩法是让机器人站在流水线上干活,这才是智能自动化的终极形态。

评论