【摘要】聚焦低空经济核心数据要素,解析政策设计的七大强化方向,探讨在保障安全前提下,构建数据流通共享机制,激活产业创新活力的技术路径与治理框架。

引言

低空经济,作为承载无人机、电动垂直起降飞行器(eVTOL)等前沿技术的战略性新兴产业,其发展范式已超越了单纯的飞行器制造与运营。产业的真正壁垒与价值高地,正迅速向数据层面迁移。从飞行器研发的仿真数据,到航线规划的地理空间数据,再到运营监管的实时轨迹数据,整个产业链的每一个环节都在产生和消耗着海量、高维、异构的数据。这些数据不仅是保障飞行安全的基石,更是驱动城市精细化治理、商业模式创新与产业生态构建的核心生产要素。

然而,数据的巨大价值伴随着同等量级的挑战。安全红线、隐私边界、商业机密与数据主权等问题交织在一起,形成了一张复杂的技术与治理网络。若缺乏一个清晰、科学、具备前瞻性的顶层设计,数据将成为制约低空经济发展的“阿喀琉斯之踵”,导致“数据孤岛”林立、应用场景受限、产业创新乏力。上海财经大学数字经济研究院发布的《低空数据政策分析报告(2025年)》提出的“七大强化方向”,为我们提供了一个系统性的解题思路。本文将基于此框架,深入剖析低空数据治理的技术内核与架构实现,探讨如何构建一个在安全与发展之间取得精妙平衡的数据流通与价值创造体系。

🌐 一、 低空经济的数据新范式,为何是主战场

将低空经济的讨论焦点从“飞行器能否飞”转向“数据如何流”,是产业走向成熟的关键一步。低空经济的本质是一个信息物理系统(Cyber-Physical System, CPS),其中数据流是连接物理世界(飞行器、基础设施)与数字世界(算法、平台、应用)的“血液”。理解数据的全生命周期及其战略意义,是制定有效政策与技术架构的前提

1.1 全链条视角下的数据资产解构

低空经济的价值链并非线性,而是一个网状的生态系统。数据在其中扮演着多重角色,既是生产过程的输入,也是运营服务的结果,更是衍生价值的源泉。我们可以将低-空数据资产从全链条视角进行解构。

表1:低空经济全链条数据资产分类与技术特征

产业链环节

核心数据类别

技术特征

核心挑战

研发制造

仿真测试数据、风洞数据、材料性能数据、供应链数据

大体量、结构化、高价值密度

知识产权保护、数据安全存储

飞行运管

飞行轨迹数据 (ADS-B/GNSS)、飞行器状态数据 (SoC, SoH)、航线规划数据

高频实时 (Velocity)、时空强相关、流式数据

数据实时处理、高并发写入、时序数据存储与分析

任务载荷

地理空间数据 (GIS)、高清航摄影像、激光雷达点云、物流载荷信息、环境监测数据

海量非结构化 (Volume)、高敏感度

大数据存储与计算、AI/CV模型处理、隐私脱敏

监管执法

电子围栏数据、飞行计划审批记录、违规告警数据、执法取证数据

权威性、高安全性、强一致性要求

数据防篡改、可信溯源、跨部门协同

服务保障

气象数据、空域情报数据、保险理赔数据、充电/起降场站数据

多源异构 (Variety)、动态变化

数据融合、标准化、API接口设计

从上表可以看出,低空数据呈现出典型的大数据“3V”特征。飞行轨迹数据的高频次(Velocity)、任务载荷数据的海量(Volume)以及服务保障数据的多源异构(Variety),共同构成了低空数据治理的技术挑战。特别是任务载荷数据,如高清影像和物流路径,直接触及个人隐私与商业秘密的红线,其合规性处理是数据流通的先决条件

1.2 数据要素的战略意义

在数字经济时代,数据不仅是资产,更是战略资源。对于低空经济而言,其战略意义体现在三个层面。

1.2.1 城市治理的“第三视角”

传统的城市治理依赖于地面固定传感器和二维地图,缺乏一个动态、全局、立体的感知维度。低空飞行器搭载的传感器网络,能够提供高频、广覆盖、强时效的城市数据,成为继地面物联网、太空遥感之后的城市治理“第三视角”。例如,通过无人机巡检数据与城市信息模型(CIM)的融合,可以实现对城市部件的毫米级精准管理;通过应急救援无人机传回的实时影像,可以构建“空地一体”的指挥调度体系。

1.2.2 商业创新的“催化剂”

数据的开放与流通是催生新业态、新模式的土壤。当低空数据与行业数据(如电商、农业、能源)发生“化学反应”时,其商业价值将呈指数级增长。例如,物流无人机产生的配送路径数据,结合电商平台的订单数据,可以用于优化前置仓布局和动态调整运力;农业无人机采集的作物长势数据,结合气象数据和土壤数据,可以实现精准施肥和病虫害预测,推动智慧农业的发展。

1.2.3 产业生态的“黏合剂”

一个健康的产业生态需要标准化的数据接口和流畅的数据交换机制。统一的数据标准和开放的数据平台,能够有效降低产业链上下游企业的协作成本,吸引更多的开发者、算法提供商和服务商加入生态。这不仅能加速技术迭代,还能促进形成“数据底座+应用场景+产业生态”的良性循环发展模式,最终构建起整个低空经济的护城河。

⚙️ 二、 七大强化方向,构建低空数据治理的技术蓝图

《报告》提出的七大强化方向,并非孤立的政策建议,而是一个环环相扣、层层递进的完整技术与治理框架。它从顶层原则、核心机制、基础制度和安全保障等多个维度,为低空数据的“采、存、算、管、用”全生命周期管理指明了方向。

2.1 方向一,强化应用导向,动态平衡安全与发展

这是整个框架的顶层设计原则。过去,对于新兴技术领域的监管,往往容易陷入“一管就死,一放就乱”的二元对立困境。低空数据治理的核心,在于从“结果管控”向“过程可信”的范式转变,实现安全与发展的动态平衡

2.1.1 从“一刀切”审批到风险分级管理

传统的安全管理模式侧重于事前审批,流程僵化且效率低下。一种更具弹性的技术路径是建立基于数据敏感度和应用场景的风险分级管理模型

  • 低风险区(如公园、郊野),可采用备案制管理,数据采集与使用遵循“最小可用”原则,主要用于飞行状态监控。

  • 中风险区(如一般城市上空),需执行更严格的飞行计划报备和数据加密传输标准,任务载荷数据需进行实时或事后的脱敏处理。

  • 高风险区(如核心政务区、重要基础设施),必须采用最严格的审批和监管机制,飞行数据和载荷数据需实时接入监管平台,并进行全链路的留痕审计。

这种分级管理模式,将合规要求内植于飞行服务的全流程,而不是将其作为外部的约束条件,能够显著降低企业的合规成本和监管部门的行政压力。

2.1.2 技术驱动的安全与隐私保护

平衡安全与发展,不能仅靠行政手段,更需要技术创新。隐私计算(Privacy-Preserving Computation)等技术为“数据可用不可见”提供了可行的解决方案

  • 联邦学习(Federated Learning),允许多个无人机运营商在不共享原始数据的情况下,联合训练AI模型(如城市拥堵预测模型、环境污染溯源模型),既保护了各方的商业秘密,又实现了数据价值的聚合。

  • 多方安全计算(Secure Multi-Party Computation),可用于在无可信第三方的情况下,协同计算某些敏感指标,例如多家物流公司在不泄露各自运单数据的前提下,计算出区域总运力需求。

  • 差分隐私(Differential Privacy),通过在数据发布时添加可控的噪声,使得攻击者无法从公开数据中反推出任何个体信息,适用于向社会公开发布的低空统计数据。

通过这些技术手段,可以在保障数据安全与个人隐私的前提下,最大化地释放数据要素的潜力,鼓励更多创新应用的涌现。

2.2 方向二,设计顺畅的数据流通与共享机制

数据孤岛是数字经济发展的最大障碍。打通低空数据与城市政务数据、行业数据之间的壁垒,是提升城市治理效率和激发产业活力的关键。这需要一个设计精良、权责清晰、技术先进的数据流通架构。

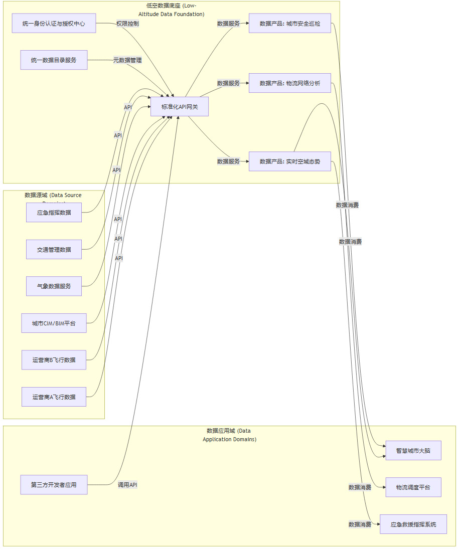
2.2.1 城市级低空数据底座的架构构想

构建一个城市级的低空数据底座,是实现数据顺畅流通的核心基础设施。这个底座并非一个庞大的单一数据库,而是一个遵循“数据网格(Data Mesh)”理念的分布式数据架构

这个架构的核心思想是:

  1. 领域驱动的所有权,数据由其产生方(如无人机运营商、气象局)负责管理和维护,确保数据的专业性和质量。

  2. 数据作为产品(Data as a Product),每个数据域都通过标准化的API向外提供可发现、可理解、可信赖的数据产品,而不是原始的、混乱的数据表。

  3. 自助式数据平台,数据底座提供统一的数据目录、身份认证、API网关等基础设施,让数据提供方和消费方能够自助式地发布和订阅数据。

  4. 联邦计算治理(Federated Computational Governance),在遵循全局统一的安全和合规策略下,允许各数据域拥有一定的自治权。

这种架构避免了传统数据中台模式下数据集中带来的管理瓶颈和责任不清问题,更适应低空经济多主体、高动态的特点。

2.2.2 “一套目录、一套授权、一套收益”的落地机制

技术架构需要配套的运营机制才能落地。

  • “一套目录”,建立全市统一的低空数据资源目录,清晰描述每个数据产品的元数据、数据质量、接口规范和使用条件,实现数据的“按图索骥”。

  • “一套授权”,构建基于角色的访问控制(RBAC)和基于属性的访问控制(ABAC)相结合的精细化授权体系。每一次数据调用都有明确的授权、留痕和审计,确保数据流转的可追溯性。

  • “一套收益”,探索建立数据要素的价值评估和收益分配机制。对于贡献高质量数据的数据提供方,以及利用数据创造显著社会或经济价值的应用方,应给予相应的激励,形成“贡献-使用-受益”的正向循环。

2.3 方向三,建立清晰的低空数据确权机制

“无主”的数据是无法安全、高效流通的。数据确权是数据要素市场化的逻辑起点,旨在厘清数据在产生、加工、流转、使用过程中,政府、企业、个人等不同主体的权利和义务

2.3.1 “三权分置”的技术实现

借鉴土地制度的“三权分置”思想,低空数据产权也可以解构为数据资源持有权、数据加工使用权和数据产品经营权

  • 数据资源持有权,主要归属于原始数据的采集主体,如无人机运营商或个人用户。这部分权利强调对原始数据的控制。

  • 数据加工使用权,通过授权或许可的方式,授予数据处理者。例如,城市大脑平台获得授权,可以使用多家运营商的脱敏轨迹数据进行交通流量分析。

  • 数据产品经营权,属于将数据加工成特定数据产品或服务的市场主体。例如,一家初创公司基于开放的低空气象数据和地理数据,开发了一款高精度的无人机航线规划SaaS服务,该公司就拥有该数据产品的经营权。

2.3.2 区块链与智能合约的应用

区块链技术因其去中心化、不可篡改、可追溯的特性,为数据确权和授权管理提供了理想的技术底座。

  • 确权存证,将数据摘要(Hash值)、元数据以及产权归属信息记录在区块链上,形成不可篡改的“数字身份证”。

  • 授权流转,通过智能合约(Smart Contract)来执行数据使用协议。例如,可以编写一个智能合约规定,只有当数据使用者支付相应费用后,才能获得解密数据的密钥,且使用次数和时长受到严格限制。整个过程自动执行,无需人工干预,透明可信。

  • 收益分配,智能合约还可以自动执行复杂的收益分配逻辑。当一个数据产品被消费时,合约可以根据预设的比例,自动将收益分配给原始数据提供方、数据处理方和平台方。

通过“区块链+智能合约”的模式,可以构建一个可信、高效、自动化的数据产权流转体系,极大降低数据交易的信任成本。

2.4 方向四,构建统一的技术标准体系

标准是实现互联互通的“通用语言”。没有统一的数据模型、接口规范和质量标准,低空经济的全国统一大市场就无从谈起

表2:低空数据关键标准领域

标准类别

具体内容

重要性

数据模型与编码

统一飞行器身份编码、空域网格编码、地理实体编码、数据资源分类编码

实现数据跨系统、跨地域的无歧义解析与融合

接口协议

统一的RESTful API设计规范 (如OpenAPI Spec)、实时数据传输协议 (如MQTT, DDS)、数据交换格式 (如JSON, GeoJSON)

降低系统对接成本,实现即插即用

数据质量

规定数据的完整性、准确性、一致性、时效性的评价指标和管理流程

保障上层应用分析结果的可靠性

安全与隐私

数据分类分级指南、数据脱敏技术规范、加密传输协议标准 (如TLS 1.3)

为数据安全管理提供统一的操作基准

推动这些标准的制定和实施,需要政府、行业协会、龙头企业和科研院所的共同参与。可以借鉴互联网领域W3C或IETF的模式,成立低空数据标准联盟,通过开放协作的方式,加速标准的迭代和推广。

2.5 方向五,加强安全防护和应急响应能力

在低空数据这样一个直接关系到物理世界安全的领域,安全防护不是一个可选项,而是整个体系得以建立的基石。其内涵远超传统的信息安全,必须构建一个覆盖“云-管-边-端”的全链路、纵深防御体系。

2.5.1 拥抱“零信任”安全架构

传统的基于边界的安全模型(“城堡-护城河”模式)在万物互联的低空场景下已然失效。任何一个飞行器、传感器或边缘节点都可能成为攻击的入口。因此,必须转向“零信任(Zero Trust)”架构,其核心原则是“从不信任,始终验证”

  • 强身份认证,对每一个接入网络的人、设备(飞行器、地面站)、应用和服务,都进行严格的身份认证。这需要建立统一的数字身份管理体系,例如为每架无人机颁发唯一的、基于PKI体系的数字证书。

  • 动态访问控制,权限授予不再是静态和永久的。每一次数据访问请求,系统都会根据主体身份、设备状态、访问位置、数据敏感度等多重上下文信息,进行实时的风险评估和动态授权。

  • 全链路加密,从数据采集端(传感器)到云端平台,所有数据在传输和存储过程中都必须进行加密。特别是飞行控制信令和高敏感载荷数据,应采用端到-端加密(E2EE),确保即使网络被攻破,数据内容也无法被窃取。

2.5.2 构建数据驱动的应急响应体系

应急响应不能停留在事后补救。利用数字孪生(Digital Twin)技术,可以构建一个与物理世界平行的低空交通数字仿真环境

  1. 事前预演,在该仿真环境中,可以模拟各种极端情况,如大规模信号干扰、GPS欺骗攻击、恶劣天气等,推演不同应急预案的效果,从而优化响应流程。

  2. 事中决策,当真实世界发生紧急事件时(如无人机失控),可以将实时数据接入数字孪生平台,快速复现故障场景,并仿真多种处置方案(如迫降、返航、空中接管)的成功率和附带风险,为指挥员提供数据驱动的决策支持。

  3. 事后溯源,详尽的飞行数据记录和操作日志,是事故分析和责任认定的关键。这些数据应以不可篡改的方式存储,并作为构建更安全系统的宝贵输入。

2.6 方向六,确保数据能流通且能产生价值

数据的流通本身不是目的,形成一个能够自我造血、持续演进的价值闭环才是关键。这意味着数据流通的收益必须能够覆盖其成本(包括采集、存储、计算、合规等),并产生足够的利润来激励生态各方持续投入。

2.6.1 从“场景驱动”到“价值闭环”

价值的产生离不开具体的应用场景。政策和技术架构的设计,应以高价值场景为牵引,打通从数据供给到价值实现的全链路。

这个闭环的关键在于建立成本收益补偿机制。对于在应急救援等公共服务场景中贡献数据的企业,政府可以通过财政补贴、服务采购等方式进行补偿。而在商业化场景中,则应通过市场化的数据定价和交易机制,让数据提供方获得合理回报。

2.6.2 数据价值的量化评估与定价模型

如何为数据定价,是一个世界性的难题。在低空领域,可以探索多维度的价值评估模型,综合考虑以下因素。

  • 数据质量,包括准确性、完整性、时效性等。

  • 数据稀缺性,特定时间、特定区域的独家数据具有更高价值。

  • 应用价值,数据在特定场景下能够创造的经济或社会效益。

  • 合规成本,为满足隐私和安全要求而付出的脱敏、审计等成本。

基于此,可以设计灵活的定价策略,如按次调用计费、按数据量计费、订阅制套餐、以及基于价值分成的合作模式,以适应不同场景和不同类型的数据消费需求。

2.7 方向七,形成可持续的治理体系

一个成功的技术体系,不仅要功能强大,更要具备持续演进和自我完善的能力。可持续的治理体系是确保低空数据生态长期健康发展的“免疫系统”

2.7.1 从“人工治理”到“代码即治理”

随着低空活动规模的指数级增长,依赖人工审批和监管的传统治理模式将难以为继。必须将治理规则代码化、自动化,实现“代码即治理(Governance as Code)”

  • 统一策略引擎,引入开放策略代理(Open Policy Agent, OPA)等工具,用标准化的策略语言(如Rego)来定义数据访问、共享、安全等方面的规则。这些策略可以被整个数据底座的所有组件(API网关、数据库、消息队列)统一调用和执行,确保治理规则的一致性和实时性。

  • 自动化合规审计,编写自动化脚本,定期扫描所有数据资产和数据流转链路,检查其是否符合预设的合规策略(如数据分类分级、隐私脱敏要求)。一旦发现违规行为,系统可以自动告警甚至阻断操作。

2.7.2 建立敏捷的治理迭代机制

低空经济的技术和应用场景在不断变化,治理体系也必须随之敏捷迭代。这需要建立一个开放、透明的治理框架。

  • 治理委员会,成立一个由政府监管部门、行业龙头企业、技术专家、法律专家等多方代表组成的治理委员会,负责审议和决策重大的规则变更。

  • 开放的变更流程,借鉴开源社区的RFC(Request for Comments)模式,任何生态参与方都可以就标准的修订、策略的调整提出建议,经过公开讨论、评审和测试后,再纳入正式的治理体系中。

这种**“自下而上”与“自上而下”相结合的敏捷治理模式**,能够确保治理体系既保持权威性和稳定性,又具备足够的灵活性来适应产业的快速发展。

结论

低空数据政策的“七大强化方向”,共同描绘了一幅宏伟而精密的蓝图。它清晰地指出,低空经济的未来竞争,本质上是数据治理能力和数据价值创造能力的竞争。这个框架的核心思想,是在技术、市场和法规之间寻找一个动态的平衡点,构建一个兼具安全韧性、流通效率和创新活力的数字生态。

从技术架构师的视角来看,实现这一蓝图,意味着我们需要构建一个云原生、分布式、可信的低空数据基础设施。它需要融合数据网格、零信任安全、隐私计算、区块链、数字孪生等一系列前沿技术,将复杂的治理规则内化为平台的内生能力。这不仅是一项艰巨的技术挑战,更是一次深刻的治理范式变革。这条路虽然漫长,但方向已经明确。一个高效、安全、协同的低空数据体系,将成为驱动我国低空经济高质量发展、构筑未来城市空中交通(UAM)新格局的强大数字引擎。

📢💻 【省心锐评】

低空经济的价值,不取决于飞行器飞得多高,而在于数据流得多顺、多安全。顶层政策设计与底层技术架构,是驱动这场变革的双翼,缺一不可。