【摘要】本文深入探讨了在低空经济浪潮下,飞行器模块化设计与任务载荷快速集成技术如何成为提升商业运营效率的核心驱动力。文章系统阐述了“平台+载荷”架构的理念优势,剖析了标准化接口(机械、电气、数据)的技术要点,揭示了载荷自识别与软件定义配置的智能化机理,并通过详实的案例分析,展示了该技术在物流、测绘、应急通信等多元场景下的高效应用。文章旨在为行业提供一套关于模块化飞行器技术实现与商业价值的深度思考。
引言
当“低空经济”从一个前沿概念,逐渐演化为触手可及的产业图景时,天空不再仅仅是飞鸟与客机的领地。无数的无人飞行器(UAV)正蓄势待发,准备在这片新蓝海中开辟商业运营的航道。从城市间的快速物流,到广袤农田的精准植保;从灾难现场的应急通信,到关键基础设施的精细巡检,飞行器的应用边界正在以前所未有的速度扩张。
然而,机遇的背后是严峻的挑战。市场需求的多样性与易变性,对飞行器运营商提出了近乎苛刻的要求。为每一种任务都定制一款专用飞行器,不仅意味着高昂的研发与采购成本,更会导致机队管理复杂、资产利用率低下,最终侵蚀商业利润。如何在成本、效率与灵活性之间找到那个精妙的平衡点?
答案,正指向一种深刻的设计哲学变革——模块化。
本文将拨开技术的迷雾,系统性地探索面向商业运营的飞行器模块化与任务载荷快速集成技术。我们将从其核心的设计理念出发,层层递进,深入到标准化的接口技术、智能化的自识别与配置系统,并通过生动的案例,直观感受这一技术如何将一架飞行器从“专用工具”升维为“多功能空中平台”,最终为低空经济的商业化落地,注入最强劲的动能。这不仅是一场技术的革新,更是一次关乎商业模式与运营效率的深刻重塑。
一、🚀 模块化设计理念:构建“平台+载荷”的创新架构
%20拷贝.jpg)
模块化设计的精髓,在于解耦。它将一个复杂的系统,拆解为若干个功能独立、接口标准的子模块。在飞行器领域,这种理念最经典的体现,便是“通用飞行平台”与“专用任务载荷”的分离式架构。这并非简单的功能划分,而是一种从顶层设计出发,贯穿研发、制造、运营全生命周期的战略思想。
1.1 通用飞行平台:坚实可靠的“空中底盘”
通用飞行平台是模块化飞行器的基石,它如同汽车的底盘,集成了所有飞行的核心功能。
动力系统:包括电机、电调、螺旋桨等,为飞行提供稳定、高效的推力。
能源系统:高能量密度的电池组与智能电池管理系统(BMS),是续航能力的保证。
飞行控制系统:即飞行器的“大脑”,包含IMU(惯性测量单元)、GPS/RTK、主控计算机等,负责姿态控制、位置锁定和航线执行。
数据链与通信系统:保障飞行器与地面站之间的遥测、遥控和图传信号稳定可靠。
基础机体结构:经过气动优化和结构强度设计的机身,为所有部件提供承载和保护。
平台设计的核心目标是高可靠性、高普适性和高经济性。通过将这些通用技术固化在平台之上,企业可以集中研发资源,进行大量的测试与验证,打造出一款性能卓越、稳定可靠的“空中底盘”。同时,标准化的平台生产可以实现规模效应,显著降低单位制造成本。
1.2 专用任务载荷:灵活百变的“功能套件”
任务载荷则是实现特定商业价值的“尖兵”。它们是功能高度集成的模块,通过标准接口与通用平台连接,赋予飞行器执行特定任务的能力。
物流载荷:标准化的货箱、具备温控功能的冷链箱、带自动投放装置的绞盘系统。
测绘载荷:高分辨率正射相机、五镜头倾斜摄影相机、激光雷达(LiDAR)扫描仪。
安防载荷:带红外热成像功能的光电吊舱、高倍变焦相机、高分贝喊话器、强光探照灯。
应急载荷:小型通信基站(pico-cell)、医疗急救包、水质/大气采样器、消防灭火弹。
农业载荷:多光谱相机、精准喷洒系统、播撒器。
任务载荷的设计聚焦于专业性与易用性。开发者可以专注于特定领域的应用技术,而无需分心于复杂的飞行平台研发。这种模式极大地降低了创新门槛,催生了丰富多样的载荷生态。
1.3 “1+N”模式带来的颠覆性优势
当“通用平台”与“专用载荷”结合,便形成了“1+N”的运营模式(1个平台,N种载荷),其商业优势是全方位的。
1.3.1 极致的运营灵活性与资产利用率
想象一个无人机运营公司,其机队由10架模块化飞行平台组成。在白天,它们可以挂载测绘相机,执行城市三维建模任务;到了夜晚,则可以换上带红外吊舱的安防载荷,进行工业园区的巡检。如果接到紧急的物流订单,其中几架飞机可以立刻换装物流箱,投入到运输任务中。
这种模式下,飞行器不再与单一任务绑定。机队的使用率被最大化,避免了大量专用飞机因任务空窗期而闲置,实现了“一机多用,分时复用”,资产回报率(ROI)得到显著提升。
1.3.2 研发成本与周期的指数级优化
在传统模式下,开发一款消防无人机和一款测绘无人机,几乎是两个独立的项目,需要两套完整的研发团队和流程。而在模块化架构下,企业只需在成熟的通用平台上,针对新需求开发一款专用的任务载荷即可。
成本降低:研发投入从“整机”缩减为“模块”,复用了平台的大部分技术和投入,成本可能降低70%以上。
周期缩短:新应用的开发周期从数年缩短至数月甚至数周,使企业能够快速响应市场变化,抓住转瞬即逝的商业机会。
1.3.3 快速响应多样化与碎片化的市场需求
低空经济的应用场景极其广泛,且许多是碎片化、定制化的。例如,电力公司需要巡检高压线,可能需要紫外成像载荷;环保部门监测河流污染,需要水体采样载荷。模块化设计使得企业能够以“乐高积木”的方式,快速组合出满足特定客户需求的解决方案,而无需承担巨大的定制开发风险。
1.3.4 简化的技术升级与全生命周期管理
技术迭代是科技行业的常态。传感器技术可能每1-2年就有一次飞跃,而飞行平台的结构和飞控系统则相对稳定。模块化设计完美地解耦了这两者的生命周期。
载荷升级:当更先进的相机或LiDAR问世时,用户只需采购新的载荷模块进行替换,而无需淘汰整架飞机。
平台升级:当飞行平台出现更优的动力系统或飞控算法时,也可以单独升级平台,而原有的各类任务载荷仍然可以继续使用。
这种模式极大地延长了整个系统的有效生命周期,降低了用户的长期持有成本和技术迭代的负担。
二、🔌 标准化接口:实现“即插即用”的技术基石
如果说模块化是思想,那么标准化接口就是将思想照进现实的骨架与血脉。没有统一、可靠的接口,平台的“通用”与载荷的“专用”便无从谈起,“即插即用”更是一句空话。标准化接口的设计,必须贯穿机械、电气和数据三大维度,构建一个无缝协作的物理与信息通道。
2.1 机械接口:安全稳固的“物理握手”
机械接口是平台与载荷之间最直接的物理连接,其核心诉求是快速、稳固、精准。
2.1.1 挂载结构与锁紧机制
这决定了载荷安装的便捷性与安全性。常见的实现方式包括:
快拆卡扣(Quick Release):通过杠杆、旋钮或按压式结构,操作员无需复杂工具,在数秒内即可完成载荷的安装与拆卸。例如,大疆的SkyPort接口就是一种成熟的商用快拆方案。
皮卡汀尼导轨(Picatinny Rail):源于军用标准,具有极高的通用性和坚固性,允许在导轨上灵活调整载荷位置,但安装速度相对较慢。在一些重载或特种无人机上较为常见。
螺栓固定:通过螺栓将载荷固定在机身的预留孔位。虽然最为稳固,但操作繁琐,不符合快速集成的要求,多用于永久性或半永久性安装。
一个优秀的机械接口,不仅要锁得紧,还要保证重复定位精度。即每次拆装后,载荷相对于机身的位置和姿态都能恢复到初始状态,这对于测绘等高精度任务至关重要。
2.1.2 减振设计与重心管理
飞行中的振动是传感器(尤其是相机和LiDAR)的天敌。因此,机械接口本身或载荷内部通常会集成减振系统,如使用橡胶减振球或金属丝减振器,来隔离机身的高频振动,保证载荷获取的数据质量。
此外,接口设计必须考虑重心(Center of Gravity, CG)管理。不同载荷的重量和外形各异,安装后会改变整机的重心位置。标准化的接口需要与飞控系统协同,或者通过预设的安装位置,确保无论挂载何种载荷,整机重心都在一个允许的、安全的变化范围之内。
2.2 电气接口:稳定纯净的“能源动脉”
电气接口负责为任务载荷提供持续、稳定的电力供应,是载荷正常工作的生命线。
2.2.1 供电协议与功率预算
标准化电压:行业内通常会采用统一的直流电压标准,如24V或48V。这简化了载荷的电源设计,使其不必去适配五花八门的电池电压。
功率预算与协商:不同载荷的功耗差异巨大。一个小型喊话器可能只需几瓦,而一个大功率的通信中继模块或探照灯可能需要数百瓦。因此,电气接口需要具备功率协商能力。平台会告知载荷其当前可提供的最大功率,载荷则上报自己的需求功率。这可以防止因载荷功率过大而导致平台供电系统过载,甚至引发飞行安全事故。
电源质量:为保证精密传感器不受干扰,电气接口提供的电源必须是“纯净”的,即低纹波、低噪声。这通常需要在接口电路中加入滤波和稳压设计。
2.2.2 连接器与安全保护
连接器的选择同样关键。它需要满足插拔次数、防护等级(防水防尘,如IP67)、抗振动等要求。一些高端连接器,如ODU-MAC®,甚至将电源、信号、数据接口集成在一个模块化插头中,实现“一插到位”。
此外,完备的安全保护机制是必不可少的,包括:
过流保护:防止载荷短路或异常时,拉垮整个平台的供电。
过压/欠压保护:保护载荷免受异常电压的损害。
反接保护:防止因误操作插反连接器而烧毁设备。
热插拔支持:允许在平台通电的情况下安全地插拔载荷,进一步提升运营效率。
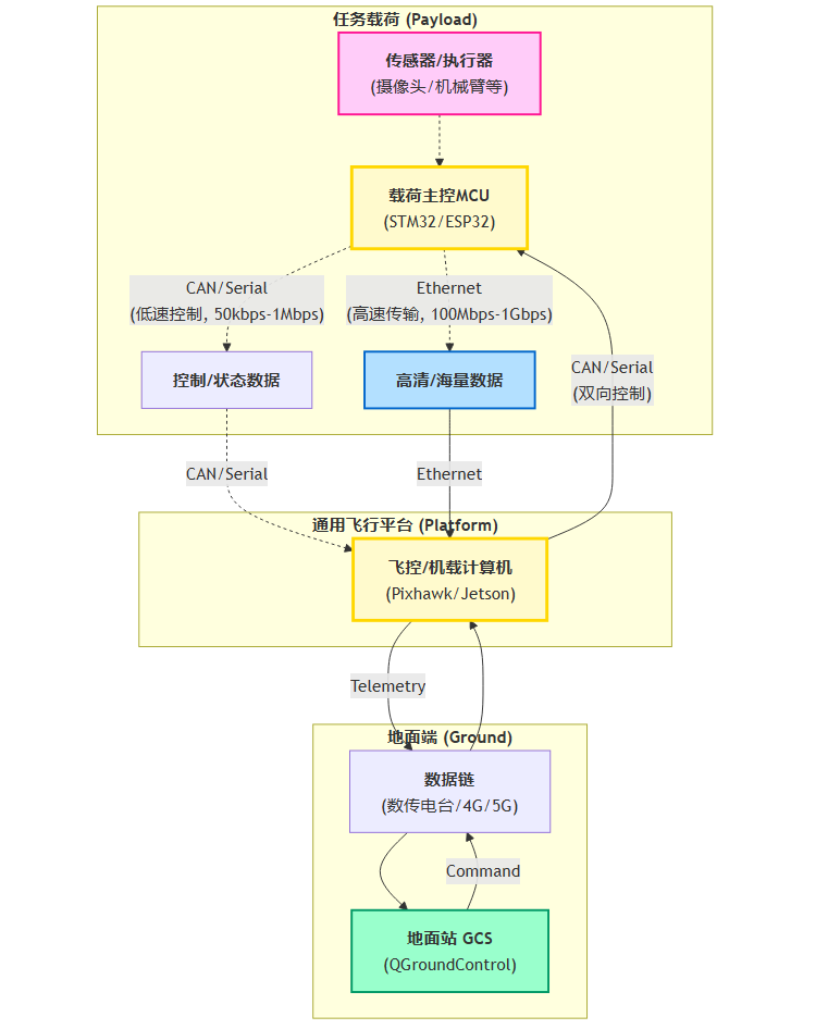
2.3 数据接口:高速畅通的“信息神经”
数据接口是平台与载荷之间的“对话”通道,负责指令传输、状态反馈和任务数据交换。其设计的核心是可靠性、带宽和实时性。
2.3.1 通信协议的选择
根据不同的通信需求,通常会组合使用多种协议:
CAN总线 (Controller Area Network):这是一种高可靠、抗干扰能力强的串行通信总线。它的特点是传输速率不高(通常<1Mbps),但实时性极好,且具备错误检测和仲裁机制。因此,CAN总线非常适合用于传输控制指令和关键状态信息,如飞控向云台发送转动指令、载荷向飞控上报自身状态(温度、故障码等)。
以太网 (Ethernet):以其高带宽(百兆、千兆甚至万兆)而著称,是传输大容量任务数据的理想选择。例如,高清视频流、LiDAR产生的海量点云数据、测绘相机拍摄的高分辨率照片,都通过以太网接口从载荷传输到平台的机载计算机或数据链进行处理或下传。
串口 (UART/RS-232/485):一种简单、成熟的通信方式,适用于连接一些低速率的传感器或执行机构,如GPS模块、简单的气象传感器等。
2.3.2 数据协议与软件定义
在物理通信协议之上,还需要定义一套标准的应用层数据协议。这套协议规定了数据的格式、含义和交互逻辑。例如,行业内广泛使用的MAVLink协议,就为无人机系统中的各个组件(飞控、地面站、载荷等)如何交换信息提供了一套标准“语言”。
一个优秀的模块化系统,其数据接口应该是软件定义的。这意味着平台能够通过软件,动态地解析和适配不同载荷的数据流。当一个新的载荷接入时,平台不仅识别出它的物理存在,更能“听懂”它说的话,理解它能做什么、需要什么,这是实现后续智能化配置的基础。

通过这套立体化的接口体系,飞行器平台与任务载荷之间建立起了坚实而高效的连接。机械接口保证了“身”的结合,电气接口输送了“血”,而数据接口则沟通了“心”。三者协同,才共同构成了模块化飞行器高效运作的物理前提。
三、🧠 载荷自识别与自动配置:赋予飞行器“智慧大脑”
%20拷贝.jpg)
如果说标准化接口解决了“能不能连”的问题,那么载荷自识别与自动配置技术,则解决了“连上以后怎么办”的核心问题。它让飞行器从一个被动执行指令的工具,进化为一个能够主动感知、智能适应的“智慧体”。这一过程,是软件定义硬件理念在飞行器领域的完美体现,也是实现真正高效、低门槛商业运营的关键。
3.1 载荷的“数字身份证”:自识别机理
一切智能化的前提,是精准的身份识别。当一个任务载荷被安装到飞行平台上时,平台必须在第一时间准确地知道“你是谁?”、“你能做什么?”。这就是载荷自识别的过程。
实现这一功能的核心,是在每个任务载荷模块内部,集成一个带有存储功能的微型芯片,最常见的是EEPROM(电可擦除可编程只读存储器) 或 Flash Memory。这个芯片就像是载荷的“数字身份证”,其中预先烧录了一系列关键信息,我们称之为**“载荷描述文件”(Payload Description File)**。
这份文件通常包含以下字段:
唯一识别码 (UUID):一个全球唯一的ID,用于区分每一个独立的载荷模块。
供应商信息 (Vendor ID):制造商的ID。
产品型号 (Product ID):载荷的具体型号。
载荷类型 (Payload Type):一个标准化的分类码,如 0x01 代表光电吊舱,0x02 代表物流箱,0x03 代表通信中继。
物理参数:
重量 (Weight):精确到克的重量值。
重心偏移 (CG Offset):相对于标准安装点的三维坐标偏移量。
外形尺寸 (Dimensions):长、宽、高。
电气参数:
额定电压 (Rated Voltage):如48V。
峰值功耗 (Peak Power):最大瞬时功率。
平均功耗 (Average Power):正常工作时的平均功率。
数据接口定义 (Interface Definition):
CAN总线波特率。
以太网IP地址(或DHCP支持声明)。
支持的命令集版本。
当载荷通电后,飞行平台的飞控或机载计算机会立即通过数据总线(通常是低速的I2C或CAN总线)向载荷发起一个“身份查询”请求。载荷主控MCU读取其内部EEPROM中的信息,并将其打包回复给平台。平台在接收到这份“数字身份证”后,便完成了对载荷的自动识别。
3.2 软件定义的“一键换装”:自动配置流程
识别身份只是第一步,更关键的是平台如何根据这些信息,进行一系列的自我调整和配置,以完美适配新接入的载荷。这个过程是全自动的,对操作员完全透明。
3.2.1 飞行控制参数的动态调整
这是保障飞行安全的核心环节。飞控系统在获取到载荷的重量和重心偏移参数后,会立即执行以下操作:
更新整机质量模型:飞控内部的动力学模型会更新飞机的总质量。
重心补偿:飞控会重新计算整机的重心位置。这个新的重心位置将直接影响飞行器的力矩分配。例如,如果新载荷导致重心前移,飞控在悬停时会略微增大后方电机的输出,以产生一个抬头力矩来抵消重心前移带来的低头趋势。
PID参数自适应调整:飞机的总质量和转动惯量发生了变化,原有的PID(比例-积分-微分)控制参数可能不再最优,甚至可能导致飞行不稳定。先进的飞控系统会根据新的质量模型,从预设的数据库中调用一套与之匹配的PID增益参数,或者通过自适应控制算法在线进行微调,以确保飞行器在挂载新载荷后依然保持敏捷的响应和稳健的姿态。
3.2.2 任务软件模块的按需加载
现代飞行器的软件系统也是模块化的。平台内部预装了应对各种任务的软件功能包,但平时处于休眠状态。当识别到特定类型的载荷后,系统会像手机安装APP一样,按需激活相应的功能模块。
识别到测绘相机:
激活航线规划模块,允许用户在地面站上进行测绘区域的划设、航高、重叠率等参数的设置。
加载相机控制驱动,使平台能够通过指令控制相机的拍照、调参等。
启动图像数据处理流,准备接收、存储和回传图像数据。
识别到物流箱:
激活货物管理模块,地面站界面显示货箱状态(开/关)、内部温度等。
加载航点飞行与精准降落算法,以支持点对点的物流运输任务。
识别到喊话器:
激活音频流处理模块,允许地面站通过网络实时传输语音到喊话器。
3.2.3 人机交互界面(HMI)的自适应切换
对操作员来说,最直观的感受来自于地面站软件(GCS)或遥控器屏幕的变化。一个设计优秀的HMI会根据载荷类型,自动切换到专属的工作界面,将最相关的功能和信息展示给用户。
物流模式:界面简洁,突出显示“起飞点”、“目标点”、“一键返航”和“开舱”按钮,地图上清晰标注预设的物流航线。
测绘模式:界面变得专业,左侧是复杂的航线规划工具栏,右侧是相机参数设置面板(ISO、快门、光圈),主界面显示飞行器实时位置、飞行轨迹和照片拍摄点。
安防模式:界面以实时视频画面为中心,周围环绕着云台控制的虚拟摇杆、变焦推杆、红外/可见光切换按钮,以及目标跟踪、截图录像等功能。
这种自适应的HMI设计,极大地降低了操作的复杂度和学习成本。操作员无需记忆不同任务下的繁琐设置流程,系统会自动引导他们进入正确的“工作状态”,从而减少误操作的风险,提升作业效率。
3.3 智能化趋势:从“自动”到“自主”
当前的自动配置技术已经极大地提升了运营效率,但未来的发展方向将是更高阶的智能化——从“自动”走向“自主”。
载荷自我诊断与健康管理:未来的载荷不仅上报身份,还会上报自身的健康状态(Health Status),如传感器校准情况、电机磨损程度等。平台可以根据这些信息,预测潜在故障,并向操作员发出维护预警。
基于AI的任务参数优化:平台可以结合载荷类型、环境信息(如风速、光照)和历史任务数据,利用AI算法自主优化任务参数。例如,在测绘任务中,系统可以根据实时光照强度,自动调整相机的ISO和快门速度,以获得最佳的成像质量。
边缘计算与在轨决策:随着机载计算能力的增强,部分数据处理和决策将从地面站转移到飞行器上。例如,挂载安防吊舱的无人机,可以在机上直接运行AI目标识别算法,一旦发现异常(如火点、非法入侵),无需等待地面人员确认,即可自主执行预设动作,如自动拉近镜头、发出警报或向后台上报高优先级事件。
这一系列智能化的演进,将使模块化飞行器系统变得更加强大、可靠和易用,最终实现“外场操作极简化,后台决策智能化”的理想运营状态。
四、💼 案例分析:从“快递小哥”到“全能专家”的快速变身
%20拷贝.jpg)
理论的魅力,最终要在实践中绽放。让我们通过一个具体的、高度仿真的案例,来沉浸式地体验模块化飞行器在真实商业场景中的强大威力。
案例主角:一款名为“开拓者-25”的重型四轴多旋翼飞行平台
平台核心参数:
最大起飞重量:50kg
标准载重:20kg
空载续航:70分钟
满载续航:35分钟
核心特性:配备标准化的“智能载荷接口”(S-Payload Interface),集成了机械快锁、48V/3000W供电、CAN总线和千兆以太网。
初始形态:物流无人机
标配一个容积为50L的智能物流箱,用于城市间的紧急文件、医疗样本等高价值物品的快速配送。
场景一:紧急测绘任务 - 灾后地形勘察
背景:某地山区发生小规模滑坡,阻断了通往一个村庄的道路。指挥部需要立刻获取滑坡区域的高精度三维模型,以评估灾害范围,并规划抢险路线。时间就是生命。
任务切换流程(预计耗时:3分钟)
现场准备(30秒):运维人员从保障车中取出“五镜头倾斜摄影吊舱-Pro”模块。该模块集成了五台高分辨率相机和一个高精度RTK/PPK模块。
模块更换(1分钟):
运维人员走到“开拓者-25”下方,扳动智能物流箱侧面的一个红色快锁手柄,物流箱应声解锁,被轻松取下。
接着,他将测绘吊舱对准机腹的S-Payload接口,轻轻向上一推,听到“咔哒”一声清脆的锁止声,机械连接完成。同时,集成的电气和数据连接器也已自动对接。
开机自检与配置(1.5分钟):
操作员开启飞行器电源。飞控系统通过CAN总线,在0.1秒内读取到吊舱的“数字身份证”,识别出其为“高精度测绘模块-V3.1”,并获取其重量(5.2kg)、重心偏移等关键参数。
飞控自动调整:PID参数被自动更新,以适应新的整机重量和惯量。
地面站界面自适应:操作员笔记本电脑上的地面站软件,主界面从显示物流信息的“点对点飞行模式”自动切换为“三维测绘模式”。界面上出现了“导入KML范围”、“设置航高”、“设置旁向/航向重叠率”、“规划S型/井字形航线”等专业测绘选项。
系统状态检查:地面站界面显示“测绘吊舱已连接,RTK状态:FIX”,表示所有设备均已准备就绪。
执行任务:
指挥部通过4G网络将滑坡区域的KML文件发送给现场操作员。
操作员将KML文件导入地面站,软件自动生成了最优的测绘航线。
设置好航高150米,重叠率80%/75%后,操作员点击“开始任务”。
“开拓者-25”自动起飞,严格按照规划航线飞行,并自主控制五台相机协同拍照。任务耗时25分钟,获取了覆盖整个滑坡区域的数千张高清照片。
飞机降落后,运维人员取出存储卡,数据立刻被送往后方进行三维建模处理。
价值体现:在这一场景中,模块化飞行器将传统需要数小时甚至一天才能完成的灾后测绘准备工作,压缩到了几分钟。其快速响应能力,为抢险救灾赢得了宝贵的时间窗口。
场景二:应急通信保障 - 建立“空中基站”
背景:在测绘任务进行的同时,进入灾区的地面救援队报告,由于地形复杂,公网信号中断,他们与后方指挥部的通信时断时续,严重影响救援指挥效率。
任务切换流程(预计耗时:2分钟)
模块更换(1分钟):测绘任务刚一结束,另一名运维人员已经拿着“4G/5G系留通信中继模块”在旁等候。他迅速卸下测绘吊舱,将这个形似小型天线的通信模块安装上去。该模块内部集成了高性能的CPE(客户端设备),可以将远处的微弱公网信号接收、放大,并通过自组网电台或Wi-Fi热点的形式在局部区域进行覆盖。
开机自检与配置(1分钟):
飞行器重启。系统识别出新载荷为“应急通信模块-V1.5”。
飞控自动调整:再次更新飞行参数。
地面站界面自适应:界面切换为“通信中继模式”。主界面变成一个简洁的仪表盘,实时显示“上行/下行速率”、“信号强度(RSRP/SINR)”、“连接用户数”等关键通信指标。地图功能简化为“设置悬停点”。
执行任务:
操作员根据救援队的大致位置,在地图上选择了一个视野开阔的山脊上空作为悬停点。
“开拓者-25”起飞,爬升至200米高度后,进入自动悬停模式。
通信中继模块开始工作,它捕捉到了山谷外微弱的5G信号,并将其转化为一个覆盖半径约1公里的稳定Wi-Fi网络。
地面救援队的手机和对讲机(通过特定网关)立刻重新连接上网络,与指挥部的音视频通信恢复流畅。
为了保证长时间滞空,地面人员还为飞行器接上了系留电源线,使其可以连续工作超过24小时,直至地面通信设施修复。
价值体现:从一个数据采集者,飞行器无缝切换为一个信息连接者。这种**“一机多能,随需而变”的能力,在复杂、多变的应急救援场景中,展现出了无可替代的战术价值。它不再是单一功能的工具,而是一个可以根据战场需求灵活调配的“空中多功能接口”**。
这两个场景的无缝衔接,生动地诠释了模块化与快速集成技术的精髓。其背后,是物理层的高度标准化、信息层的协议化以及应用层的智能化三者协同作用的结果。正是这种深度的技术融合,才使得飞行器能够真正摆脱功能的束缚,成为低空经济时代应对各类挑战的“瑞士军刀”。
📢💻 【省心锐评】
模块化飞行器是低空经济的未来基石,标准化与智能化双轮驱动,将重塑行业格局,期待更多创新载荷点亮市场!

评论