【摘要】低空经济正由AI与数据融合重塑,其核心是构建数字化的空域管理与运营体系,驱动产业从装备制造向系统能力竞争跃迁。
引言
低空经济已不再是遥远的概念。它正以一种务实的姿态,成为新质生产力的关键代表。当“十五五”规划建议首次将其与新能源、航空航天等并列为战略性新兴产业集群时,一个清晰的信号已经发出。这标志着低空经济的发展范式,正从零散的区域性探索,全面转向国家层面的系统性工程布局。
这场变革的核心驱动力,并非仅仅源于飞行器制造技术的进步。真正的引擎,在于人工智能(AI)与多源数据的深度融合。这种融合正在重构低空飞行的游戏规则,从空域管理、物流履约到城市治理,一个全新的、由数据和智能定义的产业生态正在形成。本文将从技术架构、产业逻辑和发展路径等维度,剖析AI与数据如何为低空经济注入灵魂,并探讨其如何摆脱初期的野蛮生长,迈向高质量、可持续的未来。
一、🌐 国家战略擘画:从区域探索到系统工程
%20拷贝.jpg)
将低空经济提升至国家战略性新兴产业集群的高度,其意义远超政策层面的扶持。它本质上是对一种全新生产要素——低空空域资源——进行规模化、精细化、数字化开发的顶层设计。
1.1 战略定位的转变
过去的低空经济探索,更多是地方政府或个别企业的“单点突破”。例如,在某个城市试点无人机物流,或在特定区域开展旅游观光。这种模式虽然验证了技术和商业的可行性,但缺乏系统性、网络化的顶层规划,导致了标准不一、数据孤岛和空域资源利用效率低下等问题。
“十五五”规划的定调,意味着国家将从全局视角统筹低空经济发展。这包括:
空域管理改革。首批空域协同管理改革试点的经验正在全国范围内复制推广,旨在打破传统空域管理的壁垒,释放更多可供民用的低空资源。
基础设施建设。统一的通信、导航、监视(CNS)基础设施建设将被纳入新基建范畴,为大规模、高密度的低空飞行活动提供底层支撑。
产业链协同。引导资本、技术和人才向产业链的关键环节聚集,形成从核心元器件、飞行器制造到运营服务的完整产业生态。
1.2 市场空间的释放
顶层设计的明确,为产业发展注入了强大的确定性。这直接催生了万亿级的市场预期。资本市场对此反应迅速,相关领域的投融资活动日趋活跃。更重要的是,这种战略定位为企业提供了清晰的长期发展路径,使其敢于进行大规模的技术研发和基础设施投入。确定性是催生长期主义和颠覆性创新的土壤。
低空经济的价值,最终体现在其对实体经济的赋能和对社会治理的提升上。它不仅是一个独立的产业,更是一个能够与各行各业深度耦合的“赋能层”。
二、🧠 AI与数据融合:低空经济的数字神经中枢
如果说飞行器是低空经济的“躯体”,那么由AI和数据构成的运营管理体系就是其“大脑”和“神经系统”。没有一个足够智能和高效的“大脑”,成千上万的飞行器在空中将是一盘散沙,甚至是一场灾难。
2.1 城市空中交通管理(UTM)的智能化革命
传统的空中交通管制(ATC)系统,为人控、集中式,专为高空、稀疏的民航飞机设计,完全不适用于低空领域“海量、密集、异构”的运行特征。城市空中交通管理(Urban Air Traffic Management, UTM)系统应运而生,而AI与数据融合是其实现能力跃迁的核心。
2.1.1 多源异构数据融合是基础
UTM系统的决策质量,直接取决于其掌握的数据维度和质量。一个先进的UTM平台,必须具备融合处理多源异构数据的能力。
表1:UTM系统核心数据源及其作用
这些数据通过统一的数据中台进行汇聚、清洗、对齐和标准化,为上层的AI应用提供高质量的“燃料”。
2.1.2 AI算法是决策核心
在融合数据的基础上,AI算法集群开始发挥作用,将UTM系统从一个被动的监控平台,转变为一个主动的、具备预测和决策能力的智能中枢。
态势感知与冲突预警。利用时空数据挖掘和机器学习模型,UTM能够实时分析空域中所有飞行器的轨迹,预测未来数分钟内可能发生的飞行冲突。先进算法已将预警响应时间压缩至亚秒级,为自动避障或人工干预留出充足时间。
动态空域管理与弹性调度。基于实时交通流量和业务需求,AI可以动态地调整航线密度、飞行高度层和电子围栏范围,实现空域资源的“弹性供给”。例如,在物流高峰期,自动加密核心商圈的物流航线容量;在有大型活动时,临时扩大禁飞区范围。
智能路径规划与运力优化。对于物流、应急等运营商,UTM平台提供的AI服务能够综合考虑气象、禁飞区、实时路况(空域拥堵情况)等因素,为机队规划全局最优的飞行路径,实现成本和效率的最佳平衡。
2.1.3 数字孪生是推演与验证的沙盘
数字孪生技术为UTM系统提供了一个与物理世界实时同步、高度仿真的虚拟空间。其核心价值体现在:
事前推演。在开通新航线或部署大规模机队前,可在数字孪生环境中进行百万次级别的仿真测试,评估航线安全性、空域容量和潜在风险,极大降低了物理世界的试错成本。
事中监控。将物理世界中飞行器的实时状态1:1映射到孪生空间,管理者可以获得“上帝视角”,直观地监控整个低空交通系统的运行态势。
事后复盘。对于发生的飞行冲突或异常事件,可以在孪生环境中完整复现过程,帮助分析事故原因,优化未来的规则和算法。
一个“预案-仿真-调度”的全周期智能运营闭环由此形成,显著提升了低空空域的精细化治理水平和系统可扩展性。
2.2 智能物流的全链条价值再造
智能物流是低空经济当前商业化落地最快的场景之一,也是AI与数据融合价值最直观的体现。它已经超越了单纯的“无人机送货”,演变为一个由数据驱动的全链条运营体系。
智能需求预测与运力调度。通过分析历史订单数据、区域消费习惯、天气和促销活动,物流平台可以精准预测不同区域、不同时段的运力需求,提前部署无人机和电池等资源,实现供需的动态匹配。
算法驱动的“分钟级履约”。当用户下单后,系统会在秒级内完成一系列复杂计算。这包括选择最优的起飞点、规划综合成本最低的飞行路径(综合考虑距离、风速、电耗、空域管制)、智能管理机队任务分配,最终实现从接单到送达的“分钟级履约”。这背后是运筹优化、机器学习等算法集群的强大支撑。
全生命周期设备健康管理。无人机机队的电池、电机、飞控等关键部件都处于持续监控之下。通过收集和分析运行数据,AI可以预测部件的剩余寿命(RUL),实现预测性维护,避免因设备故障导致的飞行事故,保障运营的连续性和安全性。
数据和AI正在将无人机物流从一个劳动密集型的“飞行操作”行业,转变为一个技术密集型的“数据运营”行业,其核心竞争力在于算法的先进性和数据的闭环能力。
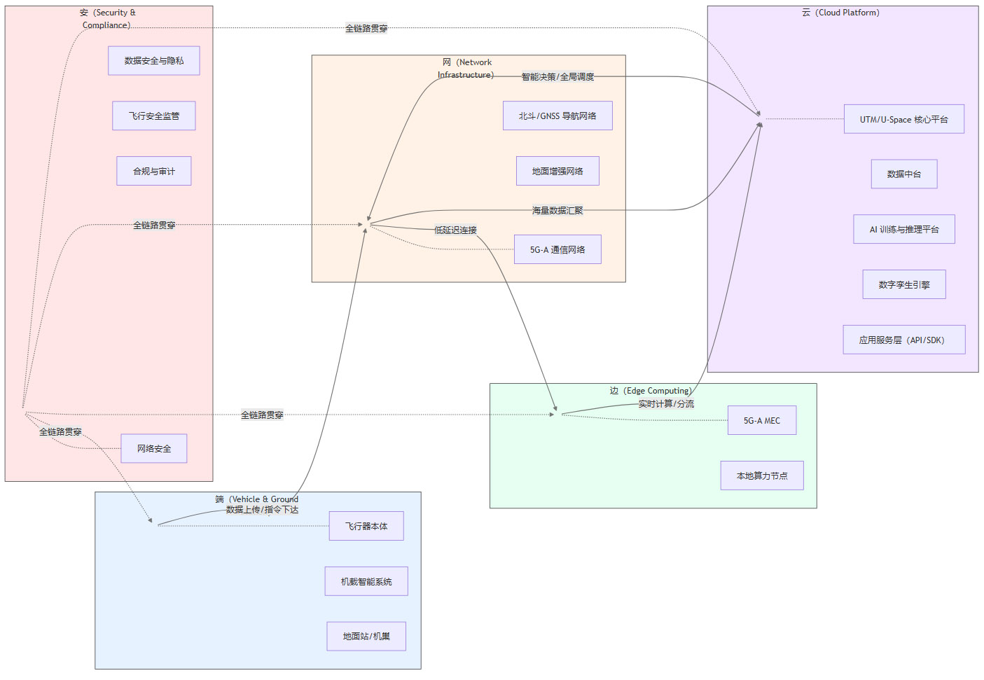
三、⚙️ 核心技术架构:构建安全高效的低空运行体系
%20拷贝.jpg)
支撑低空经济高效运转的,是一套复杂而精密的端到端技术架构。作为技术从业者,理解这套架构是把握产业机遇的关键。我们可以将其解构为“端-边-网-云-安”五个层面。

图1:低空经济“端-边-网-云-安”技术架构
3.1 端:智能化的感知与执行单元
“端”是物理世界的实体,包括无人机、eVTOL以及地面配套设施。其智能化水平决定了整个系统的下限。
机载智能系统。现代无人机早已不是简单的遥控航模。其内部集成了高性能的计算单元,能够运行复杂的AI算法。核心是多传感器融合与自主决策能力,例如,通过融合视觉、毫米波雷达、IMU等数据,实现厘米级的精准定位和动态障碍物感知与规避(DAA)。
标准化与模块化。为了实现规模化运营和维护,飞行器的设计趋向标准化和模块化。电池、任务载荷、飞控模块等都可以快速更换,这不仅提升了运营效率,也为后续的技术升级和功能扩展提供了便利。
3.2 网:无处不在的数字通路
“网”是连接天空与地面的数字高速公路,其可靠性和性能至关重要。
5G-Advanced (5G-A)。5G-A是低空网络覆盖的理想技术。其通感一体化能力,既能提供高速率、低时延的通信,又能辅助感知飞行器的位置和速度,成为地面监视网络的重要补充。网络切片技术则可以为指挥控制、数据回传等不同业务提供差异化的服务质量(QoS)保障。
北斗高精度定位。结合地基/星基增强系统,北斗能够提供厘米级的实时动态(RTK)定位服务,这是实现精准起降、复杂环境下稳定飞行的基础。
3.3 边:低延迟的实时计算节点
“边”即边缘计算。并非所有数据都需要上传到云端处理。将部分计算任务下沉到靠近飞行器的网络边缘,可以获得极低的处理时延。
实时避障协同。在飞行器密集的区域,可以将区域内的多架飞行器的感知数据汇聚到边缘节点。边缘节点进行协同计算,统一规划出最优的避障路径,避免各飞行器“各自为政”导致的“鬼探头”式避障风险。
高清视频实时分析。对于巡检、安防等场景,可以在边缘节点对无人机回传的高清视频进行实时AI分析,只将结构化的结果(如发现火点、识别车牌)上传云端,极大节省了网络带宽。
3.4 云:全局智能的决策大脑
“云”是整个低空经济运营体系的核心,即前文所述的UTM平台。它负责全局的态势感知、资源调度、任务规划和数据分析。云平台的开放性是构建产业生态的关键。一个成功的UTM平台,必然是生态开放型的,它通过标准化的API和SDK,允许不同厂商的飞行器、不同行业的应用服务接入,形成一个多元共生的生态系统。
3.5 安:贯穿始终的安全与合规基石
“安”是安全与合规,是低空经济能够被社会接纳和持续发展的底线。
网络安全。必须防止无人机被黑客劫持(“Hacking”)、通信链路被干扰(“Jamming”)或位置信号被欺骗(“Spoofing”)。这需要端到端的加密、身份认证和入侵检测系统。
功能安全与失效安全。飞行器本身必须具备冗余设计和失效安全机制。例如,多余度的飞控、电机和电池,以及在失去信号或动力时能够自动执行安全降落或返航的程序。
监管与审计。所有飞行活动的数据都必须被记录,形成“数字黑匣子”。这使得每一次飞行都可监管、可追溯、可审计,为事故调查和责任认定提供依据。远程身份识别(Remote ID)和地理围栏技术是实现有效监管的技术手段。
这套“端-边-网-云-安”架构,共同构成了一个完整的技术闭环,为低空经济的规模化发展提供了坚实的基础设施。
四、🏆 系统能力为王:超越低端竞争的多维竞进
随着越来越多的参与者涌入,低空经济不可避免地会面临竞争。然而,决定产业未来的,绝非是简单的政策套利或低端的价格战。真正的竞争,是一场围绕技术储备、融合深度和合规强度的系统能力综合比拼。
4.1 技术创新与储备:构建标准化的产业基石
产业初期的野蛮生长,往往伴随着技术标准的混乱和核心组件的良莠不齐。这不仅增加了集成难度,也埋下了安全隐患。构建一个健康、可持续的产业,必须在核心技术上实现突破,并推动其走向标准化。
核心装备的技术攻坚。这包括但不限于:
动力系统。高能量密度、高安全性的电池技术,以及更高效、更可靠的电机和电调系统,是延长续航、提升载荷的关键。
飞控系统。高鲁棒性、高自主性的飞控算法,是应对复杂环境(如城市峡谷中的强风、GPS信号干扰)的保障。
通信与导航。低成本、高可靠的相控阵天线、抗干扰的通信链路和多源融合导航技术,是确保“不失联、不迷航”的底线。
“仿真-试飞-认证”一体化验证体系。传统的硬件迭代周期长、成本高。建立一套高效的“仿真-试-证”一体化体系至关重要。通过高保真度的数字孪生仿真平台,可以在产品设计阶段就完成大量的功能和安全测试,发现潜在问题。这能极大缩短创新周期,降低研发成本,并提升最终产品的安全一致性。
标准化与模块化。推动接口、协议和关键模块的标准化,可以构建一个开放的硬件生态。这使得不同厂商的飞行器、任务载荷和地面设备能够轻松互联互通,促进产业链的专业化分工与协作。
4.2 融合深度:衡量产业价值的核心标尺
低空经济的最终价值,不取决于它自身有多“酷”,而在于它能为其他行业带来多大的效率提升和模式创新。产业融合的深度,是衡量其发展水平和经济贡献的核心标尺。
表2:低空经济与垂直行业的深度融合场景
可以看到,低空经济并非要取代现有行业,而是作为一种全新的、高效的工具,嵌入到现有业务流程中,解决传统模式难以解决的痛点。这种“低空+”的模式,是产业价值释放的主要途径。
4.3 合规强度与治理能力:产业发展的安全缰绳
技术可以走得很快,但要走得稳、走得远,必须有完善的法规和治理体系作为保障。公众对天空安全的信任,是整个产业发展的基石。
健全的标准与规范体系。这需要“产学研用”各方协同,共同制定从飞行器适航、驾驶员资质,到运营流程、数据安全等一系列标准。统一的标准是实现规模化、网络化运营的前提。
技术驱动的智能监管。单纯依靠人力审批和监管,无法应对未来海量的飞行活动。必须构建技术驱动的智能监管体系。
远程身份识别 (Remote ID)。强制要求所有飞行器广播其身份、位置等信息,使其在空域中“透明化”,便于监管机构识别和追溯。
动态地理围栏 (Geofencing)。通过技术手段划定禁飞区和限飞区,飞行器无法进入或在其中受到限制,这是保障重点区域安全的核心手段。
AI赋能的异常行为监控。UTM系统可以利用AI算法,自动监测偏离航线、异常悬停、超速飞行等行为,并及时向监管方告警。
一个“放得开、管得住”的治理体系,是平衡创新与安全、激发产业活力的关键。
五、🗺️ 发展路径图:从基建到生态的三阶段演进
%20拷贝.jpg)
低空经济的发展不会一蹴而就,它将遵循一个从基础设施建设到场景应用,再到生态共建的演进路径。理解这个路径,有助于企业和地方政府找准自身定位,分阶段稳步推进。
5.1 阶段一:基础设施建设期(短期)
这个阶段的核心任务是“修路”和“定规”,为后续的大规模应用打下坚实基础。
物理基础设施。建设覆盖主要城区的低空通信、导航、监视网络,以及标准化的无人机起降场(Vertiport)和充换电设施。
数字基础设施。搭建区域性乃至全国性的UTM核心平台,建立统一的数据融合与服务标准。
法规与政策。出台明确的空域划设、飞行审批、安全监管等法规,建立“监管沙盒”机制,为新技术的测试和应用提供合规通道。
5.2 阶段二:场景深度融合期(中期)
在基础设施初步完善后,重点转向“通车”,即推动低空经济与各行各业的深度融合,创造可复制的商业闭环。
场景牵引。选择物流、应急、巡检等需求明确、价值显著的场景作为突破口,打造标杆应用。
商业模式探索。鼓励运营商探索不同的商业模式,如按需服务(On-Demand)、订阅服务、数据服务等,沉淀可行的盈利模型。
数据价值挖掘。在确保安全合规的前提下,对运营过程中产生的海量数据进行挖掘分析,为城市规划、商业决策、社会治理提供洞察。
5.3 阶段三:产业生态共建期(长期)
当多个应用场景成熟后,产业将进入“建城”阶段,形成一个多元、开放、协同的产业生态。
平台型生态。UTM平台将演变为类似“空中操作系统”的角色,吸引大量的第三方开发者和运营商,在其上开发各种创新的低空应用,形成“平台+应用”的繁荣生态。
多方协同运营。届时,空域中将同时存在多家运营商、多种机型,执行多样化的任务。它们在UTM平台的统一协同调度下,高效、安全地共享空域资源。
社会化普及。随着成本的降低和安全性的提升,低空飞行服务将逐渐普及,成为城市公共交通和居民日常生活的一部分,例如空中出租车(eVTOL)、个人消费品的即时配送等。
结论
低空经济作为新质生产力的具象化体现,其核心逻辑已经清晰。它不再是单一飞行器制造的竞争,而是一场围绕数据、算法、算力和运营体系的系统性变革。AI与数据的深度融合,正在为这片全新的空域注入智能,构建起安全、高效、可扩展的数字神经中枢。
从国家战略的顶层设计,到“端-边-网-云-安”的技术架构,再到多维度的系统能力竞争,一条清晰的发展脉络已经展开。在“十五五”规划的指引下,通过持续的技术创新、深度的产业融合以及完善的治理体系,低空经济必将从一个新兴产业,成长为驱动经济增长和社会治理能力现代化的强大引擎。这条通往未来的“新航道”,值得我们每一个技术从业者关注、投入并为之贡献力量。
📢💻 【省心锐评】
低空经济的本质是空域资源的数字化重构。其竞争终局,不在于飞行器本身,而在于数据智能与生态运营的系统能力。

评论