【摘要】剖析新疆利用其广阔空域、多样场景等资源禀赋,通过“织网、赋能、护航”系统路径,构建低空经济产业生态,为边疆地区产业升级提供可复制的技术范式。

引言

低空经济已从一个前沿概念,演变为国家战略性新兴产业。它并非简单等同于无人机或通用航空,而是一个以低空空域为载体,融合了航空器研发制造、低空飞行服务、基础设施建设与综合应用场景的复杂系统工程。在全国各地探索其发展路径时,新疆的实践提供了一个独特的观察视角。

新疆地处边疆,传统认知中存在地理偏远、交通不便等发展制约。但换个维度看,这些“劣势”恰恰构成了发展低空经济的“优势”。本文不谈宏大叙事,而是从技术架构师的视角,尝试解构新疆低空经济的“边疆实践”。我们将分析其如何将独特的资源禀赋,转化为系统架构的初始条件与约束。并深入探讨其“织网、赋能、护航”这一顶层设计,如何具体落地为一套包含物理设施、数字平台、产业应用与治理规则的技术体系。这不仅是区域经济的转型样本,更是一次在复杂环境下构建新质生产力的系统工程实践。

❖ 一、架构基础:资源禀赋的技术性解读

任何成功的系统架构,都始于对环境与资源的深刻理解。新疆发展低空经济,其根基在于将地理与环境特征,转化为明确的技术优势与需求输入。

1.1 空域资源:从“辽阔”到“低耦合”的技术红利

新疆的空域资源,技术上可以解读为**“高容量、低耦合、长周期”**的理想试验环境。

  • 高容量 (High Capacity)
    新疆拥有约180万平方公里的低空空域,位居全国之首。这不仅是物理空间的广阔,更意味着可承载的并发飞行活动容量巨大。对于低空交通管理系统(UTM)而言,这意味着在相当长的发展时期内,空域拥堵的算法复杂度相对较低,可以优先专注于广域覆盖和**BVLOS(超视距飞行)**等核心技术的验证与迭代。

  • 低耦合 (Low Coupling)
    新疆地广人稀,主要城市与高密度人口区呈点状分布。这使得低空航线与传统民航高空航路、重要地面基础设施的耦合度天然较低。技术上,这大幅简化了空域划分与风险评估模型。开发和部署地理围栏(Geo-fencing)禁飞区管理等功能的初始难度和安全压力都更小,为新航线、新应用的快速审批与测试提供了便利。

  • 长周期 (Long Cycle)
    全年超过320天的可飞天气,为飞行器性能测试、数据采集、算法优化提供了高频次、长周期的验证窗口。这对于需要海量真实世界数据进行训练的AI模型(如自主避障、环境感知)和需要进行长期可靠性测试的硬件设备(如电池、电机、飞控系统)而言,是极为宝贵的资源。

1.2 应用场景:需求驱动的技术栈定义

多样化的应用场景是驱动技术发展的核心引擎。新疆的复杂地貌和经济结构,催生了对低空技术栈的**“全场景、高鲁棒性”**需求。

1.2.1 场景的广度与技术挑战

我们将新疆的核心应用场景及其对应的技术挑战进行归纳,如下表所示。

应用场景

核心业务需求

关键技术挑战

解决方案方向

现代农业

大面积、高精度农林植保、播种、授粉、物候监测

长航时、大载重、厘米级定位、多机协同作业、复杂地形跟随

高能量密度电池、油电混合动力、RTK/PPK差分定位技术、集群控制算法、毫米波雷达/激光雷达地形感知

能源巡检

电力线、油气管道、铁路公路等线性基础设施无人化巡检

超长距离BVLOS、复杂电磁环境抗干扰、高精度图像采集与识别

固定翼/垂起固定翼(VTOL)无人机、数据链中继、抗磁干扰飞控、AI视觉缺陷识别模型、数字孪生

应急救援

灾害勘察、物资投送、通信中继、搜救

全天候飞行、快速响应部署、空投精准性、临时组网能力

工业级防水防尘设计、无人机应急机库、系留无人机、5G网联无人机、热成像/多光谱载荷

低空物流

跨区域、跨地形的物资快速配送,特别是偏远地区

高负载航程、全自主飞行、高可靠性、低运营成本、智能调度

大型多旋翼/VTOL物流无人机、高精度导航与避障系统、自动化机场/起降点、多机队管理平台

文旅测绘

自然风光航拍、景区观光、地理信息测绘、文物古迹三维建模

高画质影像、飞行平稳性、三维重建精度、数据处理效率

专业级航拍云台、倾斜摄影相机、激光雷达(LiDAR)、点云数据处理与建模软件

1.2.2 场景驱动的技术融合

这些场景并非孤立存在。例如,为能源巡检开发的长航时BVLOS技术,可以直接复用于干线物流;为农业植保开发的多机协同算法,可以应用于应急救援中的物资饱和投送。这种跨场景的技术复用与融合,是新疆低空经济能够系统性发展的关键。它避免了“烟囱式”的技术开发,形成了一个相互促进、共同演进的技术生态。

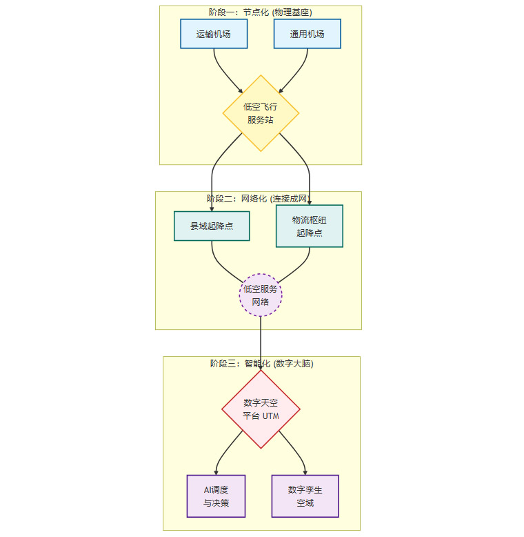
1.3 基础设施:从“点”到“网”的演进蓝图

新疆拥有全国数量领先的运输机场,这构成了低空经济基础设施的**“存量骨架”**。但要支撑高频次的低空活动,必须构建一个全新的、分布式的服务网络。

其演进路径可以规划为三个阶段:

  1. 阶段一:节点化(Node-based)

    • 核心:依托现有运输机场和通用机场,建立首批低空飞行服务站。

    • 功能:提供基本的起降、充电/加油、检修、空域申请服务。

    • 技术:主要依赖人工调度和传统空管模式。

  2. 阶段二:网络化(Network-based)

    • 核心:在县域、重点乡镇、产业园区、物流枢纽等,大规模部署无人值守的起降点(Vertiport)、充电桩和微型气象站。

    • 功能:形成覆盖主要经济区域的**“低空服务网”**,支持常态化、网络化的无人机物流与通勤。

    • 技术:引入自动化调度、远程监控、物联网(IoT)设备管理。

  3. 阶段三:智能化(Intelligence-based)

    • 核心:将所有物理节点接入统一的数字天空平台(UTM),形成物理世界与数字世界的镜像。

    • 功能:实现空域资源的动态分配、飞行路径的智能规划、突发事件的自主处置。

    • 技术:全面应用大数据、人工智能、数字孪生技术,构建**“低空大脑”**。

这个演进过程,可以用下面的Mermaid流程图清晰展示。

❖ 二、核心架构:“织网—赋能—护航”的系统实现

如果说资源禀赋是地基,那么“织网、赋能、护航”就是新疆低空经济这座大厦的钢筋骨架、功能系统和安防体系。这是一个典型的分层解耦、协同工作的系统架构

2.1 织网:构建数字与物理融合的低空服务网络

“织网”是物理层和网络层的基础工程,目标是构建一个安全、高效、可扩展的低空运行环境。

2.1.1 物理网络层:空地一体的基础设施矩阵

物理网络是低空经济的“公路网”。其建设重点在于标准化、模块化和广覆盖

  • 标准化起降设施:设计不同等级的起降场,从支持载人eVTOL的枢纽型机场,到支持物流无人机的社区级起降柜,统一接口标准(如充电、数据)、安全规范和识别标识。

  • 能源补给网络:沿主要航线和作业区域,布局充电桩、换电站或燃料补给点。这需要与电网规划、储能技术相结合,解决大功率充电对局部电网的冲击问题。

  • 通信与感知网络:低空飞行器依赖可靠的通信链路。建设重点是**“补盲”,即在传统移动网络覆盖不到的山区、戈壁、沙漠等区域,通过部署地面基站、低空通信无人机(空中基站)乃至利用低轨卫星通信,确保C2(指挥与控制)链路数据链路**的连续性。

2.1.2 数字网络层:低空交通管理系统(UTM)

数字网络是低空经济的“交通控制系统”,即UTM(UAS Traffic Management)。这是“织网”的技术核心,其架构通常包括以下几个关键模块。

  • 飞行计划服务:用户提交飞行计划,系统基于静态(禁飞区、航线)和动态(天气、其他飞行器)信息进行自动化审批或人工干预。

  • 实时动态监控:通过4G/5G、卫星通信或ADS-B等技术,接收无人机上报的位置、速度、高度等信息,在数字地图上实现**“一张图”态势感知**。

  • 冲突探测与解脱(CD&R):这是UTM的“大脑”。系统持续预测所有飞行器的未来轨迹,一旦发现潜在的碰撞风险,会向相关飞行器发出预警或自动生成规避指令。

  • 地理围栏管理:动态管理禁飞区和限飞区。例如,在有大型活动时,可以临时划定一个电子围栏,禁止未经授权的飞行器进入。

在新疆的实践中,UTM系统的建设尤其需要考虑广域、稀疏的特点。这意味着系统必须具备高可用的分布式架构,即使部分区域的地面节点或通信中断,核心监控与管理功能依然能够稳定运行。

2.2 赋能:技术栈驱动的产业价值重构

“赋能”是应用层和服务层的核心任务。它关注如何利用低空技术,对传统产业进行数字化、智能化改造,并催生新业态。

2.2.1 传统产业的数字化进阶
  • 农业:从机械化到精准化、智能化
    低空技术为农业带来了**“天空视角”的数据维度**。搭载多光谱相机的无人机可以快速获取作物长势、病虫害、土壤湿度等信息,生成农田的“数字画像”。这些数据输入到农业大脑后,可以生成精准的变量施药、施肥处方图,再由植保无人机执行。这形成了一个**“感知-决策-执行”**的闭环,将农业生产从依赖经验的“粗放式”管理,升级为数据驱动的“精准化”运营。

  • 能源:从人工巡检到预测性维护
    传统的人工巡检效率低、风险高。无人机搭载高清相机、红外热像仪、激光雷达等载荷,可以自动沿电力线或管道飞行,采集海量数据。后端AI平台对这些数据进行分析,自动识别绝缘子破损、树障、管道泄漏等隐患。通过对历史数据的分析,甚至可以建立设备健康度模型,实现从“故障后维修”到**“故障前预测性维护”**的转变,极大提升了基础设施的运行可靠性。

2.2.2 新兴业态的场景创新
  • 低空文旅:结合新疆独特的自然风光,开发直升机/eVTOL观光、无人机跟拍、空中光影秀等产品。这不仅是提供新的旅游体验,更是通过**“低空+内容”**的模式,重塑旅游目的地的品牌形象和营销方式。

  • 即时配送:在城市和县域,无人机可以承担餐饮、药品、生鲜等高时效性商品的即时配送任务。其核心技术在于高密度环境下的路径规划精准起降以及与地面配送体系的无缝衔接

2.2.3 产业链的本地化与延伸

赋能的更高层次,是实现产业链的本地化。新疆正积极引进无人机整机制造、飞控系统、任务载荷等核心企业,并培育本地的运营服务、数据分析、维修保障团队。这形成了“研发制造-运营服务-数据应用”的完整链条,将低空经济的价值更深地沉淀在本地,构建了**“龙头企业+配套产业”**的生态格局。

2.3 护航:安全、监管与标准体系的技术实现

“护航”是治理层和安全层的保障。一个产业要行稳致远,必须建立一套清晰、高效、可执行的规则体系。

2.3.1 监管科技(RegTech)的应用

技术是实现有效监管的前提。

  • 实名登记与电子识别(Remote ID):要求所有在网飞行的无人机必须进行实名登记,并在飞行中广播其身份标识、位置等信息。这类似于汽车的车牌,是实现飞行活动可追溯、可监管的基础。

  • “一站式”服务平台:整合空域申请、飞行计划报备、气象信息查询、政策法规咨询等功能,为用户提供便捷的合规飞行入口。同时,平台也成为监管部门汇聚数据、实施监管的核心抓手。

2.3.2 军地民协同的空域管理机制

低空空域的管理涉及军方、民航、地方政府等多个部门。建立一个高效的协同决策机制至关重要。技术上,需要构建一个多方共享的空域信息平台,实现空域状态的实时同步和使用申请的快速流转。国家层面在新疆推动的3000米以下非管制空域开放试点,正是从顶层制度上为这种协同管理提供了保障。

2.3.3 数据安全与隐私保护

无人机在作业过程中会采集大量地理信息、影像数据,其中可能包含敏感信息和个人隐私。必须从技术和制度两个层面建立保障体系。

  • 技术层面:对飞行控制指令、数据传输链路进行端到端加密;对采集的数据进行分类分级管理,敏感数据进行脱敏处理或在本地边缘计算,避免上传云端。

  • 制度层面:明确数据的所有权、使用权和收益权,制定严格的数据采集和使用规范,防止数据滥用。

2.3.4 人才培养与标准制定

任何技术体系的运行,最终都依赖于人。新疆正在布局建设低空经济研究院、专业培训基地,系统性培养飞手、机务、数据分析师、空域管理员等专业人才。同时,积极参与或主导制定地方性、行业性的技术标准和运营规范,这有助于将新疆的实践经验固化下来,并向外输出,提升区域在整个产业中的话语权。

❖ 三、边疆实践的全国借鉴价值

新疆的低空经济实践,其价值远不止于区域发展。它为全国,特别是其他地形复杂、地广人稀的西部地区,提供了一套可解构、可借鉴的系统方法论。这套方法论的核心,在于如何将看似制约发展的地理劣势,转化为新兴产业的独特优势。

3.1 范式转换:从“弥合差距”到“重塑优势”

传统思路下,边疆地区发展的重点是“弥合差距”,即通过基础设施建设,拉近与发达地区的物理距离和经济水平。低空经济提供了一种全新的范式,即**“重塑优势”**。

  • 空间成本的重定义:在地面交通网络中,距离和地形是决定物流成本的关键变量。低空网络直接将运输从二维平面提升至三维空间,极大削弱了山脉、河流、沙漠等天然屏障对经济活动的分割。这使得过去因物流成本过高而缺乏经济性的资源点、生产点,获得了重新被激活的可能。

  • 经济地理的再均衡:低空物流网络能够高效连接分散的经济节点,促进资源在更广阔范围内的流动与配置。这有助于打破传统围绕交通干线形成的“线状”、“点状”经济格局,推动形成更加均衡的**“网状”经济地理**。对于拥有广袤腹地的边疆地区,这意味着巨大的发展纵深。

3.2 “产业+治理”双轮驱动的技术架构

新疆模式的另一个深刻启示是,低空经济并非单一的产业工具,它同时也是一个强大的社会治理工具。这种“产业+治理”的双轮驱动架构,实现了经济效益与社会效益的统一。

下表清晰展示了这种双重价值。

技术应用领域

产业价值(Economic Value)

治理价值(Governance Value)

高精度测绘

矿产勘探、工程建设规划、农业资源调查

国土资源监测、自然灾害评估、边境线巡查

长航时巡检

油气管道、电力线路、铁路资产维护

森林防火预警、水利设施监控、环境保护执法

快速物流投送

商业快递、生鲜冷链、工业备件运输

应急物资配送、医疗药品(血液)紧急运送、偏远地区生活保障

空中通信中继

大型活动/演唱会临时通信保障

灾后失联区域通信恢复、野外搜救指挥

广域态势感知

智慧城市交通流量监控、大型园区安防

公共安全事件响应、人群疏导、反恐维稳

这种架构设计的精妙之处在于**“平战结合、一网多用”**。为产业应用建设的基础设施网络(如起降点、通信链路、UTM平台),在紧急状态下可以无缝切换为应急指挥和救援网络。这极大提升了公共资源的利用效率,降低了社会治理的总体成本。

3.3 差异化发展的可复制方法论

“织网—赋能—护航”的框架,可以被抽象为一套适用于不同地区的、可复制的差异化发展方法论。

3.3.1 基础设施先行,但需因地制宜

新疆的经验表明,基础设施是产业发展的“入场券”。但“先行”不等于盲目超前。其他地区在复制时,应根据自身的产业布局和地理特征,进行非均衡、有重点的建设。

  • 对于山区:应优先布局能够支持医疗、应急物资投送的起降点。

  • 对于农牧区:应优先建设服务于农林植保、牧场管理的低空服务站。

  • 对于城市群:则应聚焦于构建高密度的城市空中交通(UAM)起降网络。

3.3.2 场景牵引应用,从刚需切入

低空经济的应用场景包罗万象,但任何地区都不可能一蹴而就。成功的关键在于找到本地最迫切、最具经济性的“刚需场景”作为突破口

  • 内蒙古、甘肃等地,可以借鉴新疆在能源巡检、大规模农业上的成功经验。

  • 西藏、青海等地,高海拔、地形复杂的特点使其在应急救援、高原特色物流领域有巨大潜力。

  • 沿海地区,则可以在海上巡逻、岛屿物流、港口自动化等方面率先发力。

通过在一个或几个核心场景上形成技术验证、商业闭环和产业集聚,再逐步将能力溢出到其他领域,是风险最低、效率最高的发展路径。

3.3.3 政策精准护航,平衡创新与安全

政策是低空经济发展的“方向盘”和“安全带”。新疆模式的成功,离不开国家层面的顶层设计和地方政府的积极作为。其他地区可以借鉴其**“放管结合”**的思路。

  • “放”:在确保安全的前提下,尽可能为新技术的测试、新航线的开辟提供便利。学习新疆争取空域开放试点的经验,为产业发展创造最关键的“空域资源”。

  • “管”:同步建立健全监管体系。利用监管科技,实现对飞行活动的数字化、智能化管理,确保“放得开,更能管得住”。

3.4 空域管理创新的“新疆样本”

国家在新疆全境开放3000米以下非管制空域,这是一个具有里程碑意义的政策创新。它为全国低空空域管理改革提供了极具价值的“样本”。

从技术角度看,这一政策对UTM系统的设计提出了新的要求。在传统空域管理模式下,系统更侧重于**“审批与监控”。而在更加开放的空域环境下,UTM系统的核心功能将转向“服务与协同”**。

  • 从“集中式管制”到“分布式协同”:系统需要为海量的、自主飞行的航空器提供信息服务(如天气、其他飞行器动态),而不是直接下达指令。飞行器之间需要具备更强的自主避障和协同飞行能力。

  • 对机载智能的要求更高:由于地面无法对每一架飞行器进行精细化管控,飞行器本身的机载决策能力变得至关重要。这会推动机载传感器、飞控算法和边缘计算技术的快速发展。

  • 数据驱动的动态空域管理:UTM平台需要基于实时交通流量数据,动态地调整航线密度、发布飞行建议,实现空域资源的**“柔性”**使用,而非简单的静态划分。

新疆的实践,将为这套未来空域管理体系的算法验证、标准制定和技术迭代,提供宝贵的真实世界数据和运行经验。

结论

新疆的低空经济发展,已从早期的点状应用探索,迈向了系统化的产业生态构建阶段。其“边疆实践”并非简单的产业移植,而是一次深刻的、基于本地资源禀赋的系统工程创新。

它以“织网”构建了物理与数字融合的基础设施,以“赋能”驱动了传统产业的价值重构与新兴业态的培育,再以“护航”建立了保障产业健康发展的治理体系。这三者环环相扣,形成了一个自我强化、正向循环的闭环。

这一“新疆模式”,本质上是用数字化的天空网络,重构了物理世界的经济地理与治理边界。它证明了在广袤的边疆地区,低空经济不仅是可行的,更能成为推动区域跨越式发展、实现治理现代化的核心引擎。对于正在全国范围内寻找新质生产力突破口的各地而言,新疆的蓝天之上,已经描绘出了一幅极具参考价值的未来图景。

📢💻 【省心锐评】

新疆模式的核心,是用数字化的天空网络,重构了物理世界的经济地理与治理边界。技术先行,价值落地,为复杂区域系统工程提供了可复制的范本。