【摘要】低空与人工智能深度融合,正在重构城市巡检和治理方式,迈向基础设施级能力。
引言
低空经济原来更像一条新兴产业赛道,现在正在变成城市运行的底层能力。无人机已经不只是“会飞的摄像头”,而是在人工智能加持下,变成一张覆盖城市上空的智能感知网络。
在这张网络之上,轨道交通安防巡检、道路和市政设施运维、河湖水系管理、应急救援和日常城市治理,正在被重新编排和连接。过去依赖人工排班、纸面流程、事后处置的管理模式,被持续在线的智能巡检和闭环平台逐步替代。
以济南和深圳为代表的城市,已经把**“低空经济+AI”深度嵌入日常治理流程**。带状空间和大区域可以常态化自动飞行,视频实时回传,AI在云端和边缘同时工作,自动识别风险并推送到业务系统内完成闭环。
这类实践不只是单点创新,更在形成一种可复制的技术栈和治理模式。对开发者和架构师而言,它既是一组技术选型问题,也是一套系统工程和业务再造问题。
下文从政策与产业格局、技术底座、城市实践、关键场景、能力演化、工程落地方法和趋势研判几个维度,展开一个相对完整的技术视角分析。
● 一、政策与产业格局——“低空+AI”的新质生产力定位
%20拷贝-vbxf.jpg)
1.1 国家战略与地方竞逐
“低空经济”和“人工智能+”已经同时进入国家级发展规划。低空被明确为发展新质生产力的重要方向,AI被视为通用赋能技术。两者叠加之后,政策层的导向非常清晰,目标是把无人机这一新型载体变成数字城市的重要基础设施。
在这种导向下,可以看到三个明显变化。
一是政策节奏明显加快,从空域管理改革,到低空基础设施统筹,再到行业标准制定和试点城市认定,节奏已经从“探索”转向“部署”。
二是地方进入实质竞争阶段。济南被定位为低空经济的北方样板,重点在央地协同和产业链集聚。深圳提出建设“全球低空经济第一城”,在基础设施密度、场景规模、企业生态上拉高标杆。其他省市也通过示范区、产业园和试点工程持续跟进。
三是政策不再只停留在补贴和试点,而是开始在空域规划、运管平台、标准规范等基础制度上发力。这些制度最终会反映到技术系统的接口、能力边界和运维方式内。
1.2 从试点项目到基础设施级部署
很多行业项目早就用过无人机巡检。真正的变化来自三个层面。
第一,运行形态从“临时任务”转向“常态化服务”。
以前无人机多在灾害、重大活动等特殊场景才起飞。现在济南、深圳等城市已经把无人机巡检纳入日常排班,甚至按分钟级调度。低空飞行逐步走向“看不见但一直在运行”的状态。
第二,部署方式从“单点工程”转为“平台化能力”。
不少城市在建设“低空智治平台”或“一网统飞平台”。平台统一管理起降场、航线、飞行计划、任务工单和视频流,对上通过标准接口对接城管、交警、水务等业务系统,对下调度多型无人机和边缘设备。这意味着低空能力开始被抽象成一组可复用的服务。
第三,业务定位从“增值工具”转为“刚需基础设施”。
在轨道交通、城市管线、山区公路、城市生命线工程里,无人机已经从“可选”变成“标配”,特别是对高风险区段和大范围带状资产。低空+AI已经开始对传统人巡模式形成结构性替代,而不只是补充。
1.3 对城市治理方式的结构性影响
低空+AI在城市治理上的影响,不是简单做几套新系统,而是重构了感知和处置链条。
传统模式下,城市治理的主链路是“人发现问题,人上报,人决策,人执行”。即便有摄像头和物联网设备,很多地方依然靠人工判断和派单。
在低空+AI模式内,主链路变成“机主动巡检,AI识别问题,平台派单闭环”。发现环节主动化,判断环节智能化,执行环节数字化,人更多参与规则制定和复杂决策。
对城市体系有三点直接影响。
一是治理空间维度扩展。过去对高架桥底、河道弯道、郊区边坡等死角依赖人工抽查,现在可以通过无人机和AI形成近乎全覆盖的立体感知。
二是治理节奏提速。巡检频次从月级、周级拉高到天级甚至小时级,问题从事后发现转向早期发现甚至趋势预警。
三是治理协同更细致。同一条影像数据可以同时被城管、住建、水务等多部门利用,平台可以按标准模板拆分和流转问题,减少部门间信息割裂。
● 二、技术底座——从单机飞行到“低空智网”
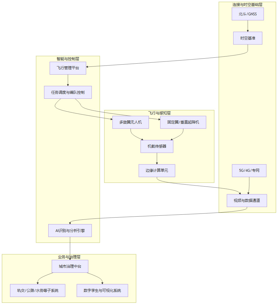
从架构视角看,低空+AI的系统并不只是一支无人机队伍,而是一个多层次、多主体参与的分布式系统。可以拆分成“飞行载体层、通信与时空底座层、智能能力层、业务编排与治理层”四个维度。
2.1 总体架构视角
可以用一个简化架构图来概括一个典型城市级低空+AI平台。

在这个抽象架构下,有几个关键原则。
一是飞行控制与业务逻辑分层,飞控只关心怎么飞得安全稳定,业务层关心飞去哪、飞多频以及和谁联动。
二是AI能力封装成独立服务,通过推理服务集群承接多源视频和图片输入,对上以接口形式输出检测、分割、跟踪、结构化结果,对下和边缘设备协同分担算力。
三是城市治理中台发挥“路由器”和“账本”角色,负责问题事件在不同部门间的流转、协同和留痕,同时向数字孪生系统提供时间序列数据。
2.2 通信与时空基础设施
低空+AI高度依赖可靠通信和高精度时空信息。
在通信侧,多数城市采用“公网优先,专网兜底”的思路,结合5G、4G和行业专网。带宽对高清视频回传和远程控制非常敏感,同时还要考虑穿透建筑物和复杂电磁环境。
对于关键区域,通常会在起降点或高点布设边缘计算节点,承担本地缓存、转码和部分推理任务,减轻中心云压力。对时延要求高的控制指令,也尽量在近端闭合。
在时空侧,北斗加多系统GNSS提供基本坐标,再结合地面基准站和差分技术提升精度。在轨道交通周边、城市峡谷等环境,单靠卫星定位可能不足,需要借助视觉定位、地标辅助和高精地图能力。
这些时空能力直接决定无人机是否能在带状空间内安全稳定地实现自动航线飞行,也决定后续隐患点位在GIS和数字孪生场景内能否被精确标注和回溯。
2.3 AI能力栈与工程化要求
低空+AI里的AI能力,并不止图像识别一个方向,而是一整套能力栈。
从感知角度看,至少包含几个常用模块。
目标检测与分类
识别违建、堆物、施工、积水、路面破损、杆塔缺陷、越界作业等。语义分割和实例分割
针对路面细小裂缝、护坡开裂、管线裸露等,需要像素级分割才能稳定识别。变化检测
对比多次飞行的结果,对同一区域做差分,发现新增违建、非法占用、地表变化等。时序行为分析
对交通流、排队长度、作业行为进行时序分析,支撑拥堵研判和异常作业识别。
从决策与调度角度看,需要一组支撑组件。
任务规划引擎
根据带巡区域、风险等级、天气、空域限制,自动生成航线和巡检频次计划。多机协同调度
维持任务队列与机队资源池匹配,按时间窗、载荷能力、电量等因素综合编排。风险评估与预警策略引擎
对识别结果按规则和模型打分,自动分级预警,控制误报与漏报。
工程上有几个关键点。
一是模型需要针对俯视视角和小目标场景做大量优化,和通用安防摄像头视角差异明显。
二是在城市级场景,算力和成本约束很强,必须通过边云协同推理和弹性伸缩来平衡。
三是数据闭环能力很关键,巡检结果会不断产生新样本,如何构造安全合规的数据回流和持续学习流程,将直接影响算法在复杂场景下的稳定性。
2.4 传统巡检与低空+AI对比
用一个表格对比传统人工巡检和低空+AI模式,更容易直观看出结构性差异。
可以看到,低空+AI不是简单提效,而是让巡检从“劳动密集型”变成“数据和算法驱动型”。这对企业和政府部门的组织形态、岗位设计都会产生后续影响。
● 三、典型城市实践——从济南到深圳的两种样板
%20拷贝-wuel.jpg)
3.1 济南:轨道交通“地面+低空+地下”一体化巡检
济南在轨道交通场景上的探索具有代表性。城市轨交线路长、沿线资产密度高,既有人车交互风险,也有施工和周边环境变化风险。传统巡检难以长期覆盖全部风险点。
济南的做法是构建**“地面+低空+地下”立体巡检体系**。
地面部分依托固定摄像头、地面巡逻车和巡检人员。地下部分利用既有轨交监测系统。低空部分通过无人机搭载高清相机、红外和可见光组合,对地铁沿线保护区和上方空间进行带状巡航。
几个关键特征值得关注。
一是航线固定与任务模板化。针对不同区段,预先定义若干标准巡检航线和高度带,配置不同的传感器组合。运营期按模板自动生成任务计划,减少人工干预。
二是AI识别与告警策略深度绑定轨交业务特性。例如识别轨旁施工机械是否越界、围挡是否破损、是否有高空坠物风险源等,这些图像识别结果会被映射为轨交安全事件模型中的若干风险类型,直接触发对应的处置流程。
三是与城市治理平台联动。超过轨交自身权限范围的事件,例如沿线违建、占道经营、土方堆放等,会通过城市治理平台转派到城管、住建等部门,以统一坐标和标准进行处置。
这一实践的价值,不只在于提高了单一企业的安全系数,更重要是验证了轨交重资产场景与城市治理联动的低空应用模式,对其他城市有较强参考意义。
3.2 深圳:“一网统飞”与多领域城市治理
深圳在低空+AI上的特点,是更强调平台化与规模化。
城市提出建设“全球低空经济第一城”的目标,规划高密度起降点布局,提出起降场三公里半径全覆盖的指标。围绕这个目标,深圳在基础设施、管制服务和应用场景上同步推进。
在技术和运营层面,有几个值得技术圈关注的设计。
一是搭建了**“一网统飞”低空智慧巡检平台**。平台统一管理不同部门的飞行需求,例如交通、交警、水务、园林、城管等。通过任务编排和机队共享,减轻各部门独立购机和自建运维平台的负担。
二是强调空地一体的多源感知融合。无人机数据不单独使用,而是和智能路侧设备、物联网传感器、视频监控网进行融合。AI模型同时处理来自地面与空中的数据,提升事件识别的置信度,覆盖更多类型的异常。
三是尝试形成可运营的服务模式。平台可以作为公共能力对社会企业开放,提供巡检、测绘、应急支援等服务,形成“低空即服务”的业态雏形。对技术团队而言,这一模式对系统的多租户隔离、计费与审计、SLA保障提出更高要求。
深圳的路径展示了一种从一线城市向全国复制的样板。通过平台化建设,把低空+AI从单一部门项目,提升为全市共享的基础能力和产业入口。
3.3 其他地区实践的补充视角
在很多省市,低空+AI已经进入具体业务细节。
江苏、浙江在道路和市政巡检场景中,引入“AI+无人机智慧路灯巡检”和“移动多模态融合网络”方案,无人机按日甚至多次起飞,巡检道路施工、井盖安全、照明状态、排水设施。采集画面实时传输到城市生命线平台,由AI自动识别问题并定位,平台统一派单和复核。
在西南山区,重庆等地在公路和地质灾害监测中使用无人机和AI,对边坡裂缝、岩体松动、滑坡风险做持续监测。部分项目的数据表明,引入无人机和智能分析后,巡检效率提升到人工的三至五倍,隐患发现率提升接近一倍,突发事件响应时间大幅缩短。
这些案例比大城市样板更贴近一线工程实际,说明低空+AI的应用不局限于超大城市,也非常适合地形复杂、人员稀疏、资产分散的地区。
● 四、核心场景拆解——从巡检到智能治理
4.1 轨道交通、公路和基础设施巡检
轨道交通、公路、输电线路、燃气管线等场景高度类似,都是长距离带状资产,对安全运行要求极高。
在这些场景里,低空+AI提供的关键能力主要有三类。
第一类是高频巡检和点位精确定位。无人机沿预设航线飞行,以固定重合度和分辨率采集影像。AI对图像进行缺陷和异常检测,识别路面裂缝、护栏缺损、异物侵限等,并通过高精度定位将问题落在GIS图层上。
第二类是危险工况监测与预警。例如在山区公路边坡上,模型可以对裂缝形态、植被覆盖、地面积水等信息分析,对可能发生滑坡的区域进行早期预警。
第三类是灾后一致性核查。发生暴雨、山洪、地震等事件后,无人机可以快速覆盖受灾区域,与灾前基线影像对比,帮助研判损毁程度和抢险优先顺序。
在工程实现层面,关键不在于单次飞行的精度,而在于持续运行能力和数据全生命周期管理。需要有稳定的任务排程、飞行日志、影像存储、算法版本管理以及成果入库机制,这些对系统架构提出了长期演进的要求。
4.2 市政设施与城市生命线治理
市政设施巡检往往种类繁多,单个资产价值不高,但整体数量巨大。井盖、路灯、排水口、人行道铺装、道路标线、护栏、桥梁支座,这些资产分布在整个城市路网内,传统依赖人工巡查记录。
低空+AI在这里的优势主要有三点。
一是可以通过路线规划把多类资产的巡检整合在一条或几条航线上,从多视角获取设备状态。
二是通过算法对图像进行结构化解析,把“图片里的问题”转成“资产编号+坐标+问题标签”这一类结构化记录。
三是可以和城市生命线工程平台对接,实现问题的统一编目和流转。
例如在“智慧路灯巡检”方案内,无人机按路段飞行,AI模型一次性识别路灯是否熄灭、灯杆是否倾斜、地面是否有坑槽、附近井盖是否缺失或移位。巡检结果会自动分类推送到照明、道路养护和排水等不同部门,而不需要人工二次甄别。
这样,市政管理从“按部门分割的零散巡检”,向“以空间为主键的综合巡检”转变。城市空间被划分成一个个网格,低空+AI成为这些网格的主动感知器。
4.3 应急管理与公共安全
在应急管理和公共安全领域,低空+AI把“看得见”和“来得及”两件事同时拉近。
在内涝和暴雨场景中,无人机可以在短时间内快速覆盖重点路段和低洼区,AI自动识别积水范围、车辆滞留、人员聚集情况,为调度排涝设备和交通管制提供依据。
在火灾事故中,无人机可搭载红外成像设备,穿过烟雾,对建筑物内部温度分布进行扫描,帮助判断危险区域位置,辅助消防指挥。
在大型活动安保中,无人机作为空中观察点,与地面摄像头和警力调度系统联动,对人群密度和异常行为进行分析。
这些场景对系统的实时性和可靠性要求更高。
需要在边缘节点上部署足够的推理能力,确保即使与中心平台连接受限,也能在本地完成关键识别和预警。
同时,还要在通信协议和数据链路上做容错设计,避免单点故障导致空中视角缺失。
4.4 智慧城市治理平台的融合方式
所有这些场景,最终都要落在城市的治理平台和业务系统上。单靠低空和AI层的技术并不足够,需要在上层通过统一的数据和流程编排,将感知结果嵌入权责体系。
在架构实践中,通常会有三个融合层级。
第一层是数据接入与标准化。把来自低空的图像、视频和识别结果,以标准化事件模型的方式接入城市治理中台。不同部门看到的不是原始图片,而是结构化的“事件工单”,包含坐标、时间、类型、严重程度等属性。
第二层是流程编排与闭环管理。治理中台根据规则把事件派发给相关部门,设置处理时限和标准。当部门完成处置后,可以选择再次通过无人机复核,形成闭环记录。这一过程对接的是既有的执法、养护、应急系统。
第三层是辅助决策与规划分析。长期积累的事件数据,通过空间分布和时间序列分析,形成隐患热点地图、设施健康画像和治理效果评估,反向指导规划和投资决策。
在这个意义上,低空+AI既是城市的“眼睛”,也是城市数据中台和数字孪生系统的重要数据源。
● 五、能力演化路线——从能飞到能管再到能算
%20拷贝-nhmp.jpg)
5.1 从静态巡检到实时异常预警
早期的无人机应用更多是“定期航拍”。现在的趋势是在两个维度上演进。
一是时间维度,从按计划的静态巡检,向对关键区域的准实时监测和异常捕捉发展。通过提高巡检频次、增加变化检测模块、引入趋势分析,可以实现更早的预警。
二是能力维度,从发现“客观状态”,到判断“是否异常”以及“可能发展趋势”。AI模型不只给出“有裂缝”这种结论,还能结合历史变化、环境条件和资产类型,给出风险等级建议。
这一过程对数据质量和模型持续学习极度敏感,需要建设一套“从采集到标注再到再训练”的闭环机制。对架构设计来说,这个闭环通常包括样本筛选、主动学习策略、数据脱敏与安全控制等环节。
5.2 多机协同与复杂任务编排
单机飞行能覆盖的范围有限,复杂场景下通常需要多机协同。
协同时有几个关键挑战。
第一是任务拆分与编排策略。在大范围巡检任务中,需要将区域划分为多个子块,由不同无人机分别负责。编排时要综合考虑电量、载荷、起降点位置、航路拥挤程度和风险级别。
第二是空域冲突与安全距离控制。多机同时在同一空域执行任务时,需要有统一的空域管理模块,以实时位置为输入,控制机间安全间距,避免资源争抢和潜在风险。
第三是调度弹性与优先级机制。当应急任务出现时,系统要能打断部分低优先级任务,对无人机进行紧急重调度。
在工程实现上,可以借鉴云计算中资源调度系统的设计,把无人机视作一种“罕见但昂贵的移动算力与传感资源”。由中心调度系统维护一个资源视图和任务队列,根据策略做动态匹配。
5.3 数字孪生与低空数字底座
随着巡检数据长期累积,很多城市开始把低空数据纳入数字孪生城市项目。
数字孪生的关键价值不在炫酷的三维可视化,而在于三点。
一是可以用更高精度的三维模型来对齐低空采集的数据,把实际世界的变化及时映射到虚拟空间。
二是可以在孪生空间内做行为模拟和方案演练,例如模拟某个泵站失效后,上游积水会扩散到哪些路段,再调整应急布控方案。
三是可以把低空巡检规划本身和孪生模型结合,在虚拟空间内模拟航线的可行性和遮挡情况,再下发到实际飞行系统。
对技术团队来说,低空+AI为数字孪生提供了高频、高覆盖的数据源,而数字孪生为低空系统反过来提供了仿真和决策能力,两者叠加构成城市的“数智低空”底座。
● 六、工程落地方法论——从试点到规模化
6.1 需求拆解与场景优先级排序
很多城市在推进低空+AI时,容易同时铺开多个场景,结果资源被分散。更有效的方式,是先进行系统性的需求拆解。
可以采用三维度筛选。
第一维看安全刚性与监管压力,轨交、公路、城市生命线工程等优先级更高。
第二维看空间特征与人工替代价值,地形复杂、人难以长期驻守的区域更适合优先投入。
第三维看数据可量化和可闭环程度,问题类型清晰、标准明确、处置链路成熟的场景更适合作为早期样板。
基于这些维度,可以形成一张场景优先级矩阵,按季度滚动推进,而不是一次性大而全。
6.2 平台化建设与能力沉淀
从架构角度,应尽量避免为每个部门单独做一套低空系统,增加后期维护成本。更合理的路线是建设城市级“低空智网平台”,把通用能力沉淀下来。
核心是进行合理的能力分层。
底层是飞行与空域管理服务,对上提供任务接口,对下对接不同厂商无人机。
中间层是AI推理与数据服务,包括通用识别、变化检测、时空索引、视频存储等。
上层是场景服务,通过配置和少量定制,为不同部门封装轨交巡检、公路巡检、市政设施巡检、应急管理等专属应用。
在实施过程中,建议优先完成平台最小可用能力,即任务调度、飞行监控、视频回传和基础AI识别,再通过实际项目不断丰富能力。对技术团队而言,需要在可扩展性和交付节奏之间找到平衡。
6.3 安全、隐私与合规要求
低空+AI直面城市空间和居民隐私,安全与合规是绕不过去的话题。
飞行安全层面,需要遵守空域管理规定,引入禁飞区、限高区、临时管制区的动态管理。同时要在系统内实现机队的身份认证、远程识别和飞行记录溯源。
数据安全与隐私层面,需要在采集和处理链路中设置多级控制。对居民区影像进行模糊化处理,或者在算法端直接提取结构化特征,避免保留可识别个人身份的原始画面。对数据的存储和使用要有清晰的权限体系和日志记录。
制度层面,还要与监管部门一起明确技术边界和使用边界。哪些场景可以常态化运行,哪些场景必须经临时审批,如何接受第三方审计,如何向公众公开信息,都是系统长期运行中的关键议题。
● 七、挑战与趋势研判——三到五年的技术与产业走向
%20拷贝-litu.jpg)
7.1 技术层面的难点
从工程视角看,低空+AI目前面临的主要技术难点集中在几处。
一是复杂场景下算法稳定性。城市上空存在光照剧变、遮挡、雾霾、雨雪、强反光等情况,算法需要在这些条件下保持稳定。需要更扎实的数据集构建能力和针对性增强策略。
二是边云协同的复杂度。无人机机载算力有限,边缘节点部署成本不低。如何在不同算力层级之间做合理的推理任务拆分,是一个持续演化的架构问题。
三是大规模接入后的运维挑战。上百架甚至上千架无人机、数十个边缘站点、大量算法版本和任务配置,都会把运维复杂度拉升到新的量级,需要引入更自动化的监控、告警和配置管理工具。
7.2 商业模式与可持续运营
技术可行之后,如何形成可持续运营模式,是产业能否跑长跑的关键。
在政务场景,主线模式是政府采购服务与平台共建运营结合。部分城市尝试采用“能力开放+服务运营”模式,由平台方统一建设基础能力,再以服务形式对多个部门按需计费或统一结算。
在行业场景,尤其是电力、能源、港口、工业园区,出现了**“低空智能巡检服务商”**这一类角色,按巡检里程、资产数量、巡检频次收费,进一步扩展到预测性维护和运营优化服务。
长期来看,真正可观的价值不只在单次巡检,而在围绕资产全生命周期的数据资产和分析服务。技术团队如果希望参与中后段价值,需要在系统早期就考虑数据标准、模型沉淀和跨项目复用的问题。
7.3 未来三到五年的演进方向
结合当前技术轨迹和政策节奏,未来三到五年可以预期几条清晰的演进路径。
一是从“看得见”走向“算得准”。算法会更强调整体风险评估和趋势预测,而不只是给出当前状态的识别结果。
二是从“城市级平台”走向“区域级协同网络”。多个城市和区域有望在空域管理、数据接口和应急联动上形成联动,低空+AI将参与更大范围的联防联控体系。
三是与更多底层技术融合。5G-A、北斗增强、边缘云、大模型等技术会逐步渗透进来,进一步降低通信时延、推理成本和系统集成门槛。
在这个过程中,对架构师和技术团队的考验在于,如何在持续演进中保持系统的可维护性和可迁移性,避免形成新的技术孤岛。
结论
低空+AI的价值在于,把分散的无人机和算法能力,抽象成一张持续在线的智能感知和处理网络。它改变的不只是巡检效率,而是城市如何感知自身、如何做决策、如何在风险到来前预先行动。
以济南、深圳等地的实践为代表,可以看到这条路径已经跑通。无人机配合AI视觉识别,实现大区域和带状空间的常态化自动飞行和实时视频回传,再结合城市治理中台和数字孪生平台,完成从问题发现到闭环处置的全流程重构。
在这个过程中,低空+AI从“辅助工具”成长为新型基础设施,从单一项目上升为新质生产力的组成部分,对城市安全、效率和产业升级产生深远影响。
对技术从业者和架构师来说,这一领域已经进入需要扎实工程能力的阶段。如何在政策边界内设计系统,如何在多部门、多场景下抽象通用能力,如何把无人机和AI纳入城市的长期数字化蓝图,将决定接下来几年内项目的质量和行业格局。
随着技术成熟和治理体系完善,低空+AI在智慧巡检和智能城市治理领域的应用,只会不断扩展并更加常态化,“数智低空 新向未来”正在从口号变成可以落地的系统工程。
📢💻 【省心锐评】
低空+AI已从炫技阶段走向工程阶段,关键不在单次飞行效果,而在能否稳定嵌入城市治理主链路。

评论