【摘要】生成式AI正作为辅助工具进入心理咨询,旨在提升效率与服务质量。其价值实现不依赖技术本身,而取决于一套覆盖技术、伦理与操作的严密治理框架,确保人类专家始终主导。
引言
生成式AI的应用边界正在迅速扩展。它已不再仅仅是面向普通用户的聊天机器人,而是开始作为专业辅助工具,深度嵌入特定行业的工作流。心理健康服务领域就是其中一个极具潜力也极富争议的前沿阵地。
传统心理咨询高度依赖于治疗师的专业技能与来访者之间建立的信任关系。这是一种微妙且复杂的人类互动。现在,一个非人类的“智能体”被引入这个场域,充当治疗师的实时“副驾驶”。这种模式引发了深刻的思考。它究竟是提升服务质量的革命性工具,还是侵蚀专业根基的危险尝试?
本文不探讨AI能否取代心理师,这是一个伪命题。我们将聚焦于一个更具体、更具现实意义的议题。当AI作为辅助工具在咨询会谈中被实时使用时,整个服务体系的技术架构、工作流程、风险矩阵与治理框架应该如何设计。这关乎技术实现,更关乎伦理边界与专业责任。
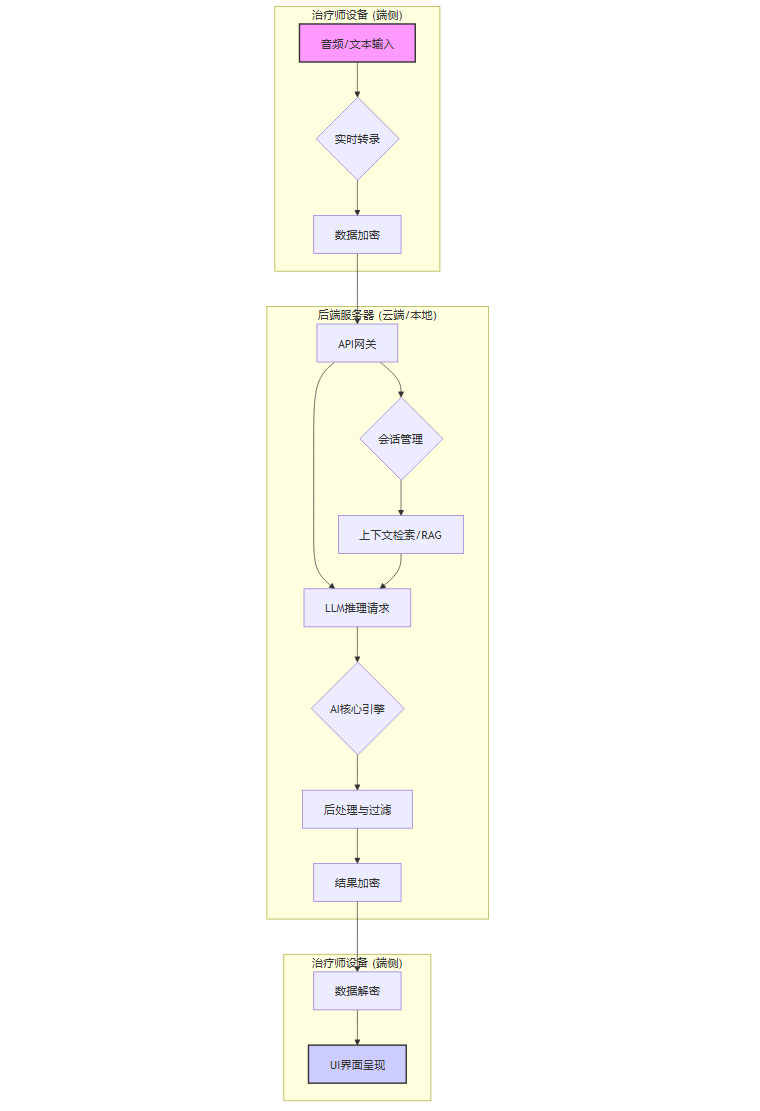
💠 一、系统架构与技术选型
%20拷贝-qutc.jpg)
将AI实时引入心理咨询,本质上是构建一个低延迟、高安全、人机协作的信息处理系统。其核心挑战在于平衡实时性、准确性与隐私保护。
1.1 系统核心组件解构
一个完整的AI辅助心理咨询系统,通常包含前端交互层、后端服务层与AI核心引擎三个部分。
1.1.1 前端交互层 (Therapist-Facing UI)
这是心理师直接操作的界面,通常部署在平板电脑或桌面应用的侧边栏。其设计原则是最小化干扰。治疗师的注意力必须主要集中在来访者身上。
输入模块:负责采集实时音频流或手动输入的文本。音频采集需处理降噪与人声分离。
输出模块:以非侵入性的方式展示AI生成的提示。例如,卡片式要点、关键词高亮或结构化摘要。界面应支持随时最小化或“一键静默”。
配置模块:允许治疗师在会谈前配置数据隐私选项,如是否本地存储、会后即焚、以及AI提示的类型与频率。
1.1.2 后端服务层 (Backend Services)
后端是数据流转与业务逻辑的中枢。
API网关:管理所有前端请求,负责鉴权与流量控制。
实时转录服务:将音频流实时转换为文本。可选用成熟的云服务或自部署模型,延迟是关键指标。
会话管理服务:维护每次咨询的状态,包括历史记录、来访者档案摘要等,为AI提供上下文。
数据持久化与合规模块:负责安全存储会谈记录与AI交互日志。必须遵循严格的加密与访问控制策略,并符合当地医疗数据法规(如HIPAA, GDPR)。
1.1.3 AI核心引擎 (AI Core Engine)
这是系统的大脑,负责处理文本并生成洞察。
预处理模块:对转录文本进行清洗、分段、实体识别(如人名、地点)。
大语言模型 (LLM):执行核心分析任务。可以是通用模型(如GPT-4, Claude 3),也可以是经过心理健康语料微调的行业模型。
任务调度与后处理模块:根据预设规则,调用LLM完成特定任务(如要点提炼、情绪识别、风险预警)。后处理模块负责格式化输出,并过滤掉不准确或有害的内容。
1.2 实时数据流与处理链路
数据从产生到呈现给治疗师,需要经过一条精心设计的链路。延迟和安全是这条链路的生命线。

关键节点说明:
端侧处理:尽可能在治疗师的设备上完成转录和加密,减少原始音频数据在网络中的传输。
上下文检索 (RAG):在调用LLM前,系统会从历史会谈记录中检索相关信息,与当前对话一并提供给模型。这能显著提升AI建议的准确性和相关性。
全程加密:数据在传输、存储和处理的每个环节都应处于加密状态。
1.3 模型选型策略
通用大模型与行业微调模型各有优劣。选择哪种模型取决于机构的预算、技术能力和对数据隐私的控制要求。
1.4 部署模式权衡
系统的部署位置直接决定了数据的安全边界。
💠 二、核心应用场景与功能解构
AI在咨询室内的价值,体现在将治疗师从重复性的认知负荷中解放出来,使其能更专注于建立治疗关系和进行深度干预。
2.1 会谈中的实时辅助
这是最具变革性的应用场景,AI如同一个不知疲倦的观察者和记录员。
2.1.1 实时转录与主题标记
功能:将语音对话实时转化为文字稿,并自动识别和标记反复出现的主题、关键词或情绪词汇。
价值:治疗师无需分心做详细笔记,可以全身心投入倾听。系统能高亮显示“‘失眠’在本月第4次被提及”,或“来访者在谈及‘家庭’与‘工作’时,负面情绪词汇密度显著增加”。
2.1.2 关键信息与线索追溯
功能:当来访者提到某个话题时,AI能自动从过往的会谈记录中检索相关内容并呈现给治疗师。
价值:确保了治疗的连续性。例如,来访者说“我最近又开始逃避社交了”,AI可立即提示“上次会谈(2023-10-15)提到,逃避社交的触发点是‘害怕被评判’,当时商定的应对策略是‘从参加一次小型聚会开始’”。
2.1.3 未跟进线索提醒
功能:识别来访者在对话中无意间透露但未被深入探讨的潜在重要信息。
价值:防止关键线索被遗漏。例如,来访者在描述工作压力时顺口说了一句“就像我小时候总是取悦我父亲一样”,如果治疗师当时未跟进,AI可以将其标记为“潜在的早期经验连接点,待探讨”。
2.2 循证干预的要素支持
AI可以作为一个庞大的、结构化的知识库,为治疗师提供循证实践(EBP)的支持。
2.2.1 干预方案组件检索
功能:根据当前会谈的主题和来访者的情况,为治疗师推荐相关的循证干预技术组件。
价值:提升治疗的规范性和有效性。例如,在一次认知行为疗法(CBT)会谈中,当识别到自动思维时,AI可以提供“思维记录表”的模板、苏格拉底式提问的范例句式、以及行为激活的微步骤建议,供治疗师参考和裁剪使用。
2.2.2 心理教育材料生成
功能:根据需要,快速生成通俗易懂的心理教育材料。
价值:节省治疗师准备材料的时间。例如,治疗师可以指令AI“为一位有社交焦虑的大学生,生成一份关于‘恐惧暴露阶梯’的解释和练习指南”,AI会产出初稿供治疗师修改后发给来访者。
2.3 会谈后的流程自动化
会谈结束后的行政和整理工作占据了治疗师大量时间。AI可以极大地优化这一环节。
2.3.1 自动化摘要与病历生成
功能:基于完整的会谈转录稿,自动生成符合特定格式(如SOAP笔记)的会谈摘要。
价值:将数十分钟的整理工作缩短到几分钟的审核与修改。摘要可以包含本次会谈要点、情绪变化、关键进展和下次会谈的初步计划。
2.3.2 个性化家庭作业创建
功能:结合本次会谈内容和治疗目标,协助治疗师设计个性化的家庭作业。
价值:提升家庭作业的针对性和来访者的依从性。AI可以建议“本周进行三次正念呼吸练习,每次5分钟,并记录练习后的情绪变化”,或“尝试识别并记录一个导致拖延的‘自动化思维’”。
2.4 风险识别与流程提示
在处理危机情况时,AI可以作为安全网,提供流程支持,但绝不能替代人类的最终判断和干预。
2.4.1 风险言语识别
功能:通过关键词和语义分析,识别对话中可能存在的自伤、自杀或伤害他人的风险信号。
价值:向治疗师发出高亮警示。AI的警报仅为提示,治疗师必须立即接管,通过专业的风险评估流程来确认实际的风险等级。
2.4.2 危机干预流程备忘
功能:一旦治疗师确认存在危机,AI可以立即调出机构预设的危机干预流程图或清单。
价值:在紧张情况下,确保治疗师不会遗漏关键步骤,如“立即评估自杀计划的具体性”、“通知紧急联系人”、“联系危机干预热线”等。所有行动的执行者和决策者,必须是人类治疗师。
💠 三、风险矩阵与治理框架
%20拷贝-lovq.jpg)
引入AI带来的效率提升是显而易见的,但其背后潜藏的风险同样不容忽视。一个健全的治理框架是确保技术向善而非作恶的基石。
3.1 技术固有风险
这些风险源于当前AI技术自身的局限性。
3.1.1 模型偏见 (Bias)
风险描述:LLM的训练数据源于互联网,其中包含了大量的社会、文化和群体偏见。模型可能对特定人群(如少数族裔、边缘群体)的表达产生误读,或给出不符合其文化背景的建议。
治理策略:
模型审计:定期使用标准化的偏见测试集对模型进行评估。
人工审核:所有面向来访者的内容(如摘要、作业)必须经过治疗师的审阅和修改。
文化适配:在微调模型时,有意识地引入多元文化的语料。
3.1.2 模型幻觉 (Hallucination)
风险描述:AI可能生成看似合理但实际上完全错误的信息。在心理咨询中,这可能导致提供错误的心理学知识,或“捏造”来访者从未提及的过往经历。
治理策略:
限制用途:将AI的使用严格限制在“信息整理”和“提供选项”上,而非“事实判断”或“知识教学”。
可解释性:要求AI输出包含不确定性提示和信息来源线索(如“根据2023-10-15会谈记录”)。
交叉验证:治疗师有责任对AI提供的任何事实性信息进行核实。
3.1.3 数据安全与隐私泄露
风险描述:心理咨询数据是最高级别的敏感隐私。数据在传输、存储或被第三方模型提供商处理的过程中,任何环节的疏漏都可能导致灾难性的泄露。
治理策略:
最小化采集原则:仅收集和处理与治疗直接相关的必要信息。
端到端加密:确保数据从采集端到存储端的全链路加密。
访问控制:建立严格的权限管理体系,只有授权治疗师才能访问其来访者的数据。
数据生命周期管理:制定明确的数据保留和销毁策略。
3.2 专业伦理风险
这些风险关乎心理咨询行业的核心价值与专业标准。
3.2.1 专业技能退化
风险描述:过度依赖AI的提示和总结,可能导致治疗师的核心临床技能(如记忆力、信息整合能力、临床直觉)出现萎缩,形成“技术拐杖”。
治理策略:
持续督导:在专业督导中,将“如何使用AI”作为一个常规议题,讨论治疗师对AI提示的采纳与拒绝情况,反思其临床决策过程。
指标监控:建立“AI提示采纳率/拒绝率”等指标,并分析其背后的原因,防止无意识的过度依赖。
主动使用:培训治疗师将AI视为一个可以主动查询和指令的工具,而非被动接收信息的来源。
3.2.2 治疗关系破坏
风险描述:来访者与治疗师之间的信任关系(治疗联盟)是疗效的关键。如果在来访者不知情的情况下“隐形使用”AI,一旦暴露,将对信任造成毁灭性打击。即使知情,来访者也可能感到自己被当作数据分析的对象,而非一个被理解的人。
治理策略:
完全透明与知情同意:这是不可逾越的红线。在首次会谈前,必须以书面和口头形式,用清晰易懂的语言向来访者解释AI的使用方式、数据处理范围、潜在风险,并明确其拥有随时退出的权利。
选择权:应为来访者提供“无AI”的传统咨询选项。
人本主义中心:在培训中反复强调,AI只是工具,治疗的核心永远是人与人之间的连接、共情与关怀。
3.3 风险治理框架概览
一个有效的治理框架需要将风险识别、评估、缓解和监控整合为一个闭环。
💠 四、操作规程与工作流整合
将AI平稳地嵌入现有工作流,需要一套标准操作程序(SOP),确保每个环节都清晰、合规。
4.1 会谈前:准备与设置
这是建立信任和技术保障的关键阶段。
4.1.1 知情同意流程
书面材料:提供一份独立的“AI辅助咨询知情同意书”,内容包括:
AI的角色:明确其为辅助工具,而非决策者。
数据范围:说明哪些数据(如音频、文本)会被处理。
数据安全:解释数据如何被加密、存储和销毁。
风险与收益:客观陈述使用AI可能带来的好处与潜在风险。
退出权利:强调来访者可以随时无条件终止AI的使用。
口头沟通:治疗师需要花时间与来访者讨论这份文件,回答所有疑问,确保其真正理解并自愿同意。
4.1.2 技术设置与检查
权限配置:根据同意书内容,在系统中为本次会谈配置相应的数据处理权限。
设备检查:确保网络连接稳定,麦克风工作正常,AI辅助界面已准备就绪。
规则设定:建立“人工最终审核”的默认规则,确保任何由AI生成并计划与来访者分享的内容,都必须先经过治疗师的确认。
4.2 会谈中:人机协作实践
会谈中的交互是核心,治疗师必须时刻保持主导地位。
4.2.1 AI提示的审慎使用
定位为备忘:将AI的实时提示视为一个在旁边默默记笔记的助手。它的信息仅供参考,不直接影响当下的对话流。
自主决策:治疗师根据自己的专业判断,决定是否采纳AI的建议。例如,AI提示了一个未跟进的线索,但治疗师判断当前更重要的是处理来访者的强烈情绪,那么就应该忽略该提示。
随时“熄灯”:治疗师应拥有随时暂停或完全关闭AI辅助功能的权限。当讨论进入极度敏感或需要高度专注的阶段时,可以暂时“断开”AI,避免任何干扰。
4.2.2 远程会谈的特殊考量
透明原则不变:线上咨询让AI的介入变得“看不见”,但这绝不意味着可以省略知情同意。恰恰相反,需要更明确地告知对方屏幕背后可能发生的事情。
端点安全:确保治疗师和来访者双方的设备都具备基本的安全防护,防止通过终端设备泄露数据。
4.3 会谈后:复核与记录
会谈后的工作是质量控制和责任追溯的重要组成部分。
4.3.1 人工复核与确认
审查摘要:治疗师必须仔细阅读AI生成的会谈摘要,修正不准确之处,补充关键的非语言信息和自己的临床观察。
确认作业:对AI建议的家庭作业进行个性化修改,确保其符合来访者的实际情况和治疗目标。
4.3.2 结构化记录
标注AI介入:在正式的病历记录中,应有字段标注本次会谈是否使用了AI辅助。
记录决策过程:对于关键的AI提示(尤其是被采纳或被明确拒绝的),建议治疗师简要记录其决策理由。例如,“采纳了AI关于‘回避行为’的总结,因为它准确反映了会谈核心;忽略了其关于‘童年创伤’的联想,因为时机尚不成熟”。这形成了可追溯的决策链路。
4.4 端到端工作流示例

💠 五、适用边界与禁区划分
%20拷贝-boqk.jpg)
技术的能力边界与伦理的安全边界,共同决定了AI在心理咨询中可以做什么、不能做什么。对应用场景进行明确的风险分级和边界划分,是保障来访者福祉和规避执业风险的前提。
5.1 场景风险分级模型
我们可以根据两个维度对场景进行评估。
决策依赖度:该任务对人类临床判断的依赖程度有多高?
干预风险度:如果AI的建议出错,可能对来访者造成的伤害有多大?
基于此,可将场景划分为“适用区”、“慎用区”和“禁区”。
5.2 “禁区”的底层逻辑
将某些场景划为禁区,并非出于对技术的不信任,而是源于对心理咨询本质的深刻理解。
5.2.1 危机干预的不可替代性
危机干预要求治疗师在极短时间内,基于对来访者当前情绪状态、非语言信号、过往历史和支持系统的综合评估,做出高风险决策。这个过程充满了不确定性和模糊性,依赖的是人类独有的直觉、共情和决断力。AI基于概率的模式匹配,无法应对这种极端情境的独特性和紧迫性。
5.2.2 复杂创伤的敏感性
处理复杂创伤需要治疗师创造一个极度安全的空间,并以极其审慎的步伐引导来访者。治疗师需要实时感知来访者的情绪耐受度,防止二次创伤。AI的介入,无论多么智能,都可能因其非人性的特质破坏这种微妙的动力场,或因对创伤叙事的机械化解读而造成伤害。
5.2.3 治疗关系的核心地位
治疗关系本身就是疗愈的核心要素。它的建立、维系和修复,依赖于真诚、无条件积极关注和共情式理解。这些是深刻的人类体验,无法被算法模拟或替代。在这些关键时刻,治疗师的全部注意力必须百分之百地投入到与来访者的连接中。
💠 六、质量控制与持续迭代
将AI系统部署上线只是第一步。建立一套持续的质量控制(QC)和迭代机制,才能确保系统长期安全、有效,并与临床实践共同成长。
6.1 督导整合与反馈闭环
心理咨询行业的专业督导制度,为AI的质控提供了天然的整合点。
6.1.1 AI使用情况纳入督导议程
案例讨论:治疗师在接受督导时,应常规性地呈现其在案例中与AI的交互情况。
关键决策复盘:重点讨论那些采纳或拒绝了AI关键建议的时刻。例如,“AI提示来访者可能存在边缘型人格特质,我为什么没有采纳?”或者“我采纳了AI关于行为激活的建议,效果如何?”
督导师的角色:督导师帮助治疗师审视其使用AI的模式,觉察是否存在过度依赖,并探讨AI的洞察如何与治疗师的临床直觉相结合或产生冲突。
6.1.2 建立量化反馈指标
采纳率/拒绝率:系统后台应记录治疗师对AI提示的采纳与拒绝比例。这个数据本身没有好坏之分,但其变化趋势和在特定案例中的分布,可以成为督导讨论的有效数据输入。
标记与反馈功能:治疗师应能方便地对AI的输出进行标记,如“建议很有帮助”、“建议不准确”、“建议不合时宜”。这些结构化的反馈是模型迭代的重要养料。
6.2 可追溯性与审计日志
清晰的记录是责任界定和事后分析的基础。
6.2.1 不可篡改的交互日志
系统必须记录每一次会谈中AI与治疗师的完整交互历史。
时间戳:每个提示和操作都应有精确的时间戳。
内容记录:记录AI生成的具体内容,以及治疗师的后续操作(采纳、忽略、修改)。
版本控制:如果AI模型或规则库更新,日志应记录当时生效的版本号。
6.2.2 审计机制
内部质控:机构的质控部门应有权限定期抽查(在符合隐私法规的前提下)这些日志,用于评估AI系统的整体表现和治疗师的使用规范性。
事故溯源:一旦发生不良事件,完整的日志是追溯问题根源、界定责任的关键证据。
6.3 模型迭代与校准
AI系统不应是一个静态的黑盒,而是一个能够学习和进化的生态。
6.3.1 基于反馈的微调
从督导和治疗师日常标记中收集到的高质量反馈数据,可以用于对模型进行持续的微调(Fine-tuning)。这使得模型能够更好地适应特定机构的治疗理念和来访者群体。
6.3.2 规则引擎的动态更新
除了核心的LLM,系统中还应有一个规则引擎,用于处理一些确定性的逻辑,如危机词汇的识别。这个规则库可以根据临床实践的最新发现和反馈,由专家团队进行动态更新。
💠 七、实施路线图与组织赋能
%20拷贝-bkws.jpg)
对于一个医疗或心理服务机构而言,引入AI辅助系统是一项系统工程,需要周密的规划和充分的组织准备。
7.1 分阶段实施策略
冒进的全面铺开是不可取的。一个稳健的实施路线图应遵循“由后到前、由简到繁、由内到外”的原则。

阶段一:后台自动化。从不直接介入会谈的后台任务开始,如会后摘要生成。这能让团队在零风险环境中熟悉技术,并立即获得效率提升。
阶段二:低风险实时辅助。引入实时转录、心理教育材料检索等功能。这些功能对会谈的干扰小,风险可控。
阶段三:中风险决策支持。在充分培训和验证后,试点引入干预建议、模式识别等更深入的功能。此阶段需要与督导体系紧密结合。
阶段四:全面整合与优化。将AI辅助全面融入工作流,并建立起成熟的质控和模型迭代机制。
7.2 治疗师培训体系
对治疗师的赋能是项目成败的关键。培训内容必须超越简单的软件操作指南。
7.3 促进公平与可及性
技术在提升服务的同时,也可能加剧不平等。在设计和推广AI辅助系统时,必须主动考虑公平性问题。
数字鸿沟:对于无法使用或不愿使用远程服务的群体,必须保留并优化传统的线下服务模式。
语言与文化适配:如果服务于多语言或多文化社区,需要投入资源对模型进行本地化微调,避免因文化差异导致误判。
成本可及性:机构应确保引入AI技术不会导致服务价格大幅上涨,从而将低收入群体排除在外。探索利用AI提升的效率来降低服务成本,是更具社会价值的方向。
结论
将生成式AI引入心理咨询室,开启了一种全新的人机协作范式。这项技术确实有潜力提升服务效率、规范性和可及性,但它绝非解决心理健康领域所有挑战的“银弹”。它的价值实现,不取决于算法本身有多先进,而取决于我们为其构建的治理框架有多审慎和完备。
核心的转变在于,我们必须将关注点从“AI能做什么”转移到“我们应该允许并规范AI做什么”。这意味着,人类专家必须永远是治疗过程的主导者、伦理责任的承担者和最终决策的制定者。AI的角色被严格限定在辅助工具的范畴内,其所有产出都必须经过人类的审视和过滤。
从技术架构的隐私设计,到工作流程的知情同意;从应用场景的风险分级,到持续的督导与质控,每一个环节都需要精心的设计与严格的执行。只有这样,我们才能在享受技术红利的同时,牢牢守住心理健康服务的核心——那份基于信任、共情和专业的人类连接。
📢💻 【省心锐评】
AI进入咨询室,关键不在于算法多智能,而在于规则多清晰。治理框架的严谨程度,直接决定了这项技术是成为高效的赋能工具,还是不可控的伦理风险源。

评论