【摘要】本文系统剖析了大模型微调技术,将其定位为连接通用AI与特定应用场景的“最后一公里”。文章深入探讨了从全参数微调到参数高效微调(PEFT)及指令对齐等核心方法,并结合详尽的实践流程、策略选择、评估体系与行业案例,为读者构建了一幅完整的技术与应用图景。最后,文章展望了自动化、多模态等未来趋势,并分析了数据、伦理等关键挑战,旨在为技术决策者与实践者提供一份兼具深度与广度的权威指南。
引言:跨越鸿沟,微调技术的时代使命
在人工智能的浪潮之巅,大型预训练模型(Large Language Models, LLMs)如同一座蕴藏着无尽智慧的宝库,它们通晓古今,博览百科,展现出令人惊叹的通用能力。然而,当我们将目光从宏大的技术叙事转向具体的产业应用时,一道现实的鸿沟悄然浮现:模型的“通用性”与业务场景的“特异性”之间,往往存在着难以直接逾越的距离。
这便是大模型微调(Fine-Tuning)技术登场的舞台。它并非要重塑模型,而是要为其注入灵魂。微调的本质,是迁移学习思想在当代的最佳实践。它像一位技艺精湛的工匠,接过一块经过千锤百炼的璞玉(预训练模型),再根据特定需求,用少量专属的“刻刀”(领域数据)进行精雕细琢,最终使其从一个无所不知的“通才”,蜕变为一个精通特定领域的“专才”。
这一过程的价值是革命性的。它不仅显著降低了从零开始训练模型的巨额成本与数据门槛,更重要的是,它精准地解决了通用AI落地时“水土不服”的核心痛点。无论是金融风控的严谨、医疗诊断的精准,还是法律文书的规范,微调技术都提供了一条高效、经济的路径,使其成为企业拥抱并驾驭AI浪潮的核心手段。
随着模型参数规模从“亿”级迈向“万亿”级,传统的全参数微调因其高昂的算力与存储开销而显得力不从心。这股压力,催生了参数高效微调(Parameter-Efficient Fine-Tuning, PEFT)技术的蓬勃发展,开启了一个更加轻盈、灵活的微调新纪元。本文将带您穿越这片充满机遇与挑战的技术森林,系统解读微调的核心方法,分享可落地的实践指南,并共同眺望其未来的演进图景。
一、🔬 主流微调技术方法详解
%20拷贝.jpg)
微调技术的发展,呈现出一条从“重”到“轻”、从“能力适配”到“价值对齐”的清晰脉络。理解这些主流方法,是掌握微调艺术的第一步。
1.1 全参数微调(Full Fine-Tuning):极致性能的“重装甲”
全参数微调是最为经典和直观的方法,它犹如一场彻底的“再教育”,旨在让模型的每一个神经元都深刻理解新任务的精髓。
核心原理:在微调过程中,预训练模型的所有参数(权重)都会参与梯度更新。模型将基于特定任务的数据集进行全面的二次训练,从而使其内部的知识结构与数据分布完全适配。
优势与适用场景:这种方法的理论性能上限最高。当数据量充足、任务极其复杂,且对最终性能有着不容妥协的极致要求时,全参数微调往往是首选。例如,在高风险的医疗诊断或金融核心风控领域,任何性能的微小提升都可能带来巨大的价值,此时不计成本地追求最佳效果是合理的。
挑战与反思:然而,“重装甲”的代价是沉重的。
资源消耗巨大:微调一个百亿参数的模型,需要数百GB的显存,这对于绝大多数企业而言都是一笔不菲的开销。
灾难性遗忘(Catastrophic Forgetting):这是全参数微调一个广为人知的弊病。在全力学习新知识的过程中,模型可能会遗忘在预训练阶段学到的海量通用知识,导致其泛化能力下降。这就像一位专家在过度钻研某个细分领域后,反而丧失了常识判断力。
1.2 参数高效微调(PEFT):轻盈而精准的“手术刀”
面对全参数微调的困境,学术界与工业界共同催生了参数高效微调(PEFT)的繁荣。其核心哲学在于:我们或许不需要移动整座大山,只需在关键位置开凿一条隧道。
PEFT的核心思想是冻结预训练模型绝大部分(通常超过99%)的参数,仅引入或修改一小部分参数进行训练。这种“四两拨千斤”的方式,在大幅降低计算与存储成本的同时,往往能取得与全参数微调相媲美甚至更优的性能,并有效缓解了灾难性遗忘问题。
1.2.1 LoRA(Low-Rank Adaptation):优雅的权重“旁路”
LoRA是当前PEFT家族中最耀眼的明星,它的设计兼具了高效与优雅。
核心原理:LoRA假设模型权重的变化是低秩的。它并不直接修改原始权重矩阵
W,而是在旁边增加两个小型的、可训练的低秩矩阵A和B。在训练时,只更新A和B,而原始的W保持冻结。模型最终的权重变化由A和B的乘积BA来表示。关键优势:
极高的参数效率:训练参数量可轻松减少99%以上,显著降低显存需求。
无推理延迟:在部署时,可将训练好的
BA矩阵直接加到原始权重W上,形成一个新的权重矩阵W'。整个过程无需改变模型结构,因此不会引入任何额外的推理延迟,这一点对于生产环境至关重要。灵活切换:可以为不同任务训练不同的LoRA适配器,在推理时根据需要即时加载,实现模型的多任务能力。
1.2.2 QLoRA:让微调飞入寻常百姓家
QLoRA是LoRA的极致优化版,它让在消费级硬件上微调千亿模型从梦想照进现实。
核心原理:QLoRA在LoRA的基础上,巧妙地融合了4-bit量化技术。它将冻结的预训练模型参数量化为4-bit以极大地压缩显存占用,同时引入一种新的数据类型(4-bit NormalFloat)和双重量化等技术,最大限度地保留了模型的精度。训练时,反向传播的梯度依然以高精度计算,保证了训练的稳定性。
革命性意义:QLoRA的出现,极大地降低了大模型微调的硬件门槛,使得个人开发者和中小型企业也能利用有限的资源(如单张消费级GPU)去“驯服”那些曾经遥不可及的巨型模型。
1.2.3 Adapter Tuning:模块化的“即插即用”
Adapter是PEFT领域的另一位先驱,它推崇一种模块化的设计哲学。
核心原理:Adapter Tuning在Transformer模型的每一层中,插入一些小型的、瓶颈状的神经网络模块(即“适配器”)。在微调时,只训练这些新增的适配器模块的参数,而原始模型的主体结构保持不变。
独特价值:其高度的模块化特性,使得为不同任务训练的适配器可以轻松地组合或替换,非常适合需要灵活支持多任务的复杂系统。
1.2.4 Prompt/Prefix Tuning:无创的“思维引导”
这类方法则将“不修改模型”的理念贯彻到了极致。
核心原理:它不触动模型内部的任何权重,而是通过学习一段特定的、连续的向量(称为“软提示”或“前缀”),并将其作为输入的一部分喂给模型。这段可学习的向量会像一位高明的提问者一样,引导模型在推理时产生更符合期望的输出。
极致效率:由于只训练极少数的提示向量,其参数效率是所有PEFT方法中最高的,有时仅需训练数万个参数。这使其在特定的生成类任务中表现出色。
1.3 指令微调与对齐技术:教模型“懂规矩、通人情”
如果说前两类技术主要关注模型“能力”的适配,那么指令微调与对齐技术则聚焦于模型“行为”的塑造,目标是让模型更好地理解人类意图,并输出有用、无害且符合人类价值观的内容。
指令微调(Instruction Tuning):这是提升模型交互能力的基础。通过使用大量“指令-响应”格式的数据对(例如,“请总结以下段落的核心观点” -> “该段落的核心观点是...”)进行训练,模型能学会泛化理解并遵循各种形式的人类指令。这对于构建智能客服、内容创作助手等交互式应用至关重要。
监督微调(SFT, Supervised Fine-Tuning):通常指的就是使用高质量指令数据集进行微调的第一阶段。SFT为模型奠定了遵循指令的基础,是后续更复杂对齐技术的起点。
人类反馈强化学习(RLHF, Reinforcement Learning from Human Feedback):这是塑造顶级对话模型(如ChatGPT)的关键技术,过程复杂但效果显著。
SFT阶段:首先,用一个高质量的SFT模型作为起点。
奖励模型训练:让人类标注员对SFT模型生成的多个答案进行排序(哪个更好?)。利用这些偏好数据,训练一个“奖励模型”,该模型能为任何一个模型输出打分,分数高低代表其符合人类偏好的程度。
强化学习优化:将奖励模型作为环境,使用强化学习算法(如PPO)来微调SFT模型。模型的目标是生成能从奖励模型那里获得最高分数的回答。
RLHF虽然强大,但对高质量的人类反馈数据依赖极大,且实施流程复杂,技术门槛较高。
直接偏好优化(DPO, Direct Preference Optimization):DPO是近年来涌现的RLHF简化替代方案,广受社区欢迎。它巧妙地证明了,可以直接利用人类偏好数据对(即“选择的答案”和“拒绝的答案”)来优化语言模型,而无需显式训练一个奖励模型,也无需复杂的强化学习循环。DPO大幅简化了对齐流程,降低了技术门槛,尤其适合在反馈数据有限的场景下,高效地提升模型对齐水平。
二、🛠️ 微调技术的实践与应用
理论的深度最终要通过实践的广度来体现。掌握微调的实施流程、策略选择和工具使用,是将其转化为生产力的关键。
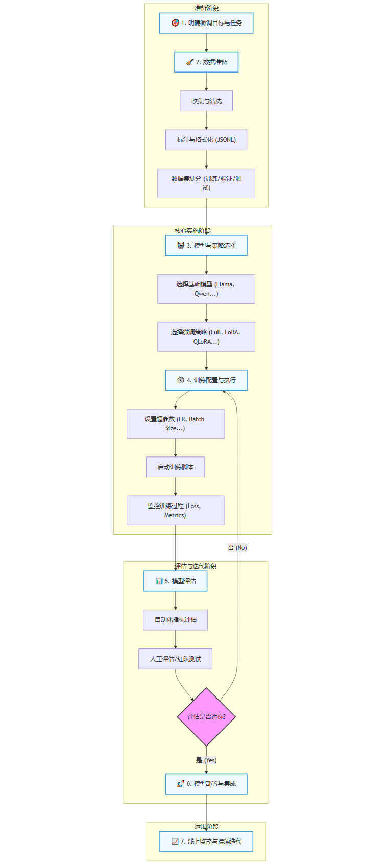
2.1 微调实施流程:从数据到部署的全景图
一个标准的微调项目,通常遵循一个清晰且迭代的生命周期。我们可以通过下面的流程图来概览其核心步骤:

下面我们对流程中的关键环节进行详细解析:
数据准备:数据质量是微调成功的基石,没有之一。这一阶段的工作琐碎但至关重要。
数据收集与清洗:收集与目标任务高度相关的原始数据,并进行去重、去噪、过滤低质量内容等清洗工作。
数据标注与格式化:根据任务类型进行精细化标注。例如,对于指令微调,需要构建包含
instruction、input、output字段的对话格式。最终,通常将数据整理成标准的JSONL格式,便于训练框架读取。数据集划分:将数据按一定比例(如8:1:1)划分为训练集、验证集和测试集。训练集用于模型学习,验证集用于训练中调整超参数,测试集用于最终评估模型泛化能力。
模型选择与加载:选择一个强大的开源基础模型是成功的另一半。
模型选型:根据任务需求、算力预算和社区生态,选择合适的模型。热门选择包括阿里的Qwen系列、Meta的Llama系列、零一万物的Yi系列,以及Google的BERT(适用于NLU任务)等。
模型加载:利用Hugging Face Transformers等库,可以轻松加载预训练模型及其分词器(Tokenizer)。
训练配置与执行:这是微调的核心环节,充满了“炼丹”的艺术。
超参数设置:精心设置学习率(Learning Rate)、批次大小(Batch Size)、训练轮次(Epochs)、优化器(如AdamW)等关键超参数。这些参数的组合直接影响训练效果和效率。
选择微调方法:根据策略选择,配置PEFT方法(如通过
peft库应用LoRA)或进行全参数微调。训练执行与监控:启动训练脚本,并利用TensorBoard或WandB等可视化工具,实时监控损失(Loss)曲线、评估指标等,以便及时调整策略。
评估与部署:验证微调成果,并将其推向应用。
性能评估:在独立的测试集上,采用多维度评估体系来客观衡量模型性能(详见2.5节)。
模型合并与部署:对于LoRA等方法,需要将训练好的适配器权重与基础模型合并。最终,将优化后的模型部署为API服务,或集成到具体的业务应用中。
2.2 微调策略选择:没有银弹,只有最佳实践
面对琳琅满目的微调技术,如何做出明智的选择?以下是一些指导原则:
当算力/存储资源受限时:PEFT是你的不二之选。特别是QLoRA,它将硬件门槛降至最低,是个人开发者和初创团队的福音。
当追求极致性能且资源充足时:如果任务极其关键,且拥有强大的计算集群,全参数微调依然是冲击性能天花板的有力武器。
当需要提升模型交互与对齐性时:首先进行SFT是基础。如果拥有高质量的人类偏好数据和足够的技术储备,RLHF能带来顶级的对齐效果。如果希望以更低的成本快速迭代,DPO是当前性价比极高的选择。
当面临多任务场景时:LoRA或Adapter的模块化特性使其具备天然优势。可以为每个任务训练一个轻量的适配器,按需加载,实现高效灵活的多任务支持。
2.3 微调工具链选择
工欲善其事,必先利其器。选择合适的工具框架能让微调工作事半功倍。
2.4 行业应用案例:微调创造真实价值
微调技术正在各行各业的“毛细血管”中,创造着实实在在的价值。
金融领域:精准与合规是金融的生命线。通过微调,模型可以深度学习特定市场的监管文件、财报术语和风控逻辑。例如,有团队基于Qwen模型,利用高质量金融数据进行SFT和DPO,开发的Fin-R1模型在风险事件的评估准确性上远超通用模型,有效提升了信贷审批和市场分析的效率与精准度。
医疗健康:医疗领域知识壁垒高,对准确性要求极为苛刻。通过微调,可以向模型注入海量的医学文献、临床指南和电子病历知识,用于辅助诊断、病历自动生成和医学知识问答。微调后的模型能理解复杂的医学术语,并给出更可靠、专业的建议。
制造业:在智能制造场景,微调技术同样大放异彩。例如,三一重工利用微调后的T5架构模型,对工业设备传感器数据进行深度分析,成功实现了对潜在故障的提前72小时预测,准确率高达91.2%,极大地降低了设备停机风险和维护成本。
法律服务:法律行业充斥着大量结构化、专业化的文本。通过微调,模型可以学习海量判例、法条和合同范本,用于自动生成法律文书、进行合同智能审查,不仅大幅提升了律师的工作效率,也降低了初级法律服务的门槛。
2.5 结果评估:量化微调的成效
评估并非微调流程的终点,而是贯穿始终的“导航仪”。一个科学、全面的评估体系是判断微调是否成功、指导后续优化的关键。评估方法可分为自动化评估和人工评估两大类,二者相辅相成。
2.5.1 自动化评估指标(Quantitative Metrics)
自动化指标能够提供快速、可复现的量化反馈,尤其适用于评估模型的特定能力。
针对自然语言理解(NLU)任务:
分类任务:使用准确率(Accuracy)、精确率(Precision)、召回率(Recall)和F1分数(F1-Score)。通过混淆矩阵可以更直观地分析模型在不同类别上的表现。
信息抽取任务:常用精确匹配(Exact Match, EM)和F1分数来衡量抽取实体的准确性。
针对自然语言生成(NLG)任务:
基于参考答案的指标:这类指标通过比较模型生成文本与标准答案的重叠度来打分。
BLEU:常用于机器翻译,衡量生成文本与参考译文在n-gram上的重叠度。
ROUGE:常用于文本摘要,通过计算生成摘要与参考摘要的n-gram、最长公共子序列等的召回率来评分。
局限性:这类指标强依赖于词汇重叠,无法很好地评估语义的相似性和表达的多样性,有时会给出与人类判断相悖的分数。
基于模型的评估:这是一个新兴且有效的趋势,即使用一个更强大的“裁判”模型(如GPT-4)来评估目标模型的输出。可以设计精巧的提示词,让裁判模型从流畅性、相关性、准确性等多个维度对生成内容进行打分。
2.5.2 人工评估(Qualitative Assessment)
自动化指标的尽头,是人类判断的开始。对于许多复杂任务,尤其是涉及创造性、主观性和安全性的场景,人工评估是不可或缺的黄金标准。
核心评估方法:
李克特量表(Likert Scale)评分:邀请评估员在1-5或1-7的量表上,对模型输出的多个维度(如有用性、无害性、准确性、逻辑性、创造性)进行打分。
A/B测试或成对比较:将两个不同模型(或同一模型的不同版本)生成的答案同时呈现给评估员,让他们选择“哪个更好”。这种相对比较的方式降低了评估的主观性,是RLHF和DPO收集偏好数据的核心。
红队测试(Red Teaming):这是一种对抗性评估。组织专门的团队,主动尝试用各种刁钻、边缘或恶意的问题来“攻击”模型,旨在发现其安全漏洞、偏见或生成有害内容的能力。这对于确保模型在真实世界中的鲁棒性和安全性至关重要。
2.5.3 建立综合评估体系
最有效的评估策略,是将自动化指标与人工评估相结合,形成一个多维度的评估矩阵。针对具体的业务目标,定义一套清晰的评估标准和流程,并构建一个“评估看板”,持续追踪关键指标的变化。记住,评估标准必须与最初设定的微调目标紧密对齐——用于创意写作的模型,其评估重点应是新颖性和文采;而用于医疗问答的模型,其评估核心则是准确性和严谨性。
三、🔭 未来趋势与挑战
%20拷贝.jpg)
站在当前的时间节点,微调技术正朝着更智能、更普惠、更强大的方向演进,但前方的道路也并非一片坦途。
3.1 技术发展趋势:迈向自动化与多模态
自动化微调(AutoML/AutoPEFT):未来的微调将不再是“炼丹老师傅”的专属技能。自动化工具将能够自动搜索最优的微调策略、超参数组合,甚至动态调整LoRA的秩(如AdaLoRA),进一步降低技术门槛,让业务专家也能轻松上手。
多模态微调:AI的应用正从纯文本走向图、文、音、视频的融合。微调技术也将同步扩展,支持对多模态大模型的联合微调,从而在图像描述、视频理解、文生图等更丰富的应用场景中发挥作用。
效率与性能的持续优化:对效率的追求永无止境。未来将涌现更多创新的PEFT变体,并与量化、剪枝、蒸馏等模型压缩技术深度融合,在保持高性能的同时,将资源消耗推向新的极限。
端侧与边缘部署:随着端侧设备算力的提升,针对手机、汽车等资源受限设备进行轻量化、个性化的微调将成为可能。这不仅能保护用户隐私,还能提供更低延迟、更具个性化的智能体验。
自然语言微调(NLFT):一些前沿研究正在探索仅用自然语言描述任务就能实现模型微调的方法,若能成熟,将彻底改变人机交互与模型定制的范式,极大降低大模型的使用门槛。
开源协同的深化:以Hugging Face、ModelScope为代表的开源社区和平台,将继续扮演“军火库”和“大学校”的角色。它们通过提供丰富的模型、数据集和标准化的工具,不断降低微调的门槛,推动整个生态的繁荣。
3.2 面临的挑战:在机遇中保持审慎
数据质量与隐私的博弈:高质量的标注数据依然是稀缺且昂贵的资源。同时,在利用私有数据进行微调时,如何有效防止数据泄露、保护用户隐私,是必须严肃对待的法律与技术难题。联邦学习等隐私计算技术或许是未来的方向。
模型幻觉与可靠性:微调虽能提升专业性,但无法根除大模型的“幻觉”问题(即一本正经地胡说八道)。如何确保微调后的模型在关键领域(如医疗、金融)输出的内容是可靠、可验证、可解释的,是决定其能否被深度信任的核心挑战。
持续学习与知识更新:世界在变,知识在更新。如何让微调后的模型能够持续、高效地学习新知识,同时不遗忘已掌握的核心能力,是实现终身学习系统的关键瓶颈。
评估体系的完善:现有的评估基准大多是通用性的,难以全面、公允地衡量模型在特定垂直领域的真实能力。行业亟需建立更贴合业务场景、更标准化的评估体系,以科学指导微调工作的方向。
伦理与合规的红线:微调可能无意中放大或引入数据中的偏见。因此,必须构建完善的可解释性和合规性标准,确保模型在追求性能的同时,其行为是安全、公平且符合社会伦理规范的。
总结与展望
大模型微调技术,无疑是当前人工智能领域中最富活力、最具应用价值的分支之一。它如同一把钥匙,开启了将通用人工智能的巨大潜能,转化为驱动各行各业变革的现实力量的大门。
从“重装上阵”的全参数微调,到“轻舞飞扬”的PEFT家族,再到“循循善诱”的指令对齐技术,我们看到了一条清晰的技术演进路径:更高效、更经济、更易于驾驭。正是这些技术的不断成熟,才让大模型真正走出了实验室,成为触手可及的生产力工具。
展望未来,微调技术将随着自动化、多模态和端侧智能的浪潮,变得更加普惠和强大,深度融入我们工作与生活的方方面面。然而,我们也必须清醒地认识到,前路上依然横亘着数据安全、模型可靠性、伦理治理等诸多挑战。
对于身处其中的企业和开发者而言,这既是机遇,也是责任。唯有持续关注技术的前沿动态,深刻理解业务的真实需求,灵活选择并驾驭合适的微调策略,才能在这场波澜壮阔的AI变革中,稳立潮头,充分释放大模型背后蕴藏的无尽商业与社会价值。这“最后一公里”的征途,才刚刚开始。
📢💻 【省心锐评】
微调是大模型落地的核心引擎,技术与伦理并重方能行稳致远。未来,谁能平衡效率与责任,谁就将引领AI新赛道!

评论