【摘要】企业AI蕴藏万亿价值,但多数项目因“上下文悖论”而失败。文章深入剖析了这一核心挑战,并系统性地阐述了从试点走向规模化生产的10条核心实战洞察。内容涵盖系统思维、专业化、数据策略、生产级设计、敏捷迭代、工程效率、用户体验、可观测性及战略定位,旨在为企业提供一套可落地的AI成功方法论。
引言
生成式AI的浪潮正以前所未有的力量席卷全球。麦肯锡等权威机构的预测令人振奋,这项技术每年有望为全球经济注入高达4.4万亿美元的巨大价值。每个企业都渴望在这场技术盛宴中分得一杯羹,期待AI能成为驱动增长的下一个超级引擎。
然而,理想丰满,现实骨感。当我们拨开炒作的迷雾,会发现一个严峻的事实。福布斯等机构的调研数据显示,真正能从AI投资中获得可观商业价值的企业,仅有约四分之一。绝大多数AI项目,在经历了短暂的概念验证(PoC)或试点阶段的喧嚣后,便陷入了沉寂,难以跨越从实验室到生产环境的“死亡之谷”。
问题出在哪里?Contextual AI的CEO Douwe Kiela将这一根本障碍归结为一个精妙的概念——“上下文悖论”(Contextual Paradox)。
这个悖论与机器人领域的“莫拉维克悖论”有异曲同工之妙。机器人可以轻松击败国际象棋世界冠军,却很难像孩童一样稳稳地拿起一个积木。同样,大语言模型(LLM)在编程、数学推导或撰写十四行诗这类复杂的抽象任务上表现惊人,甚至超越人类专家。但是,当要求它理解并应用企业内部那些微妙、复杂且高度特定的上下文时,它却常常显得力不从心。这些上下文,可能是一份陈旧的技术文档、一次非正式的会议纪要,或是某个团队约定俗成的业务黑话。
人类专家,尤其是领域专家,凭借数十年积累的经验与直觉,可以毫不费力地在这些上下文中穿梭。而这,恰恰是当前AI模型的短板。企业追求的,早已不是一个仅能提升些许效率的通用助手,而是能够深度融入业务、创造差异化竞争优势和驱动商业模式转型的战略级武器。价值越高的AI应用,对企业特定上下文的理解和处理能力要求就越高。
如何破解“上下文悖论”,将AI的潜力真正转化为商业胜势?这正是本文将要深入探讨的核心。我们将结合Contextual AI在为世界500强企业构建生产级RAG(检索增强生成)代理过程中的实战经验,系统性地拆解并阐述以下10条黄金法则。这不仅是一份技术指南,更是一套贯穿战略、技术、组织与文化的完整方法论。
一、🚀 系统思维,而非模型崇拜
%20拷贝-sqmu.jpg)
在生成式AI的世界里,大语言模型(LLM)无疑是聚光灯下的明星。每当一个新的、更强大的模型发布,总会引发业界的集体狂欢。然而,一个容易被忽视的真相是,在成功的企业AI应用中,LLM本身通常只占整个系统的20%左右。
1.1 RAG架构的本质是系统工程
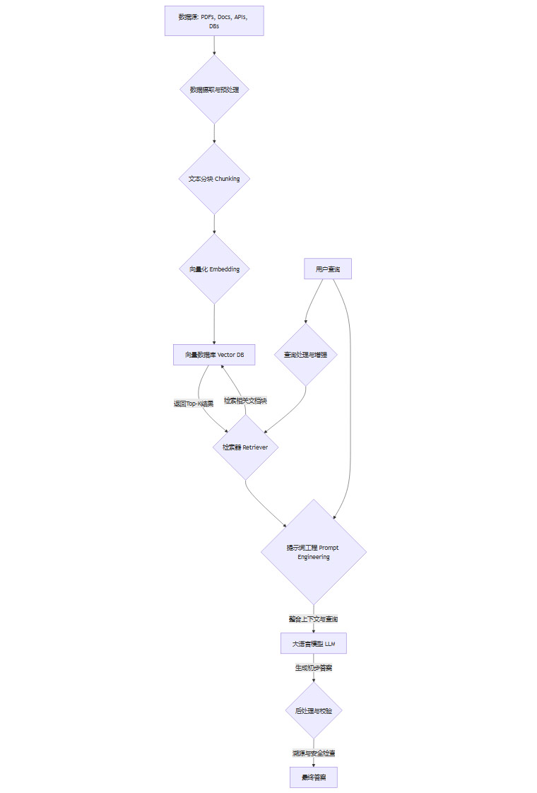
企业AI应用,尤其是知识管理、智能客服、专家助手等场景,目前最主流和有效的范式是检索增强生成(Retrieval-Augmented Generation, RAG)。RAG的出现,本身就是为了解决LLM缺乏企业特定知识的短板,它通过外部知识库来“增强”模型的能力。
这套架构已经成为企业适配私有数据的标准模式。它的成功,依赖于一个由多个精密部件构成的复杂系统。我们可以通过一个简化的流程图来理解这个系统。

从上图可以看出,LLM(J)只是链条中的一环。一个看似简单的问答,背后涉及:
数据处理:如何处理扫描质量差的PDF、格式混乱的Word文档、非结构化的会议录音?
分块策略(Chunking):是按固定长度、句子边界,还是语义相关性来切分文档?不同的策略直接影响检索质量。
检索算法(Retrieval):除了基础的向量相似度搜索,是否需要结合关键词、图谱知识或重排(Re-ranking)模型来提升精度?
提示词工程(Prompting):如何构建一个既能充分利用检索到的上下文,又能引导LLM生成准确、安全答案的提示词?
后处理(Post-processing):如何验证LLM生成内容的真实性,确保答案能够溯源到原始文档,并过滤掉不合规的输出?
这些环节中的任何一个短板,都可能导致整个系统的崩溃。一个在普通RAG管道中运行的顶尖模型(如GPT-4o),其表现很可能不如一个在经过精心优化的端到端系统中运行的中端模型(如Llama 3 8B)。
1.2 从“模型为中心”到“系统为中心”的转变
因此,企业在构建AI应用时,必须完成一次关键的思维转变,即从“模型为中心”(Model-centric)转向“系统为中心”(System-centric)。
停止追逐SOTA模型:最新的模型不一定是最适合你业务场景的模型。成本、延迟、可控性、私有化部署能力等都是需要考量的因素。端到端的系统优化远比单纯更换一个更新的模型更能带来性能的实质性提升。
投资于“数据管道”和“评估体系”:将更多的资源和精力投入到构建健壮的数据处理管道、灵活的检索策略和一套科学的自动化评估体系上。后者尤其重要,它能让你快速地对系统的任何改动(无论是更换模型还是调整分块大小)进行量化评估,从而实现科学迭代。
将LLM视为可替换的组件:在系统设计之初,就应该将LLM视为一个标准的、可插拔的组件。这样,当未来出现更具性价比或更适合特定任务的模型时,你可以轻松地进行替换,而无需对整个系统进行伤筋动骨的改造。
系统性的成功,才是真正的成功。在企业AI的赛场上,最终胜出的,一定是那些深刻理解并践行系统工程思维的团队。
二、🎯 专业化优于通用能力
通用人工智能(AGI)的宏大叙事固然激动人心,但在解决具体、复杂的商业问题时,专业化(Specialization)往往是通往成功的捷径。
2.1 企业知识的独特性与价值
一家企业的核心竞争力,并非来自其使用的通用工具,而是沉淀在组织内部的独特专业知识(Domain Knowledge)。这些知识,是几十年研发经验的结晶、是无数次市场搏杀后的复盘、是服务千万客户后总结出的最佳实践。它们以各种形式存在于:
产品设计文档
专利申请文件
客户支持工单
内部技术论坛的讨论帖
资深员工的大脑里
一个通用的AI助手,无论其参数量有多大,都无法凭空掌握这些知识。它或许能帮你写一封标准的商务邮件,但无法帮你诊断一个只在特定客户环境下才会出现的复杂软件Bug,也无法为你解释公司某项专利技术背后的精妙设计。
因此,企业AI的目标,不应是复制一个无所不知的通用助手,而是打造一个或多个深耕特定领域的“数字专家”。这些数字专家能够理解企业的“行话”,掌握业务的逻辑,最终释放被禁锢在海量文档和员工记忆中的机构知识。
2.2 “专业化优于AGI”的实践路径
Contextual AI内部将这一理念总结为**“专业化优于AGI”(Specialization over AGI)**。这看似与当前AGI的热潮相悖,但它却能更简单、更高效地解决真实的商业难题。实现专业化,主要有以下几种路径:
高质量的专业数据:这是专业化的基石。通过RAG接入的知识库,其内容的专业性、准确性和覆盖度,直接决定了AI专家的“专业水平”。
领域特定的微调(Fine-tuning):在通用模型的基础上,使用企业内部的专业数据集(如代码、财报、法律文书)进行微调。这能让模型更好地掌握特定领域的语言风格、专业术语和推理模式。
专家知识的引导与蒸馏:设计机制,让领域专家参与到AI的“训练”过程中。例如,通过人机协作的方式,让专家来评估、修正AI的回答,并将这些高质量的交互数据反哺给模型,这个过程也被称为“从专家反馈中学习”(RLHF/RLAIF的变种)。
构建“专家代理网络”:与其试图构建一个无所不包的“巨无霸”AI,不如构建一个由多个小型、高度专业化的AI代理(Agent)组成的网络。当接收到一个复杂任务时,一个主控代理可以将其分解,并分发给最擅长处理该子任务的专业代理,最后汇总结果。例如,一个处理客户投诉的请求,可以由“订单查询代理”、“物流跟踪代理”和“技术支持代理”协同完成。
在AGI的喧嚣中保持清醒,认识到专业化是通往商业价值最短的桥梁,这对于企业AI战略的制定至关重要。
三、🧱 数据是护城河(尤其在规模化后)
%20拷贝.jpg)
在AI时代,算法和模型正在快速商品化。今天最先进的模型,可能在六个月后就变得平平无奇。那么,企业持久的竞争优势来自哪里?答案是数据。
3.3 重新认识“脏数据”的价值
一个流传已久的误区是,企业必须先把所有数据都清洗得“完美无瑕”,然后才能开始AI项目。这不仅不现实,而且可能是一个战略性的错误。
现实世界中的企业数据,本质上就是混乱和“肮脏”的。它们格式各异、质量参差不齐、散落在不同的系统中。这里有:
多模态数据:除了文本,还有图片、图表、音频、视频。
非结构化数据:大量的邮件、聊天记录、会议纪要。
半结构化数据:混杂着文本和表格的报告。
历史遗留数据:用早已淘汰的软件创建的、格式古怪的文档。
等待数据变得完美,无异于等待戈多。真正的挑战与机遇,恰恰在于构建一个能够有效消化和理解这些规模化的、充满噪声的真实数据的AI系统。
AI系统对“脏数据”的适应能力,直接决定了它能在多大程度上覆盖企业的完整知识图谱。如果你的AI只能处理格式标准的Markdown文档,那么那些沉睡在扫描版PDF和项目白板照片中的宝贵知识,就将永远与你绝缘。
3.4 从数据到护城河的构建
随着时间的推移,定义一家公司的,是其日积月累的数据资产,而非随时可能流动的员工。当你的AI系统具备了处理企业全部数据的能力时,一条深邃的竞争护城河便开始形成。
独特性:你的数据是独一无二的。竞争对手可以复制你的产品,可以挖走你的员工,但他们无法复制你过去二十年积累的客户交互数据和项目失败经验。基于这些数据训练出的AI,其能力也是独一无二的。
飞轮效应:一个能处理复杂数据的AI系统上线后,会吸引更多用户使用。用户的使用行为本身,又会产生新的、更有价值的数据(例如,用户对AI回答的“赞”或“踩”,用户追问的问题)。这些数据可以被用来进一步优化AI系统,使其变得更聪明、更有用,从而吸引更多用户。这个正向循环一旦转动起来,将形成强大的网络效应。
技术壁垒:要有效处理混乱的多模态数据,需要先进的技术支撑,例如:
多模态模型:能够同时理解文本、图像和表格的统一模型。
先进的OCR技术:从扫描件和图片中精准提取文字和结构。
复杂的索引技术:除了向量索引,可能还需要构建知识图谱、父子文档索引等,来更好地表达数据间的复杂关系。
投资于处理复杂数据的能力,就是投资于企业未来的核心竞争力。不要畏惧数据的混乱,要拥抱它,并将其转化为你最坚固的壁垒。
四、🏭 为生产设计,而非仅为试点
在企业AI领域,一个残酷的现实是,构建一个令人印象深刻的试点(Pilot)或概念验证(PoC)系统,与部署一个稳定可靠的生产级(Production-grade)系统,完全是两码事。无数项目都倒在了从前者到后者的巨大鸿沟前。
4.1 试点与生产的天壤之别
一个典型的试点RAG系统,可能只是用LangChain或LlamaIndex这样的开源框架,加载几十份精心挑选、格式干净的PDF文档,然后在一个漂亮的Web界面上进行演示。在小范围的测试中,它表现良好,获得了领导和早期用户的交口称赞。
然而,当项目决定推向生产时,噩梦开始了。
很多在试点阶段表现优异的开源工具和简单架构,在生产环境的巨大压力下会迅速暴露出其局限性。初期设计上没有考虑到的问题,比如权限控制、版本管理、多租户隔离等,到了后期想要弥补,往往需要付出高昂的重构成本,甚至导致项目推倒重来。
4.2 “生产优先”的设计哲学
为了避免掉入这个陷阱,必须从项目启动的第一天起,就秉持**“生产优先”(Production-first)**的设计哲学。
架构的可扩展性:选择或设计的架构,必须能够水平扩展,以应对未来数据量和用户量的增长。微服务、容器化(Docker/Kubernetes)等云原生技术是实现这一目标的基础。
数据管道的健壮性:数据摄取和处理管道必须是自动化的、可监控的、并且能够处理各种异常情况。它需要支持增量更新,确保知识库的时效性。
全面的安全性设计:将安全视为一等公民。深度集成企业现有的身份认证系统(如OAuth, SAML),实现基于角色的访问控制(RBAC),确保用户只能访问其权限范围内的信息。所有数据在传输和存储时都应加密。
精细化的可观测性:为系统的每一个环节都埋点,建立完善的日志(Logging)、指标(Metrics)和追踪(Tracing)体系。这不仅是为了排查故障,更是为了持续优化性能和成本。
成本意识:在技术选型时,就要考虑成本因素。例如,选择更小但经过微调的模型,可能比直接使用昂贵的大模型API更具性价比。设计缓存策略,减少不必要的重复计算和API调用。
从终局出发,倒推现在该做什么。以生产环境的严苛标准来审视和设计你的AI系统,才能确保它不会在走出实验室的那一刻就轰然倒塌。
五、⚡️ 速度优于完美,快速迭代
%20拷贝-fpws.jpg)
在传统的软件工程领域,瀑布模型早已被敏捷开发所取代。在瞬息万变的AI领域,这一原则被推向了极致。在生产部署中,速度往往比完美更重要。
5.1 完美主义的陷阱
许多团队在开发AI应用时,容易陷入一个“完美主义”的陷阱。他们希望在发布第一个版本之前,把所有功能都做到尽善尽美,把所有可能的边缘情况都考虑到。他们闭门造车,花费数月甚至一年的时间,试图打造一个“完美”的系统。
这种做法的风险极高。
加剧试点到生产的鸿沟:在没有真实用户和真实数据压力的情况下进行的“完美”设计,往往是脆弱的。一旦上线,面对真实世界的复杂性和混乱,系统很可能不堪一击。
错失市场窗口:AI技术日新月异,当你花费一年时间打磨一个产品时,市场可能已经出现了更先进的解决方案,或者业务需求本身已经发生了变化。
资源浪费:你投入大量精力开发的“完美”功能,可能根本不是用户真正需要的。
5.2 拥抱最小可行产品(MVP)与敏捷迭代
更有效的方法是拥抱敏捷开发的理念,尽快将一个**最小可行产品(Minimum Viable Product, MVP)**推向市场。
定义最小核心价值:MVP不是一个粗制滥造的半成品。它应该包含能够解决用户一个核心痛点、传递产品核心价值的最小功能集。
尽早发布给真实用户:选择一小群友好的、有代表性的早期用户,将MVP交到他们手中。他们的工作环境就是你最好的测试场。
建立高效的反馈闭环:为这些早期用户建立一个专门的沟通渠道,比如一个Slack/Teams群组。鼓励他们随时提出问题、报告Bug、分享使用体验。用户的抱怨和吐槽,是你最宝贵的资产。
快速迭代,“爬坡”前行:根据收集到的真实反馈,快速进行调整和优化。这个过程就像“爬坡”,你不需要一步登天,而是通过一个个短周期的迭代,稳步地将系统从“可用”状态提升到“好用”,最终达到“足够好”的状态。
这个迭代循环,是成功部署企业AI的关键引擎。它能确保你开发的功能是用户真正需要的,能让你的系统在真实炮火的洗礼下变得愈发健壮,还能让你在竞争中始终保持领先半步的优势。
六、👨💻 让工程师专注价值,而非琐事
企业AI项目的成功,离不开优秀的工程师团队。然而,这些宝贵的人才资源,常常被浪费在大量低价值、重复性的“琐事”上,而无法专注于真正能创造业务价值和差异化优势的工作。
6.1 工程师的“时间黑洞”
在构建RAG系统的过程中,工程师很容易陷入以下这些“时间黑洞”:
无休止地调优分块策略:文档应该切分成多大的块?块之间应该有多少重叠?不同的文档类型是否需要不同的策略?这些参数的组合是无穷的,手动调优如同大海捞针。
精雕细琢的提示词工程:为了让LLM输出理想的格式,工程师可能要花费数天时间,像“炼金术士”一样反复打磨和测试提示词。
重复造轮子:每个新项目都从零开始搭建数据接入、向量化、缓存等基础组件,耗费大量时间。
管理复杂的模型部署:处理GPU资源分配、模型版本控制、服务扩缩容等运维工作,也占用了大量开发时间。
这些工作虽然必要,但它们属于**“非差异化的重活累活”(Undifferentiated Heavy Lifting)**。任何一家公司在做RAG时都会遇到这些问题,解决了它们并不能让你在市场上脱颖而出。
6.2 平台化抽象的力量
要将工程师从琐事中解放出来,关键在于平台化和抽象化。企业应该投资或采用一个稳健的AI开发与应用平台,这个平台应该能够:
抽象底层复杂性:平台应该将数据处理、分块、向量化、检索策略等通用问题封装起来,提供简单易用的API。工程师不需要关心底层的实现细节,只需要调用API就能完成任务。平台应该提供经过验证的“最佳实践”作为默认配置。
自动化提示词管理:提供模板化、版本化的提示词管理功能,甚至能够根据任务类型自动生成和优化提示词。
提供托管服务:将模型部署、向量数据库管理等运维工作作为托管服务提供,让工程师可以专注于应用逻辑本身。
赋能业务创新:当工程师不再需要为底层技术细节烦恼时,他们才能将全部精力投入到更具价值的工作上,例如:
理解业务逻辑:与业务部门深入沟通,将复杂的业务规则转化为AI可以理解的逻辑。
开发创新功能:设计和实现能够解决特定业务痛点、创造新价值的差异化功能。
探索新的应用场景:将AI技术与更多的业务流程相结合,发现新的增长点。
让专业的人做专业的事。一个好的平台,应该让工程师感觉自己像是在驾驶一辆高性能跑车,而不是在满身油污地修理发动机。
七、🔌 让AI易消费、易集成
%20拷贝-unun.jpg)
一个技术上再先进、性能再强大的AI系统,如果用户觉得它用起来很麻烦,或者根本不知道如何使用,那么它的最终命运也只能是被束之高阁,成为一个昂贵的“数字陈列品”。让AI易于消费和集成,是决定其最终能否被采纳的生命线。
7.1 打破“应用孤岛”
许多企业在引入AI时,习惯于为其开发一个独立的门户网站或应用程序。用户需要记住一个新的网址,登录一个新的系统,在一个全新的界面里学习如何与AI交互。这种做法,无形中为用户设置了极高的使用门槛。
人类天生是“懒惰”的,我们倾向于沿用自己熟悉的工作习惯和工具。改变用户行为的成本,远比我们想象的要高。一个成功的AI应用,不应该强迫用户“到我这里来”,而应该主动“到用户那里去”。
7.2 无缝融入现有工作流
“易于消费”的核心,在于将AI能力无缝地嵌入到用户现有的、每天都在使用的工作流和工具中。
在CRM系统中:当销售人员查看客户信息时,旁边可以有一个AI助手,自动总结该客户的所有历史交互记录、识别潜在的销售机会,并推荐下一步的跟进动作。这个AI助手可能只是CRM界面上的一个侧边栏或一个按钮。
在协同工具中:在Slack或Microsoft Teams的聊天频道里,用户可以通过一个简单的“@”命令或斜杠命令(
/ask-ai),直接向AI提问,AI的回答会像团队成员一样出现在聊天流中。在代码编辑器中:开发人员在VS Code或IntelliJ中编写代码时,AI助手可以实时提供代码补全、Bug修复建议,或者根据注释自动生成整个函数。
在邮件客户端中:当客服人员回复客户邮件时,AI可以自动分析邮件内容,从知识库中找到相关答案,并生成回复草稿,客服人员只需检查和微调即可发送。
这种**“嵌入式”的集成方式**,将AI变成了用户熟悉工具的一个原生增强功能,而不是一个需要额外学习的外部工具。它极大地降低了AI的使用门槛,让用户可以在不改变自己工作习惯的前提下,自然而然地享受到AI带来的便利。更紧密的集成,将指数级地提升AI应用的成功采纳率。
八、✨ 设计“惊艳时刻”
推动用户采纳和持续使用一个新工具,不仅需要它有用,还需要它能带来情感上的共鸣。在用户体验设计中,有一个关键概念叫做**“惊艳时刻”(Wow Moment)**。
8.1 什么是“惊艳时刻”?
“惊艳时刻”是用户在使用产品的过程中,某个瞬间突然深刻地理解并感受到其核心价值的时刻。这个时刻带来的,是一种“原来还可以这样!”的惊喜和满足感。它能瞬间建立起用户与产品之间的情感连接,将一个普通用户转变为产品的忠实拥趸和自发传播者。
对于企业AI应用来说,设计这样的“惊艳时刻”至关重要。它能有效地克服用户对新技术的疑虑和抵触情绪,是推动产品在组织内部“病毒式传播”的强大催化剂。
8.2 如何创造“惊艳时刻”?
创造“惊艳时刻”并非偶然,而是可以被精心设计的。
深度理解用户痛点:首先,你需要知道用户在工作中最大的痛点、最耗时、最令人沮丧的任务是什么。你的“惊艳时刻”应该直接命中这些痛点。
设计引导流程:产品的 onboarding(新用户引导)流程不应该是功能的全盘罗列。相反,它应该像一个精心编排的寻宝游戏,引导用户以最快的速度,完成一个能触发“惊艳时刻”的核心任务。
聚焦“小胜利”:有时候,一个看似微不足道的“小胜利”,就能带来巨大的震撼。Contextual AI在高通公司部署的系统就是一个绝佳案例。一位工程师多年来一直被一个棘手的技术难题所困扰。他抱着试一试的心态,向RAG系统提出了问题。系统迅速从一份尘封了七年之久、早已被人遗忘的技术规范文档中,找到了解决问题的关键信息。那一刻,这位工程师的惊喜和兴奋是难以言表的。这个“小胜利”的故事迅速在工程师团队中传开,成为了推动系统在全公司范围内被广泛采纳的最有力的广告。
这些“惊艳时刻”是强大的采用驱动力。它们比任何市场宣传或高层指令都更有说服力。在设计你的AI应用时,不妨问问自己:用户在与我的AI交互的前五分钟内,能体验到那个让他忍不住惊叹“Wow”的瞬间吗?
九、🔬 聚焦可观测性,而非仅准确率
%20拷贝.jpg)
在AI项目的评估中,**准确率(Accuracy)**无疑是一个核心指标。但随着技术的发展,单纯追求准确率已经远远不够。在企业级应用中,**可观测性(Observability)**的重要性正变得日益凸显。
9.1 准确率的局限性
首先,我们必须接受一个现实:在处理复杂、开放域的企业知识时,任何AI系统都不可能达到100%的准确率。总会有那么5-10%的误差,系统可能会给出错误答案、产生幻觉,或者因为找不到信息而回答“我不知道”。
当一个AI系统的准确率从80%提升到90%时,用户体验的改善是显著的。但当它从95%提升到96%时,用户可能已经很难感知到差异。此时,企业更关心的问题不再是如何无限逼近100%,而是如何有效地管理那不可避免的5-10%的误差。
一个只告诉你“答案是A”的黑箱系统,即使用户觉得答案可疑,也无从查证。这种不确定性和不可控性,在严肃的商业环境中是不可接受的,尤其是在金融、医疗、法律等受到严格监管的行业。
9.2 可观测性:建立信任的基石
当准确率达到一个可接受的基线(例如90%)之后,系统的重点就应该转向通过可观测性来管理误差和建立信任。一个具备良好可观测性的RAG系统,应该做到以下几点:
答案溯源(Attribution):这是可观测性的核心。对于AI生成的每一个关键陈述,系统都必须能清晰地链接回它所依据的原始文档中的具体段落或句子。用户只需点击一下,就能看到证据原文。这不仅让用户能够快速验证答案的准确性,也是在出现错误时进行调试和归因的基础。
审计跟踪(Audit Trail):系统必须记录每一次交互的完整日志,包括用户的原始问题、系统内部的检索过程、调用LLM时的完整提示词、以及最终的输出。这对于满足合规要求、进行事后分析和持续优化系统至关重要。
置信度评分(Confidence Scoring):AI系统应该能够评估自己对所生成答案的置信度,并将这个分数呈现给用户。一个低置信度的答案,会提醒用户需要进行额外的核查。
后处理检查(Post-processing Checks):在将LLM的输出返回给用户之前,可以设置一系列自动化的检查程序。例如,事实核查模块可以验证答案中的关键实体和数字是否与检索到的上下文一致,确保回答有据可依。
可观测性将一个不可预测的“黑箱”变成了一个透明、可信赖的“白盒”。它让企业有信心在关键业务流程中部署AI,因为即使AI犯错,他们也有能力发现它、理解它、并纠正它。
十、🔭 志存高远
最后,也是最重要的一点:志存高远(Aim High)。
10.1 “低垂果实”的诱惑与陷阱
许多企业在启动AI项目时,为了求稳和快速见效,倾向于选择那些“低垂的果实”。这些任务通常很简单,风险也较低。一个典型的例子,就是用生成式AI来做一个基础的HR问答机器人,回答诸如“我还有多少天年假?”或“公司的报销政策是什么?”这类问题。
这类项目的问题在于,它们的投资回报率(ROI)极低。这些问题原本通过一个简单的FAQ页面或者查询系统就能解决,动用昂贵的生成式AI技术无异于“杀鸡用牛刀”。它们无法给企业带来任何实质性的业务提升或竞争优势,最终往往沦为无人问津的“噱头”或“玩具”,在短暂的新鲜感过后便被迅速遗忘。
一个令人惊讶的观察是:许多AI项目失败,并非因为它们的目标定得过高,恰恰是因为定得太低了。
10.2 瞄准变革性的宏大目标
我们正处在一个由AI驱动的、波澜壮阔的变革时代。AI技术有潜力从根本上重塑各行各业的运作方式。作为这个时代的从业者,我们有机会推动真正有意义的变革。
因此,在选择AI项目时,应该敢于设定宏大而有抱负的目标。去思考:
我们公司最核心、最复杂的业务流程是什么?AI能否将其效率提升10倍?
我们最有经验的专家,他们最宝贵的知识和技能是什么?AI能否将其规模化,赋能给每一位员工?
是否存在一个长期困扰我们行业、被认为是“不可能解决”的难题?AI能否提供一个全新的解法?
瞄准那些一旦成功,就将带来可观的、可量化的、甚至是颠覆性的商业价值的项目。例如,用AI赋能药物研发,将新药上市时间缩短一半;用AI优化全球供应链,将物流成本降低30%;用AI打造超个性化的客户体验,将客户留存率提升20%。
当然,这并不意味着要好高骛远、盲目冒进。选择宏大目标,同样需要结合前述的九条经验,通过系统性的方法、敏捷的迭代,将宏大的愿景分解为一个个可执行的步骤,稳步前行。
不要满足于用AI来修补现有流程的细枝末节,要敢于用它来重塑未来。只有志存高远,才能真正驾驭AI这股变革的力量,赢得未来十年的竞争。
总结
企业AI的落地之旅,充满了机遇,也遍布荆棘。核心的挑战,始终围绕着如何破解“上下文悖论”——让AI真正理解并融入企业复杂而独特的业务环境。
本文深入探讨的10条实战洞察,构成了一套系统性的方法论,旨在帮助企业穿越从试点到生产的“死亡之谷”:
系统思维:将AI视为一个整体系统,而非孤立的模型。
专业化:深耕领域知识,打造“数字专家”,而非通用助手。
数据护城河:拥抱真实世界的“脏数据”,并将其转化为核心竞争力。
生产级设计:从第一天起,就为规模化、高可用的生产环境而设计。
快速迭代:用速度换取反馈,通过敏捷迭代逼近完美。
价值聚焦:将工程师从琐事中解放出来,专注于创造差异化价值。
无缝集成:让AI融入用户现有工作流,实现“零摩擦”消费。
设计“惊艳时刻”:通过创造“Wow Moment”来驱动用户采纳。
可观测性:超越准确率,通过溯源和审计来建立信任、管理风险。
志存高远:瞄准能带来业务转型的宏大目标,而非琐碎任务。
将这10条经验有机地结合并付诸实践,企业不仅能够克服AI落地的重重挑战,更能将AI从一个提升效率的战术工具,升级为驱动业务创新和差异化竞争的战略引擎,最终实现在这个智能时代的华丽跃迁。
📢💻 【省心锐评】
别再迷信模型参数了。企业AI的胜负手,不在模型,在系统;不在通用,在专业;不在完美,在迭代。搞定“上下文”,才能搞定真金白银。

评论