【摘要】AI市场正从ChatGPT一家独大转向双雄争霸。数据揭示Gemini凭借生态集成与原生多模态优势,正从根本上重塑竞争格局,挑战OpenAI的现有护城河。
引言
过去两年,生成式人工智能领域几乎是ChatGPT的同义词。OpenAI凭借其先发优势和卓越的模型能力,迅速定义了市场,并构建了强大的用户心智壁垒。然而,任何技术领域的单极格局都非恒态。最新的市场数据与用户行为分析表明,一股强大的力量正在崛起,它并非简单地模仿或追赶,而是通过一种截然不同的战略路径,系统性地侵蚀着既有版图。这股力量,正是来自谷歌的Gemini。
这场变革并非停留在模型参数或基准测试的纸面竞争。它是一场关于产品哲学、分发渠道与用户习惯的深度博弈。本文将穿透表层数据,从市场份额的量化变动、数据背后的战略纵深、核心技术驱动力以及主流模型的技术分野等多个维度,深度解析Gemini是如何动摇ChatGPT的统治地位,以及这场双雄争霸将如何定义下一代AI交互的范式。
一、🌐 市场格局的量化透视:从数据看权力天平的倾斜
%20拷贝-xrnv.jpg)
任何关于市场变化的讨论,都必须始于客观的数据。近期由Similarweb等多家数据聚合公司发布的报告,为我们提供了一个清晰的量化视角,揭示了AI聊天机器人市场正在发生的结构性转变。
1.1 核心流量数据:此消彼长的市场份额
ChatGPT的优势正在被稀释。 尽管ChatGPT的独立网站依旧是流量巨头,占据着约74%的总网络流量,但这一数字相较于一年前约87%的峰值,已出现明显下滑。超过10个百分点的流失,对于一个处于高速增长期的市场领导者而言,是一个不容忽视的信号。这表明,随着市场成熟度和用户选择的多样化,其绝对的统治力正在松动。
Gemini的增长曲线异常陡峭。 与此同时,gemini.google.com的流量份额在过去一年中实现了惊人的翻倍增长,从6.4%跃升至12.9%。这种增长并非线性,而是在谷歌持续的产品迭代和市场推广下呈现出加速态势。它已稳固地占据了市场第二的位置,并且是所有主流竞争者中增长势头最强劲的一个。
我们可以通过下表直观地看到这场权力的转移。
1.2 移动端战场:新兴市场的强力渗透
Web端流量仅是故事的一部分。在移动优先的时代,App的下载量与月活跃用户数(MAU)更能反映产品的渗透力和用户粘性。
Gemini的移动端追赶迅猛。 数据显示,Gemini的移动端月活跃用户数已接近ChatGPT的一半。截至2025年7月的预测数据显示,其App累计下载量已达1.85亿次。尤其在印度等新兴市场,Gemini凭借Android系统的原生优势,表现极为突出。据部分机构估算,其全球月活跃用户总数已突破4.5亿大关。
ChatGPT的移动端基础雄厚。 作为先行者,ChatGPT在移动端积累了庞大的用户基础,其品牌认知度和用户习惯依然是其坚固的护城河。
Grok的潜力。 尽管Grok的Web流量有所下滑,但其深度整合于X(原Twitter)的特性,使其在移动社交场景中具备独特的增长潜力,只是目前体量尚小。
1.3 行业背景:停滞的追随者凸显双雄格局
Gemini的崛起之所以引人注目,还在于它是在一个“追随者普遍乏力”的背景下实现的。xAI的Grok在最初的热度后流量出现回落,而微软的Copilot则更专注于深度绑定Office和企业级服务,其在通用消费市场的流量份额基本维持不变。
这种“中间地带”的塌陷,使得市场格局愈发清晰。竞争正快速从“一超多强”向**“双雄争霸”**的格局演变。ChatGPT和Gemini正在成为两个主要的引力中心,吸引着绝大多数的用户和开发者注意力。
二、📈 数据表象之下:为何网站流量远非全部真相
如果仅仅将gemini.google.com与chat.openai.com的流量进行直接比较,会严重低估Gemini的真实影响力。这种比较忽略了一个根本性的战略差异,即Gemini的定位远不止一个独立的聊天机器人网站。
2.1 统计口径的局限性
Similarweb的发言人David Carr坦言,他们的测量方法存在固有局限。统计独立域名的访问量,无法捕捉到那些发生在更广泛生态系统中的AI交互。对于谷歌而言,gemini.google.com更像是一个技术展示的“旗舰店”和一个面向专业用户的“高级工作台”,而其真正的实力,在于其作为“AI底层”的无处不在。
2.2 Gemini的“隐形”渗透:无处不在的AI层
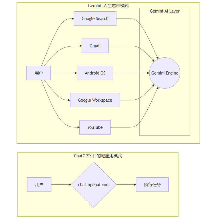
谷歌的战略并非将用户吸引到一个单一的AI目的地,而是将Gemini的能力作为一层**“环境智能”(Ambient Intelligence)**,注入到其拥有数十亿用户的现有产品矩阵中。这种嵌入式策略,使得Gemini的实际使用场景远超网站本身。
我们可以通过一个简单的流程图来理解这种差异。

这种模式意味着大量的Gemini调用是“隐形”的。
Google Search中的AI概览。 每天数十亿次的搜索请求中,有相当一部分会触发由Gemini驱动的AI概览(AI Overviews),直接在搜索结果页提供答案。用户甚至无需访问任何聊天界面,就已经完成了与Gemini的交互。
Android系统的原生集成。 在最新的Android版本中,Gemini正逐步取代Google Assistant,成为操作系统的原生AI助手。用户可以通过语音、手势(如画圈搜索)在任何App中调用Gemini。
Workspace套件的智能增强。 在Gmail中帮你写邮件,在Google Docs中帮你构思草稿,在Google Sheets中帮你分析数据。这些高频的生产力场景,都是Gemini发挥作用的主战场。
因此,单纯比较两个独立网站的流量,就像是比较一家旗舰店的客流量和遍布全城的连锁便利店的总客流量,二者不具备直接的可比性。Gemini的真实触达半径,是其所有嵌入式产品的用户总和。
三、⚙️ 增长双引擎:Gemini的核心驱动力深度解析
%20拷贝-mvst.jpg)
Gemini之所以能实现如此迅猛的增长,并对ChatGPT构成实质性威胁,其背后是两大核心引擎在驱动。这两大引擎分别是无缝的生态系统集成和原生的多模态技术优势。
3.1 引擎一:生态集成——从“目的地”到“无处不在”的范式转移
这是Gemini最根本,也是最难以被复制的战略优势。它解决了现代知识工作者最大的痛点之一,即高昂的“上下文切换成本”。
3.1.1 用户痛点:割裂的工作流
传统AI工具,包括ChatGPT,大多遵循“目的地应用”模式。用户需要打开一个专门的网站或App,输入问题,获得答案,然后复制粘贴到自己的工作流中(如邮件、文档、代码编辑器)。这个过程看似简单,却包含了多次的应用切换、注意力的中断和信息的转移,效率损耗巨大。
3.1.2 Gemini的解决方案:原生、无缝、在场
Gemini的集成策略,旨在将AI能力“溶解”到用户已有的工作流中。
在Gmail中。 用户可以直接在邮件回复框中,让Gemini根据邮件内容起草一封措辞专业的回复。无需切换标签页。
在Google Docs中。 用户可以选中一段文字,让Gemini进行润色、缩写或扩展。AI工具栏就在手边。
在Google Maps中。 用户可以用对话的方式进行复杂查询,例如“帮我找一个附近评分高、适合带小孩、并且现在还有空位的意大利餐厅”。
在YouTube中。 用户可以快速获取长视频的内容摘要和关键时间点,极大提升信息获取效率。
GhostCap联合创始人Michael Pedrotti的评价一针见血,“Gemini可以与Gmail、Google Docs等工具深度整合,这意味着我的研究到创作的工作流程更加流畅。”
3.1.3 战略优势:构建用户习惯的引力场
这种“无感集成”的战略优势是深远的。它将AI从一个需要刻意使用的“工具”,转变为一个随时待命的“助手”。用户无需学习新的工作方式,而是在自己熟悉的环境中,自然而然地开始依赖AI。这种模式一旦形成用户习惯,就具备极强的粘性,构成了谷歌坚实的竞争壁垒。
3.2 引擎二:原生多模态——超越文本的维度竞争
如果说生态集成是Gemini的“渠道”优势,那么原生多模态就是其“技术”优势。它让Gemini在处理日益复杂的、跨媒体的信息任务时,表现出超越竞争对手的能力。
3.2.1 技术差异:真多模态 vs. “拼接”多模态
理解这一点的关键在于“原生”二字。
Gemini是原生多模态模型。 它从设计之初,就是为了统一处理和理解多种类型的数据(文本、图像、音频、视频、代码)而构建的。这些不同模态的数据在模型内部被编码到同一个语义空间中,使得模型能够进行跨模态的深度推理。
许多其他模型是“拼接”多模态。 它们通常以一个强大的文本大模型为核心,然后通过额外的模块或“适配器”来处理图像、音频等信息。这种架构在处理单一模态任务时可能表现不错,但在需要跨模态进行复杂推理时,往往会出现信息损失或理解偏差。
Women X AI的联合创始人Jenny Kay Pollock对此有清晰的洞察,“ChatGPT擅长创意,Claude擅长深度,而Gemini则在集成的多模态工作上占优势。”
3.2.2 用户体验:解锁全新的应用场景
原生多模态能力直接转化为更强大的用户体验和全新的应用场景。
复杂内容理解。 用户可以上传一份包含图表、文字和数据的PDF研究报告,然后向Gemini提问,Gemini能够综合理解所有信息并给出精准回答。基于此能力的NotebookLM工具,在研究和知识管理领域备受好评。
视觉与文本的交互生成。 用户可以上传一张草图,并用文字描述“把这个草图变成一张梵高风格的油画”,Gemini能够理解并执行。代号为“Nano Banana”的Gemini 2.5 Flash Image模型,正是在这一领域推动创新。
视频内容分析。 Gemini可以直接“观看”视频,并根据用户的指令进行内容摘要、对象识别或事件分析,这为视频创作和媒资管理带来了革命性的效率提升。
3.2.3 性能基准的佐证
在多个权威的多模态能力基准测试中,Gemini的表现也印证了其技术优势。例如,在MMLU(大规模多任务语言理解)和MMMU(大规模多模态多任务理解)等测试集上,Gemini 1.5 Pro等模型在多个指标上都取得了领先或持平于业界顶尖水平的成绩。这为其在处理复杂、跨领域知识任务时提供了性能保障。
四、⚔️ 横向对垒:主流AI模型的技术与战略分野
理解了Gemini的增长引擎后,我们需要将其置于更广阔的竞争格局中,分析其与主要对手,特别是ChatGPT的技术与战略分野。这不仅是两家公司的竞争,更是两种AI产品发展哲学的碰撞。
4.1 Gemini vs. ChatGPT:生态层与应用层的战略博弈
这场博弈的核心,可以概括为**“AI作为基础设施”(Gemini)与“AI作为超级应用”(ChatGPT)**之间的对决。
这场博弈没有绝对的优劣之分,而是两种不同路径的探索。Gemini的路径更像是“随风潜入夜,润物细无声”,而ChatGPT则更像是“一剑破万法,力大砖飞”。
4.2 其他竞争者定位:差异化赛道的探索者
在双雄之外,其他玩家也在寻找自己的生存空间。
Anthropic Claude。 Claude系列模型以其强大的长文本处理能力、严谨的逻辑推理和对“AI安全”的强调而著称。它在法律、金融、学术研究等需要处理海量文档和进行严谨分析的专业领域,找到了自己的核心用户群。它的定位更像是AI领域的“专业精深派”。
xAI Grok。 Grok的最大特色是能够实时访问X平台的数据,并以一种更具“个性”和“幽默感”的方式回答问题。它的优势在于社交数据的实时性和独特的对话风格,赛道高度垂直于社交媒体生态。
Microsoft Copilot。 Copilot的战略与Gemini有相似之处,都强调生态集成。但其生态核心是微软的Windows、Office 365和Azure。它在企业服务市场拥有无与伦比的优势,是服务于全球数亿知识工作者的“企业级AI大脑”。
这些竞争者的存在,使得整个AI市场呈现出更加多元和健康的发展态势。但从通用消费市场的体量和增长潜力来看,目前能对ChatGPT构成全方位挑战的,只有Gemini。
五、🔮 未来展望:从双雄争霸到多极共生的AI新纪元
%20拷贝-ifwu.jpg)
Gemini的强势崛起,不仅预示着AI聊天机器人市场双雄争霸格局的形成,更揭示了未来几年行业竞争的几个关键趋势。判断谁将最终胜出,已不能仅看单一指标,而需综合考量技术、产品、生态和商业模式的全方位能力。
5.1 竞争焦点的转移:超越模型,拥抱场景
初期的AI竞争,主要围绕着模型的基准测试分数(Benchmark Wars)。谁的MMLU更高,谁的GSM8K更强,是行业关注的焦点。但随着各大厂商的模型能力逐渐趋于同一水平线,单纯的模型参数和跑分已不再是决定用户选择的唯一因素。
未来的竞争焦点将显著转移到以下几个方面:
场景渗透深度。 AI不再是一个独立的工具,而是解决特定场景问题的能力。谁能将AI更无缝、更高效地融入到用户的日常工作和生活场景中,谁就能赢得用户。这正是Gemini生态集成战略的核心所在。
产品体验的极致打磨。 延迟、可靠性、交互的自然度、个性化能力,这些产品层面的细节将变得至关重要。用户会越来越“挑剔”,选择那个最“懂我”、最“好用”的AI助手。
成本与可及性。 随着模型规模的扩大,推理成本成为制约AI普惠的关键因素。能够在保证性能的前提下,提供更低成本、甚至免费的强大AI服务,将是获取海量用户的关键。谷歌通过广告业务交叉补贴AI研发的商业模式,在这一点上具备天然优势。
5.2 分发模式的博弈:入口之争决定终局
未来AI服务的分发,将呈现两种主流模式的博弈。
平台即入口(Platform as an Entry)。以Gemini为代表,AI能力通过操作系统(Android)、浏览器(Chrome)、搜索引擎(Google Search)等底层平台进行分发。用户在与平台的自然交互中,不知不觉地使用了AI。这是一种“拉力”模式,用户被动地被AI赋能。
应用即入口(App as an Entry)。以ChatGPT为代表,AI本身就是一个强大的“超级应用”,吸引用户主动访问。这是一种“推力”模式,用户带着明确的目的主动寻求AI的帮助。
这两种模式将长期并存,甚至相互融合。微软将Copilot集成到Windows中,是平台模式的体现;而谷歌推出独立的Gemini应用,则是对应用模式的补充。最终,能够同时掌握这两种分发模式的玩家,将拥有最大的战略主动权。
5.3 对用户的启示:如何选择适合自己的AI工具
面对日益丰富的AI工具,用户该如何选择?答案是**“场景决定工具”**。
如果你是谷歌生态的重度用户,日常工作高度依赖Gmail、Google Docs、Google Calendar等,那么Gemini无疑是你的首选。它能带来的效率提升和无缝体验,是其他工具无法比拟的。
如果你是内容创作者、作家或研究人员,需要进行大量的深度写作、创意构思或复杂的文本分析,那么ChatGPT及其成熟的插件生态,或者以长文本见长的Claude,可能是更合适的选择。
如果你需要在企业环境中安全、合规地使用AI,并且工作流围绕着Office套件,那么Microsoft Copilot将是你的不二之选。
聪明的用户不会拘泥于“站队”,而是会根据不同的任务场景,构建自己的AI工具箱,让不同的工具各司其职,发挥最大效用。
结论
AI聊天机器人市场的竞争,已经走过了“一家独大”的序章,正式进入了“双雄争霸”的激烈正篇。ChatGPT凭借其开创性的技术和强大的品牌心智,依然是擂台上的卫冕冠军。但Gemini正凭借其深不可测的生态系统、原生的多模态架构和无孔不入的渗透策略,成为一个极具威胁的挑战者。
这场竞争的本质,是两种不同AI发展哲学的碰撞。它关乎AI应该是一个强大的“目的地”,还是一个无形的“赋能层”。无论最终谁能占据上风,这场激烈的竞争都将极大地推动AI技术的普惠和应用场景的深化。对于我们每一个身处技术浪潮中的人而言,这无疑是一个值得期待的时代。我们正亲眼见证,人工智能如何从一个遥远的技术概念,真正融入到人类知识生产与日常生活的每一个角落。
📢💻 【省心锐评】
市场格局已变,Gemini正用“生态”这张王牌,挑战ChatGPT的“技术”护城河。未来的AI之争,不再是模型能力的单点突破,而是场景渗透与用户习惯的全面战争。

评论