【摘要】智能自动化正经历从RPA到CUA的代际跃迁。文章深度辨析了两者在核心逻辑、技术实现、应用边界与未来融合上的本质差异,并为企业提供了详尽的落地选型与安全合规建议,旨在厘清概念,指明方向。
引言
前两天,一位热情的粉丝朋友和我聊起CUA(Computer-Using Agent,电脑使用智能体)的未来。他描绘了许多CUA强大到令人惊叹的场景,言语间满是兴奋。但是我越听,越觉得有些不对劲。他口中那些“牛逼”的功能,听起来更像是RPA(Robotic Process Automation,机器人流程自动化)与AI技术结合后的用法,而非CUA真正的核心价值。
这种混淆其实非常普遍。在AI Agent概念席卷行业的今天,许多人将CUA简单地看作是“更聪明的RPA”。这种看法虽然不无道理,却极大地模糊了二者之间根本性的代际差异。RPA作为成熟的“流程执行者”,与CUA这位新兴的“智能行动者”,它们不仅在核心能力上存在鸿沟,其实现逻辑、适用场景与发展前景也完全不同。
本文将深入剖析这场智能自动化的代际跃迁,从技术底层到应用顶层,彻底厘清RPA与CUA的界限。我们不仅要辨析它们是什么,更要探讨企业应该如何选择,以及未来它们将如何共存与演进。
一、⚜️ 核心定位与技术逻辑:规则驱动 vs 认知驱动 ⚜️
%20拷贝-usaj.jpg)
RPA与CUA的本质区别,源于其底层设计哲学的根本不同。这直接决定了它们的能力边界与价值定位。一个是忠实的“复读机”,另一个则是自主的“解决者”。
1.1 RPA:固定流程的“忠实复读机”
RPA的核心是**“预设规则”,其本质是一种“无感知的流程执行工具”**。你可以把它想象成一个严格按照剧本演戏的演员,或者一个只会重复固定动作的机械臂。它依赖开发者预先定义好的、明确且结构化的操作指令来工作。
工作模式
RPA通过模拟人类的鼠标点击和键盘输入来操作各种软件应用。它的逻辑是一个线性的闭环,即**“输入–匹配–执行”**。开发者必须明确告诉它,在哪个坐标点击,从哪个输入框读取数据,将数据粘贴到哪里,以及在遇到特定条件时(比如对话框标题为“成功”)该执行哪个分支。技术依赖
它主要依赖UI元素识别技术,如通过控件ID、XPath、CSS选择器或OCR(光学字符识别)来定位屏幕上的操作对象。定位到对象后,它会严格对比预设规则,然后机械地执行动作。整个过程,RPA对任务的“为什么”一无所知,它只关心“怎么做”。脆弱性
这种模式的优点是稳定、高效,但缺点也同样明显,那就是脆弱。一旦软件界面发生微小变化,比如一个按钮的位置从屏幕左侧移到了右侧,或者开发者更新了控件ID,RPA脚本就会立刻“卡壳”,因为它找不到预设的那个“剧本”里的角色了。同样,如果流程中弹出一个未曾预料到的广告或系统更新提示,RPA也会不知所措,因为它没有处理这个意外情况的剧本。
举个例子,某银行使用RPA处理对账流程。机器人被设定为每天自动打开特定路径下的Excel银行流水,读取C列的金额和F列的摘要,然后录入到ERP系统中。这个流程运行得非常顺畅。直到有一天,银行的流水模板更新了,金额跑到了D列,摘要跑到了G列。这时,RPA机器人就彻底罢工了,因为它依然固执地去C列和F列找数据,结果自然是一片空白。IT部门必须介入,手动修改RPA脚本,才能让流程恢复正常。
RPA的核心能力可以总结如下表
1.2 CUA:动态目标的“自主解决者”
与RPA截然不同,CUA的核心是**“围绕目标自主决策”,其本质是一种“认知驱动的智能行动者”**。它不再需要一份详细到像素坐标的剧本,你只需要给它一个目标,它就能像人类一样,自己思考如何达成这个目标。
工作模式
CUA的工作模式是一个完整的认知闭环,即**“感知–思考–行动–学习”**。感知(Perceive) 它通过持续分析屏幕截图来“看懂”当前的界面状态。借助多模态大模型(VLM, Vision-Language Model)的能力,它能理解界面元素的语义。它看到的不再是(x, y)坐标上的一个蓝色矩形,而是“一个可点击的‘登录’按钮”,或者“一个灰色的、不可用的‘提交’按钮”,亦或“一个等待用户输入的搜索框”。
思考(Think) 当接收到一个模糊的人类指令,比如“帮我订一张明天从北京到上海的经济舱机票”,CUA的任务规划引擎会启动。它会利用大模型的推理能力,将这个高层目标拆解成一个可执行的、逻辑连贯的步骤链。例如,“打开浏览器” -> “搜索机票预订网站” -> “输入出发地、目的地和日期” -> “筛选经济舱” -> “选择合适的航班” -> “填写乘客信息” -> “完成支付”。
行动(Act) CUA将规划好的步骤转化为具体的鼠标和键盘操作。并且,它的行动是动态的。如果在操作过程中,网站弹出了一个“领取优惠券”的广告,CUA能够识别出这是一个与主任务无关的干扰项,并自主决定点击“关闭”按钮,然后继续执行原计划。
学习(Learn) CUA在每次任务执行后,都会记录下整个过程的状态、动作和结果。这些数据可以用来进行强化学习,不断优化其决策模型,让它在未来遇到类似情况时能做出更优的选择。
强大的适应性
这种认知驱动的逻辑赋予了CUA前所未有的适应性和泛化能力。即使网站改版,按钮换了颜色和位置,只要“登录”这两个字的语义还在,CUA就能大概率找到它。它甚至能操作那些从未见过的、开发者没有明确编程指令的软件系统。这标志着自动化技术首次真正具备了处理非结构化、动态和复杂任务的能力。
CUA的核心能力可以总结如下表
二、🛠️ 技术实现路径:轻量化配置 vs 复合型开发 🛠️
核心定位的差异,直接导致了RPA和CUA在技术实现上的巨大分野。一个走向了平民化的低代码配置,另一个则走向了精英化的复合型系统开发。
2.1 RPA的实现:低代码配置,快速落地
RPA的实现路径以**“轻量化、模块化”**为核心,其目标是让不懂编程的业务人员也能快速上手,创建自动化流程。这使得RPA的实施门槛相对较低。
开发流程
一个典型的RPA开发流程如下,整个过程更像是“配置”而非“编程”。流程梳理 业务分析师与业务人员一起,将需要自动化的任务拆解为一系列标准化的、无歧义的步骤。例如,“每月1日早上9点,登录SAP系统,导出ZFI_01报表”。
元素捕获 开发者打开RPA开发工具(如UiPath Studio, Automation Anywhere Control Room),使用其“屏幕捕获”或“录制”功能,像截图一样框选出需要操作的UI元素(按钮、输入框等)。工具会自动记录下这些元素的属性,如ID、名称、坐标、文本内容等,作为后续操作的“锚点”。
规则编写 开发者从组件库中拖拽出预置的活动(Activity),如“点击”、“输入文本”、“读取Excel”,然后将它们像搭积木一样连接起来,构成完整的业务逻辑。对于分支判断,可以使用“If/Else”或“Switch”组件,设置触发条件,如“若文件存在则覆盖,否则新建”。
测试部署 在模拟环境中反复测试流程的稳定性,确保在各种正常情况下都能顺利运行。测试通过后,将机器人流程部署到控制中心,由调度器统一管理,按计划(如定时、触发式)在Windows、Mac或Linux等平台上运行。
优势
这种低代码/无代码的方式,使得RPA项目可以快速落地,通常几周甚至几天就能看到效果。对于大量重复性、规则明确的后台工作,RPA能以较低的初期投入,迅速带来显著的效率提升和成本节约。
2.2 CUA的实现:多模块协同,技术门槛高
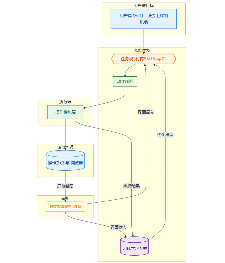
CUA的实现则是一项复杂的系统工程,它需要整合计算机视觉、自然语言处理、大模型推理、强化学习等多个前沿AI领域的技术,构建一个高度复杂的复合型系统。
系统架构
一个完整的CUA系统,通常包含以下几个核心模块。
视觉感知层(Perception Layer) 这是CUA的“眼睛”。它通常采用分层处理框架。底层可能使用CNN(卷积神经网络)来识别基础的UI元素边界和类型;中层使用ViT(Vision Transformer)来理解整个界面的布局结构;高层则调用强大的多模态大模型(如GPT-4o、Gemini)实现从像素到高级语义的转化,真正“看懂”屏幕。
任务规划引擎(Planning Engine) 这是CUA的“大脑”。它基于大语言模型(LLM)的推理能力和强化学习(RL)的决策优化能力。LLM负责将用户的抽象目标分解为具体的动作链(Chain of Thought),并评估每个可能步骤的成功概率。RL则通过不断的试错和奖励机制,训练智能体在面对未知情况时,能够动态调整路径,选择最优策略。
操作模拟层(Action Layer) 这是CUA的“手”。它负责将规划好的抽象动作(如“点击登录按钮”)转化为底层的鼠标移动、点击和键盘输入事件。为了避免被反机器人系统识别,高级的CUA还会模拟人类操作的随机性,比如轻微的鼠标抖动(±5像素)、不均匀的打字延迟(50-200ms)等。同时,该层还集成了异常处理逻辑,如页面加载超时3秒自动刷新,或遇到无法处理的验证码时暂停并请求人工协助。
闭环学习系统(Learning Loop) 这是CUA实现自我进化的关键。系统会持续收集任务执行过程中的海量数据,包括屏幕状态、执行的动作、任务的最终结果以及用户的反馈。通过对比学习(Contrastive Learning)等技术,系统可以分析成功和失败的案例,反向优化其感知和规划模型,使其变得越来越“聪明”。
生态与落地
由于其复杂性和安全风险,CUA的工程化落地极具挑战。目前,业界已经出现了一些开源框架(如Cua项目)和解决方案。例如,在Apple Silicon等平台上,可以通过虚拟机沙盒的方式,为CUA提供一个安全隔离的计算机使用接口。这意味着CUA的所有操作都在一个受控的环境中进行,即使出现误操作或被恶意指令利用,也不会影响到主机的安全,这为CUA的工程化落地和安全控制提供了可行的路径。成本与维护
显而易见,CUA的技术门槛和初期开发成本远超RPA。它需要顶尖的AI人才、海量的计算资源(GPU集群)和长时间的模型训练。一个基础的CUA系统,其初期研发成本可能高达百万元级别。但是,它的长期维护成本可能更低。因为其强大的自适应能力,当应用界面改版后,CUA的视觉模块可以自主适配,无需像RPA那样需要人工介入重新配置脚本。
三、🚨 现实难点与挑战:技术、安全、伦理三重障碍 🚨
%20拷贝-ogby.jpg)
尽管CUA展现了令人激动的潜力,但它距离大规模、可靠的商业应用还有很长的路要走。目前,它主要面临技术、安全和伦理这三重瓶颈。
3.1 技术瓶颈:复杂场景下的“阿喀琉斯之踵”
CUA的“智能”并非万能,在面对复杂多变的真实世界场景时,其能力依然有限。
动态与自定义界面识别弱
现代网页和应用大量使用AJAX技术动态加载内容,或者采用非标准的自定义UI组件库。在这些场景下,CUA的视觉识别错误率会显著上升。有测试数据显示,其识别错误率可能飙升至32%。此外,在4K高分屏和普通低分辨率屏幕之间切换时,也容易出现定位偏移,导致操作失败。长流程规划脆弱
CUA的“思考”能力在处理长链条任务时会表现出脆弱性。当一个任务超过10个步骤时,步骤之间的逻辑关联和依赖判断的准确率会明显下降。错误会逐级累积和放大,第一步的一个小偏差可能导致整个任务在第五步就完全偏离轨道。中国科学技术大学的一项量化测试显示,在面对网页中突然弹出的广告窗口这类常见干扰时,仅有17%的CUA能够正确处理并继续原任务。实时性与精度的两难
CUA的“感知”需要消耗大量计算资源。为了实现实时操作,视觉推理模块需要以一定的频率(如5Hz)持续分析屏幕内容。如果频率过快,模型的推理精度会下降,可能导致“看错”;如果频率过慢,又会影响操作的流畅性,给人一种“反应迟钝”的感觉。目前,学术界和工业界尚未找到这个平衡点的最优解。
3.2 安全风险:失控的“黑箱”与隐私的“裸奔”
CUA的高度自主性是一把双刃剑,它在带来灵活性的同时,也引入了前所未有的安全风险。
误操作风险高
由于CUA是基于对目标的理解来行动,一个模糊或带有歧义的指令可能导致灾难性后果。上海交通大学在2025年的一项前瞻性研究中预测,78%的CUA在没有严格防护的情况下,会执行伪装成“系统更新”的恶意指令;而41%的CUA在收到“删除旧文档”这类模糊命令时,不会进行二次确认,可能直接删除重要文件。隐私泄露隐患
CUA的工作方式决定了它必须持续截取屏幕内容进行分析。这意味着用户的银行卡号、身份证信息、电子病历、私人聊天记录等一切显示在屏幕上的敏感数据,都可能被CUA暂存和处理。尽管欧盟GDPR等法规已要求实现“视觉信息瞬时脱敏”,但这项技术在工程上完全落地尚不成熟,存在巨大的隐私泄露风险。反机器人拦截
尽管CUA努力模拟人类操作,但其行为模式在底层仍然可能被高级的反爬虫或反欺诈系统识别。特别是在金融、电商等高安全等级的领域,系统对任何非标准的人类行为都极为敏感。目前,这些系统对CUA的拦截率高达60%以上。
为了应对这些挑战,行业正在积极探索解决方案。安全与合规需要**“左移”**,即在设计和开发阶段就充分考虑。
CUA安全与合规加固措施
3.3 伦理与成本障碍:谁来定义“善恶”?谁来支付账单?
价值对齐难题
CUA作为一个工具,本身没有道德观和法律意识。它难以判断一个指令是否符合伦理和法律规范。例如,当用户下达“批量爬取并分析所有竞品的用户评价数据”的指令时,CUA会忠实执行,但这可能已经触及了不正当竞争或数据隐私的法律红线。如何让CUA的“价值观”与人类社会的法律伦理对齐,是一个极其复杂的AI治理难题。高昂的实施成本
如前所述,CUA的初期投入巨大。模型训练、系统搭建、顶尖人才的聘请,成本动辄超百万元。这使得CUA在现阶段更像是OpenAI、Google、微软等科技巨头的“游戏”,广大中小企业难以承担。行业标准缺失
目前,关于CUA的行业标准几乎是空白。如何统一标注界面元素?如何评估操作的安全性?如何确保不同厂商开发的CUA能够协同工作?这些标准的缺失,严重制约了CUA生态的健康发展和大规模商业化。
四、🎯 适用场景与决策建议 🎯
理解了RPA和CUA的本质区别与各自的优劣后,企业在进行自动化选型时就能做出更明智的决策。核心原则是**“看场景,看需求”**。
4.1 何时选择RPA?
当你的业务场景满足以下大部分条件时,RPA是当前性价比最高的选择。
规则明确 任务的每一步都有清晰、固定的操作逻辑。
数据结构化 处理的数据主要来自Excel、数据库、固定格式的表单等。
界面稳定 操作的软件系统界面不经常发生变化。
无复杂判断 流程中不涉及需要主观判断或模糊推理的环节。
追求快速上线与成本可控 希望在短期内以较低成本解决重复性劳动问题。
RPA典型适用场景清单
财务领域 发票录入、银行对账、报销单据处理、财务报表生成。
人力资源 员工入离职信息录入、薪资计算与发放、简历筛选。
供应链 订单处理、库存管理、物流信息跟踪。
IT运维 系统监控、日志分析、定期备份、用户账户管理。
客户服务 批量发送邮件通知、客户信息同步、服务工单自动创建。
4.2 何时选择CUA?
当你的业务场景更偏向以下特征,并且你愿意为长期的智能化和扩展性进行投资时,CUA是未来的方向。
涉及非结构化信息处理 需要从PDF文档、图片、扫描件、邮件正文中提取和理解信息。
界面频繁变化或非标准 需要操作的系统界面经常更新,或者是一些没有标准API的老旧系统、异构系统。
需要围绕目标自主决策 任务目标明确,但实现路径不固定,需要根据实时情况动态调整。
追求长期扩展性和智能化 希望自动化系统能像人一样学习和适应,而不是一个僵化的脚本。
CUA潜在适用场景清单
医疗健康 自动从电子病历(EMR)中提取关键信息,生成摘要报告。
法律行业 智能审查合同文本,标记风险条款,辅助尽职调查。
市场研究 自动浏览多个竞品网站和社交媒体,搜集、整理并分析市场情报。
个人助理 根据用户的自然语言指令,完成订票、订酒店、安排会议等一系列跨应用操作。
软件测试 模拟真实用户在应用中的探索性测试,发现潜在的UI/UX问题。
4.3 企业落地自动化建议
无论选择RPA还是探索CUA,企业在落地自动化项目时,都应采取循序渐进、策略先行的方针。
从试点开始,小步快跑
优先选择那些投资回报率(ROI)高、规则相对清晰、人工出错率高的流程作为试点项目。通过试点验证技术的有效性和团队的执行力,积累经验,然后再逐步扩展到更复杂的流程。构建复合型团队与流程资产库
成功的自动化项目离不开业务与技术的紧密结合。建议组建一个包含业务专家、流程分析师、自动化开发人员的**“自动化卓越中心”(CoE)**。同时,建立企业级的流程资产库和可复用的模板库,避免重复造轮子,加速自动化在企业内的推广。善用流程挖掘,发现自动化机会
与其靠人工访谈去寻找自动化机会,不如使用**流程挖掘(Process Mining)**工具。它可以从企业现有信息系统(如ERP、CRM)的日志数据中,自动发现、可视化并分析实际的业务流程,精准定位瓶颈和最适合自动化的环节,实现从“机会发现”到“流程编排”,再到“监控优化”的完整闭环。
五、🌌 未来趋势与融合 🌌
%20拷贝-qvah.jpg)
RPA与CUA并非一场“你死我活”的替代战争。恰恰相反,它们的未来在于深度融合,共同构筑起企业智能自动化的“双引擎”。
互补共存,形成“双引擎”架构
在可预见的未来,RPA将继续作为自动化领域的“基石”,负责处理海量的、标准化的流程执行任务,保证效率和稳定性。而CUA则将扮演“智能中枢”或“攻坚小队”的角色,专门处理那些RPA无法应对的复杂、动态和非结构化场景。
一个典型的融合场景是,RPA在执行发票处理流程时,如果遇到一种全新格式的发票,它会将任务自动上报给CUA。CUA通过其视觉认知能力“学会”如何处理这种新发票,甚至可以动态生成一段新的RPA脚本,然后交还给RPA机器人去批量执行。这样就形成了**“轻量执行(RPA)+ 智能决策(CUA)”**的高效协同体系。迈向超自动化(Hyperautomation)
Gartner提出的超自动化概念,正成为行业主流。它强调的不是单一技术,而是一个由多种技术、工具和平台协同工作的业务驱动方法。在这个框架中,RPA是重要的执行底座之一,但它会与AI(如机器学习、NLP)、流程挖掘、iBPMS(智能业务流程管理套件)、低代码应用平台(LCAP)等技术深度融合,共同实现端到端的自动化和持续的流程优化。所谓的RPA+AI,即智能流程自动化(IPA),正是超自动化理念下的一个重要实践。人机协作的新范式
随着CUA技术的不断成熟和成本的降低,它将从根本上改变人与计算机的交互方式。未来的工作场景将不再是“人类操作,AI辅助”,而是真正迈向**“人类设定目标,AI完成执行”**的新范式。人类将从繁琐的屏幕操作中彻底解放出来,专注于更具创造性、战略性和情感交互的工作。CUA的终极价值,正在于此,它将AI从一个被动的“工具”,转变为一个主动的“伙伴”。
结论
回到最初的问题,将CUA等同于RPA+AI,显然是以偏概全的。RPA与CUA,分别代表了自动化领域的“规则执行时代”与“智能决策时代”,它们之间存在着清晰的代际鸿沟。
RPA凭借其低成本、高效率的优势,在解决标准化、重复性任务方面依然是企业的得力助手。而CUA则以其强大的认知和自主决策能力,为攻克复杂、动态的自动化难题开辟了全新的可能性,尽管它目前仍面临技术、安全和成本的多重挑战。
对于正在数字化转型浪潮中的企业而言,关键不在于“二选一”,而在于深刻理解二者的能力边界,结合自身的业务特点、流程复杂度、以及对安全与合规的严格要求,做出合理的选型与布局。未来,一个成功的企业自动化战略,必然是RPA与CUA双引擎驱动,并融入超自动化生态的立体化体系。这不仅是一场技术的升级,更是一次深刻的生产力革命。
📢💻 【省心锐评】
RPA是把人的手部动作自动化,CUA是把人的“手眼脑”协同自动化。前者是工具的延伸,后者是伙伴的雏形。别再用战术上的勤奋(优化RPA),去回避战略上的思考(布局CUA)。

评论