【摘要】低空经济正从硬件销售转向服务订阅。飞行时间即服务(FaaS)模式通过解耦飞行器所有权与使用权,重构了产业的成本结构与价值链。
引言
低空经济已成为新的增长引擎。产业的焦点正悄然转移。过去,行业的核心是制造和销售飞行器硬件。如今,一种全新的商业范式正在崛起,它不再强调“拥有”飞行器,而是聚焦于“使用”飞行能力。这就是“飞行时间即服务”(Flight-Hour-as-a-Service),我们通常称之为FaaS。
这个转变并非偶然。它源于市场需求的本质回归,也是对传统重资产模式固有弊病的回应。对于绝大多数应用方,无论是企业还是政府机构,其最终目标是完成特定任务,比如巡检线路、喷洒农药或运输货物。飞行器只是实现这些目标的工具。购买并维护一支机队,意味着高昂的资本开支、复杂的技术运维和持续的合规压力。这些门槛将大量潜在用户挡在门外。
FaaS模式的核心逻辑,是将飞行能力打包成一种可按需订阅、按量付费的云服务。服务商拥有并维护飞行器,客户则根据实际飞行小时、任务次数或数据量来支付费用。这种模式借鉴了传统航空业的“Power-by-the-Hour”(PBH)和云计算领域的“X-as-a-Service”理念,并针对低空经济的碎片化、高频次、多样化场景进行了深度适配。它不仅是一次商业模式的创新,更是一场涉及技术架构、合同契约和风险管理的系统性变革。
一、 ❖ 模式变革的驱动力:从“拥有资产”到“购买能力”
%20拷贝-lhrj.jpg)
任何商业模式的演进,都源于现有模式无法高效满足市场需求。FaaS的兴起,正是对传统硬件销售模式痛点的直接回应。
1.1 传统模式的困境
传统的低空经济运营模式,本质上是一种重资产投资。用户需要自行完成“购买-运维-执行”的全流程,这其中隐藏着三大核心障碍。
1.1.1 高昂的资本支出(CapEx)
工业级无人机或eVTOL的单价不菲。组建一支能够满足业务需求的机队,初始投资动辄数十万甚至上千万元。这笔巨大的前期投入,对于许多希望尝试或小规模应用的企业而言,构成了难以逾越的财务门槛。
1.1.2 复杂的运营维护(OpEx)
飞行器的价值不仅在于购买,更在于持续、可靠的运营。这背后是一套复杂的支撑体系。
专业技术团队。需要雇佣飞手、机务、数据分析师等专业人员,人力成本高昂。
持续的维护保养。电池、电机、桨叶等均为易耗品,定期的检测、维修和更换是笔不小的开销。
合规与适航成本。获取和维持飞行器的适航资质、申请空域、应对不断变化的监管政策,需要投入大量精力。
1.1.3 低下的资产利用率
许多应用场景具有潮汐效应或季节性。例如,农业植保集中在特定季节,电力巡检可能因天气影响而暂停。自购的机队在大量时间里处于闲置状态,但折旧、仓储和基本维护成本却不会停止。这种资源错配导致资产利用率低下,进一步拉高了单位任务的实际成本。
1.2 需求侧的本质回归
用户购买服务的根本动机是解决问题。在低空经济领域,客户的核心诉求可以归结为一句话,“在需要的时间和地点,获得可靠、合规的飞行能力与任务成果”。
这个诉求的重点是“能力”和“成果”,而非飞行器这个“工具”本身。客户关心的是输电线路上哪一个绝缘子出现了缺陷,是农田里的病虫害是否被有效控制,是包裹能否准时送达。至于这个任务是由哪款飞机、通过何种技术实现的,并非其关注的核心。
FaaS模式精准地抓住了这一本质需求。它将客户从繁琐的资产管理和技术运维中解放出来,使其能够专注于自身的核心业务。这种理念与云计算的崛起如出一辙。企业不再需要自建数据中心、购买服务器、雇佣运维团队,而是直接向云服务商购买计算、存储和网络能力。FaaS,可以被理解为**“天空中的云计算”**。
1.3 FaaS模式的诞生与传承
FaaS并非凭空出现。它在传统航空领域早有成熟的实践。
Power-by-the-Hour (PBH)。由罗尔斯·罗伊斯首创,针对航空发动机提供的按飞行小时付费的全面维护服务。航空公司无需自备昂贵的备件库存,只需按小时付费,即可获得发动机的完好率保障。
ACMI租赁。即飞机(Aircraft)、机组(Crew)、维修(Maintenance)和保险(Insurance)的湿租模式。航空公司可以快速、灵活地扩充运力,而无需承担购买飞机的长期财务负担。
FaaS模式继承了这些理念的精髓,即服务化、风险转移和按需付费。同时,它又根据低空经济的特点进行了演化,服务内容更加数字化和一体化,不仅包括飞行本身,还深度整合了数据采集、处理和分析,形成了一个从飞行到洞察的完整闭环。
二、 ❖ FaaS模式深度解析:架构、形态与技术栈
FaaS模式的落地,不仅是商业合同的签署,更需要一套强大的技术平台作为支撑。它将物理世界的飞行器、数字世界的运营数据和商业世界的计费规则紧密耦合在一起。
2.1 核心内涵:交付“可用性”的综合服务包
FaaS交付的不是硬件,而是一个承诺“可用度+安全+任务结果”的综合能力包。服务商的角色从“制造商”或“销售商”,升级为“综合解决方案与平台运营商”。这个服务包通常包含以下几个层面的内容。
这种全链路的服务,使得客户的体验变得极其简单,真正实现了**“即买即用”**。
2.2 多元化的计费模型与实现
FaaS的灵活性体现在其丰富的计费模型上。服务商可以根据应用场景的特点,设计不同的计价策略,以满足客户多样化的预算和业务需求。
2.2.1 常见计费模型
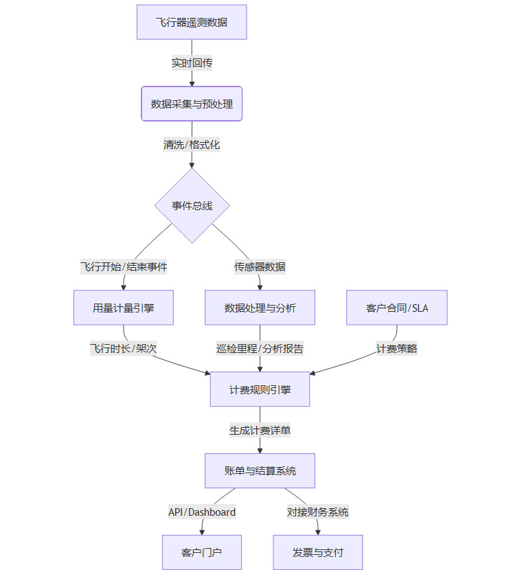
2.2.2 计费系统的技术实现
要实现上述灵活的计费,背后需要一个事件驱动的自动化用量计费系统。这个系统的技术逻辑如下。

这个流程的核心在于:
数据源。飞行器的飞控日志、GPS轨迹、挂载设备的工作数据是计量的基础。
计量引擎。负责精准捕捉“飞行开始”、“任务结束”、“数据上传完成”等关键事件,并进行量化统计。
规则引擎。这是计费系统的大脑。它根据客户合同中定义的计费模型(按小时、按次、阶梯价等),对计量数据进行价格计算。
自动化。整个流程从数据采集到账单生成高度自动化,减少人工干预,确保计费的准确性和及时性。
2.3 FaaS平台的技术架构
一个健壮的FaaS平台,是实现规模化运营的关键。其技术架构通常可以分为三层。

2.3.1 终端与边缘层
这一层是物理世界的实体和边缘计算节点。
飞行器(UAV/eVTOL)。作为服务的执行载体。
机载计算单元。负责执行复杂的自主飞行算法、实时障碍物感知和边缘侧的数据预处理。
自动化基础设施。包括能自动完成起降、充电/换电、数据回传的机库,是实现无人化运营的基础。
2.3.2 平台服务层
这是FaaS平台的核心,是一系列微服务的集合。
设备管理与数字孪生。对每一架飞行器、每一块电池进行全生命周期的数字化管理,建立其物理状态的数字镜像,用于监控健康状况和预测性维护。
任务规划与调度。智能化的“大脑”,根据客户需求、空域限制、天气状况和机队资源,自动规划最优航线和调度最合适的飞行器。
飞行监控与告警。实时接收飞行器回传的遥测数据,实现“运筹于帷幄之中”,对偏离航线、低电量等异常情况进行实时告警。
数据处理与AI分析。负责将采集到的原始数据(如高清图像、点云)转化为客户需要的业务成果(如缺陷报告、三维模型)。AI算法在这里扮演关键角色。
计费与账单管理。前文提到的自动化计费系统的所在地。
2.3.3 应用与接口层
这一层是平台与用户的交互界面。
客户门户。客户可以通过Web或App下单、查看任务进度、下载成果报告、管理账单。
运营管理后台。供服务商内部人员使用的“驾驶舱”,用于监控整个机队的状态、处理客户订单和进行系统维护。
开放API。允许客户将FaaS平台的能力集成到自己的业务系统(如ERP、MES)中,实现业务流程的深度融合。
2.4 典型应用场景剖析
FaaS模式的适用性极广,几乎覆盖了低空经济的所有领域。
B/G端(企业与政府)。这是FaaS模式当前最主要的应用市场。
电力巡检。电网公司无需自建无人机团队,只需订阅巡检服务。服务商定期提供输电线路的高清图像和AI自动识别的缺陷报告。业务成果清晰,价值易于衡量。
农业植保。大型农场在种植季购买植保服务套餐。服务商根据作物长势,分阶段执行精准喷洒任务。服务与农业生产周期紧密结合。
应急救援。消防、公安等部门在紧急事件(如火灾、失踪人员搜救)发生时,按需调用无人机服务,获取现场的实时空中影像,辅助决策。响应速度和可靠性是关键。
C端(个人消费者)。随着eVTOL技术成熟和城市空中交通(UAM)的发展,面向C端的FaaS模式将迎来爆发。
空中出租车。用户通过App叫一架eVTOL,从城市的一个点飞到另一个点,按航程或时间付费。这本质上就是出行的FaaS服务。
低空旅游观光。游客按人次或时长购买空中观光服务,体验独特的城市或自然风光。
三、 ❖ 双边价值主张:供需双方的共赢逻辑
%20拷贝-vppb.jpg)
FaaS模式之所以具有强大的生命力,因为它为价值链上的供需双方都创造了显著的价值,形成了一个正向循环的商业生态。
3.1 对客户(应用方):轻资产与高聚焦
对于服务的使用方,FaaS带来的好处是直接且显而易见的。
3.2 对服务商:锁定收入与价值链延伸
对于服务的提供方,FaaS模式构建了一条更宽、更深的护城河。
3.2.1 商业模式的升级
稳定的经常性收入(Recurring Revenue)。订阅制和长期服务合同带来了稳定、可预测的现金流,改变了传统硬件销售“一次性买卖”的不确定性。这对于企业的估值模型和长期发展至关重要。
提升客户生命周期价值(LTV)。通过持续的服务,与客户建立长期、高粘性的合作关系。服务商可以不断挖掘客户需求,提供数据增值、培训咨询等附加服务,持续提升单个客户的价值贡献。
3.2.2 价值链的向上延伸
FaaS模式促使服务商从产业链的底端(硬件制造)向顶端(解决方案与数据服务)攀升。
从卖产品到卖方案。服务商不再是简单地交付一个飞行器,而是交付一个解决客户业务痛点的完整方案。
从硬件利润到服务利润。服务利润通常比硬件利润更稳定,且毛利率更高。
3.3 数据资产的闭环价值
在FaaS模式下,服务商通过运营庞大的机队,持续积累海量的飞行数据、任务数据和设备状态数据。这些数据本身就是一座金矿,构成了**“服务即数据,数据即资产”**的新范式。
优化自身运营。
预测性维护。通过分析设备运行数据,AI模型可以预测部件何时可能发生故障,从而提前进行维护,将“事后维修”变为“事前保养”,极大提升机队的完好率。
智能调度优化。分析历史任务数据和实时交通、天气数据,可以持续优化任务规划和调度算法,提升整体运营效率。
开发数据增值产品。
行业洞察报告。例如,为保险公司提供基于区域灾害巡检数据的风险评估报告;为城市规划部门提供基于人流、车流监测数据的交通分析。
碳积分交易。通过精确计算电动飞行器替代传统燃油交通工具所减少的碳排放,开发碳资产并进行交易。
构建生态壁垒。
海量、高质量的独家运营数据,是训练和优化AI算法的最佳养料。数据越多,算法越智能,服务质量越高,从而吸引更多客户,形成一个强大的数据驱动飞轮效应,构筑起竞争对手难以逾越的壁垒。
四、 ❖ 合同契约与风险管理:FaaS模式的基石
FaaS模式的本质是一种长期服务关系,而非一次性交易。因此,其成功与否高度依赖于一份严谨、清晰、可执行的合同。这份合同的核心,不再是产品规格书,而是服务等级协议(SLA)。
4.1 服务等级协议(SLA):量化“承诺”
SLA是将服务商的“承诺”从模糊的语言描述,转化为可衡量、可考核、可追溯的关键绩效指标(KPI)的法律文件。它是定义服务质量、划分责任、解决争议的根本依据。一份优秀的FaaS SLA,必须对以下核心指标进行量化定义。
为了确保SLA的有效执行,必须配套基于飞行数据自动化的计量与考核系统。该系统自动采集和分析飞行日志、任务报告等数据,生成SLA考核报告,并自动触发奖惩条款(如服务抵扣券、赔偿金),最大程度减少人为争议。这是一种成果导向的采购模式,客户购买的是符合SLA标准的确定性结果。
4.2 风险分担机制:构建信任的防火墙
FaaS模式将原本由客户一方承担的风险,分散到了供需双方的整个合作链条中。清晰的风险分担机制,是双方建立长期信任的前提。
4.3 数据与知识产权:未来的核心资产
在FaaS模式中,数据是与飞行服务同等重要的核心产物。合同必须对数据的归属与使用权做出明确、细致的约定,避免未来的纠纷。
数据所有权界定。
原始采集数据。飞行过程中直接采集的图像、视频、点云等原始数据,其所有权通常归属于客户。
成果分析数据。经过服务商平台处理、分析后生成的缺陷报告、三维模型等,其所有权通常也归客户,但服务商可能保留使用权用于算法优化。
飞行过程数据。飞行器的遥测数据、设备状态数据等,所有权通常归服务商,这是其优化运营和进行预测性维护的基础。
数据使用权与隐私保护。
合同需明确,服务商在使用任何与客户业务相关的数据(即使是用于算法训练)时,必须进行严格的匿名化和脱敏处理。
对于涉及国家安全、公共设施、商业机密的敏感数据,必须遵守相关法律法规,约定更高的数据安全等级和流转规范。
知识产权。
服务商在服务过程中使用的AI算法、数据处理模型等,其知识产权归服务商所有。
客户不能对服务平台进行逆向工程或破解。
4.4 保险与责任划分:安全网的设计
完善的保险方案是FaaS模式能够抵御重大风险的最后一道防线。服务商必须配置全面的保险组合。
机身险。保障飞行器本身的损失。
第三方责任险。这是重中之重,用于赔偿因飞行事故对地面人员或财产造成的损害。保额需要根据运营场景的风险等级进行充分配置。
货物/乘客责任险。在物流和载人场景下必须配置。
合同中应明确事故发生后的责任划分与追偿流程,可以借鉴民航ACMI租赁模式中成熟的责任切割范式,清晰界定在何种情况下由哪一方的保险先行赔付。
五、 ❖ 行业落地与发展展望
%20拷贝-vqji.jpg)
FaaS模式的推广并非一蹴而就,它需要技术、市场、政策三方面的协同演进。其发展路径将呈现出清晰的阶段性特征。
5.1 演进路径:“先货后人,先景后勤”
低空经济的应用场景将遵循从低风险到高风险、从非载人到载人的渐进式发展路径。FaaS模式的渗透也将遵循同样的规律。
第一阶段:物联与信息采集(当前-近期)。
主导场景。电力巡检、农业植保、安防监控、测绘等对载荷要求不高、安全边界相对宽松的场景。
模式特点。以**“飞行+数据”**为核心,FaaS服务商大规模试点,积累运营经验和飞行数据,验证商业模式的可行性。
第二阶段:空中物流(中期)。
主导场景。在城市郊区、园区内部、跨海岛屿等区域,开展中低吨位的空中物流运输。
模式特点。“先货后人”,在货物运输中验证大载重飞行器的可靠性、自动化调度系统的稳定性和经济性。
第三阶段:载人交通(远期)。
主导场景。“先景后勤”,先从低空旅游观光等非通勤、低频次的载人场景开始,逐步过渡到城市空中交通(UAM)的日常通勤。
模式特点。对安全性和可靠性的要求达到顶峰,需要空域管理、适航审定、社会接受度等全方位的成熟。
5.2 商业模式的深化:政企合作与平台化
为了支撑FaaS模式的规模化发展,基础设施的建设和运营模式的创新至关重要。
政企合作(PPP)。起降场、充换电网络、低空通信与监视网络等公共基础设施的建设,单靠企业难以完成。可以探索采用PPP模式,由政府提供土地和政策支持,企业负责投资建设和运营,通过**“使用者付费”**的FaaS模式实现投资回报,形成可持续发展的闭环。
平台化运营。未来,可能会出现类似“滴滴”或“货拉拉”的低空运力调度平台。这些平台本身不拥有飞行器,而是整合了众多中小型FaaS服务商的运力。它们通过标准化的接口、统一的计费结算中台和智能调度算法,为客户提供一站式的服务入口,从而极大地提升整个行业的资源匹配效率。
5.3 面临的挑战与破局点
FaaS模式乃至整个低空经济的腾飞,仍需克服几大关键挑战。
结论
从“卖飞机”到“卖服务”,FaaS模式的兴起,标志着低空经济正在经历一场深刻的范式转换。它并非简单的商业模式创新,而是一次基于技术平台、数据驱动和契约精神的系统性重构。
其核心逻辑,是用服务化解耦了重资产的财务与运营枷锁,让更广泛的用户能够轻装上阵,享受低空经济带来的效率红利。它用平台化的思路整合和调度资源,提升了整个行业的运行效率。它用数据化的手段,将每一次飞行都转化为可用于优化运营、创造新价值的宝贵资产。
FaaS模式的成熟,将是低空经济从概念走向规模化应用的“催化剂”和“放大器”。尽管前路依然面临空域、技术、法规等多重挑战,但这条从产品导向迈向能力输出、数据变现和生态共建的道路,方向已然清晰。它正在将天空,封装成一个巨大的、可按需调用的云服务,等待着我们去探索和构建一个更加立体、高效的未来。
📢💻 【省心锐评】
FaaS的核心,是用服务化解耦了重资产的枷锁,用数据化重构了价值链的利润。它不是简单的租赁,而是将天空的能力封装成API,供各行各业按需调用。

评论