【摘要】在广告红利消退与隐私政策收紧的双重夹击下,AI出海品牌增长范式正从流量采买转向信任构建。本文深度剖析如何通过系统化搭建内容合作网络,实现可持续的长效增长,并提供详尽的实操路径。
引言
我们正处在一个增长范式的剧烈变革期。
曾几何-个时代,增长的故事似乎格外简单明了。对于胸怀全球市场的AI与SaaS品牌而言,出海的剧本仿佛早已写好:备足弹药,瞄准Facebook、Google、TikTok等流量巨擘的广告系统,然后按下“投放”按钮。增长曲线随之攀升,ROI报表上的数字,是衡量一切成功与否的黄金标准。那是一个属于流量的黄金时代,一个信奉“大力出奇迹”的时代。
然而,潮水的方向正在悄然改变。
地基正在动摇。以GDPR、CCPA为代表的全球隐私法规筑起了高墙,苹果ATT框架则关上了数据追踪的关键阀门。过去赖以生存的像素追踪与跨平台归因,如今像是失灵的罗盘,让最精明的增长操盘手也陷入了数据迷雾。获客成本如失控的野马一路狂奔,而转化效果却日益模糊。
更深层次的变革,发生在用户心智的战场。今天的用户,早已不是被动的信息接收者。他们被海量信息包裹,对“品牌自说自话”式的营销话术产生了天然的免疫力。决策链条被无限拉长,从在社交媒体的初次邂逅,到在专业论坛深挖测评,再到在社群里探寻口碑,最后在返利网站寻找那一丝优惠——这是一个非线性、去中心化,且充满不确定性的旅程。
在这场信任危机中,一个全新的权力中心正在崛起。它不属于任何一个品牌,而是由无数个分散但极具影响力的内容节点构成:一个深度拆解产品功能的YouTube博主,一篇来自独立博客的公正测评,一场播客中不经意的提及,一个垂直社群里活跃用户的真实分享。这些,共同编织成了一张巨大的“品牌外围信任层”。
AI与SaaS产品,因其功能复杂、教育成本高、价值后置的特性,在这场变革中感受到的阵痛尤为剧烈。单纯的广告曝光,已无法承载“让用户理解并信任”的重任。
因此,一个核心问题摆在了所有出海品牌的面前:当流量不再是解药,我们该如何实现真正的长效增长?
答案,正从“说服用户”转向“被用户信任的人推荐”。本文将深入探讨AI出海品牌如何告别传统的流量依赖,通过系统化地搭建一张强大的内容合作网络,将“信任”转化为可持续的增长引擎,并为你提供一套从战略到执行的完整行动指南。
一、暮色已至:广告驱动增长的黄昏
%20拷贝.jpg)
对于许多出海团队而言,增长叙事的开篇总是相似的。但如今,这套熟悉的剧本正变得难以为继。传统广告投放这架曾经马力全开的增长引擎,正因两大核心部件的磨损而逐渐失速。
1.1 规则之变:隐私高墙下的数据孤岛
广告系统的基石,是数据。而这块基石,正在被全球性的隐私法规釜底抽薪。
法规的枷锁:欧盟的《通用数据保护条例》(GDPR)和加州的《消费者隐私法案》(CCPA)等法规,极大地限制了企业对用户数据的收集和使用。它们赋予了用户前所未有的数据控制权,也给依赖数据驱动的广告行业戴上了沉重的镣铐。
平台的壁垒:苹果的ATT(App Tracking Transparency)框架是更致命的一击。它要求应用在追踪用户跨平台数据前,必须获得用户的明确授权。结果显而易见,绝大多数用户选择了“拒绝追踪”。这直接切断了广告平台赖以进行精准定向和归因分析的IDFA(广告主标识符)。Google也已宣布将逐步淘汰Chrome浏览器中的第三方Cookie。
这一系列变化,共同导致了一个灾难性的后果:数据链路的断裂。过去,品牌可以通过像素追踪,清晰地看到一个用户从点击广告到最终完成购买的全过程。而现在,这个过程变成了一个巨大的黑箱。增长团队普遍面临着“三不”困境:
看不清数据:无法准确归因转化来源,不知道是哪个渠道、哪条广告素材真正带来了付费用户。
定不准人:用户画像变得模糊,再营销和相似受众扩展等高效策略的效果大打折扣。
调不动素材:由于无法获得及时的效果反馈,素材优化的周期被无限拉长,甚至完全凭感觉。
当数据失真,以ROI为核心的投放逻辑便无从谈起。广告预算的每一分钱,都花得战战兢兢。
1.2 用户之变:决策迷宫里的“信任猎手”
规则的改变是外因,而用户行为的演变则是更深刻的内因。信息爆炸和营销过载,共同催生了新一代的“信任猎手”。
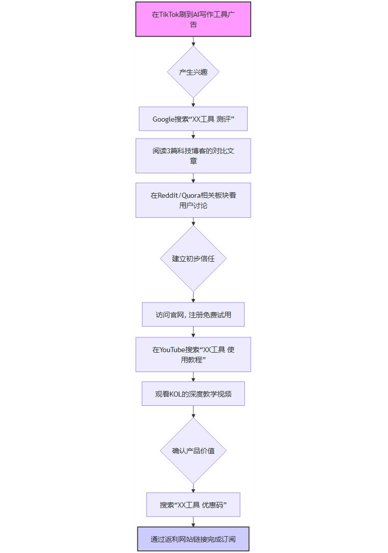
1.2.1 从线性路径到决策蛛网
用户的购买决策过程,已经从一条直线,演变成了一张复杂的蛛网。试想一位潜在用户,她可能经历如下路径:

在这张决策蛛网中,最初的广告(A点)可能只是一个微不足道的起点。真正推动用户走向最终转化(L点)的,是博客测评(D)、社群讨论(E)、KOL教程(I)等一系列建立信任的触点。品牌投放的广告,其作用被稀释,其价值变得难以衡量。
1.2.2 信任赤字与“自说自话”的失效
用户对品牌广告的“干扰感”和不信任感与日俱增。当一个品牌反复强调“我很好”时,用户的本能反应是“真的吗?”。这种信任赤字,让品牌单向度的信息输出变得苍白无力。
数据是最好的证明:
74%的消费者表示,他们会因为KOL的推荐而下单购买。
89%的用户在做出购物决策时,会主动搜索第三方的评价内容。
经由朋友或可信赖人士推荐而产生的订单,其平均客单价要比普通订单高出150%。
这些数字揭示了一个残酷的真相:在用户心中,来自可信第三方的推荐,其权重已远远超过品牌自身的广告宣传。
1.3 AI/SaaS出海的“特殊困境”
对于AI工具和SaaS产品而言,上述困境被进一步放大。
高昂的教育成本:AI和SaaS产品往往功能复杂,需要用户投入学习成本才能体会其价值。一条15秒的视频广告,很难讲清一个复杂工作流的优势。
延迟的价值确认:常见的Freemium(免费增值)模式,意味着用户从注册到付费之间存在一个漫长的周期。品牌需要先投入巨大的成本获取免费用户,再通过持续的运营和价值传递,才有可能将其转化为付费客户。这使得广告投放的ROI计算变得异常复杂且充满风险。
本地化的鸿沟:在北美、东南亚、拉美等多元市场,语言、文化、用户习惯和平台生态千差万别。一套在国内市场行之有效的广告素材,在海外可能完全失效。缺乏深度本地化理解的广告投放,无异于盲人摸象。
冷启动或许不难,依靠应用商店优化、几次媒体报道和基础投放,总能获得第一批用户。但真正的挑战在于,如何跨越初期的流量墙,找到一种可持续、可复制、可规模化的增长方式。当广告这根拐杖变得不再可靠,品牌必须学会自己走路。
二、信任为王:内容节点的崛起与新增长逻辑
当旧地图失效,我们就必须绘制新的航海图。在后广告时代,增长的逻辑正发生根本性的迁移——从购买流量,转向经营信任。而信任的载体,正是那些星罗棋布、影响着用户心智的内容节点。
2.1 解构“品牌外围信任层”
用户的决策不再围绕着品牌,而是围绕着他们信任的信息源。这些信息源共同构成了一个看不见但至关重要的“品牌外围信任层”。它像一个过滤器,决定了品牌信息能否以一种可信的方式触达用户。
这个信任层由多种类型的内容节点组成,每种节点扮演着不同的角色:
这些节点并非孤立存在,而是相互交织,共同影响着用户的认知和决策。品牌的目标,不再是向用户大声喊话,而是要让自己的名字,在这些节点中被频繁、正面地提及。
2.2 新逻辑:从“说服”到“被推荐”
这种转变,意味着品牌角色的根本变化。
旧逻辑(说服):品牌是舞台中央的主角,通过广告、公关稿、官网等渠道,努力向观众(用户)证明自己的优秀。这是一种主动的、单向的信息灌输。
新逻辑(被推荐):品牌是舞台的搭建者和赋能者,将舞台的聚光灯让给合作伙伴(内容节点)。品牌提供优质的产品和合作支持,由这些合作伙伴用他们自己的语言、在他们自己的场景中,向他们的受众讲述品牌的故事。这是一种被动的、多向的信任传递。
对于AI和SaaS产品来说,这种“被推荐”的模式拥有天然的适配性。一个真实用户的使用场景演示,远比一段华丽的广告片更能打动潜在客户。一个行业专家的深度测评,也比品牌官网的介绍更具说服力。
Canva的转型就是一个绝佳的例证。作为全球知名的设计平台,Canva在向多语言市场扩张时,同样遭遇了广告转化率低的瓶颈。他们的破局点,正是毅然决然地从“自己讲”转向“让别人帮忙讲”。
他们不再执着于优化广告素材,而是将重心放在了发展合作伙伴上。无论是制作葡萄牙语视频教程的YouTube达人,还是撰写日语深度测评的独立博主,都成为了Canva在当地市场的“信任代言人”。
结果是惊人的。在短短半年内,Canva的合作伙伴数量从600激增至9000,带来了超过100万的新增用户和15万的付费订阅。其合作伙伴营销渠道的收入,已经占到总营收的5%,并且激励预算仍以每月40%的惊人速度增长。
Canva的成功,并非个例。它揭示了一个普适性的真理:在今天的市场环境中,赢得推荐,比赢得曝光更重要。
2.3 挑战:如何驾驭一张庞大的信任网络?
然而,理想很丰满,现实却很骨感。当一个品牌决定拥抱合作伙伴营销时,很快就会发现,这并非一件易事。
当合作伙伴只有三五个时,市场经理或许还能用Excel表格、邮件和即时通讯工具来勉强应付。但当合作网络扩展到几十、几百甚至上千个节点时,一场“管理噩梦”便开始了:
招募混乱:如何从海量的创作者中,找到与品牌调性相符、受众精准、内容优质的合作伙伴?
内容失控:如何确保合作伙伴发布的内容准确无误,既能体现产品价值,又不会损害品牌形象?
数据失真:如何精准追踪每一个合作伙伴带来的点击、注册和转化?如何避免作弊流量?如何公正地进行归因?
结算噩梦:每个合作伙伴的合作模式(按点击、按注册、按销售额分成)和结算周期都可能不同,跨国支付和税务问题更是雪上加霜。人工对账和结算,不仅效率低下,还极易出错。
这种混乱,会迅速耗尽团队的精力,让一个本该是增长引擎的项目,变成一个沉重的运营负担。要真正释放合作伙伴营销的潜力,就必须摆脱手工作坊式的管理,引入系统化的解决方案。这,正是合作伙伴营销管理平台存在的价值。
三、系统赋能:从手工作坊到增长工厂
%20拷贝.jpg)
当合作伙伴营销从一种零散的尝试,上升为品牌的核心增长战略时,它所需要的就不再是临时的“战术补丁”,而是一套完整的“作战系统”。这套系统需要解决从合作伙伴的“招募、管理、追踪”到“激励、优化”的全生命周期问题。以impact.com为代表的合作伙伴营销管理平台,正是为此而生的“增长操作系统”。
3.1 合作伙伴营销平台的“中枢神经系统”
如果说内容网络是品牌的“外围信任层”,那么合作伙伴营销平台就是连接和调度这个网络的“中枢神经系统”。它的核心价值,在于将复杂、琐碎、非标的合作流程,转化为一套标准化、自动化、数据化的管理体系。
我们可以将平台的核心功能解构为以下几个模块:

发现与招募 (Discovery & Recruitment):平台通常拥有一个庞大的合作伙伴市场,品牌可以根据品类、地区、粉丝量、内容质量等维度,精准地筛选和邀请潜在的合作伙伴。同时,平台也为创作者提供了一个发现合作品牌的入口,实现了双向匹配。
签约与合同 (Contracting & Onboarding):系统提供标准化的合同模板,支持电子签约,将复杂的法务流程自动化。品牌可以为不同类型、不同层级的合作伙伴设置差异化的合作条款和佣金方案。
追踪与归因 (Tracking & Attribution):这是平台技术含量的核心。通过独特的追踪链接、优惠码、API对接等方式,平台能够精准地追踪每一次用户互动,并根据预设的归因模型(如首次点击、末次点击、多点触控等)将功劳分配给相应的合作伙伴,有效解决了数据黑箱问题。
内容与素材分发 (Creatives & Content):品牌可以在后台统一上传和管理营销素材(如Banner、Logo、产品介绍、推广文案等),合作伙伴可以方便地获取和使用,确保了品牌信息传递的一致性和准确性。
佣金与支付 (Commissioning & Payment):平台根据追踪到的业绩数据,自动计算每个合作伙伴的佣金,并处理复杂的跨国支付、税务和合规问题。这极大地解放了品牌的财务和运营人力。
数据分析与优化 (Analytics & Optimization):平台提供多维度的数据报表,让品牌清晰地看到每个合作伙伴、每种内容类型、每个渠道的转化表现。通过数据洞察,品牌可以持续优化合作策略,将预算和资源向最高效的合作伙伴倾斜。
3.2 从“混乱”到“有序”:平台带来的质变
引入合作伙伴营销平台,带来的不仅仅是效率的提升,更是一种工作范式的质变。
通过系统化的赋能,合作伙伴营销不再是一项高风险、高投入的“手艺活”,而是变成了一座可以规模化、可预测、可复制的“增长工厂”。品牌终于可以将精力从繁琐的执行事务中解放出来,专注于更高层面的战略规划和关系维护。
四、实战演练:三家公司的增长故事
理论的价值,最终要在实践中得到检验。Canva、Notta和Podium这三家公司,分别处于不同的发展阶段,面临着不同的增长挑战。但它们都通过系统化地搭建内容合作网络,找到了属于自己的增长答案。
4.1 Notta:从0到1,用信任撬动冷启动
Notta是一款面向C端和轻量商用场景的AI语音转写工具。在完成630万美元融资后,他们将目光投向了竞争激烈的北美市场。作为一个新品牌,他们面临着所有初创团队的典型困境:预算有限、品牌认知度低、缺乏本地团队和强势背书。
最初,他们也尝试了广告投放,但很快发现此路不通。对于一个需要用户建立高度信任的工具类产品,广告带来的流量转化差、留存低,教育成本居高不下。
在关键时刻,Notta团队果断转向合作伙伴营销,并借助impact.com平台,迅速搭建起一张由媒体、达人和社群构成的立体化内容矩阵:
抢占搜索入口:与大型内容媒体和SEO能力强的博客合作,发布深度对比测评文章,如“Otter.ai vs. Notta”、“最佳语音转写工具Top 5”等。当用户在Google搜索相关关键词时,Notta能够以一种被权威第三方推荐的形式出现,有效获取了高质量的长尾流量。
场景化教育:与YouTube上的垂类频道合作,特别是那些面向学生、记者、市场研究员、内容创作者的频道。这些KOL并非简单地念稿,而是将Notta融入到他们真实的工作流中,向观众展示“如何用Notta整理会议纪要”、“如何用Notta为视频快速生成字幕”等。这种场景化的演示,让产品价值被直观地“看懂”,极大地降低了用户的理解门槛。
圈层渗透:联动播客主、教育类社群领袖和效率工具推荐类的博主,在他们的私域流量池中进行推荐。这些圈层内的信任度极高,一条真诚的推荐,往往能直接驱动一批用户的试用和订阅。
在impact.com系统的支持下,Notta的运营团队可以高效地管理这一切。每个合作伙伴从签约、获取专属追踪链接、推广、归因到佣金结算,全部在系统内自动完成。
成果是显著的。在短短半年时间里,**Notta的联盟营销营收增长超过10倍,而管理这些合作关系所需的人力却减少了一半。**对于一家仍在爬坡期的早期出海团队来说,这条增长路径不仅节省了宝贵的预算,更重要的是,它被证明是可复制的。
4.2 Podium:从1到N,为成熟期增长注入新引擎
Podium的故事则完全不同。它是一家成立超过10年,服务北美中小商户的本地SaaS公司,主打多功能客户沟通系统,年营收已过千万美元。对他们而言,合作伙伴营销的目的不在于“破局冷启动”,而是为了构建一个可规模化、系统化的外部增长引擎,突破自身增长的天花板。
在引入系统化平台之前,Podium的合作伙伴项目处于一种低效的“手工作坊”状态。团队用电子表格记录佣金,通过邮件同步营销素材,靠人工进行归因和对账。在这种模式下,他们最多只能管理十几位合作伙伴,流程复杂、协作低效,根本无法铺开。
引入impact.com后,Podium的合作伙伴项目迎来了脱胎换骨的变化。他们用平台完成了运营的全流程自动化,结果立竿见影:
规模扩张:合作伙伴数量从15位迅速扩展到180位,涵盖了测评媒体、垂类YouTuber、电商建站专家等多种类型。
营收增长:在8个月内,合作伙伴渠道带来的新增营收超过100万美元,ARR(年度经常性收入)实现了翻倍。
效率提升:获客成本(CAC)下降了37%,而团队的人效则提升了2倍以上。
更重要的是,Podium开始真正用数据来驱动合作策略。impact.com提供的跨平台归因、内容转化分析和反作弊系统,让他们能够清晰地识别出“哪些人在哪些平台用哪种内容带来了真正的付费转化”。基于这些洞察,他们可以动态地调整佣金结构,将更多资源投入到高价值的合作伙伴身上,形成了一个正向的增长飞轮。
4.3 Canva:全球化扩张的本地化信任密码
Canva的案例,则展示了合作伙伴营销在全球化和本地化层面的巨大价值。当一个品牌已经具备全球知名度时,它面临的核心挑战是如何在多元的文化和语言环境中,完成有效的用户教育和信任传递。
Canva通过impact.com在全球各地市场上线了本地化的合作计划。他们不再试图用一套统一的“全球化”话术去说服所有用户,而是借助本地合作伙伴的力量,用当地人最熟悉、最信赖的方式来讲述Canva的故事。
在日本,他们与设计类博主合作,产出符合日式审美和使用习惯的测评文章。
在巴西,他们与教育领域的YouTuber合作,制作葡萄牙语的视频教程,展示Canva在课堂教学中的应用。
在德国,他们与小型企业顾问合作,通过线上研讨会的形式,推广Canva的商业版功能。
这一整套多语言、多市场、多类型的推荐网络,帮助Canva以一种更真实、更具亲和力、成本也更低的方式,赢得了全球用户的信任。这不再是简单的“出海”,而是真正的“全球化生根”。
这三个案例,清晰地勾勒出合作伙伴营销在企业不同生命周期的战略价值:**为初创企业破局,为成长企业加速,为成熟企业构建护城河。**其背后共同的选择都是:信任感的建立,不能靠自己说,而是要让别人说;但“让别人说”的动作,也需要一整套系统来支撑。
五、行动指南:系统化搭建内容网络的四步法
%20拷贝.jpg)
理解了“为什么”和“是什么”之后,更关键的是“怎么做”。搭建一个高效的内容合作网络,并非一蹴而就,它需要一个系统性的规划和执行过程。以下是一个可供AI/SaaS出海品牌参考的四步行动框架。
5.1 第一步:品牌构建与模型验证 (Build & Validate)
这是内容网络的奠基阶段,目标是跑通最小闭环,验证产品与合作伙伴渠道的契合度。
设计合理的佣金模型:这是吸引第一批合作伙伴的核心。你需要设计一个既有吸引力又可持续的佣金结构。常见的模型包括:
CPS (Cost Per Sale):按销售额的一定比例分成,最常见,直接与收入挂钩。
CPL (Cost Per Lead):按有效注册(如完成邮箱验证的免费用户)付费,适合需要先积累免费用户的Freemium产品。
混合模型:例如,为每次有效注册支付一笔固定费用,当该用户转化为付费客户后,再支付一笔销售提成。这种模型能更好地平衡合作伙伴的短期收益和长期激励。
分层佣金:为不同层级或业绩表现的合作伙伴设置不同的佣金率,激励头部伙伴,也给新人成长空间。
招募种子合作伙伴:在初期,不要追求数量,而要追求质量和多样性。可以从以下几类入手:
现有用户中的“超级粉丝”:他们已经深度理解并热爱你的产品,是天生的推广者。
竞品的合作伙伴:他们已经熟悉这个领域的推广模式,教育成本低。
小而美的垂类创作者:他们的粉丝量可能不大,但粘性和信任度极高。
进行A/B测试:利用这批种子合作伙伴的资源,进行小范围的A/B测试。例如,让不同的合作伙伴在不同的圈层(如学生社群 vs. 开发者论坛)推广,观察转化效果的差异。这能帮助你初步验证产品在哪些人群中最受欢迎,哪些场景的转化率最高。这个阶段的核心是学习和迭代,而不是追求规模。
5.2 第二步:分发触点与规模扩大 (Distribute & Scale)
当模型得到初步验证后,就进入了规模化扩张阶段。目标是用成百上千的内容节点,广泛地触达目标人群。
利用平台工具批量招募:在impact.com这类平台上,利用其合作伙伴市场和自动化招募工具,根据你在第一步验证出的用户画像,大规模地筛选和邀请合适的合作伙伴。
赋能合作伙伴,让他们讲好故事:规模化的关键不是让所有人都说一样的话,而是让每个人都用自己的方式讲好你的故事。你需要为他们提供充足的“弹药”:
详尽的产品资料库:包括功能介绍、使用场景、竞品对比、客户案例等。
高质量的营销素材:提供不同尺寸的Banner、高清Logo、宣传视频等。
灵活的推广工具:除了标准的追踪链接,还可以提供可定制的落地页、专属优惠码等。
定期的沟通与培训:通过邮件、线上会议等方式,及时同步产品更新和推广策略,让他们感觉自己是“内部人士”。
形成传播模型:当足够多的内容节点都在各自的圈层讲述你的品牌故事时,就会形成一种强大的网络效应。用户无论在哪里,都能看到、听到关于你的正面信息,从而在心智中建立起“这个品牌很受欢迎”的认知。
5.3 第三步:本地化与深度信任 (Localize & Trust)
对于出海品牌而言,规模化必须与本地化并行。信任,最终是在具体的文化语境中建立的。
超越语言翻译:本地化不仅仅是把网站和素材翻译成当地语言。它需要深入理解当地的文化、用户习惯、网络生态和支付方式。例如,在一些东南亚国家,移动支付和社交电商的渗透率极高,你的推广策略就需要向这些渠道倾斜。
倚重本地KOL和垂类媒体:在任何一个市场,最懂当地用户的永远是本地人。积极与本地的KOL、垂类媒体和社群建立合作,让他们成为你在当地市场的“文化翻译”和“信任桥梁”。一个本地专家的推荐,胜过一百篇生硬的全球通稿。
建立本地化的社群:如果资源允许,可以尝试建立本地化的用户社群(如Facebook群组、Discord服务器等)。这不仅是获取用户反馈的绝佳渠道,更是培养品牌忠诚度和口碑传播的温床。
5.4 第四步:数据驱动与持续优化 (Analyze & Optimize)
这是一个贯穿始终的循环过程。内容网络不是建好就一劳永逸的,它需要持续的维护和优化。
识别高效节点:通过合作伙伴营销平台强大的数据分析功能,你需要持续监控和分析以下关键指标:
转化率:哪些合作伙伴带来的流量转化率最高?
用户生命周期价值 (LTV):哪些渠道来的用户付费意愿更强,留存时间更长?
内容表现:是视频教程的效果好,还是深度测评文章的效果好?
增量价值:这个合作伙伴带来的用户,是本来就会购买,还是因为他的推荐才购买的?(一些高级归因模型可以帮助分析)
优化资源分配:根据数据洞察,动态地调整你的合作策略和预算分配。
激励头部:为表现最好的合作伙伴提供更高的佣金、独家资源或现金奖励。
赋能腰部:分析腰部合作伙伴的潜力,为他们提供针对性的培训和支持,帮助他们成长。
淘汰尾部:果断地与那些长期没有产出或存在作弊行为的合作伙伴终止合作。
建立反馈闭环:将从合作伙伴和用户那里获得的反馈,及时传递给产品和市场团队,用于改进产品和优化营销策略。这使得内容网络不仅是一个增长渠道,更是一个宝贵的信息情报网络。
通过这四个步骤的循环迭代,一个品牌就能从零开始,逐步搭建起一张强大、高效、且能自我优化的内容合作网络,为长效增长奠定坚实的基础。
六、远眺未来:作为战略杠杆的伙伴关系
合作伙伴营销,早已不是一个边缘化的补充渠道。它正在成为,甚至已经成为许多顶尖公司增长战略的核心支柱。
全球知名风险投资机构ICONIQ Capital的一项研究,用数据清晰地揭示了这一趋势。他们发现,公司规模越大,来自合作伙伴渠道的收入占比就越高。
在年经常性收入(ARR)低于1000万美元的公司中,有**54%**的企业,其渠道收入(包括合作伙伴营销、分销、代理等)占总收入的比例超过10%。
而当公司ARR超过2.5亿美元时,这一比例跃升至惊人的84%。
对于大型上市公司而言,其收入结构中近**30%**都来自合作伙伴渠道,这一占比是早期公司的近两倍。
这些数据传递了一个明确的信号:合作伙伴关系,是实现可扩展、可持续增长的强大战略杠杆。
正如云支出管理SaaS巨头Coupa的前CEO Rob Bernshteyn所言:“如果你能在ARR尚未突破2500万美元前就为合作伙伴关系打下坚实的基础,那么未来,渠道收入极有可能成为公司增长最有力的支撑。”
对于志在全球的AI与SaaS品牌而言,这意味着必须从战略高度重新审视合作伙伴营销的价值。它不应被视为一个临时的战术选项,而应被视为与产品研发、品牌建设同等重要的核心能力。尽早布局,系统化地投入,才能在未来的全球竞争中,构建起真正难以被模仿的护城河。
结论
我们正站在一个增长范式更迭的十字路口。旧的地图——以广告流量采买为核心的增长模式——正在快速失效。新的大陆——以信任构建为核心的内容合作网络——已经浮现眼前。
对于所有AI和SaaS出海品牌而言,这既是挑战,更是机遇。挑战在于,我们必须告别路径依赖,勇敢地拥抱一种全新的、更复杂的增长逻辑。机遇在于,一旦成功构建起这张信任网络,它所带来的将是传统广告无法比拟的、可持续的长效增长。
回顾Canva、Notta、Podium的征途,我们可以清晰地看到这条路径的有效性。其核心要义可以归结为:
思维转变:从“流量驱动”转向“信任驱动”,从“说服用户”转向“被用户信任的人推荐”。
战略核心:将合作伙伴营销提升至战略高度,将其视为与产品同等重要的增长引擎。
系统支撑:借助专业的合作伙伴营销管理平台,实现从招募到优化的全流程自动化和数据化,摆脱手工作坊式的低效管理。
持续迭代:通过“构建-验证-扩大-优化”的循环,不断迭代和完善自己的内容合作网络,使其成为一个能自我进化的生命体。
未来的全球市场,竞争将不再仅仅是产品功能的竞争,更是品牌信任的竞争。谁能更早、更系统化地搭建起自己的内容合作网络,谁就能在这场信任的争夺战中占得先机,赢得未来。
是时候,开始搭建属于你的那张网了。
📢💻 【省心锐评】
流量的尽头是信任,信任的规模化依赖系统。别再死磕ROI了,去投资那些能为你说话的人,这才是AI出海最硬核的增长杠杆。

评论