【摘要】本文深入探讨了Notion CEO Ivan Zhao的产品哲学,解析了生产力工具如何从模块化的“乐高积木”演进为具备主动协作能力的“AI队友”,并展望了AI如何重塑软件行业,推动其向“有机系统”的范式转变。
引言
在数字化浪潮席卷全球的今天,我们每个人都或多或少地被裹挟在一个由无数软件和应用构成的复杂网络中。我们依赖Jira追踪项目,用Slack沟通协作,在Confluence撰写文档,将文件散落在Google Drive或Dropbox的各个角落。每一个工具都承诺解决一个特定的问题,但当它们汇集在一起时,却共同制造了一个更大的难题——“数字摩擦”。我们的工作流被割裂,注意力被分散,宝贵的数据沉淀在彼此隔绝的“信息孤岛”中,难以流通与整合。
这正是SaaS(软件即服务)发展十五年来,繁荣背后潜藏的巨大困境。然而,总有逆流而上者试图打破常规。Notion,这个近年来备受瞩目的生产力工具,正是这一思潮的代表。它的联合创始人兼CEO Ivan Zhao,在最近一期《Decoder》播客的深度访谈中,系统地阐述了他对软件形态、AI角色及行业未来的独特洞见。
他将Notion比作“软件界的乐高”,一个旨在终结工具切换之苦的统一平台。但故事并未止步于此。随着AI时代的到来,这些静态的“积木”正在被赋予“灵魂”,开始进化为能够与我们并肩作战的“AI队友”。这不仅仅是功能的叠加,而是一场深刻的生产力革命,预示着软件本身正在从被动的“工具集合”向主动的“有机系统”演化。
本文将以Ivan Zhao的访谈为线索,深度挖掘Notion从“乐高积木”到“AI队友”的进化路径,剖析其背后的产品哲学与技术逻辑,并探讨这场由AI驱动的范式转移,将如何重塑我们未来的工作方式、团队协作乃至整个软件产业的生态格局。
一、🧩 从“信息孤岛”到“软件乐高”:一场对SaaS的反思与重构
%20拷贝.jpg)
要理解Notion的现在与未来,必须回溯其诞生的源头——对过去十五年SaaS发展模式的一次深刻反思。
1.1 SaaS的“原罪”:专业化割裂与数字巴别塔
SaaS的兴起,无疑是软件史上的一次解放。它将昂贵、笨重的本地部署软件,转变为轻量、灵活的订阅服务,极大地降低了企业获取先进工具的门槛。这一模式催生了所谓的**“SaaS爆炸”**(SaaS Explosion),无数初创公司涌现,专注于解决特定场景下的特定问题,形成了高度垂直化的市场格局。
这种“分而治之”的策略在早期是高效的:
销售团队有Salesforce。
工程师团队有Jira和GitHub。
设计团队有Figma。
市场团队有HubSpot。
每一个工具在其领域内都做到了极致的专业。然而,当一个组织需要跨职能协作时,问题便暴露无遗。项目信息、客户反馈、设计稿、市场计划……这些本应无缝流动的数据,被囚禁在各自应用的“围墙花园”里。团队成员被迫在十几个浏览器标签页之间疲于奔命,手动复制粘贴信息,效率的损耗呈指数级增长。
这构建了一座现代的**“数字巴别塔”**。我们拥有了前所未有强大的沟通工具,却因为工具本身的不兼容,导致了更深层次的沟通障碍和数据割裂。企业的数字化工作环境,最终沦为一个个互不连通的“信息孤岛”。
1.2 Ivan Zhao的反叙事:“软件乐高”哲学
面对行业主流的“垂直切割”模式,Ivan Zhao从一开始就选择了另一条路。他认为,软件的核心价值不应仅仅是提供一个固化的解决方案,而应是赋予用户创造和组织信息的能力。他的核心理念,可以概括为**“软件乐高”(Software as LEGOs)**。
这个比喻精妙地传达了Notion的产品哲学:
统一的平台(The Baseplate):提供一个统一、稳定的基础平台,将文档、数据库、看板、日历等核心功能全部整合进来,消除工具切换的根源。
模块化的构件(The Bricks):平台中的一切皆为“块”(Block)。一个段落、一张图片、一个待办事项、一个数据库条目,都是可以自由拖拽、组合、嵌套的“积木”。
无限的可组合性(The Creation):用户不再是被动的消费者,而是主动的创造者。他们可以利用这些基础“积木”,像搭建乐高模型一样,自由拼搭出完全符合自己需求的个人主页、项目管理系统、知识库、CRM,甚至是轻量级的公司内部应用。
这种理念的本质,是对传统软件封闭形态的彻底颠覆。它将软件从一个预设好功能的“硬塑料容器”,转变为一套开放、灵活、可无限扩展的构件系统。这并非简单的市场竞争策略,而是Ivan Zhao坚持了近十年的产品信仰。
1.3 京都“归零”:为哲学信仰而进行的商业冒险
这份信仰的力量,在2015年得到了最极致的体现。当时,Notion 1.0已经上线,但Ivan Zhao和他的联合创始人Simon Last意识到,其底层的技术架构(基于传统富文本编辑器)根本无法支撑他们宏大的“乐高积木”愿景。它太脆弱,无法实现块与块之间的稳定嵌套和数据库的复杂关联。
面对一个看似无法逾越的技术鸿沟,他们做出了一个在硅谷看来近乎疯狂的决定:关停现有产品,解散团队,从零开始。
Ivan Zhao将团队从五人缩减到两人(他与Simon),搬到了生活成本更低的日本京都。在那个远离硅谷喧嚣的古都里,他们用18个月的时间,心无旁骛地重写了Notion的每一行代码。这次“归零”行动,是一次深刻的哲学静修,也是一次豪赌。他们赌的是,用户真正需要的不是又一个功能更强的垂直工具,而是一个能让他们掌控自己数字世界的底层操作系统。
这次在京都的“重生”,为Notion奠定了坚实的技术基石,使其模块化、可组合的架构得以真正实现。它证明了,伟大的产品往往源于对第一性原理的执着,而非对市场趋势的盲从。
1.4 “块”的原子性:解构Notion的架构之美
Notion的“乐高”魔法,其技术核心在于**“块”(Block)**这一原子化单位。理解了“块”,就理解了Notion的精髓。
传统的文档工具,如Word或Google Docs,其本质是一个线性的、流式的文本容器。而Notion则完全不同,它的页面是一个由无数“块”构成的结构化画布。
正是因为每个“块”都是一个独立的数据对象,拥有丰富的元数据(如创建时间、创建者、类型等),Notion才得以实现其强大的功能:
无缝转换:一个普通的文本块可以一键转换成待办事项、标题,甚至是一个独立的页面。
数据库即视图:Notion的数据库本质上只是“页面块”的一个集合。同一个数据库,可以根据需要,以表格、看板、日历、画廊等多种“视图”呈现,而底层数据保持一致。
跨页关联(Relations & Rollups):这是Notion的“杀手级”功能。你可以在一个“项目”数据库中,关联一个“任务”数据库,从而清晰地看到每个项目下包含的所有任务。更进一步,通过Rollup功能,你还能自动汇总“任务”数据库中的信息(如任务完成度、总工时),并显示在“项目”数据库中。
这种基于“块”的结构化设计,让Notion超越了文档的范畴,成为一个可编程的、关系型的知识管理与协作空间。用户不再是简单地记录信息,而是在构建一个属于自己的、动态的、相互关联的知识网络。
二、🤖 AI赋能:当“积木”开始拥有“灵魂”
如果说模块化的“块”结构是Notion的骨架,那么AI的融入,则正在为这副骨架注入“灵魂”,使其从一个被动的搭建平台,进化为一个主动的协作伙伴。
2.1 从静态工具到主动协作者的飞跃
在Ivan Zhao的构想中,AI在生产力工具中的角色,绝不应止步于一个聪明的“自动补全”或“语法检查”插件。他追求的是一种更深层次的融合,让AI成为团队中一个可以被组装、被委派任务的**“虚拟队友”**。
这个转变是根本性的:
传统AI辅助:被动响应。你问一个问题,它给一个答案。你给一段文字,它帮你润色。AI是一个听候指令的工具。
Notion的AI队友:主动协作。你可以创建一个AI队友,赋予它一个角色(如“项目助理”),并让它持续地、自动化地执行一系列任务。AI是一个可以参与工作流的伙伴。
这种理念的实现,得益于Notion原生的“块”结构。因为工作空间中的所有信息都是结构化的,AI不仅能理解文本内容,更能理解内容之间的关系和上下文。它知道这是一个项目,那是一个任务,两者通过某个属性相关联。这种结构化的理解,是AI从“语言模型”进化为“工作模型”的关键。
2.2 “两人团队,十人战力”:指数级放大的执行力愿景
“AI队友”的愿景具体是什么样的?Ivan Zhao描绘了一个极具吸引力的场景:一个只有两位创始人的初创团队,通过组装不同的AI队友,可以瞬间拥有十人级别的执行能力。
想象一下这样的工作流:
会议AI助理:在Zoom会议结束后,AI自动获取录音,生成精准的会议纪要,并自动识别出待办事项(Action Items)和决策点(Decisions)。
项目分派AI:会议纪要中的待办事项,被自动创建为任务,并根据内容和预设规则,智能地分配给相应的负责人,设置好截止日期,并同步到团队的项目看板中。
资料调研AI:当一个新项目启动时,你可以指令一个“调研AI”,让它根据项目简介,自动在网络上搜集相关的行业报告、竞品分析、技术文档,并将结果整理成一个结构化的研究页面。
内容创作AI:市场团队可以创建一个“社交媒体AI”,让它根据最新的产品更新文档,自动生成适用于Twitter、LinkedIn等不同平台的宣传文案初稿。
在这个模型中,AI并非要替代任何一个岗位,而是通过承担大量重复、繁琐、耗时的知识工作,将团队成员从低价值的劳动中解放出来。其核心价值在于**“能力放大”(Leverage)**——让每个人的时间和精力都能投入到更需要创造力、战略思考和人际沟通的核心任务上,从而实现整个团队战斗力的指数级提升。
2.3 “聪明的实习生”困境:AI队友的现实与挑战
愿景是美好的,但Ivan Zhao也清醒地认识到,通往理想的道路上布满了现实的挑战。他坦言,目前的AI队友,更像一个**“非常聪明、反应迅速,但缺乏经验的实习生”**。
这个比喻精准地指出了当前AI在工作场景中的核心局限:
缺乏长期记忆:AI的上下文窗口有限。它可能在一次对话中表现惊艳,但当你第二天再与它协作时,它已经“忘记”了昨天所有的讨论和背景。它无法形成持续的、跨任务的记忆。
一致性与稳定性不足:同一个任务,让AI执行两次,可能会得到两个不尽相同的结果。这种不确定性,使得它在需要高度精确和可复现的复杂工作流中,难以被完全信赖。它能带来“一次性的惊艳”,却难以保证“稳定可靠的输出”。
对上下文的深度理解有限:尽管Notion的结构化数据有所帮助,但AI仍然难以完全理解一个组织内部微妙的文化、不成文的规则和特定项目的历史包袱。它缺乏真正的“领域知识”和“组织常识”。
因此,下一步的核心挑战,是为这些AI“实习生”注入长期记忆与持续学习的能力。如何让AI能够安全地访问和学习一个团队的完整知识库?如何让它在与团队的协作中不断进化,从一个“什么都懂一点”的通才,成长为熟悉特定业务的“专家”?这不仅是技术难题,也涉及数据隐私和安全等一系列复杂问题。只有解决了这些,AI队友才能从一个偶尔带来惊喜的“新人”,真正进化为团队中不可或-缺、稳定可靠的“资深伙伴”。
2.4 引擎盖之下:Notion AI的架构逻辑
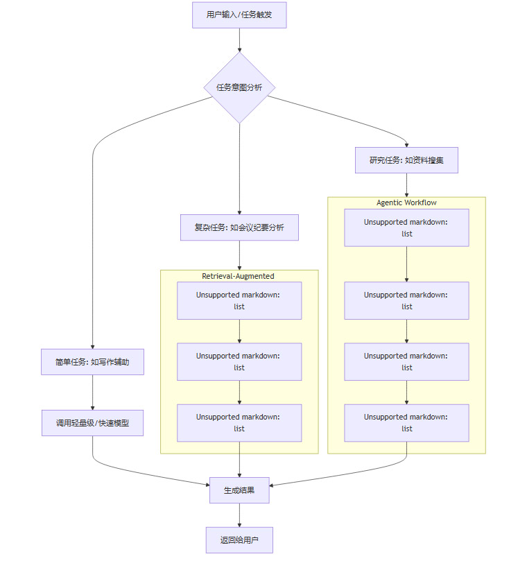
为了实现从“积木”到“队友”的进化,Notion在AI架构的设计上进行了深思熟虑的布局。其核心并非依赖单一的某个大模型,而是一套灵活、智能的模型调度与数据增强系统。
我们可以用一个简化的流程图来理解其工作原理:

这个架构的关键点在于:
智能模型路由(Intelligent Routing):Notion的AI系统会首先分析任务的类型和复杂性,然后智能地选择最合适的AI模型。对于简单的文本润色,可能会调用一个响应速度快、成本低的模型;而对于复杂的逻辑推理,则会调用像GPT-4这样能力更强的模型。这种策略旨在平衡输出质量、响应延迟和计算成本。
检索增强生成(RAG):这是Notion AI的核心优势。当处理需要背景知识的任务时,系统不会直接把问题抛给大模型,而是会先在用户的Notion工作空间中,检索与任务最相关的“块”(Blocks)。然后,它将这些检索到的、高度相关的上下文信息,与用户的原始请求一起,打包成一个信息量极大的Prompt,再发送给大模型。这极大地降低了AI产生“幻觉”(Hallucination)的概率,使其回答更贴近用户的实际情况。
代理工作流(Agentic Workflows):对于更复杂的任务,如“帮我研究一下AIGC行业的最新融资动态”,Notion AI会启动一个“代理”(Agent)。这个代理能将大任务分解成多个子步骤(如“定义关键词”、“搜索新闻”、“筛选信息”、“总结报告”),并能调用不同的工具(如内部搜索、网络浏览器)来执行这些步骤,最后将结果汇总呈现。这正是“AI队友”具备主动执行能力的雏形。
通过这套复杂的后台系统,Notion正在努力将其独特的结构化数据优势,转化为AI时代下不可复制的护城河。
三、🌊 范式转移:AI驱动下的软件产业新浪潮
%20拷贝.jpg)
Ivan Zhao认为,AI带来的变革,其深度和广度远超以往任何一次技术浪潮。它不仅仅是为现有软件增加一个新功能,而是在从根本上重塑软件的开发、交付和运营方式,推动整个行业从“工具集合”向“有机系统”的范式转移。
3.1 从“造桥”到“酿酒”:开发哲学的根本转变
传统的软件开发,遵循着一种**“工程师思维”**,可以比作“造桥”。整个过程是确定性的、可预测的:
精确的蓝图:有详细的需求文档和产品规格书。
可控的流程:遵循瀑布式或敏捷开发流程,每个阶段都有明确的输入和输出。
可预测的结果:只要遵循设计,最终交付的产品功能和行为是确定的。
然而,开发AI驱动的产品,尤其是那些深度集成的AI系统,则完全是另一回事。Ivan Zhao将其生动地比作**“酿酒”**。
创造适宜的环境:开发者无法像编写代码一样精确控制AI的行为。他们能做的,是精心设计数据、调整模型参数、构建反馈循环,为AI的“生长”创造一个最佳环境。
拥抱不确定性:AI的行为具有一定的随机性和涌现性。你无法百分之百预测它会如何响应一个从未见过的输入。开发过程充满了实验和探索。
结果是“生长”出来的:最终的产品能力,不是被精确设计出来的,而是在大量的训练和与用户的互动中“涌现”和“生长”出来的。
这种从“造桥”到“酿酒”的转变,对开发团队提出了全新的要求。传统的瀑布式开发方法论已然失效。取而代之的,是一种需要快速迭代、跨职能紧密协作(产品、工程、研究紧密结合)以及对模糊性和不确定性的高度容忍的全新工作模式。这种方法论的变革,甚至可能重塑下一代创业者运营公司的方式。
3.2 速度的竞赛:超越摩尔定律的变革节奏
这场由AI驱动的变革,其速度是前所未有的。Ivan Zhao指出,它甚至超过了互联网泡沫时期的标准迭代速度和摩尔定律时代的硬件更新速度。
模型迭代的加速:大型语言模型的性能,几乎每隔几个月就会有一次质的飞跃。今天看起来无法解决的问题,可能半年后就会被新一代模型轻松攻克。
应用创新的爆炸:基于这些基础模型,新的应用和工作流层出不穷。一个创业团队可能只需要一个周末,就能利用API构建出一个颠覆性的产品原型。
这种惊人的速度,给所有软件公司带来了巨大的压力和机遇。固步自封、反应迟缓的公司将被迅速淘汰。而那些能够拥抱变化、快速学习和迭代的团队,则有机会在新的浪潮中占据领先地位。Notion自身也感受到了这种紧迫感。Ivan Zhao在访谈中强调,驱动他们每天行动的,早已不是与某个特定对手的竞争,而是整个软件行业正在被AI彻底改写的时代背景。
3.3 竞争格局的重塑:从功能竞争到生态系统竞争
在AI时代,软件的竞争维度也发生了深刻变化。
当被问及Notion是否在与微软Office或Google Workspace竞争时,Ivan Zhao给出了一个耐人寻味的回答:Notion与它们是共存的。
这并非外交辞令,而是基于对市场差异化的深刻理解。他强调,Notion的真正优势,在于处理那些需要被放入数据库、需要结构化管理的内容,例如项目管理、任务追踪、CRM、内容日历等。这些场景恰恰是传统的、以非结构化文档为核心的Office和Workspace尚未真正深度触及的领域。
Notion通过其“乐高积木”式的自定义能力,让用户在一个统一的平台上,就能构建出满足这些复杂需求的系统,从而避免了在多个垂直SaaS工具之间切换的低效。
AI的加入,进一步强化了这种差异化。Notion的AI能够利用其结构化的数据优势,提供更精准、更深入的洞察和自动化能力。这使得竞争的焦点,从“谁的功能更多”,转向了“谁的生态系统更智能、更整合”。
未来的竞争,将是All-in-One AI平台之间的竞争。胜利者将是那些不仅能提供强大的基础模型,更能将AI无缝融入用户完整工作流,并围绕其构建起繁荣开发者和模板生态的平台。
四、🌱 生态与未来:Notion的成长之道与终极愿景
%20拷贝.jpg)
一个伟大的产品,不仅需要卓越的技术和设计,更需要健康的商业模式和繁荣的社区生态来支撑其长期发展。
4.1 降低门槛:从“一袋积木”到“主题套装”
Notion的强大灵活性,也带来了一个不可避免的挑战——学习曲线。对于一个新用户来说,面对一个空白的页面,可能会感到无从下手,就像拿到一大袋散装乐高积木,却不知道该搭什么。
为了解决这个问题,Notion采取了与乐高公司类似的策略:提供主题套装和预制模板。
官方模板库:Notion提供了大量由官方制作的、针对不同场景(如项目管理、会议纪要、个人规划)的精美模板。用户可以一键复制,立即上手使用,大大降低了入门门槛。
社区模板市场:更重要的是,Notion拥有一个极其活跃的用户社区。无数富有创造力的用户和“Notion大使”,制作并分享了成千上万的模板,覆盖了从学生笔记到创业公司OS的各种需求。这个模板市场不仅是产品功能的延伸,更成为了Notion病毒式传播和用户增长的重要引擎。
这种从“散装积木”到“主题套装”的演进,让Notion在保持其核心灵活性的同时,也变得更加亲民和易于上手。
4.2 “小而精”的团队哲学:人才密度大于团队规模
在公司规模和团队结构上,Notion也展现出与众不同的理念。尽管公司估值早已超过百亿美元,用户数突破1亿,但Ivan Zhao始终坚持保持团队的紧凑性,避免盲目扩张。
他坚信,人才密度远比绝对人数更重要。一个由顶尖人才组成的、紧密协作的小团队,其执行效率和创新能力,往往远超一个臃肿庞大的组织。这种“小而精”的理念,与他们早期在京都两人重启的经历一脉相承,已经内化为公司的核心文化。
这种组织结构,也使得Notion能够更好地适应AI时代快速变化的环境。小团队决策链短,沟通成本低,能够更快地对新技术、新机遇做出反应。
4.3 终极愿景:为下一代创业者赋能
当被问及两年后的Notion会是什么样子时,Ivan Zhao的回答清晰而坚定:他们将继续专注于AI与模块化架构的深度融合。
最终的目标,是让任何一个用户,无论是否具备编程能力,都能够轻松地创建、定制和部署强大的AI队友,来帮助他们自动化处理那些重复、繁琐的知识工作。
他相信,这将为下一代创业者带来一种全新的公司运营范式。未来的创业公司,可能不再需要庞大的支持团队。创始人可以利用Notion这样的平台,快速搭建起公司的“数字操作系统”,并用AI队友来处理大部分的运营工作,从而将所有精力聚焦于产品创新和客户服务。
这不仅是对生产力工具的重新定义,更是对未来工作组织形式的一次大胆想象。
总结
从京都古寺旁的潜心重构,到如今引领AI生产力浪潮,Notion的旅程,是一部关于产品哲学、技术信仰和商业远见的生动史诗。Ivan Zhao的分享,为我们描绘了一幅清晰的路线图:
过去:通过“软件乐高”的模块化理念,打破SaaS工具的“信息孤岛”,构建了一个统一、灵活的知识工作平台。
现在:通过深度融合AI,将静态的“积木”激活为主动协作的“AI队友”,致力于将团队的执行力放大到新的量级。
未来:推动软件行业从“工具集合”向“有机系统”的范式转移,并最终赋能每一个个体和团队,让他们在AI时代拥有构建自己理想工作方式的超能力。
这场由AI驱动的生产力革命才刚刚拉开序幕。工具正在以前所未有的速度“长出”工作能力,它们不再仅仅是我们手中的锤子和螺丝刀,而将成为与我们共思、共创的智能伙伴。而像Notion这样的先行者,正在为我们铺设通往那个未来的道路。这条路,充满了挑战,但也蕴藏着无限的可能。
📢💻 【省心锐评】
AI正将软件从“死”的工具变为“活”的系统。Notion的模块化基石,恰好为AI的“灵魂”提供了最佳的“肉身”,这不仅是产品设计的胜利,更是对未来工作形态的深刻预见。

评论