【摘要】现实世界资产(RWA)上链,正催生一场深刻的职业变革。传统金融专长与Web3技术栈的融合,定义了“协议策略师”等新岗位,本文为这一转型提供了系统性的技术路径与实战指南。
引言
信息技术的每一次范式迁移,都会重塑商业世界的版图,并催生全新的职业物种。从大型机到个人电脑,从互联网到移动互联网,历史一再印证此理。今天,我们正站在新一轮变革的起点。区块链技术,特别是其在现实世界资产(Real World Assets, RWA)代币化领域的应用,正在搭建一座连接数万亿传统金融市场与去中心化数字世界的桥梁。
这场变革的核心,并非对传统金融的颠覆,而是一次底层执行与清算架构的升维。它所带来的冲击,首先体现在对人才能力模型的重构上。市场的天平开始倾斜,单一维度的专家正在失去优势。一位精通贴现现金流模型(DCF)的金融分析师,若对智能合约的执行逻辑一无所知,将无法设计出稳健的链上资产协议。反之,一位熟练编写Solidity合约的开发者,若不理解资产支持证券(ABS)的特殊目的实体(SPV)结构,其构建的系统也可能在合规与风险的现实面前不堪一击。
这种结构性的技能缺口,为市场带来了巨大的“人才套利”空间。它呼唤一种新的角色——“协议策略师”(Protocol Strategist)。这个角色是金融工程师、软件架构师与合规专家的结合体。他们不再仅仅是金融产品的“分析者”,更是链上经济体系的“设计者”。本文的目的,就是为那些身处传统金融领域,渴望抓住这次时代机遇的专业人士,绘制一幅详尽的职业跃迁地图。我们将深入剖析所需的核心技能,解构新兴岗位的职责,并提供一套从理论学习到项目实战的系统性转型方案。
一、 ❖ 技能鸿沟:两种专业主义的碰撞与融合
%20拷贝-ogwg.jpg)
RWA的本质,是将有形或无形的链下资产权利,通过法律和技术手段映射为链上可编程的数字凭证(Token)。这个过程横跨了法律、金融和计算机科学三个领域,其复杂性也暴露了当前人才市场的结构性断层。
1.1 传统金融分析师的能力边界
传统金融体系培养的分析师,在处理确定性高、规则明确的中心化系统时,拥有无可比拟的优势。他们的核心能力栈构成了RWA价值评估的基石。
1.1.1 精密的资产估值与定价
金融分析师熟练运用多种估值模型,对资产的内在价值进行精确计算。无论是对一家公司的股权进行DCF估值,还是对一笔房地产抵押贷款的未来现金流进行预测,这些都是评估RWA底层资产质量的核心环节。没有扎实的资产基本面分析,链上协议的价值便成了无源之水。
1.1.2 结构化的风险建模
风险管理是金融的永恒主题。分析师通过量化模型评估信用风险(PD, LGD, EAD)、市场风险(VaR, Stress Testing)和流动性风险。他们设计的结构化产品,如资产支持证券(ABS),通过分层(Tranching)和超额抵押(Overcollateralization)等手段,将基础资产的风险进行分割和再分配。这种风险隔离与缓释的工程思维,是设计RWA协议安全边界的直接参照。
1.1.3 严谨的法律与合规框架
金融业务在严格的监管框架内运行。分析师必须理解并应用KYC(了解你的客户)/AML(反洗钱)规则,并熟悉通过SPV、信托等法律实体实现资产隔离与破产保护的复杂操作。RWA的合规性,恰恰建立在如何将这些成熟的链下法律架构与链上身份和交易系统有效对接之上。
然而,他们的知识体系在Web3的世界里遇到了“次元壁”。智能合约的自动化与不可篡改性、Token经济学的激励机制设计、DAO的去中心化治理模式,这些都超出了他们熟悉的范畴。他们习惯于依赖中心化机构的信用背书和法律强制执行,而对基于代码和共识的信任机制感到陌生。
1.2 Web3原生开发者的知识盲区
Web3开发者是数字世界的建设者,他们成长于一个开放、无需许可的环境中,其技能组合天然地面向去中心化系统。
1.2.1 智能合约与协议开发
开发者精通Solidity或Vyper等语言,能够构建在以太坊虚拟机(EVM)上运行的去中心化应用(DApp)。他们理解链上状态的变迁、Gas费用的优化、以及如何通过协议间的可组合性创造出新的金融产品(所谓的“货币乐高”)。
1.2.2 Token经济学与机制设计
Web3原生人才懂得如何设计一个代币的发行、分配和效用,以引导社区行为,激励网络参与者(如流动性提供者、验证者)共同维护生态系统的稳定与增长。
1.2.3 去中心化治理(DAO)
他们熟悉通过链上投票、提案系统(如Snapshot)等工具实现的社区治理模式,理解如何平衡不同利益相关方的诉求,推动协议的迭代与演进。
但当他们面对RWA时,短板同样明显。他们可能低估了金融产品的复杂性和现实世界的法律约束。一个简单的链上借贷协议,一旦底层资产是需要进行繁琐法律登记和强制执行的房地产,其复杂度便指数级上升。开发者往往缺乏对跨境税务、证券法、数据隐私保护等合规“红线”的敬畏,这使得他们构建的系统在走向大规模应用的道路上布满隐患。
1.3 市场缺口:复合型人才的价值凸显
RWA的落地,需要有人能够同时讲两种“语言”,并在这两种语言之间进行精准“翻译”。市场急需的,正是能够弥合这一鸿沟的复合型人才。下面的表格清晰地展示了三类角色在关键能力维度上的差异与重叠。
从上表可以看出,协议策略师并非简单的技能叠加,而是在理解两个领域底层逻辑的基础上,进行创造性的融合。他们是确保RWA项目既能利用区块链技术优势,又能在现实世界中稳健运行的关键枢纽。
二、 ❖ 新兴岗位画像:数字金融时代的架构师
技能鸿沟催生了需求,市场则通过创造新的职位来回应这种需求。这些新兴岗位不再是传统金融或纯粹技术的延伸,而是全新的物种。它们共同构成了RWA项目从设计、构建到运维的核心团队。
2.1 协议策略师 (Protocol Strategist)
这是RWA生态中最核心的“大脑”角色,其职责是定义一个RWA协议的“物理定律”和“社会规则”。
2.1.1 经济模型与激励机制设计
协议策略师需要回答一系列根本性问题。资产如何上链?收益如何分配?风险由谁承担?他们设计的经济模型必须是一个能够自我强化的正反馈循环。例如,在设计一个基于贸易融资应收账款的RWA协议时,策略师需要:
定义流动性激励:如何通过发行治理代币或协议分红,吸引资金进入流动性池,为资产方提供融资?
设计风险分担机制:是否设立一个保险基金(Staking Pool)?如果发生违约,是先由保险基金赔付,还是由流动性提供者按比例承担损失?
设定费用结构:协议收取多少服务费(Origination Fee, Performance Fee)?这些费用如何分配给协议财库、治理代币持有者和核心团队?
2.1.2 核心参数与治理框架
协议的稳健运行,依赖于一系列关键参数的科学设定。策略师负责建立参数化的模型,并为社区治理提供决策依据。
参数设定:例如,一个房地产抵押贷款协议的贷款价值比(LTV)、**清算阈值(Liquidation Threshold)和清算罚金(Liquidation Penalty)**应该设为多少?这些参数需要基于对底层资产波动性、市场流动性和法律执行成本的综合分析。
治理提案:当市场环境变化时,策略师需要向DAO提交调整参数的治理提案,并提供详尽的数据分析报告,论证其合理性与必要性。
协议策略师的最终交付物,不是代码,而是一套逻辑严密、可执行的协议规范(Protocol Specification),它将成为开发团队构建智能合约的蓝图。
2.2 数字资产结构师 (Digital Asset Structurer)
如果说协议策略师是总设计师,那么数字资产结构师就是负责将蓝图转化为具体“建筑结构”的工程师。他们专注于解决资产从链下到链上的“最后一公里”问题。
2.2.1 法律实体的工程化
RWA的核心挑战之一,是如何将链下资产的合法所有权或收益权,与链上代币进行牢固绑定。结构师需要与律师团队紧密合作,设计出最优的法律实体方案。
SPV/信托设计:选择在哪个司法管辖区(如开曼群岛、瑞士、特拉华州)设立SPV或信托,以实现最佳的税务筹划和破产隔离效果。
法律文件模板化:将资产转让协议、信托契约等法律文件中的关键条款进行参数化,使其能够与智能合约的逻辑相对应。
2.2.2 资产代币化的流程设计
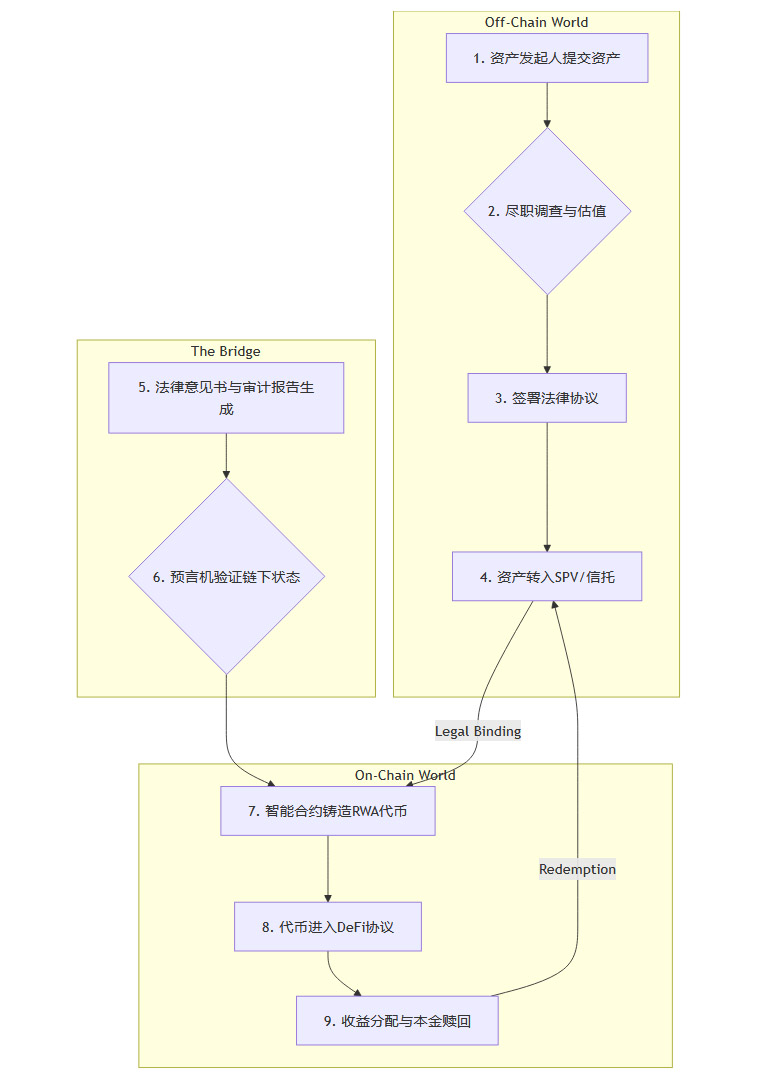
结构师需要绘制出资产上链的全流程图,确保每一步都清晰、合规且高效。这个过程可以用下面的Mermaid流程图来表示。

数字资产结构师的工作,是确保从A到I的整个闭环中,法律流、信息流和价值流能够无缝衔接,防止出现链上状态与链下现实脱节的风险。
2.3 链上风险官 (On-Chain Risk Officer)
这是一个结合了传统金融风控、量化分析和网络安全的新型角色。他们是协议的“免疫系统”,负责识别、度量和管理RWA协议面临的双重风险。
2.3.1 双重风险矩阵的构建
链上风险官需要建立一个全面的风险监控框架,这个框架必须同时覆盖链下和链上两个维度。
2.3.2 风险监控与自动化预警
风险官需要利用链上数据分析工具(如Dune Analytics, Nansen)和传统的风险管理软件,建立一个实时的风险仪表盘(Risk Dashboard)。
关键风险指标(KRIs):监控协议的总锁仓价值(TVL)、资产集中度、平均贷款期限、逾期率、抵押品清算健康度等指标。
自动化预警:设置阈值,当某个KRI超过预警线时,系统能自动通过Telegram、Discord等渠道向核心团队和社区发出警报。
2.3.3 压力测试与应急预案
风险官的职责不仅是监控,更要主动防御。他们需要定期对协议进行压力测试,模拟极端市场情况(如“黑天鹅”事件)下协议的反应。例如,模拟主要抵押品价格在1小时内下跌50%,测试清算机制是否能有效工作,以及是否会引发连锁反应。基于测试结果,他们需要制定详细的应急预案,包括紧急暂停协议、调整风险参数、启动保险基金等。
这三个新兴岗位,共同构成了一个稳健RWA协议的“铁三角”。策略师定义方向,结构师搭建路径,风险官保障安全。对于寻求转型的金融分析师而言,这三个方向都存在巨大的机会,可以根据自身的背景和兴趣进行选择和深耕。
三、 ❖ 职业跃迁路径:一份系统性的转型执行方案
%20拷贝-ytmm.jpg)
从传统金融分析师到RWA协议策略师的跃迁,不是一蹴而就的,它需要一个结构化的学习和实践过程。以下是一个可供参考的四阶段转型路线图,旨在帮助从业者在12个月内系统地完成知识体系的重构和实战能力的培养。
3.1 阶段一:基础构建期 (Months 1-3) - 语言与思维的切换
这个阶段的目标是建立对Web3世界最基本的认知,完成从中心化到去中心化思维的切换。重点在于理解“代码即法律”(Code is Law)的内涵,并掌握与区块链交互的基本工具。
3.1.1 理论学习:理解第一性原理
区块链核心概念:深入学习分布式账本、共识机制(PoW, PoS)、哈希函数、公私钥体系和默克尔树等基本原理。不要停留在表面概念,要理解它们为何能共同构成一个无需信任的系统。
以太坊与EVM:重点学习以太坊的账户模型、交易生命周期、Gas机制和EVM(以太坊虚拟机)的工作原理。理解EVM是理解所有智能合约行为的基础。
智能合约基础:学习Solidity语言的基础语法。目标不是成为一个专业的合约开发者,而是能够读懂主流的DeFi协议合约,理解其核心逻辑。
3.1.2 推荐资源与工具
在线课程:Coursera上的《Blockchain Basics》、Udemy的《Ethereum and Solidity: The Complete Developer's Guide》。
入门教程:CryptoZombies (一个通过游戏学习Solidity的互动教程)、WTF Academy (面向开发者的Web3开源教程)。
必备工具:安装并熟练使用MetaMask钱包,学会在Etherscan等区块浏览器上查询交易、读取合约数据。
3.1.3 阶段性成果
能够清晰地向非技术人士解释区块链的工作原理。
完成至少一个基础的Solidity合约编写与部署(例如,一个简单的ERC-20代币合约)。
能够独立完成链上交互,如在Uniswap上进行交易、在Aave上进行存借款。
3.2 阶段二:深度探索期 (Months 4-6) - 解构DeFi与RWA协议
在掌握了基础知识后,这个阶段的重点是深入研究现有的链上金融应用,通过“解剖麻雀”的方式,理解协议设计的精髓。
3.2.1 DeFi协议分析
选择几个主流的DeFi协议(如MakerDAO, Aave, Uniswap, Curve),进行深度分析。
白皮书与文档精读:阅读官方文档,理解其核心机制,如MakerDAO的CDP(抵押债仓)模型、Aave的浮动利率模型、Uniswap的AMM(自动做市商)算法。
链上数据分析:使用Dune Analytics等工具,查询协议的关键数据,分析其用户行为、资金流动和风险指标。尝试复刻或创建自己的数据仪表盘。
撰写分析报告:将你的研究成果整理成分析报告。这不仅能巩固学习效果,也能成为你未来的作品集。
3.2.2 RWA项目案例研究
将焦点转向RWA赛道,选择几个代表性项目(如Centrifuge, Maple Finance, Goldfinch)进行穿透式分析。
资产端分析:研究它们引入的现实世界资产是什么类型?(例如,发票、小微企业贷款、贸易融资)。这些资产的风险收益特征如何?
结构化设计分析:分析它们的法律结构和代币化模型。资产是如何通过SPV进行隔离的?代币(如Centrifuge的TIN/DROP)是如何实现风险分层的?
风险管理机制分析:研究它们的信用评估、违约处理和流动性管理机制。它们如何利用链上和链下数据进行风控?
3.2.3 阶段性成果
完成2-3份主流DeFi协议的深度分析报告。
完成1-2份RWA项目的穿透式案例研究报告。
能够熟练使用Dune Analytics等工具进行链上数据分析。
3.3 阶段三:实战应用期 (Months 7-9) - 从输入到输出
理论学习和案例分析是输入,这个阶段的核心是开始进行创造性的输出,将所学知识应用到模拟项目中,打造自己的核心作品集(Portfolio)。
3.3.1 项目一:撰写一份完整的RWA白皮书
选择一个你熟悉的现实世界资产类别(例如,汽车租赁合同、音乐版权收益),为其设计一个完整的RWA代币化方案,并撰写一份白皮书。白皮书应至少包含以下部分:
项目愿景与市场分析:阐述该资产代币化的价值和市场机会。
法律与合规架构:设计SPV结构、司法管辖区选择和KYC/AML方案。
技术实现:描述代币标准(如ERC-20)、资产上链流程、预言机的使用。
经济模型:设计代币的发行、分配、收益分配模型和治理机制。
风险管理:分析项目面临的各类风险,并提出相应的缓释措施。
3.3.2 项目二:设计一个风险管理仪表盘DEMO
基于你设计的RWA项目,使用Figma、Excel或Tableau等工具,设计一个风险管理仪表盘的原型。仪表盘应清晰地展示核心风险指标,如:
资产池健康度(逾期率、违约率)
抵押品价值与覆盖率
流动性池深度与利用率
关键参数的压力测试结果
3.3.3 项目三:起草一份DAO治理提案
选择一个真实的、你深入研究过的RWA或DeFi协议,针对其某个具体问题(如风险参数不合理、激励机制效率低下),起草一份高质量的治理提案。提案需要:
明确的问题陈述:清晰地定义问题所在。
详尽的数据支持:通过链上数据分析,论证问题的严重性。
具体的解决方案:提出明确的参数调整建议或机制修改方案。
潜在影响分析:分析提案通过后可能带来的正面和负面影响。
3.3.4 阶段性成果
一份高质量、逻辑严密的RWA项目白皮书。
一个可视化的风险管理仪表盘DEMO。
一份可公开发布的DAO治理提案草案。
这些作品集是你求职时最有力的“武器”,远胜于任何证书或简历上的描述。
3.4 阶段四:能力整合与求职期 (Months 10-12) - 融入生态
最后阶段的目标是将你的新能力与传统经验进行有机结合,并在求职市场中精准定位,找到合适的切入点。
3.4.1 经验转译:重塑你的个人品牌
你需要学会用Web3的“语言”来重新包装和阐述你的传统金融经验。这是一种“经验的迁移”。
3.4.2 认证与社区参与
专业认证:关注并参与行业内新兴的专业认证,如国际RWA研究协会(IRWA)、区块链与数字货币协会(IBCA)等组织提供的专项课程和认证。这能为你的转型提供权威背书。
社区贡献:积极参与目标项目的Discord和论坛讨论,为你起草的治理提案争取社区支持,或者为项目提供免费的投研分析。在Web3世界,贡献比履历更重要。
3.4.3 求职与面试准备
目标岗位:重点关注RWA项目、Web3风险投资机构、链上数据分析公司和加密原生做市商等招聘的“协议专家”、“风险研究员”、“产品经理(DeFi)”等职位。
面试准备:准备好深入阐述你的作品集项目。面试官会非常关心你的思考过程。准备回答一些典型问题,例如:
“如果要你从零开始设计一个代币化的私人信贷基金,你会怎么做?”
“你认为当前RWA领域最大的风险是什么?如何从协议层面进行缓解?”
“如何平衡一个协议的去中心化、合规性和资本效率这三个目标?”
通过这四个阶段的系统性努力,一位传统金融分析师完全有能力完成向RWA协议策略师的华丽转身,成为数字金融新时代的抢手人才。
四、 ❖ 经验转译:将传统优势升维为核心竞争力
转型成功的关键,不在于完全抛弃过去,而在于如何将既有的、经过市场检验的传统金融经验,创造性地“转译”为在RWA领域的独特优势。这不仅是知识的平移,更是思维模型的升维。你的传统背景不是包袱,而是你在众多Web3原生竞争者中最坚固的护城河。
4.1 从资产尽职调查到链上信息预言机设计
在传统金融中,分析师通过阅读财报、行业报告和进行实地调研来完成对一个资产包的尽职调查。这是一个高度依赖人工和经验的过程。
传统模式:信用分析师评估一家公司的偿债能力,会分析其资产负债表、利润表和现金流量表。结论最终体现为一份静态的信用评级报告。
RWA转译:协议策略师需要将这个尽调过程“协议化”。核心任务是定义一个“最小信息集合”(Minimum Viable Information Set),即需要哪些关键数据才能在链上实时评估资产的健康状况。你不再是报告的撰写者,而是数据预言机(Oracle)需求的定义者。你需要设计数据清单,规定数据更新频率,并为数据的缺失或异常设计容错机制。例如,对于一笔应收账款,你需要定义的链上可验证数据可能包括:发票金额、到期日、付款方信用评分(通过链下服务商API获取)等。
4.2 从结构化产品设计到可组合的代币化策略
传统投行中的结构化产品专家,擅长将基础资产池(如抵押贷款)进行风险和收益的重新打包,创造出不同风险等级的证券(Tranches)。
传统模式:通过设立SPV,发行A、B、C不同层级的债券,现金流按“瀑布”顺序分配,风险自下而上承担。整个结构是固定的,流动性依赖于二级市场的交易商。
RWA转译:协议策略师将这种分层思想,用可编程的代币来实现。例如,Centrifuge的TIN/DROP代币模型就是ABS结构在链上的直接映射。TIN代币代表了初级(Junior)部分,承担首先亏损的风险,但享受更高的潜在收益;DROP代币代表了优先级(Senior)部分,风险较低,收益也更稳定。你的工作不再是起草长达数百页的募集说明书,而是设计智能合约的参数和规则,定义TIN和DROP之间的交互逻辑。更进一步,这些代币化的风险层级可以作为“金融乐高”,无缝接入到其他DeFi协议中,创造出前所未有的流动性和可组合性。
4.3 从投资者关系管理到去中心化社区治理
传统公司的投资者关系(IR)部门,负责与股东、分析师进行沟通,传递公司价值,管理市场预期。这是一个中心化的、单向或双向的沟通模式。
传统模式:定期发布财报,召开业绩说明会,回应少数大股东的质询。沟通是周期性的,且信息披露受到严格管制。
RWA转译:在DAO治理的框架下,沟通是持续的、透明的、多对多的。协议策略师需要扮演类似IR的角色,但面向的是一个全球化、匿名的代幣持有者社区。你的工作不再是准备PPT,而是撰写逻辑严密、数据详实的治理提案。你需要通过Discord、Telegram和社区论坛,解释协议的运行状况,论证参数调整的必要性,并引导社区就协议的未来发展达成共识。这种软实力,即在去中心化环境中建立信任和影响力的能力,对于协议的长期成功至关重要。
五、 ❖ 成果导向:构建无法忽视的作品集与面试策略
%20拷贝-yqzs.jpg)
在Web3领域,实践和作品远比一纸文凭更有说服力。一个精心构建的作品集,是你向潜在雇主展示你已完成转型的最直接证据。面试的重点,也将围绕你解决实际问题的能力展开。
5.1 核心作品集的构成要素
你的作品集应该像一个工具箱,系统性地展示你在战略设计、风险管理和执行落地等方面的综合能力。
5.1.1 RWA项目白皮书
这是你作品集的基石。它全面展示了你从0到1构建一个RWA协议的思考过程。一份优秀的白皮书,本身就是一篇高质量的行业研究报告和一份可行的商业计划书。它证明了你不仅理解技术,更懂得商业和金融的本质。
5.1.2 风险分析看板原型
这个作品展示了你的量化分析和风险建模能力。它将抽象的风险概念,转化为具体、可度量的关键绩效指标(KPIs)。无论是用Excel搭建一个复杂的动态模型,还是用Tableau或Figma设计一个交互式的仪表盘原型,它都证明了你具备将协议“透明化”和“可管理化”的能力。
5.1.3 DAO治理提案
这可能是最能体现你“Web3 Native”思维的作品。它表明你已经深入到一个真实的社区中,理解其痛点,并能提出建设性的解决方案。一份被社区热烈讨论甚至采纳的提案,是你能力最直接的证明。
5.2 面试中的关键问题拆解
面试官会通过一系列开放性问题,来评估你的思维深度和问题解决能力。准备好以下几类问题的深入思考。
5.2.1 设计类问题:“如果要你将‘X资产’代币化,你会如何设计整个方案?”
这个问题旨在考察你的系统性思维。一个完整的回答应该覆盖:
法律合规层:选择哪个司法管辖区?采用SPV还是信托?如何解决KYC/AML问题?
技术实现层:资产所有权如何与代币绑定?需要哪些预言机来喂价和验证状态?
经济模型层:收益从何而来?如何设计激励机制吸引流动性?费用结构如何设定?
风险管理层:主要的风险点是什么(信用、市场、操作)?如何设计清算、保险等风险缓释机制?
5.2.2 行业洞察类问题:“你认为当前RWA赛道面临的最大挑战是什么?协议层面可以做些什么?”
这个问题考察你对行业宏观格局的理解。你的回答不应停留在泛泛而谈(如“监管不确定性”),而应深入到协议设计的具体层面。例如,你可以讨论:
预言机风险:RWA资产的估值和状态验证高度依赖链下数据,预言机成为单点故障风险。解决方案可能包括引入多个独立预言机节点、建立社区仲裁机制等。
法律执行的“最后一公里”:当链下资产违约时,链上代币持有者如何通过法律途径行使追索权?解决方案可能涉及将法律合同的关键条款哈希上链,并与去中心化身份(DID)系统结合,以简化司法流程。
5.2.3 权衡取舍类问题:“在设计一个RWA协议时,你如何在去中心化、合规性与资本效率之间做出权衡?”
这个问题没有标准答案,它考察的是你的价值观和决策框架。一个成熟的回答应该承认这三者之间存在天然的张力,并能提出具体的权衡策略。例如:
合规与去中心化:可以通过设计“许可池”(Permissioned Pools)来实现。池子本身是去中心化的智能合约,但只有通过KYC验证的地址才能存入资金,从而在协议层面实现合规。
资本效率与安全:过高的抵押率(如150%)虽然安全,但资本效率低下。可以通过引入信用评分模型、设立分层风险基金等方式,在保证一定安全边际的前提下,适度降低抵押率,提高资本效率。
结论
从金融分析师到协议策略师的职业跃迁,其本质是从一个成熟、规则明确的体系,进入一个正在野蛮生长、规则待建的新大陆。这趟旅程无疑是充满挑战的,它要求从业者走出舒适区,以归零的心态去学习全新的技术范式和协作文化。
然而,这同样是一次历史性的机遇。RWA正在将人类社会最大规模的资产类别,逐步迁移到一个更透明、高效、全球化的金融基础设施之上。在这场宏大的迁徙中,那些能够同时理解旧世界规则和新世界语言的“双语者”,将成为无可替代的核心建设者。他们不再仅仅是解读财务报表的分析师,而是设计未来金融协议的架构师。这个转变虽然艰难,但其回报,将是亲手塑造下一个金融时代的入场券。
📢💻 【省心锐评】
RWA的核心是风险与代码的联姻。传统金融经验是构建这座桥梁最稀缺的蓝图,协议策略师正是执笔的工程师。

评论