【摘要】企业级Agent正从辅助工具演进为业务引擎。其规模化落地依赖技术底座、场景选择与平台化能力,将重塑To B市场的增长范式与核心竞争力。
引言
近两年,企业级AI Agent已从技术圈的概念探讨,迅速转变为业务侧的刚性需求。市场关注点清晰地从“是否需要AI”漂移至“如何用好Agent”。这种转变背后,是企业对效率、成本和决策质量的极致追求。数据显示,2025年中国企业级AI Agent市场规模有望达到数百亿元级别,2023至2027年的复合增长率预计将维持高位。这表明,市场已越过概念普及期,正式进入价值验证与规模化应用并行的阶段。Agent不再是锦上添花的工具,而是驱动业务增长、重塑流程的核心引擎。
一、🚀 市场拐点与技术时机
%20拷贝-xksl.jpg)
企业级Agent的爆发并非偶然,它是市场需求与技术成熟度在特定时间点交汇的产物。理解这一拐点,是制定正确战略的前提。
1.1 市场需求侧的结构性变化
当前,企业面临双重压力。一方面是宏观经济环境带来的降本增效诉求,另一方面是数字化转型深化带来的业务敏捷性要求。传统的软件和SaaS解决了流程电子化的问题,但并未完全解决流程自动化与智能化的问题。大量依赖人工判断、跨系统协调、非结构化数据处理的环节,成为效率瓶颈。Agent恰好填补了这一空白,它能够模拟甚至超越人类专家在特定领域的认知与执行能力,直接作用于业务价值链。
1.2 技术供给侧的成熟与完备
技术的准备就绪是另一关键因素。
模型能力的跃迁。国产大模型在近几年的追赶中,已从“跟跑”进入部分领域的“并跑”阶段。这不仅是参数规模的提升,更是在模型结构、训练策略和推理优化上的实质性进步。
工程化能力的完善。围绕大模型的工程化技术,如RAG(检索增强生成)、向量数据库、Agentic框架(如LangChain, AutoGen)等快速成熟,为构建可靠、可控的企业级Agent应用铺平了道路。
可靠性的保障。早期AI应用中普遍存在的“幻觉”问题,通过引入知识图谱、RAG溯源等机制得到有效缓解,使得Agent的输出结果可解释、可追溯,满足了企业级应用对严肃性的要求。
二、🔧 技术底座的三重突破
一个技术能否规模化,关键看其底座是否坚实。企业级Agent的可用性,建立在模型、场景和可靠性三个维度的同步突破之上。
2.1 模型能力突破,从单一到矩阵
现代企业级Agent的背后,不再是单一的通用大模型,而是一个分层、协同的模型矩阵。这种架构提供了兼顾广度与深度的能力支撑。
2.1.1 模型矩阵的分层结构
一个典型的企业级模型矩阵通常包含以下四个层次。
这种矩阵式架构,使得企业可以像调用微服务一样,根据任务的复杂度和专业性,动态组合和调度最合适的模型资源,实现了成本与效果的最佳平衡。
2.1.2 推理与工具使用能力的增强
模型本身的能力也在演进。现代大模型通过思维链(Chain-of-Thought)、ReAct(Reasoning and Acting)等技术,显著提升了复杂任务的推理和规划能力。更重要的是,模型学会了使用工具。通过Function Calling或插件机制,Agent能够调用外部API、查询数据库、执行代码脚本,从而将虚拟世界的智能延伸到对物理世界和企业内部系统的实际操作中。
2.2 场景能力突破,从辅助到核心
技术能力的提升,直接推动了应用场景的深化。Agent正从企业的边缘辅助环节,渗透到核心业务的全链路。
2.2.1 业务流程的端到端改造
过去,AI在企业中的应用多是点状的,比如一个智能客服机器人或一个OCR识别工具。它们优化的是单个任务节点。而企业级Agent的目标是实现业务流程的端到端(End-to-End)自动化与智能化。
以财务领域的费用报销流程为例,一个财务Agent可以完成从发票采集、OCR识别、三单匹配(发票、订单、入库单)、合规性审核、账目录入到支付指令生成的全过程。这串联起了多个原本需要人工干预的环节,实现了流程的闭环。
2.2.2 核心业务领域的深度渗透
Agent的应用已广泛覆盖企业的核心职能部门。
财务。自动对账、预算分析、财务报告生成、风险监控。
供应链。需求预测、智能补货、库存管理、物流路径规划。
制造。生产调度、设备预测性维护、质量控制(QC)分析。
人力资源。简历筛选、智能面试安排、员工入离职流程自动化、政策问答。
客户服务。全渠道客户意图识别、工单自动处理、客户情绪分析与流失预警。
2.3 可靠性突破,从可用到可信
企业应用,尤其是核心业务应用,对可靠性的要求远高于消费级应用。“不出错”比“更聪明”重要。当前,一系列技术保障了Agent在企业环境中的可靠与合规。
RAG与知识图谱。这是解决“AI幻觉”最有效的手段之一。Agent在回答问题或做出决策时,会被强制要求从企业内部的知识库(如文档、数据库、知识图谱)中检索相关依据,并提供溯源链接。这确保了输出内容的事实一致性。
权限与审计。企业级Agent平台必须与企业现有的身份认证和权限管理体系(如RBAC)深度集成。Agent的每一次操作,无论是数据查询还是系统调用,都受到严格的权限控制,并被记录在不可篡改的审计日志中,确保行为可追溯、责任可界定。
数据安全与脱敏。在处理敏感数据时,平台会自动进行数据脱敏、加密存储和传输。对于数据主权要求极高的企业,私有化部署或混合云部署方案成为标配,确保核心数据不出企业内网。
三、📈 价值验证与量化成果
%20拷贝-kght.jpg)
理论上的突破最终需要通过实践来检验。头部企业已经通过部署Agent获得了可观且可量化的商业价值。
3.1 大型集团的决策与运营增效
在管理层级多、业务系统复杂的集团型企业,Agent扮演了“超级数据分析师”和“智能运营助理”的角色。
财务Agent。能够自动完成跨事业部、跨地域的月度财务核算和报表合并,将财务人员从繁重的重复性工作中解放出来,投入到更高价值的财务分析和战略支持中。
决策支持Agent。通过打通ERP、CRM、SCM等多个系统的数据,为管理者提供实时的业务洞察。例如,它可以主动预警现金流风险,或分析不同产品线的盈利能力,实现从“人找数据”到“数据与洞察主动找人”的转变,显著提升决策效率与科学性。
3.2 智慧港口的作业流程优化
港口是典型的复杂协同场景。华为云在山东港口的案例中,作业调度Agent成为整个运营系统的“智能大脑”。
实时数据驱动。Agent整合船舶到港时间、堆场容量、集卡位置、天气等多维实时数据。
动态智能调度。基于这些数据,Agent动态规划最优的集装箱装卸方案和场内运输路径。
量化成果。最终实现了港口整体作业效率提升10%,车辆在港等待时间缩短30%。在物流行业,时间就是成本和竞争力,这些数字背后是巨大的经济效益。
3.3 供应链与能源行业的精细化运营
在库存和生产管理领域,Agent的价值同样显著。
库存管理Agent。以烘焙原料企业立高食品为例,通过引入Agent结合销售预测与生产计划,实现智能补货与调拨,最终使其库存周转率提升了73%。这意味着更少的资金占用和更低的仓储成本。
生产调度Agent。在晋云煤矿这样的传统能源行业,Agent对采掘、运输等环节进行智能监控和调度,带来了5%的作业效率提升。在一个高度成熟和标准化的行业里,任何一个百分点的效率提升都意味着可观的收益和更高的安全保障。
四、🗺️ 落地路径规划
看到成功案例后,企业最关心的问题是如何开始。一个系统性的落地路径规划,可以有效避免项目“烂尾”,确保投入产出比。
4.1 场景选择,结构化评估
盲目跟风是项目失败的主要原因之一。选择正确的切入点至关重要。可以结合使用两种评估模型。
4.1.1 四象限模型,明确战略定位
该模型帮助企业从战略层面思考Agent的应用方向。
对于大多数企业,应从“劳动力”和“生产力”象限切入,风险可控,价值明确。
4.1.2 三维价值矩阵,量化场景优先级
在确定战略方向后,可以用三维矩阵对具体的候选场景进行打分和排序。
业务价值(Business Value)。场景是否解决核心痛点?能否带来显著的成本节约或收入增长?这里可以应用“三多原则”——数据多、流程多、人员多的地方,通常是价值洼地。
技术可行性(Technical Feasibility)。当前的技术能否支持场景实现?任务复杂度如何?对实时性、准确性要求多高?
数据可得性(Data Availability)。企业内部是否有足够、高质量的数据来驱动Agent?数据是否打通?数据治理情况如何?
通过对每个潜在场景在这三个维度上打分(例如1-5分),可以计算出综合得分,优先选择得分最高的“甜蜜点”场景。
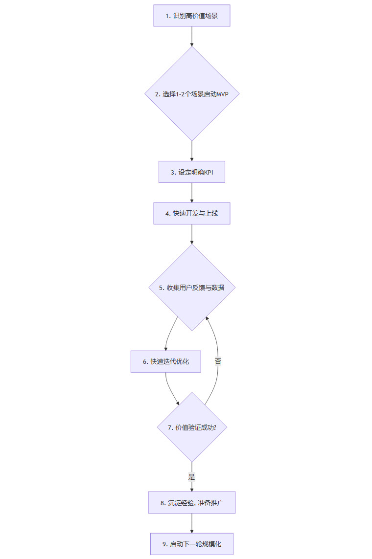
4.2 实施策略,小步快跑
选定场景后,应遵循敏捷开发的原则,避免一开始就追求大而全的系统。

这个流程的核心是建立一个快速的价值验证闭环。
定义MVP(最小可行产品)。只实现最核心的功能,目标是在最短时间内(如4-6周)上线一个能跑通主流程的版本。
明确KPI。在项目启动前,必须定义清晰、可量化的成功标准。例如,“将客服工单的平均处理时间降低20%”,或“将财务报销的审核人力成本减少30%”。
迭代与验证。MVP上线后,让一小部分种子用户使用,密切关注KPI数据和用户反馈,快速进行调整和优化。一个成功的试点项目,不仅能带来业务收益,更能为后续的规模化推广建立信心、争取资源。
五、🏗️ 平台化与生态趋势
%20拷贝-xwyk.jpg)
随着Agent应用从单点试点走向全面铺开,企业会发现“作坊式”的开发模式难以为继。构建统一的Agent平台成为规模化落地的必然选择。同时,互联网巨头也在积极布局,形成了各具特色的平台与生态。
5.1 平台能力的一体化
一个成熟的企业级Agent平台,需要具备“建、管、用”一体化的能力。
5.2 巨头策略的差异化
主流云厂商和软件巨头都在构建自己的Agent平台,但策略各有侧重。
阿里云百炼。强调“模型即服务”(MaaS)的一站式体验,其“1+2+7”体系覆盖了从底层模型到上层应用开发的全链路,旨在为企业提供一个大而全的工具箱。
华为云盘古。突出端云协同与行业深耕。其模型可以部署在云、边、端,满足制造业、能源等行业对实时性和数据安全的高要求。同时,通过发布矿山、气象等行业大模型,将AI能力与行业Know-How深度融合。
用友YonGPT。作为企业软件巨头,其优势在于与现有业务应用的深度集成。YonGPT被设计为用友BIP(商业创新平台)的智能内核,能够原生理解企业的业务数据和流程,加速Agent在财务、人力等场景的落地。
5.3 开放生态的价值
巨头们都意识到,单靠自身无法满足千行百业的需求。因此,构建开放生态成为共同选择。
Agent市场与技能商店。类似手机的App Store,企业可以按需订阅或购买由ISV(独立软件开发商)和开发者社区贡献的Agent或“技能插件”。
共建模式。平台方提供技术底座和流量入口,合作伙伴贡献行业知识和应用场景,共同开发解决方案并进行价值分成。
对企业的意义。选择一个生态繁荣的平台,意味着未来有更多的选择、更低的集成成本和更强的扩展性。
六、🚧 规模化落地的挑战
从成功的试点到全面的规模化推广,道路并非一帆风顺。企业通常会遇到技术、组织和安全合规三大类挑战。
6.1 技术挑战的深化
规模化应用对技术提出了更高的要求。
多模态融合。真实业务场景往往是多模态的。例如,在设备维护中,Agent需要同时理解来自传感器的时序数据、监控摄像头的图像和工程师的语音指令。如何有效融合这些异构信息,是一个技术难点。
行业知识工程。企业内部存在大量非结构化的文档、流程图和隐性知识(老师傅的经验)。将这些知识高效、准确地抽取并构建成机器可理解的知识图G谱,是一项复杂且耗时的工作。
长链路任务规划。真实的业务流程通常包含数十个步骤,且充满不确定性。如何让Agent具备自主规划、分解复杂任务,并在执行过程中动态调整、处理异常的能力,是前沿研究领域。
多Agent协同。当企业内部署了多个专业Agent(如财务Agent、销售Agent)后,如何让它们像一个高效团队一样协同工作,完成跨部门的复杂任务,需要设计高效的通信协议和任务分配机制。
6.2 组织挑战的复杂性
改变人比改变技术更难。组织层面的障碍往往是项目失败的更深层原因。
流程重构与责权再分配。引入Agent必然会改变现有的工作方式,触及部门墙、岗位职责和利益分配。这需要自上而下的决心和强有力的变革管理来推动。
员工技能升级。Agent替代了重复性工作后,员工需要转向更具创造性、策略性的角色。企业必须投入资源进行大规模的培训和赋能,帮助员工完成从“执行者”到“AI协作者”和“业务分析师”的转型。
人机协同的文化建设。员工普遍存在的“AI恐惧症”(担心被替代)是推广的巨大阻力。企业需要通过清晰的沟通、成功案例分享和领导层示范,建立人机协同、互信共赢的文化,让员工认识到Agent是增强他们能力的伙伴。
6.3 安全合规的底线
安全合规是企业级应用不可逾越的红线,尤其在金融、医疗等强监管行业。
数据隐私保护。Agent在运行中需要访问大量企业数据。如何通过技术手段(如差分隐私、联邦学习)和管理流程,确保数据在训练和使用过程中的隐私安全,是首要问题。
细粒度权限控制。需要建立一套动态、精细化的权限管理体系,确保每个Agent只能访问其完成任务所必需的最小数据集和系统接口。
全链路审计与可解释性。AI的每一个决策和操作,都可能需要被审计。系统必须保留完整的操作日志,并能对关键决策提供合理的解释,以满足合规审查的要求。
七、🧭 对策与实施路径
%20拷贝-whzt.jpg)
面对挑战,企业需要一套系统性的应对策略和清晰的实施路径。
7.1 分阶段推进,稳扎稳打
一个推荐的三阶段推进模型如下。
阶段一:试点验证(0-1年)。选择1-2个高价值场景进行MVP验证,目标是打造标杆案例,量化ROI,积累经验。
阶段二:平台能力建设(1-2年)。在试点成功的基础上,着手构建统一的AI Agent平台,沉淀通用能力,制定开发标准和治理规范。
阶段三:规模化覆盖(2-3年)。依托平台能力,制定推广路线图,将Agent应用分批次、有计划地推广到更多核心业务领域,实现价值的全面放大。
7.2 建立AI治理框架
在项目启动之初,就应建立完善的AI治理框架,为规模化落地保驾护航。该框架应至少包含以下内容。
伦理与安全标准。明确AI应用应遵循的道德准则和安全红线。
数据使用规范。定义数据的分类、授权、使用和销毁流程。
模型风险管理。建立对模型偏见、性能衰退等风险的监控和应对机制。
责任边界界定。清晰界定在AI引发问题时,技术提供方、业务使用方和管理方的责任。
7.3 夯实四大平台能力
如前所述,平台是规模化的基础。企业在建设平台时,应重点关注四大核心能力的构建。
统一模型服务管理
数据与知识中台
低代码编排与开发
全生命周期监控与成本优化
八、🌌 未来走向与商业模式
企业级Agent的发展远未到终点,其技术形态和商业模式仍在快速演进。
8.1 技术演进的三个方向
从单Agent到多Agent协同。未来的企业将运行一个由无数专业Agent组成的“数字员工”网络,它们自主协同,完成复杂的跨职能任务。
从规则执行到自主决策。Agent将具备更强的环境感知和自主规划能力,从一个被动的“执行者”进化为主动的“决策者”。
从被动响应到主动洞察。Agent将不再仅仅是等待指令,而是能够主动分析数据,发现潜在的业务问题和增长机会,向人类管理者提出预警和建议。
8.2 商业模式的变革
随着Agent价值的日益凸显,其商业模式也将发生深刻变化。
从订阅制到按效果付费(Pay-for-Performance)。AI服务商的收费将不再是固定的软件订阅费,而是与Agent带来的实际业务效果(如降低的成本、增加的销售额)直接挂钩。
从工具销售到价值分成(Value Sharing)。在更深度的合作中,AI服务商可能与企业采取价值分成的模式,成为真正的“价值共同体”。
8.3 生态形态的成熟
未来的企业应用生态,将像一个巨大的乐高积木场。
可组合的“智能积木”。企业可以像搭积木一样,从Agent市场和技能商店中按需选择、组合不同的Agent和技能,快速构建符合自身需求的解决方案。
行业解决方案开箱即用。针对特定行业,会出现集成了多种Agent和技能的、预配置好的行业解决方案包,进一步降低中小企业应用AI的门槛。
行动指南:企业的三步走
对于希望抓住Agent机遇的企业,行动路径可以归纳为清晰的三步。
诊断评估。组建跨职能团队,系统性盘点高价值场景,坦诚评估自身的数据与技术准备度,并为试点项目设定可量化的KPI。
试点验证。选择1-2个最有潜力的场景,以MVP方式快速上线,建立反馈闭环,通过数据验证价值,沉淀方法论和可复用资产。
规模化推广。在试点成功后,着手建设企业级AI中台和AI卓越中心(CoE),制定分批推广计划,并配套进行人才梯队建设和组织文化变革。
结论
企业级Agent已经走过概念期,正式成为驱动To B市场增长的核心引擎。未来3-5年,是其落地的黄金窗口期。在这场变革中,行动的速度和质量将决定企业未来的市场地位。先行者通过平台化的建设思路和治理化的落地保障,将Agent从零星的“点状试验”内化为系统性的“核心能力”,最终将在即将到来的Agent-First时代,构建起难以逾越的竞争壁垒和可持续的增长曲线。
📢💻 【省心锐评】
Agent落地,始于场景,成于平台,终于治理。技术是前提,但组织变革与文化协同才是决定规模化成败的胜负手。

评论