【摘要】AI Agent的构建超越了简单的LLM调用,其核心在于一个由感知理解、意图识别、任务规划、决策执行与反馈优化五大模块构成的智能闭环。文章从产品架构视角,深度拆解各模块功能与设计要点,揭示其协同机制,助力构建从“被动工具”到“智能伙伴”的进化路径。
引言
AI Agent正在快速地从一个技术概念,演变为能够深刻影响我们工作与生活的产品形态。它不再是大型语言模型(LLM)的一个简单封装。一个真正的AI Agent,是一个具备自主感知、思考、决策与行动能力的智能系统。它的终极目标,是作为用户的数字化身,自动化地完成那些过去需要人类深度参与的复杂、多步骤任务。
要构建这样一个智能体,我们需要一个清晰且稳固的架构。业界的探索与实践,逐渐汇聚成一个共识。这个共识就是,一个强大的AI Agent,其能力架构可以被拆解为五个紧密协作、循环迭代的核心模块。它们分别是感知理解、意图识别、任务规划、决策执行与反馈优化。
这五个模块共同构成了一个完整的智能闭环。它模拟了生物智能体从接收信息、理解目标、制定计划、采取行动到总结经验的全过程。本文将从产品架构的视角,逐一拆解这五大模块。我们会深入探讨每个模块的核心功能,剖析其背后的技术逻辑,并提炼出关键的产品设计要点。通过这种方式,我们希望能够清晰地展现AI Agent的内在构建逻辑,为同行者提供一份详实的参考蓝图。
一、🧠 感知理解:AI Agent的“感官系统”
%20拷贝.jpg)
感知理解是AI Agent与世界交互的起点。它承担着“感官系统”的职责,负责将外部世界纷繁复杂的原始输入,转化为系统内部能够精准理解的、结构化的语义信息。这个模块的性能,直接决定了AI Agent智能的上限。如果一个Agent“听不懂”、“看不懂”,那么后续的一切智能行为都无从谈起。它就像人的眼睛、耳朵和语言中枢,是所有后续思考与行动的基础。
1.1 核心功能
现代AI Agent的感知能力早已超越了单一的文本。一个设计优良的感知模块,必须具备强大的多模态输入处理能力和深度的上下文语义理解能力。
1.1.1 多模态输入处理
用户与Agent的交互是自然且多样的。因此,Agent必须能够接收并理解来自不同渠道、不同形态的信息。这要求产品在设计之初就规划好多模态能力的版图。
下表展示了感知模块需要处理的典型输入类型及其应用场景。
处理这些多模态输入,不仅仅是技术上的堆砌。产品经理需要思考,在特定的业务场景下,哪种或哪几种模态的组合是最有价值的。例如,一个面向开发者的代码Agent,对文本和结构化数据的处理能力至关重要。而一个智能家居Agent,则必须将语音和图像处理能力作为核心。
1.1.2 上下文与语义理解
接收到原始数据只是第一步,更关键的是“理解”。这种理解不是孤立的、表面的,而是深度的、与上下文紧密关联的。
关键词与实体识别 (NER)
这是理解的基础。Agent需要从非结构化的输入中,精准地抽取出具有明确意义的实体。这些实体包括人名、地名、组织机构名、产品名,也包括时间、日期、金额、百分比等数值信息。例如,在“帮我预订下周五去北京的国航CA1501航班”这句话中,“下周五”、“北京”、“国航CA1501”就是必须被准确识别的关键实体。情感与语气分析
用户在与Agent交互时,会不自觉地流露出情绪。判断用户的情绪状态,对于提升交互体验至关重要。一个急切的用户需要Agent给出更直接、快速的响应。一个困惑的用户则需要Agent提供更耐心、详细的引导。情感分析的结果,可以直接影响后续决策模块选择何种对话策略和回复语气。上下文关联与指代消解
自然对话充满了省略和指代。当用户说“它怎么样”时,Agent必须知道“它”指代的是上一轮对话中提到的“那款新发布的手机”。这就需要Agent维护一个动态的对话历史(Memory),并将当前输入与历史信息进行关联。缺乏上下文关联能力,是导致Agent“答非所问”、“像个金鱼一样只有七秒记忆”的根本原因。领域知识增强
通用大模型虽然知识广博,但在专业领域往往深度不足。对于一个医疗问诊Agent,它必须能理解“CRP升高”和“中性粒细胞百分比偏高”的含义。对于一个法律咨询Agent,它需要知道“诉讼时效”和“举证责任”的区别。这通常通过集成领域知识图谱或专业的数据库来实现,也就是所谓的检索增强生成(RAG)技术。通过引入外部知识,Agent的理解能力才能在专业场景下真正做到“懂行”。
1.2 产品设计要点
在设计感知理解模块时,产品经理需要反复权衡和思考以下几个关键点。
1.2.1 明确体验边界与成本权衡
产品的适用场景直接决定了其需要支持的输入模态。一个在线客服Agent,初期可能只需要支持文本输入。但随着业务发展,可能会增加图片上传功能,让用户可以发送截图来说明问题。再进一步,可能会引入语音输入,方便用户在不方便打字时使用。
每增加一种模态,都会带来体验的提升,但同时也意味着技术复杂度和模型调用成本的显著增加。多模态大模型的调用成本通常远高于纯文本模型。产品经理的核心工作之一,就是在体验提升带来的用户价值与增加的研发和运营成本之间找到最佳平衡点。这个决策没有标准答案,它依赖于对业务阶段、目标用户和商业模式的深刻理解。
1.2.2 设计鲁棒的澄清与容错机制
用户输入天然是模糊、多变,甚至充满错误的。Agent不能假设用户总能提供完美无缺的指令。因此,设计优雅的澄清和容错机制,是衡量Agent产品成熟度的重要标志。
对于模糊输入,例如用户说“给我推荐一家好吃的餐厅”,Agent应该主动澄清“您想吃什么菜系呢?预算大概是多少?”。
对于歧义输入,例如用户说“苹果”,Agent应该反问“您是指苹果公司,还是水果苹果?”。
对于错误输入,例如用户提供了不存在的航班号,Agent应该明确指出错误,并引导用户提供正确信息,而不是简单地返回“查询失败”。
这些澄清机制的设计,需要产品经理像设计一个GUI界面一样,仔细打磨对话的流程、文案和交互方式,确保在出现问题时,用户能够得到清晰、友好的引导,而不是陷入与机器无效沟通的挫败感中。
1.2.3 场景化的感知能力配置
感知能力并非一成不变。针对不同的应用场景,Agent的感知重点应该有所不同。
在订餐场景中,对菜品名、餐厅名、地址、时间的识别准确率要求极高。
在智能家居场景中,对特定唤醒词的识别、对环境噪音的过滤、对“开灯”、“关窗帘”等控制类指令的理解是核心。
在情感陪伴场景中,对用户情感和语气的分析能力,则比对实体的精准识别更为重要。
产品设计上,可以考虑将感知能力进行模块化配置。通过为不同场景加载不同的实体识别模型、领域知识库和意图理解插件,实现感知能力的灵活适配,从而在保证核心场景体验的同时,有效控制系统整体的复杂度和成本。
二、🎯 意图识别:AI Agent的“目标定位仪”
当感知理解模块回答了“用户说了什么”之后,意图识别模块需要立即跟上,回答一个更深层次的问题:“用户到底想干什么?”。这个模块是连接“理解”与“行动”的关键桥梁。它负责将用户可能模糊、口语化的需求,精准地转化为系统内部定义好的、可执行的任务。它就像一个目标定位仪,为Agent的后续所有行动校准方向。
2.1 核心功能
意图识别的核心工作,可以概括为“分类”和“填充”两个步骤。
2.1.1 意图分类 (Intent Classification)
这是意图识别的第一步。系统需要将用户的输入,映射到一个预先定义好的“意图清单”中。这个清单代表了Agent所具备的全部能力。
一个典型的意图清单可能如下所示。
意图分类的准确性是系统的生命线。如果一个订票意图被错误地识别为闲聊,那么整个任务流程就从根源上失败了。现代Agent通常使用强大的语言模型来进行零样本或少样本的意图分类,这大大提升了对用户多样化表达的泛化能力。
2.1.2 槽位填充 (Slot Filling)
在确定了用户的意图之后,系统还需要从用户的输入中,提取出执行这个意图所必需的所有参数。这些参数在技术上被称为“槽位”(Slots)。
继续以book_flight意图为例,它所需要的槽位可能包括以下内容。
槽位填充的过程,本质上是在感知理解模块识别出的实体中,根据当前意图的需要,进行筛选和赋值。例如,感知模块识别出了“北京”和“上海”两个地名实体,槽位填充则需要根据语法和上下文,判断出“北京”是departure_city,“上海”是arrival_city。
2.1.3 多意图与意图切换处理
真实的用户对话很少是“一问一答”式的。用户常常在一句话中表达多个意图,或者在对话过程中改变主意。
多意图识别:例如,“帮我订一张下周一去上海的机票,顺便查一下那边的天气”。Agent需要识别出
book_flight和query_weather两个并列的意图,并规划后续的执行顺序。意图切换处理:例如,用户先说“帮我订机票”,在Agent询问目的地时,用户突然说“算了,还是先帮我订个酒店吧”。Agent需要能够捕捉到这种意图的切换,暂停当前的机票预订流程,并启动酒店预订流程。
处理这种复杂对话流的能力,是区分一个“玩具”和一个“工具”的重要标准。它要求意图识别模块不仅能做单点的判断,还能维护一个动态的意图堆栈,对用户的对话焦点进行持续追踪。
2.2 产品设计要点
意图识别模块的设计,充满了产品层面的权衡与思考。
2.2.1 定义清晰、互斥、覆盖全面的意图体系
这是产品经理在Agent项目中的核心职责之一。意图体系的设计,直接定义了产品的能力边界和核心价值。一个好的意图体系应该具备以下特点。
清晰:每个意图的定义都应该是明确无歧义的。
互斥:不同意图之间的界限应该尽可能分明,避免一个用户输入可以被归类到多个意图。
全面:意图体系应该能够覆盖目标用户在特定场景下的绝大多数高频需求。
这个过程没有捷径。它需要产品经理基于深刻的用户场景洞察,通过用户访谈、数据分析、竞品研究等多种手段,反复打磨和迭代。意图体系就是整个Agent任务能力的“总目录”,它的质量决定了Agent的实用性。
2.2.2 设计优雅的多轮澄清流程
在绝大多数情况下,用户无法在第一句话中提供所有必需的槽位信息。这时,就需要Agent通过多轮对话来主动收集信息。这个过程的设计,极大地影响着用户体验。
一个糟糕的设计是连续的、机械的追问。
Agent: 请问您的出发城市是?
User: 北京
Agent: 请问您的到达城市是?
User: 上海
Agent: 请问您的出发日期是?
一个更优雅的设计,是提供选项或者一次性询问多个相关信息。
Agent: 好的,为您查询从北京出发的机票。请问您想去哪里?大概什么时间出发呢?
User: 去上海,下周一。
Agent: 好的,正在为您查询下周一从北京到上海的机票。
产品经理需要像设计一个交互表单一样,精心设计澄清对话的流程。思考何时应该主动提问,何时应该提供选项,何时应该给出默认值。目标是让信息收集的过程尽可能地自然、高效,减少用户的交互负担。
2.2.3 提升泛化能力,识别隐含意图
高级的意图识别,不应止步于识别用户明确说出的意图。它还应该尝试去理解用户行为背后可能隐藏的、更深层次的真实需求。
例如,一个用户在电商Agent中,反复搜索“某款手机的缺点”、“某款手机的差评”。
表面意图:
query_product_reviews(查询产品评价)隐含意图:
find_alternative_product(寻找替代产品) 或validate_purchase_decision(验证购买决策)
识别出这种隐含意图,能让Agent提供远超用户预期的服务。例如,在用户查询差评后,主动推荐另一款在相关方面表现更好的产品。这种能力的实现,通常需要结合用户的短期行为序列和长期用户画像,进行更深层次的推理。这正是AI Agent从一个“听话的工具”向一个“懂你的伙伴”进化的关键一步。
三、🗺️ 任务规划:AI Agent的“行动蓝图设计器”
%20拷贝.jpg)
一旦意图识别模块锁定了用户的终极目标,Agent就需要开始“动脑筋”思考如何达成它。任务规划模块扮演的正是这个“大脑皮层”的角色。它负责将一个宏大、复杂的目标,智能地分解为一系列具体的、可执行的原子步骤,并清晰地规划出这些步骤之间的逻辑关系和依赖关系。这个过程,就像是在为即将开始的行动绘制一份详尽的蓝图。
3.1 核心功能
任务规划的核心,在于将“做什么”的问题,转化为“怎么做”的详细步骤。
3.1.1 任务分解 (Task Decomposition)
对于简单的任务,例如“查询天气”,可能一步就能完成。但对于复杂任务,例如“帮我策划一个完整的周末家庭出游”,则需要进行精细的分解。任务规划模块需要利用大型语言模型强大的推理能力,特别是链式思考(Chain-of-Thought, CoT)或树状思考(Tree-of-Thoughts, ToT)等技术,来完成这个分解过程。
一个“策划周末家庭出游”的任务,可能被分解为如下子任务。
确认出游基本信息:与用户沟通,确定出游人数(成人、儿童)、预算、偏好(自然风光、人文景观、亲子活动等)。
搜索并推荐目的地:根据基本信息,调用网络搜索工具,查找符合条件的周边旅游目的地。
规划交通方案:根据选定的目的地,调用地图工具,规划自驾路线或查询公共交通信息。
预订酒店或民宿:调用酒店预订API,根据人数和预算,筛选并推荐住宿,待用户确认后完成预订。
查询并推荐餐饮:调用点评类API,查找目的地附近的高分餐厅。
生成并发送行程单:将以上所有信息汇总,生成一份详细的行程单,并通过邮件或即时消息发送给用户。
这种分解能力,是Agent能够处理复杂任务的基石。分解的粒度、逻辑的合理性,直接决定了最终任务的完成质量。
3.1.2 工具调用规划 (Tool Calling Planning)
AI Agent的强大之处,在于它能够突破语言模型自身的限制,通过调用外部工具(Tools)来与真实世界交互或获取实时信息。任务规划模块的另一个核心职责,就是为每个分解出的子任务,选择最合适的工具。
Agent可用的工具集,构成了它的“能力库”。

如上图所示,规划模块不仅要选择工具,还要编排这些工具的调用顺序,并处理好它们之间的数据传递。例如,search_web工具的输出(选定的目的地),需要作为query_map和book_hotel_api工具的输入。这种对工具的选择、编排和串联,是任务规划的核心技术挑战。
3.1.3 应急方案规划 (Plan B Thinking)
现实世界的执行过程充满了不确定性。API可能会超时,餐厅可能已经订满,网页可能会无法访问。一个高级的任务规划器,必须具备“Plan B”思维。
在生成主要行动计划的同时,它还应该预先考虑可能的失败点,并制定备用方案。
如果首选的餐厅预订API失败,备用方案可能是切换到另一个预订平台,或者直接调用搜索引擎查找餐厅的电话号码。
如果查询实时股价的API返回错误,备用方案可能是从另一个财经网站抓取信息。
具备应急规划能力,能极大提升Agent执行任务的鲁棒性和成功率。这让Agent在面对意外时,不会轻易放弃或求助于用户,而是尝试自主解决问题,表现出更高的智能水平。
3.2 产品设计要点
任务规划模块虽然技术性很强,但其产品设计同样至关重要,因为它直接关系到用户的信任和体验。
3.2.1 建设丰富、可靠的工具生态
工具是Agent能力的延伸,是它连接物理世界和数字世界的触手。产品经理需要思考,为了完成核心场景的任务,我们的Agent需要配备哪些“武器”?
这个工具生态的建设,涉及内部和外部两个方面。
内部工具:可能是公司内部的其他业务API,例如查询订单状态、修改用户信息等。
外部工具:包括公开的互联网API(如天气、地图、股票)、需要付费的第三方服务(如航班预订、酒店查询),甚至可以是执行一段Python代码来进行数据分析和可视化。
产品经理需要与技术团队一起,评估和选择工具,设计标准的API接口,并最重要的是,保证这些工具的稳定性、可靠性和安全性。一个频繁失败的工具,会严重拖累整个Agent的性能和口碑。
3.2.2 提升规划的透明度与可解释性
Agent在后台进行复杂的任务规划,对于用户来说是一个“黑盒”。这种不透明性,很容易引发用户的不信任感和失控感,尤其是在执行一些关键操作(如支付、删改数据)时。
为了解决这个问题,产品设计上可以引入“规划公示”机制。在正式执行一系列复杂操作之前,Agent可以向用户展示它规划好的行动蓝图。
Agent: “好的,我将为您执行以下操作来完成‘家庭出游策划’:
搜索北京周边适合亲子游的目的地。
根据您的预算(3000元内)筛选并推荐3家酒店。
为您规划最优的自驾路线。
您是否同意我继续执行?”
这种设计,既极大地增加了透明度,让用户了解Agent将要做什么,也提供了一个在执行前进行干预和纠错的机会。用户可以修改、确认或取消这个计划,从而将最终的控制权牢牢掌握在自己手中。这对于建立长期的人机信任关系至关重要。
3.2.3 权衡规划的效率与成本
复杂的任务规划,特别是涉及多步推理和多种备选方案的规划,本身会消耗大量的计算资源和时间,导致模型调用成本的上升和用户等待时延的增加。
因此,产品经理需要思考效率与效果的权衡。并非所有任务都需要“杀鸡用牛刀”。
可以设计一种“短路机制”(Short-circuiting)。对于那些意图明确、步骤固定的简单任务(如查询天气、设置闹钟),系统可以绕过复杂的规划模块,直接调用对应的工具。只有当任务的复杂性超过某个阈值时,才启动完整的任务规划流程。
这种分层处理的策略,可以在不牺牲简单任务响应速度和成本的前提下,保留系统处理复杂任务的能力,是产品在实际落地时必须考虑的工程优化。
四、⚙️ 决策执行:AI Agent的“行动指挥官”
如果说任务规划是绘制蓝图,那么决策执行就是组织施工。规划得再好,不付诸行动就是纸上谈兵。决策执行模块是AI Agent的“行动指挥官”和“中央调度器”,它负责将任务规划模块产出的行动蓝图,高效、精准、可靠地转化为实际的操作。同时,它还需要像一个经验丰富的现场主管一样,处理执行过程中出现的各种意外情况。
4.1 核心功能
决策执行模块的核心功能,围绕着“调度”、“优化”和“异常处理”展开。
4.1.1 工具调度与调用
这是执行模块最基础也是最核心的职责。它接收来自规划模块的指令序列,然后像一个中央调度系统一样,逐一调用相应的工具。
这个过程要求极高的精准性。
精准调用:必须准确地调用规划好的工具,不能出现
search_web错调成query_map的情况。精准传参:必须将上一步骤的输出或用户提供的参数,正确地传递给当前工具。例如,将识别出的城市“上海”作为
query_weather工具的city参数传入。
一个健壮的工具调度系统,是Agent所有行动得以实现的物理基础。
4.1.2 模型调度与优化
在执行过程中,Agent常常需要再次调用LLM来完成一些“软”任务,比如根据搜索结果生成一段摘要,或者撰写一封邮件。决策执行模块此时需要对模型的调用进行智能的调度和优化。
角色扮演 (Role-playing Prompts)
为了让LLM在执行特定子任务时表现得更专业,可以为其动态分配合适的“系统提示词”(System Prompt),让它扮演不同的角色。在分析财报数据时,提示词可以是:“你是一位严谨、细致的会计师,请分析这份财报的关键指标。”
在撰写营销文案时,提示词可以是:“你是一位富有创意的营销专家,请为这款新产品写一段吸引人的广告语。”
通过角色扮演,可以显著提升LLM在特定任务上的输出质量和专业性。
模型路由 (Model Routing)
并非所有任务都需要动用最强大、最昂贵的旗舰模型(如GPT-4)。对于一些简单的任务,比如格式转换、简单分类,使用更小、更快、更便宜的模型(如GPT-3.5、Llama-3-8B)就足够了。
模型路由机制可以根据任务的复杂度、对精度的要求和成本预算,智能地将请求分发到不同的模型上。这就像一个公司的CEO不会事必躬亲,而是会将不同难度的任务交给合适的员工去处理。有效的模型路由,是实现Agent总成本优化的关键策略。
下表是一个简化的模型路由策略示例。
4.1.3 状态管理与异常处理
执行过程 rarely is a straight line. 决策执行模块必须是一个强大的状态机,实时监控每个工具调用的状态。
成功:记录输出结果,传递给下一个步骤。
失败:这是最考验Agent智能的地方。失败的原因多种多样,如API超时、返回错误码(404, 500)、权限不足、参数错误等。
面对失败,执行模块需要根据预设的策略做出决策。
重试 (Retry):对于网络抖动等临时性问题,可以进行有限次数的重试。
上报重新规划 (Re-plan):如果某个工具或路径持续失败(例如,餐厅A的预订API彻底宕机),执行模块需要将失败信息上报给任务规划模块,请求生成一个使用备用方案(例如,预订餐厅B)的新计划。
向用户求助 (Ask for Help):如果问题无法自主解决(例如,需要用户提供更高权限的授权),执行模块需要以清晰、友好的方式向用户说明情况,并请求帮助。
如何优雅地处理失败和恢复,是衡量一个Agent可靠性的核心指标。
4.2 产品设计要点
在决策执行层面,产品经理的关注点更多地聚焦在系统的可靠性、安全性以及可观测性上。
4.2.1 设计全面的可靠性工程
执行失败是不可避免的,关键是如何设计一个能够从失败中优雅恢复的系统。产品经理需要与架构师一起,设计一整套可靠性保障机制。
超时机制:为每个工具调用设置合理的超时时间,避免单个步骤的卡死导致整个任务流程的阻塞。
重试策略:定义重试的次数、间隔(例如,使用指数退避算法),避免在短时间内对下游服务造成冲击。
降级机制:在核心服务不可用时,能否提供一个功能虽然受限但仍然可用的降级版本?例如,实时股价查询API失败时,降级为显示5分钟前的缓存数据。
熔断机制:当某个工具的失败率在短时间内超过阈值时,自动“熔断”,在一段时间内不再调用该工具,避免雪崩效应,并快速将请求切换到备用工具。
这些机制共同构成了Agent执行流程的“安全网”。
4.2.2 设置严格的安全与合规红线
这是产品经理的生命线,不容有任何闪失。Agent被赋予了执行操作的能力,这种能力一旦被滥用或出错,可能造成无法挽回的损失。
必须在执行层设置严格的“护栏”(Guardrails)。
敏感操作用户确认:对于所有涉及资金变动(支付、转账)、数据修改(删除文件、修改数据库记录)、信息发送(发送邮件、发布社交媒体)等敏感操作,必须、必须、必须增加一个强制的用户确认环节。在执行前,明确告知用户将要进行的操作和可能产生的后果,并获得用户的显式授权。
权限最小化原则:Agent调用的API或工具,其权限应该被限制在完成任务所需的最小范围内。一个只负责查询订单的Agent,不应该被授予修改订单的权限。
合规审计:所有的操作都必须有详细的日志记录,以备后续的审计和追溯。所有操作必须严格遵守所在国家和地区的法律法规,以及公司的隐私和安全政策。
4.2.3 建立完善的性能监控体系
你无法优化你无法衡量的东西。为了持续改进决策执行模块,必须建立一个完善的监控和度量体系。
产品经理需要定义需要追踪的核心指标。
工具调用耗时:每个工具调用的平均耗时、P95耗时,帮助发现性能瓶颈。
工具调用成功率:监控每个工具的成功率,及时发现不稳定的API。
工具调用成本:对于付费API,需要精确追踪每次调用的成本,以便进行成本优化。
模型调用分析:分析模型路由的分布情况,评估其合理性;追踪不同模型的调用成本和响应时间。
这些数据是产品和技术团队进行优化的基础。通过数据驱动,我们可以发现哪个工具需要优化,哪个API供应商需要更换,哪种任务的模型路由策略可以调整,从而持续提升整个执行流程的效率、稳定性和性价比。
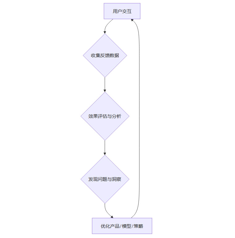
五、🌱 反馈优化:AI Agent的“成长助推器”
%20拷贝.jpg)
一个优秀的AI产品,绝不是发布之日即是其巅峰之时。恰恰相反,发布只是其生命周期的开始。反馈优化模块,正是驱动AI Agent不断学习、自我迭代、持续进化的核心引擎。它构成了“感知-认知-决策-行动-学习”这个智能闭环的最后一环,也是最关键的一环。它让Agent能够从每一次与用户的交互中汲取养分,变得越来越聪明、越来越“懂你”。
5.1 核心功能
反馈优化的核心,在于“收集”、“评估”和“优化”这三个环节的循环。
5.1.1 反馈数据收集
高质量的反馈数据是优化的食粮。反馈可以分为显性和隐性两种。
显性反馈 (Explicit Feedback)
这是用户直接提供给系统的评价信息。虽然获取量相对较少,但信噪比高,价值巨大。点赞/点踩:对Agent的单轮回复进行简单的二元评价。
评分:例如,在任务结束后,邀请用户对本次服务的整体表现进行1-5星的评分。
明确更正:当Agent出错时,用户直接输入正确的信息或指令。例如,Agent将“北京”识别为目的地,用户更正为“不,是去背景板厂”。
隐性反馈 (Implicit Feedback)
用户的行为数据,是更海量、更真实的反馈来源。它虽然不如显性反馈那么直接,但通过巧妙的设计和分析,可以挖掘出巨大的价值。对话提前结束:用户在任务流程中途放弃对话,可能意味着对Agent的表现不满意或流程设计不佳。
重复提问或重新表述:用户反复用不同方式问同一个问题,强烈暗示Agent没有理解用户的真实意图。
任务后追问:Agent宣告任务完成后,用户继续追问相关细节,可能意味着任务并未被完全或圆满地解决。
用户采纳率:当Agent给出建议或推荐时(例如,推荐商品、规划路线),用户最终是否采纳了该建议。
将这些显性和隐性的反馈信号,结构化地记录下来,就形成了一个宝贵的数据金矿。
5.1.2 效果评估
收集到数据后,需要建立一套科学、全面的评估体系,来度量Agent的表现。评估不能仅凭感觉,而需要依赖客观的指标。
除了线上指标的监控,构建一个高质量的“黄金测试集”也至关重要。这个测试集包含一系列有代表性的、覆盖各种边界情况的测试用例。在每次模型更新、策略调整或新功能上线前,都必须在这个测试集上进行自动化的回归测试,以确保新的改动没有导致原有功能的性能回退(Regression)。
5.1.3 持续优化
评估的最终目的,是为了指导优化。基于反馈数据和评估结果,我们可以从多个层面推动系统的持续进化。
模型与算法优化:
将高质量的人类反馈数据(特别是用户的明确更正),用于对核心的LLM进行微调(Fine-tuning),让模型更适应特定场景的语言风格和业务逻辑。
发现意图识别的常见错误,补充负样本,重新训练意图分类模型。
产品流程与策略优化:
分析对话轮次过长的案例,发现澄清流程中的不合理之处,并进行优化。
发现某些任务规划的路径成功率低,调整任务规划的提示词(Prompt Engineering),或修改工具的默认选择策略。
工具能力与生态优化:
监控到某个工具调用频繁失败或耗时过长,推动该工具的开发团队进行优化,或者寻找更可靠的替代方案。
这个过程形成了一个强大的“数据飞轮”或“构建-衡量-学习”的闭环。

5.2 产品设计要点
在反馈优化模块,产品经理的角色更像是一个“增长黑客”,需要不断思考如何更高效地驱动这个飞轮。
5.2.1 设计低成本、高效率的反馈收集机制
如何让用户愿意提供反馈,是产品设计需要解决的核心问题。如果反馈的成本过高,绝大多数用户都会选择沉默。
简化操作:点赞/点踩是成本最低的反馈方式,应该成为标配。
时机恰当:不要在用户任务进行中频繁打扰。可以在任务结束后,或者在用户表现出明显负面情绪时,适时地弹出反馈邀请。
激励机制:对于更深度的反馈(如填写问卷、参与访谈),可以考虑提供一些小额奖励(如积分、优惠券)来激励用户参与。
无感收集:更重要的是,大力投入对隐性反馈的挖掘。用户的自然行为,是成本最低、规模最大、最真实的反馈来源。
5.2.2 明确产品的“北极星指标”
评估指标有很多,但团队的精力是有限的。产品经理需要从众多指标中,定义出指引产品优化方向的“北极星指标”(North Star Metric)。
这个指标应该直接反映了产品为用户创造的核心价值。
对于一个任务导向的Agent(如订票、报销),北极星指标可能是“端到端任务成功率”。
对于一个信息查询的Agent(如法律咨询),北极星指标可能是“问题解决率”(通过“我的问题解决了吗?”来收集)。
对于一个内容创作的Agent(如文案生成),北极星指标可能是“内容采纳率”。
明确了北极星指标,整个团队的优化工作就有了统一的方向和衡量标准。
5.2.3 建立敏捷的迭代闭环
从数据洞察到产品改进的距离,决定了Agent的进化速度。产品和技术团队需要建立一个敏捷的迭代流程,能够快速地将分析得出的结论,转化为实际的产品功能、模型更新或策略调整,并快速部署上线,然后再次衡量效果。
这个闭环的速度越快,数据飞轮的转速就越高,Agent的智能水平提升也就越快。这要求组织具备A/B测试平台、快速模型部署流水线、完善的监控告警等一系列工程能力。
结论
搭建一个真正智能、实用的AI Agent,是一项复杂的系统工程。它远非调用一个LLM API那么简单。它需要在产品架构层面,精心设计感知理解、意图识别、任务规划、决策执行和反馈优化这五大核心模块,并确保它们能够高效协同,形成一个完整的“感知-认知-决策-行动-学习”的智能闭环。
在这个过程中,产品设计者面临着诸多挑战。我们需要在体验、成本、性能和安全之间做出艰难但必要的权衡。我们需要像打磨传统软件一样,细致地处理多轮交互的每一个细节,妥善应对各种边界和异常情况,以确保用户体验的流畅、自然与可信赖。安全与合规,更是必须时刻紧绷的底线。
最终,通过这个不断旋转、自我加强的智能闭环,AI Agent才能真正实现从一个“被动的工具”到“主动的伙伴”的进化。它将不再仅仅是执行指令,而是能够理解目标、自主规划、解决问题,并在这个过程中持续成长。这正是AI Agent最激动人心的前景,也是我们作为构建者,努力追寻的方向。
📢💻 【省心锐评】
Agent的智能深度,不取决于模型大小,而在于闭环架构的精巧。感知、规划到反馈,每个模块都是信任的基石,缺一不可。

评论