【摘要】ChatGPT安卓测试版代码泄露其广告系统框架。初步迹象表明,商业化将首先切入搜索场景,通过植入广告与个性化“商业内容”实现,这标志着其商业模式正迎来关键演进。

引言
技术世界的演进,往往不是由发布会的聚光灯所定义,而是由代码仓库中悄然增加的几行字符所预示。近期,开发者Tibor Blaho在ChatGPT安卓测试版本(1.2025.329)的代码中,发现了一系列与广告功能强相关的字段。这一发现,如同一块投入平静湖面的石子,迅速在技术社区激起涟漪。它不再是关于“AI是否会商业化”的模糊讨论,而是将“AI如何商业化”这一具体议题,以代码证据的形式,直接推至台前。
这些代码片段,是OpenAI在订阅制之外,为ChatGPT寻找第二增长曲线的明确信号。面对高昂的算力成本与日趋白热化的市场竞争,探索广告变现路径几乎成为一种必然。本文将基于已泄露的代码信息,结合系统架构与行业逻辑,深入剖析ChatGPT潜在的广告系统设计、技术实现路径、面临的挑战,以及这一动向对整个AI生态可能产生的深远影响。
💠 一、代码中的蛛丝马迹:广告系统轮廓初显

任何复杂的系统,其最终形态都源于最初的架构设计。通过解析本次泄露的代码字段,我们得以管窥ChatGPT广告系统的早期蓝图。这些字段不仅确认了广告功能的存在,更揭示了其可能的实现粒度与应用场景。
1.1 关键代码字段深度解析
泄露的代码中包含多个具备明确指向性的字段。它们共同勾勒出一个集广告投放、内容管理与场景定位为一体的系统框架。
这些字段的出现,意味着OpenAI的规划已超越了单纯的概念验证。一个结构化的广告功能框架正在搭建,它涵盖了从顶层控制到具体内容形态、再到UI展现的全链路。
1.2 场景聚焦:为何从“搜索”切入?
代码中search相关字段的频繁出现,强烈暗示了广告功能将首先在AI驱动的搜索或浏览场景中落地。这一选择背后,是深思熟虑的产品与商业策略。
用户意图明确
当用户发起一个搜索查询时,其商业意图往往比开放式闲聊更为清晰。例如,查询“2024年新款降噪耳机推荐”的用户,其购买倾向远高于询问“什么是降噪技术”的用户。明确的意图为广告的精准投放提供了天然的土壤,可以显著提升广告的点击率(CTR)与转化率(CVR)。用户心智成熟
用户早已习惯在传统搜索引擎(如Google、Bing)的结果中看到广告。将相似的模式引入AI搜索,用户的接受门槛相对较低,可以最大程度地减少对核心对话体验的干扰与用户的负面情绪。这是一种路径依赖式的平滑过渡。技术实现路径清晰
搜索广告是数字广告行业最成熟的模式之一,拥有完善的理论基础与技术栈(如关键词匹配、竞价排名、质量分评估)。OpenAI可以借鉴这些成熟方案,将其与大语言模型(LLM)的能力相结合,从而缩短开发周期,更快地验证商业模式。
将广告限定在特定场景,而非在所有对话中无差别植入,体现了OpenAI在商业化与用户体验之间寻求平衡的谨慎态度。
💠 二、潜在的广告形态与技术实现路径
基于代码线索与行业逻辑,我们可以推演出ChatGPT广告系统的两种主要形态。这两种形态在技术实现、用户体验和商业价值上各有侧重,很可能在未来并存互补。
2.1 形态一:搜索整合型广告(Search-Integrated Ads)
这是最接近传统搜索引擎广告的模式,核心在于将商业化内容无缝嵌入到信息查询的流程中。
2.1.1 实现方式:赞助内容与广告卡片
顶部/底部赞助链接
当用户的查询触发广告匹配时,在生成的回答顶部或底部,明确标注“赞助”或“广告”的链接或内容摘要。这需要后端广告服务与模型内容生成服务之间进行协同。广告轮播(Carousel)
对应代码中的search ads carousel,以更富视觉吸引力的卡片形式,横向展示一系列相关的产品或服务。每张卡片可包含图片、标题、价格、评分等结构化信息。
2.1.2 技术流程解析
其背后的技术流程可以简化为以下几个步骤。

此流程的关键技术点在于内容融合(Fusion)。后端服务需要在不破坏LLM生成内容完整性和逻辑性的前提下,智能地将广告素材插入到合适的位置。同时,为了保证响应速度,广告请求与LLM推理通常需要并行处理。
2.2 形态二:对话原生型商业内容(Conversation-Native Content)
这是更具颠覆性、也更能体现LLM能力的广告形态,其核心是bazaar content所代表的理念。它不再是简单的“广告位”,而是将商业信息作为对话的一部分,以原生、有价值的内容形式呈现。
2.2.1 实现方式:基于意图的动态推荐
购物助手
当用户在对话中表现出比较、选择、决策等购物意图时(例如,“我想买一台咖啡机,预算2000元,要求操作简单”),模型在提供建议的同时,可以动态生成并插入符合条件的具体商品卡片或购买链接。服务预订
当用户查询本地服务时(例如,“帮我找附近评价最好的意大利餐厅并预订座位”),模型可以直接整合第三方服务API,展示可预订的餐厅,并完成后续的预订流程。这本身就是一种高效的商业转化。内容营销
品牌方可以将其产品知识、使用教程等内容“喂”给模型,当用户问到相关问题时,模型可以引用这些品牌方的“官方知识”作为回答的一部分,实现润物细无声的营销。
2.2.2 技术挑战与机遇
这种形态对技术提出了更高的要求。
高精度意图识别
模型需要超越关键词匹配,深度理解对话的上下文,准确判断用户的真实意图,避免在不恰当的时机推送商业内容,引发用户反感。动态内容生成与适配
广告不再是静态的素材。系统需要根据对话的实时进展,动态生成与当前语境完美契合的推荐文案或内容卡片。这可能需要一个专门用于生成广告创意的“小模型”。可解释性与透明度
当模型给出一个商业推荐时,如何向用户解释推荐的理由?如何明确标注其商业属性,同时又不破坏对话的自然流畅性?这是一个复杂的UX/UI和伦理问题。生态合作与API集成
实现服务预订等高级功能,需要OpenAI建立一个庞大的合作伙伴生态,并提供稳定、高效的API接口,将外部商业能力无缝集成到ChatGPT内部。
bazaar content的愿景,是把ChatGPT从一个信息工具,转变为一个连接用户需求与商业服务的智能中介平台。这比搜索广告拥有更广阔的想象空间和更高的商业天花板。
💠 三、广告系统集成架构猜想

一个稳定、高效的AI广告系统,其架构设计必须兼顾性能、扩展性与智能化。它不再是传统广告系统的简单复刻,而是与LLM深度耦合的全新物种。
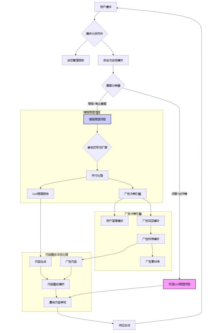
3.1 宏观架构:请求处理全景图
一个典型的包含广告功能的ChatGPT请求,其在后端的处理流程可能如下图所示。

这个架构的核心在于引入了一个“意图分类器”,它作为流量的第一个分拣站,判断用户请求是否具有商业潜力。对于被识别为具有商业意图的请求,系统会启动一个包含广告决策引擎的“增强推理流程”。
3.2 核心模块详解
3.2.1 意图分类器(Intent Classifier)
作用:前置判断,决定是否调用广告系统,是控制广告打扰率和系统资源消耗的关键。
技术选型:可以使用轻量级的文本分类模型(如BERT的微调版本)或者基于LLM自身的few-shot能力进行分类。其性能要求高实时性。
3.2.2 广告决策引擎(Ad Decision Engine)
这是广告系统的“大脑”,负责决定在何时、向何人、展示何种广告。
用户画像模块(User Profiling):负责构建和管理用户的兴趣标签。与传统广告系统不同,它可以直接利用用户的对话历史(在保护隐私的前提下)进行更深度的、基于语义的建模,而非仅仅依赖点击行为。
广告召回模块(Ad Retrieval):根据当前查询和用户画像,从海量的广告库中快速筛选出相关的候选广告。技术上可以采用双塔模型、向量检索(ANN)等方式,实现语义层面的匹配。
广告排序模块(Ad Ranking):对召回的广告进行精排序,预测其点击率(pCTR)和转化率(pCVR),并结合出价(Bid)计算最终的eCPM(effective Cost Per Mille),决定哪些广告胜出以及它们的展示顺序。这部分可以复用传统广告技术中成熟的深度学习排序模型。
3.2.3 内容融合模块(Content Fusion Layer)
作用:这是LLM广告系统中最具挑战性的模块之一。它负责将LLM生成的自然语言回答与广告决策引擎输出的结构化广告素材,天衣无缝地结合在一起。
实现策略:
模板填充:对于格式固定的广告(如搜索广告),可以在预定义的模板中插入广告内容。
指令微调(Instruction Tuning):在LLM的Prompt中加入特殊的指令,引导模型在生成回答时,主动、自然地引用或整合广告信息。例如,Prompt中可以包含:“请回答用户问题,并在结尾处,如果合适,请参考以下赞助商信息:[...]”。
多轮生成与筛选:让模型生成多个包含广告的回答版本,再由一个评估模型(Reward Model)选出最自然、最有用、商业信息又不突兀的版本。
这个高度模块化的架构,保证了系统的可扩展性。未来,无论是增加新的广告形态,还是优化排序算法,都可以在不影响主流程的情况下,对相应模块进行独立升级。
💠 四、商业动机与战略转向
OpenAI探索广告化并非心血来潮,而是其在当前技术、市场和财务多重压力下的必然选择。这一举动,也反映了其CEO山姆·奥特曼(Sam Altman)及管理层在商业认知上的演进。
4.1 生存与发展的双重压力
高昂的运营成本
大语言模型的训练和推理,都需要消耗海量的计算资源。据分析机构估算,ChatGPT每日的运营成本可能高达数十万甚至上百万美元。仅靠ChatGPT Plus的订阅收入,虽然可观,但要覆盖如此巨大的开销并支撑更大规模的研发投入,压力巨大。广告,作为互联网行业被验证过最成功的商业模式,是补充现金流的理想选择。激烈的市场竞争
谷歌的Gemini模型,凭借其多模态能力和与谷歌搜索、广告生态的天然整合优势,正对OpenAI构成直接威胁。Anthropic等公司则在企业级市场步步为营。在AI领域的“军备竞赛”中,充足的资金是保持技术领先和市场份额的弹药。OpenAI需要构建一个更多元、更稳固的收入结构,以应对长期的竞争。
4.2 公司态度的演变:从“最后手段”到务实推进
山姆·奥特曼对广告的态度变化,是观察OpenAI商业化战略演进的一个绝佳窗口。
早期(2022年及以前):奥特曼多次在公开场合表示,在AI回复中直接融合广告让他感到“不安”(uneasy),并认为这应该是“最后的手段”(a last resort)。这反映了早期OpenAI更偏向于保持模型的纯粹性和中立性,希望通过API调用和订阅服务等更“干净”的方式盈利。
近期(2023年至今):随着商业化压力的显现,其口径开始松动。管理团队在多个场合提及正在“认真评估广告等新型盈利方式”。这种表态的转变,标志着公司高层已经从“要不要做”的哲学思辨,转向了“如何做好”的现实考量。
代码的泄露,是这种务实转向的最终落地。它表明,内部的评估和讨论已经结束,项目已进入实际的工程开发阶段。这是一种典型的,由理想主义向商业现实主义的过渡。
💠 五、技术与伦理的双重挑战

将广告引入ChatGPT,绝非简单的功能叠加。它将在技术和伦理层面,引发一系列深刻的挑战。如何应对这些挑战,将直接决定该功能的成败,乃至OpenAI的品牌声誉。
5.1 模型中立性与商业偏见
挑战:一旦模型开始为“金主”说话,其回答的客观性和中立性将受到质疑。用户将难以分辨,一个推荐是基于模型的最佳判断,还是基于广告主的付费。长此以往,将严重侵蚀用户对模型的信任。
应对策略:
严格的标注体系:所有商业内容必须有清晰、醒目、无歧义的“广告”或“赞助”标识。
算法隔离:在技术架构上,应尽可能将提供客观信息的通用推理路径,与执行商业推广的广告决策路径分离开,避免广告主的出价影响非广告内容的生成逻辑。
提供无偏见选项:允许用户在查询时明确要求“无商业推广”的回答,给予用户选择权。
5.2 用户隐私与数据边界
挑战:个性化广告的实现,离不开对用户数据的分析。ChatGPT的对话数据包含了大量用户的个人信息、兴趣偏好甚至内心想法,其敏感性远超传统的搜索关键词。如何使用这些数据,是悬在OpenAI头上的达摩克利斯之剑。
应对策略:
数据匿名化与聚合:在用户画像建模时,应采用严格的数据脱敏和匿名化技术,仅使用聚合后的统计特征,而非针对单个用户的原始对话内容。
透明度与可控性:为用户提供清晰的隐私设置面板,允许用户查看自己的兴趣标签,并能方便地开启/关闭个性化广告,或删除自己的数据足迹。
端侧计算与联邦学习:探索将部分个性化计算在用户设备端完成,或采用联邦学习等隐私计算技术,在不上传原始数据的情况下,完成模型训练,从根源上保护用户隐私。
5.3 用户体验的“红线”
挑战:广告的本质是对用户注意力的中断。如何设计广告的展现形式、出现频率和触发时机,使其不至于破坏ChatGPT流畅、沉浸式的对话体验,是一门艺术。过度或不合时宜的广告,将迅速导致用户流失。
应对策略:
克制的投放频率:为广告的展示频率设置上限(Frequency Capping),避免对同一用户进行疲劳轰炸。
高质量的广告内容:建立严格的广告审核机制,确保广告内容本身对用户有价值、有帮助,使其更接近于“有用的商业信息”,而非“恼人的推销”。
负反馈机制:提供便捷的“不感兴趣”或“举报广告”按钮,并将用户的负反馈作为信号,持续优化广告排序模型和投放策略。
结论
ChatGPT安卓测试版代码中广告字段的曝光,是AI行业发展进程中的一个标志性事件。它预示着,继订阅制之后,广告这一经典互联网商业模式,即将被正式引入到主流大语言模型应用中。
从技术上看,这不仅仅是功能的增加,更是一次复杂的系统性工程。它要求OpenAI在传统的广告技术栈之上,构建一套与LLM深度融合的、能够理解并响应自然语言意图的全新智能广告架构。其中,高精度的意图识别、无缝的内容融合,以及用户隐私的保护,将是决定成败的三大技术支点。
从商业上看,这是OpenAI在巨大的成本压力和激烈的市场竞争下,为寻求可持续发展而迈出的关键一步。它将开启AI应用变现的巨大想象空间,但同时也让OpenAI站在了用户信任、模型中立性与商业利益的交叉路口。
未来,当广告功能正式上线时,业界的目光将聚焦于其具体的实现细节:广告将如何被标注?用户是否拥有关闭的选项?个性化推荐的边界在哪里?这些问题的答案,不仅将定义ChatGPT的未来,也将在很大程度上,为后来者树立起AI商业化的行业标杆。
📢💻 【省心锐评】
代码泄露的不是功能,而是战略。ChatGPT的广告化,是AI从技术奇观走向商业现实的必然一步。真正的考验,在于OpenAI能否在“印钞机”的诱惑下,守住用户信任的底线。

评论