【摘要】车端算法与算力外溢,具身智能走向系统工程竞赛,分歧集中在形态、数据与生态。

引言
智能汽车的技术栈,正在以一种更快的速度向机器人外溢。车端的感知、定位、规控、端到端训练、量产工程体系,本来是为道路交通服务的能力集合,现在开始被重新打包,落到清洁、配送、工业搬运、巡检、陪伴等更碎片的物理场景里。具身智能的热度由此被点燃,但它的难度也被同步放大,因为机器人需要对真实世界施加作用力,系统要对安全、可靠、成本负责。
行业里存在一个很强的共识。具身智能不是单点技术突破,而是全链条工程闭环的竞争。数据怎么来,怎么洗,怎么对齐,怎么训练,怎么把模型装进成本可控的硬件里,怎么在场景里持续迭代,这些问题缺一不可。分歧也很集中,集中在三条主线。第一条是形态路线,人形与功能形态如何取舍。第二条是数据路线,真机、仿真、互联网数据如何组合。第三条是生态路线,全栈自研与开放协作如何分工。
地平线与地瓜机器人在这一波里被频繁提及,一个原因是它们更像车端时代的“平台型角色”,把芯片、工具链、开发套件、生态伙伴串起来,尝试把复杂度从下游本体厂商那里移走。平台路线不等于放弃产品,只是把产品的边界放在计算与开发体系上,把更多形态与场景交给生态去长出来。
下面按工程视角,把“共识与非共识”落到可执行的技术问题上,尽量用架构语言把争论讲清楚。
• 一、车端智能外溢:具身智能的可复用底座与不可复用边界
%20拷贝-imqh.jpg)
1.1 可复用的部分:从数据闭环到算力平台
车端智能之所以能外溢,不是因为车和机器人长得像,而是因为车端在过去十年里把几件事做到了产业级。第一是大规模数据闭环,第二是可量产的算力平台,第三是强约束下的安全工程。具身智能要规模化,绕不开这三件事。
1.1.1 数据闭环的方法论可以直接迁移
车端数据闭环的关键不在于“采集摄像头视频”,而在于把数据变成可训练资产。这里包含触发策略、场景切片、自动标注、质量度量、回灌训练、灰度验证等一整套流程。机器人也需要类似能力,只是触发条件从“险情与接管”变成“失败动作与异常接触”,从“道路长尾”变成“物体长尾与操作长尾”。
落到工程上,建议把机器人数据闭环拆成四类事件流,每一类事件流都要有可量化的指标。
这些指标的存在感很强,因为它们会倒逼工具链建设。没有数据质量指标,团队会陷入“堆数据等于进步”的错觉,最后在部署上吃亏。
1.1.2 算力平台与工具链更像“基础设施”
车端的另一项沉淀是算力平台的规模化交付能力。芯片只是起点,真正决定开发效率的是编译链、算子库、部署框架、性能剖析工具、模型压缩工具。机器人端同样需要这些“苦活”,不同之处在于机器人更依赖多传感器同步、实时控制链路、以及对硬实时的敬畏。
一个实用的分层方式是把机器人端算力需求分成三层,并让三层在部署上彼此隔离,这样能把实时风险压下去。
感知层
多目视觉、深度、雷达、触觉等,输出统一的状态估计。决策层
任务分解、策略推理、行为选择,可能包含大模型推理。控制层
关节控制、力控、步态控制,强调周期性与确定性。
共识在这里很明确,控制层不能被大模型推理拖慢。再强的模型,只要把控制周期拖到不可控,现场就会用失败来教育团队。
1.1.3 安全工程的意识需要同步外溢
车端量产把功能安全、冗余设计、故障降级做成了工程习惯。机器人在工业与家庭里同样需要这一套,只是风险形态从“交通事故”变成“接触伤害与财产损失”。这会带来一个现实取舍。机器人系统需要在能力与安全之间做可解释的边界,不适合把所有能力都寄托在“端到端学出来”上。
一个更稳的做法是保留安全壳层,至少覆盖三类边界。
速度与力矩边界
超限直接降级,避免靠模型自我纠正。空间与禁区边界
用显式地图与可验证逻辑守住底线。异常检测边界
温升、抖动、堵转、传感器漂移要有独立监控。
这些边界会牺牲一部分“看起来很聪明”的自由度,但能换来可交付的确定性。
1.2 不可复用的部分:作用力与接触让问题变质
具身智能与车端智能最大的不同,是机器人必须在更复杂的接触条件下工作。车端更多是“观察与规划”,机器人是“观察、接触、施力、纠偏”。接触意味着误差会被放大,意味着小概率事件会变成日常,意味着传感器漂移与结构件公差都能成为算法问题。
这也是行业分歧出现的根源。有人更偏向人形,认为形态与人类环境一致,能减少环境改造成本。有人更偏向功能形态,认为把任务做稳做便宜更重要。两种观点在不同场景下都成立,问题不在立场,问题在工程边界是否清晰。
• 二、具身智能是系统工程:从模型训练到场景履约的闭环结构
2.1 共同难题不是模型,而是闭环速度
具身智能团队很容易把注意力集中在模型结构与指标上,但产业交付更关心另一组指标。闭环速度、单位成本、稳定性曲线,这三件事决定了能不能规模化。
闭环速度可以用一个更直观的指标来衡量。一次线上失败样本,从发生到进入训练集,再到模型上线验证,需要多久。车端行业里这个周期从月到周再到天。机器人行业要追上,需要把“数据系统”当成第一等公民。
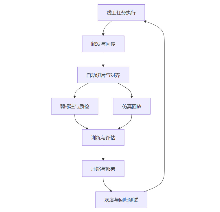
2.1.1 训练闭环的工程模板
建议把训练闭环按流水线拆开,明确每一段的输入输出,避免团队在接口上打架。下面这个流程适合大多数“有真机、有仿真、有遥操作”的团队。

流程图里最关键的是两条支路。第一条是自动切片与对齐,决定数据能否规模进入训练。第二条是仿真回放,决定失败样本能否被放大利用。没有这两条,团队会被真机效率锁死。
2.1.2 评估体系要从“离线指标”切到“履约指标”
具身智能的评估,不能只看离线成功率,因为离线成功率很容易被样本分布骗。建议把评估分成三层,用三层指标共同决定是否上线。
履约指标里必须出现维护成本。机器人不是一次性交付的软件,维护工时决定了毛利,决定了客户是否愿意二次采购。
2.2 软硬一体的边界要可管理
机器人系统的复杂度来自耦合。硬件参数会影响模型表现,模型策略会影响硬件寿命。要把耦合变成可管理的接口,需要在系统设计上做两件事。第一是把“本体差异”封装在硬件抽象层里。第二是把“策略差异”封装在技能库与任务编排层里。
2.2.1 硬件抽象层的最低要求
硬件抽象层至少要统一四类接口。
时间同步
传感器与控制数据要可对齐。坐标系统
视觉、力觉、关节空间的转换要标准化。动作原语
把复杂控制封装成可复用原语,例如到达、抓取、推拉。诊断接口
温升、堵转、漂移等健康信息要有统一输出。
这四类接口做不好,模型团队会被迫“为某一台机器人写代码”,生态也难形成。
2.2.2 技能库与任务编排层决定可扩展性
从交付视角看,多数场景不是缺一个“通用大脑”,而是缺一套可复用的技能库。技能库可以用传统控制、强化学习、模仿学习混合实现,关键是对上层暴露稳定接口。上层任务编排更像工业自动化里的工艺流程,强调可调参与可审计。
共识在这里也很强,自下而上的模块化路线更容易跑通商业化。它不等于放弃通用,只是把通用放在“技能可组合”上,而不是一次性把全能塞进一个模型里。
• 三、形态与产品路线:人形与功能形态不是对立,而是成本函数不同
%20拷贝-pugp.jpg)
3.1 形态选择的工程本质是成本函数
形态争论很热,但落到工程上,它是一道成本函数题。给定任务集合、给定场景约束、给定单台成本上限,哪种形态能让履约指标更快达标。人形的优势在泛化与人类环境适配,功能形态的优势在效率与可控性。两者不是互斥关系,更像是不同阶段的最优解。
3.1.1 人形形态的技术收益来自两条链路
第一条链路是操作空间更接近人类环境。门把手、抽屉、货架高度、工位布局,都是为人设计的。人形可以减少环境改造成本,尤其在工业改造预算有限的情况下,这个收益是真实的。
第二条链路是数据采集效率。遥操作与动作捕捉更容易映射到同构或近同构的关节空间,训练操作员也更快。当数据成为瓶颈时,采集效率就是竞争力。这也是不少团队坚持类人方案的原因。
3.1.2 功能形态的优势来自“去掉不必要自由度”
轮足、轮式、专用机械臂、模块化底盘,往往能以更低成本达成更高稳定性。原因不复杂,自由度越少,控制越简单,故障点越少,供应链越成熟。对很多标准化任务,减少自由度并不会损失能力,反而能换来更高的履约稳定性。
工程上常见的策略是“把复杂度留给环境”。例如通过工装夹具、标准料箱、固定工位,换取机器人形态的简化。这个策略在工业里成立,在家庭里成立得更慢,因为家庭不愿意改造环境。
3.2 产品演进更像“能力叠加”,不是“一步到位”
消费级场景里,有一个更现实的判断。C 端产品要跑出来,需要价格与价值匹配,靠一次性推出高价全能机器人很难成立。更可行的路线是从单一任务出发,持续叠加能力,把单点产品变成产品族群。扫地机器人就是典型例子,从平面清洁到避障到简单安防巡航,再到更复杂的空间理解,每一步都在扩展价值边界。
这里的关键工程点是可扩展的系统架构。系统要允许增加传感器,允许替换模型,允许扩展技能库,允许在不重做整机的情况下迭代。否则产品会被一次性设计锁死,后续升级变成推倒重来。
3.2.1 通用底盘加功能模块的可行前提
“底盘加模块”听上去像拼装,但要成立,需要三个前提。模块接口要标准化,电源与通信要留余量,软件架构要支持热插拔式的能力发布。缺任何一个,模块化都会变成“工程师的幻想”。
下面这张表给出模块化路线常见的失败原因,很多团队会在量产前后踩到。
模块化路线要成功,工具链与诊断体系必须前置。这类投入不显眼,却决定了后期成本。
3.2.2 自上而下通用路线的挑战来自“任务定义”
自上而下的通用路线依赖一个前提,任务空间要可被统一表述,模型要能在统一表述下泛化。现实里,具身任务比语言任务更难统一,原因是动作与接触涉及连续控制,误差容忍度很小,硬件差异也会引入分布漂移。
工程上更稳的折中方案,是把通用放在“任务理解与规划”层,把执行放在“技能与控制”层。上层可以借助大模型理解指令与环境,下层用可验证的技能原语完成动作。这个分层不是保守,它是为交付负责。
结论
车端智能向具身智能外溢,带来了一套可以复用的产业能力,尤其是数据闭环、算力平台与安全工程的体系化经验。具身智能自身也带来了新的约束,接触与作用力让误差被放大,系统耦合更强,导致单点突破很难直接转成规模化交付。
行业争论集中在形态、数据、生态三条线上,但落到工程,争论会收敛到同一件事。谁能把闭环做快,把成本压下去,把履约做稳,谁就更接近规模化。平台型路线与全栈路线会长期共存,前者把底座与工具链做厚,后者把体验与闭环做深,最终由场景与成本函数来选择赢家。
📢💻 【省心锐评】
具身智能拼的不是口号,是闭环速度、履约稳定性、维护成本三条硬指标。

评论