【摘要】微软正构建一套从开发到治理的完整体系,通过 Agent 365 与 Entra Agent ID 等核心组件,将 AI 代理从零散工具提升为可规模化管理的“数字员工”,应对即将到来的十三亿代理时代。
引言
AI 代理(Agent)正从技术前沿迅速走向产业中心。IDC 的预测并非危言耸 सुन,到 2028 年,全球将涌现 13 亿个 AI 代理,它们将深度渗透到企业运营的每一个毛细血管。微软自身的数据也印证了这一趋势,其 Copilot Studio 已吸引超过 23 万家企业,创建的 AI 代理数量已突破百万大关,并以每季度 130% 的惊人速度增长。
然而,繁荣之下潜藏着巨大的挑战。麻省理工学院(MIT)的一份调研报告揭示了残酷的现实,高达 95% 的 AI 项目未能创造实质性商业价值。这背后,是技术、组织与治理之间的巨大鸿沟。企业在享受生成式 AI 带来的便利时,也普遍陷入了协同不足、数据质量低下、治理缺失以及技术架构难以规模化的困境。
面对从一百万到十三亿的巨大跨越,仅仅提供更强大的开发工具已远远不够。企业需要的是一个稳固的、可信的、能够支撑海量代理协同工作的企业级底座。微软的战略升级,正是对这一时代命题的回应。其布局不再局限于“如何创造 Agent”,而是系统性地回答了“如何安全、高效地管理十三亿数字员工”这一核心问题。本文将深入剖析微软如何通过 Microsoft Foundry、Agent 365 和 Entra Agent ID 等一系列创新,为企业构建这一至关重要的数字劳动力基础设施。
一、 宏观背景:机遇与挑战并存的 AI 代理元年
%20拷贝-dief.jpg)
1.1 爆发式增长的市场预期
AI 代理的崛起并非偶然,它是大语言模型能力溢出的必然结果。当模型具备了理解、推理、规划和工具调用的能力后,它就不再是一个被动的问答机器,而是一个能够主动执行任务的智能体。
市场规模预测:IDC 的“13 亿”预测为整个行业设定了明确的坐标。这意味着平均每 6 个人就将拥有一个 AI 代理。这些代理将不再是少数技术爱好者的玩物,而是像今天的 App 一样,成为数字世界的基础设施。
企业采纳现状:
GenAI 普及度:已有 68% 的企业采纳了生成式 AI 技术,另有 26% 计划在一年内跟进。这表明 GenAI 已从概念验证(PoC)阶段过渡到广泛应用阶段。
AI 代理渗透率:已有 37% 的企业部署了 AI 代理,这一比例虽然低于 GenAI 的整体采纳率,但其增长势头更为迅猛。企业正从“使用 AI”向“部署 AI 劳动力”转变。
1.2 AI 项目高失败率背后的四大关键挑战
巨大的市场潜力和企业高涨的热情,与 AI 项目极高的失败率形成了鲜明对比。微软归纳的四大挑战,精准地描绘了企业在 AI 落地过程中的普遍痛点。
1.2.1 业务与技术团队的协同鸿沟
AI 项目的成功,本质上是业务场景与技术能力的深度融合。但在实践中,业务团队不理解技术边界,技术团队不熟悉业务逻辑,导致 AI 应用场景与实际需求脱节。最终开发出的工具,要么功能冗余,要么无法解决核心痛痛点。
1.2.2 数据质量与数据孤岛的掣肘
高质量的数据是高质量 GenAI 应用的基石。许多企业面临以下问题。
数据质量差:数据不一致、不完整、不准确,直接影响模型训练和 RAG(检索增强生成)的效果。
数据孤岛严重:数据散落在不同的业务系统、数据库和云服务中,无法形成统一的数据视图。AI 代理即使能力再强,也无法在 fragmented 的数据基础上做出全局最优的决策。
1.2.3 日益收紧的治理与监管要求
随着 AI 应用的深入,数据隐私、模型偏见、决策可解释性等问题日益突出。全球各地的监管机构都在加强对 AI 的监管。企业必须确保其 AI 代理的行为合规、可追溯、可审计。这为技术架构带来了极高的要求。
1.2.4 缺乏可规模化的统一技术架构
许多企业的 AI 项目始于小范围的实验或 PoC。这些项目往往采用临时性的技术栈,缺乏长远的架构规划。当业务需要将成功的试点项目推广到全公司时,才发现原有的架构难以扩展、难以维护、难以治理,最终导致项目停滞不前。
二、 成功之道:向“GenAI 领先企业”借鉴经验
为了破解上述难题,微软深入研究了 IDC 定义的“Frontier Firm”(前沿企业)。这些在 GenAI 应用上成熟度更高的企业,其成功并非偶然,而是源于一套系统性的方法论。
2.1 广泛赋能,而非专家工具
领先企业不把 AI 视为少数数据科学家或开发者的专属工具。它们致力于将 AI 能力赋能给每一位员工,让业务人员也能通过低代码或无代码平台(如 Copilot Studio)构建和使用 AI 代理,从而让创新在业务一线生根发芽。
2.2 重构流程,而非局部优化
成功的 AI 应用不是对现有流程的“小修小补”,而是从根本上重构客户互动模式和核心业务流程。例如,用 AI 代理重塑整个供应链的预测与调度,而不是仅仅用它来自动回复邮件。这种系统性的变革才能带来指数级的价值提升。
2.3 跨领域落地,形成网络效应
领先企业将 GenAI 和 AI 代理应用到更多元的业务领域,从人力资源、财务、营销到供应链管理。当不同领域的 AI 代理能够协同工作时,就能打破部门墙,形成强大的网络效应,提升整个组织的运行效率。
2.4 内建可观察性与责任 AI
这些企业从一开始就在技术架构的每一层都内置了可观察性(Observability)和责任 AI(Responsible AI)能力。这意味着每一个 AI 代理的行为、每一次决策、每一次数据访问,都是可监控、可审计的。这不仅是为了合规,更是为了建立信任。
2.5 平衡“智能”与“信任”
最后,领先企业的成功建立在两大基石之上。
智能(Intelligence):积极拥抱和应用多样化的 GenAI 技术,保持技术领先。
信任(Trust):建立一套完整的机制、制度和技术工具,确保 AI 的使用是安全、可靠和可控的。
这五大成功要素,构成了微软 AI 代理战略升级的顶层设计原则。
三、 Build 2025:奠定“高效创造 Agent”的技术基石
%20拷贝-juut.jpg)
在 2025 年上半年的 Build 大会上,微软的战略重心是为开发者提供一套完整的工具链,让他们能够高效地创造出强大的 AI 代理。其核心是 “Open Agentic Web”(开放式代理网络) 的构想。
3.1 “Open Agentic Web” 的三层架构
微软认为,未来的互联网将是一个由无数 AI 代理互联互通的生态系统。为了实现这一愿景,其技术栈围绕以下三层构建。
3.2 关键产品与平台发布
基于上述架构,微软发布了一系列关键产品,旨在降低 Agent 的开发门槛。
GitHub Copilot Agent 模式:这标志着 Copilot 从一个“代码补全工具”正式升级为一个能够理解复杂开发任务、主动编写代码、执行测试、修复 Bug 的开发代理。它不再只是开发者的副驾,而是一个可以独立承担任务的“AI 同事”。
Microsoft 365 Copilot 内嵌 Agent 能力:在 Word、Excel、PowerPoint 等应用中,Copilot 不再只是简单的内容生成器。它可以被调用来执行跨应用、多步骤的复杂任务,例如“总结上周所有相关邮件和 Teams 会议纪要,生成一份项目进展 PPT”。
Microsoft Foundry:最初以 Azure AI Foundry 的形式发布,后更名为 Microsoft Foundry,标志着其定位从 Azure 的一部分扩展到整个微软生态的AI 代理铸造厂。它提供了一个从模型选择、数据准备、RAG 构建、工具集成到评估部署的一站式平台。
四、 Ignite 2025:转向“安全大规模管理 Agent”的治理体系
如果说 Build 大会解决了“如何造 Agent”的问题,那么下半年的 Ignite 大会则将重心彻底转向了“如何安全、大规模地管理 Agent”。这是微软 AI 代理战略从技术赋能走向企业级治理的关键一步。
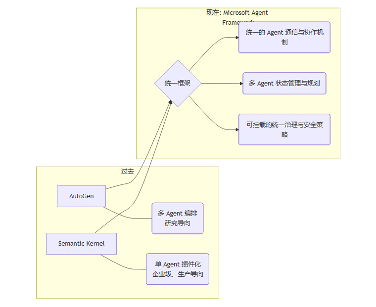
4.1 技术框架升级:统一的 Microsoft Agent Framework
为了解决开发者在尖端研究(AutoGen)和企业级稳定生产(Semantic Kernel)之间的选择困境,微软推出了统一的 Microsoft Agent Framework。

这次整合的意义重大。
统一开发体验:开发者可以在一个框架内,平滑地从构建单个企业级 Agent(使用 Semantic Kernel 的能力)过渡到设计复杂的多 Agent 协作系统(利用 AutoGen 的思想)。
内建治理能力:统一的框架使得在底层直接嵌入治理和安全策略成为可能。例如,可以规定所有 Agent 之间的通信都必须经过身份验证和日志记录。
4.2 平台演进:Microsoft Foundry 与三大 IQ 层
Microsoft Foundry 不仅是名称的改变,其内核也进行了重要升级,引入了三大“智能抽象层”(IQ Layers)。这可以被理解为为企业所有 AI 代理提供的可复用的“公共大脑”和“公共记忆”。
Fabric IQ:作为统一的数据智能层,它建立在 Microsoft Fabric 之上,负责连接、梳理和管理企业所有的数据源。它为 Agent 提供了高质量、可信赖的数据基础。
Work IQ:负责理解企业的组织架构、业务流程、人员角色和工作上下文。它让 Agent 知道“谁是谁”、“什么事该找谁”、“这个项目的背景是什么”,使其决策更符合企业实际情况。
Foundry IQ:这是新一代的智能能力层,封装了先进的 RAG 架构、工具调用机制和任务编排能力。它为所有 Agent 提供了强大的底层智能支持。
这三层 IQ 的设计,极大地提升了 Agent 开发的效率和一致性,避免了每个团队重复造轮子。
五、 治理中枢:Agent 365——企业级 AI 代理控制平台
%20拷贝-tddv.jpg)
Agent 365 是微软在 Ignite 大会上发布的重磅产品,也是其 AI 代理治理体系的核心。它是一个面向 IT 管理员的统一控制平台,旨在将企业内部所有 AI 代理都纳入统一的管理和监控之下。
5.1 纳管范围
Agent 365 的设计目标是消除“影子 AI”(未经 IT 部门批准和监控的 AI 应用)带来的风险。其纳管范围覆盖了。
微软原生 Agent(如 M365 Copilot)。
企业使用 Foundry 等平台自建的 Agent。
采购自第三方的 Agent。
5.2 五大核心能力
Agent 365 提供了五大关键能力,构建了一个完整的治理闭环。
单一 AI 代理注册表 (Single Agent Registry)
为企业内所有 Agent 提供一个统一的“户口本”。每个 Agent 的来源、版本、负责人、权限范围等信息都一目了然。这是实现统一管理的基础。
访问管控 (Access Control)
严格遵循最小权限原则。管理员可以精细化地配置每个 Agent 能够访问的数据、API 和系统资源。这确保了 Agent 不会越权操作,防止数据泄露。
可视化与可观察性 (Visualization & Observability)
提供统一的仪表盘和深度分析功能。IT 管理员可以实时监控 Agent 的活动状态、资源消耗、任务成功率以及与员工的交互情况,及时发现异常行为。
跨平台互通性 (Interoperability)
提供统一的接入和调用通道,确保不同来源、不同技术的 Agent 能够在一个统一的框架下协同工作,打破技术壁垒。
代理安全 (Agent Security)
与 Microsoft Defender 和 Microsoft Purview 等安全与合规产品原生集成。能够主动检测针对 Agent 的攻击(如提示注入、权限提升),并对 Agent 的数据访问行为进行合规审计。
六、 数字身份:Entra Agent ID——将 Agent 变成“数字员工”
如果说 Agent 365 是 AI 代理的“人力资源管理系统”,那么 Entra Agent ID 就是为每个 AI 代理颁发的唯一“数字身份证”。这是微软在 AI 治理领域最具革命性的创新。
6.1 解决传统身份管理的困境
在 Entra Agent ID 出现之前,Agent 的身份验证通常依赖于。
服务账号 (Service Account):权限通常过于宽泛,难以实现最小权限原则。
复用用户账号 (User Account):存在巨大的安全风险,且审计追踪困难。
Entra Agent ID 彻底改变了这一现状。它在 Microsoft Entra (原 Azure AD) 中为 Agent 创建了一种全新的身份类型。
6.2 基于数字身份的零信任架构
拥有了独立的数字身份后,AI 代理就可以被无缝地纳入企业的零信任(Zero Trust)安全架构中。

管理员可以为每个 Agent ID 配置。
最小权限:只授予其执行任务所必需的权限。
条件访问策略:例如,限制某个 Agent 只能在特定的时间或网络环境下运行。
风险策略:当检测到 Agent 行为异常时,可以自动提升其风险等级,并触发限制措施或告警。
6.3 与安全、合规工具的深度联动
Entra Agent ID 是连接 AI 代理与企业现有安全体系的桥梁。
与 Defender 集成:Defender for Cloud 可以监控 Agent 的运行时行为,检测其是否被恶意代码注入或存在异常的网络活动。
与 Purview 集成:Purview 可以根据 Agent ID 审计其对敏感数据的访问行为,确保其符合 GDPR、HIPAA 等合规要求,防止数据泄露。
七、 开发与运维一体化:Foundry 控制台与全程可观测性
%20拷贝-fkkc.jpg)
微软的治理理念贯穿了 AI 代理的整个生命周期,从开发阶段就已经开始。
7.1 面向开发与运维的 Foundry 控制平台
Foundry 控制平台是开发者与运维团队的协作界面。它提供了一个统一的视图,可以查看企业内所有的模型、Agent 和相关工具。开发者在开发阶段,就可以直接。
为 Agent 申请和配置 Entra Agent ID。
关联相应的安全策略和合规模板。
接入自动化测试、红队演练和安全扫描工具。
这种**“治理左移”**的方式,将安全与合规要求内嵌到开发流程中,而不是等到上线后再进行补救。
7.2 产品化落地:从 Office 到 Windows 的全面 Agent 化
微软的 AI 代理战略并非空中楼阁,而是已经开始在全线产品中落地。
Office Agents:正式推出的 Word Agent、Excel Agent、PowerPoint Agent,让用户可以在 Copilot 对话中,像指挥助理一样,对文档进行持续、复杂的操作。
Windows 操作系统:Windows 11 正在被改造为一个原生的 Agent 执行环境。操作系统内置了安全的 Agent 运行时和连接器,可以直接支持 Entra Agent ID 的治理策略。
八、 企业启示:从“使用 AI”到“规划数字劳动力”
微软这一系列战略升级,为正在进行 AI 转型的企业带来了深刻的启示。AI 代理不再仅仅是一个个独立的“智能工具”,而是正在演变为可被统一规划、管理和调度的**“数字劳动力”**。
企业需要开始系统性地思考。
角色设计:如何像设计组织岗位一样,设计不同类型、不同职责的 AI 代理?
治理体系:如何建立一套统一的平台和身份体系,对这些数字员工进行全生命周期的治理和安全控制?
架构原则:如何在设计之初,就将可规模化、可审计、可回滚等原则融入 GenAI 和 Agent 的技术架构中?
微软的实践表明,AI 的规模化应用,其成功的关键已经从模型和算法的竞争,转向了企业级工程化和治理能力的竞争。
结论
从百万到十三亿,AI 代理的指数级增长既是机遇,也是对企业技术与管理能力的严峻考验。微软通过其在 Build 和 Ignite 两大峰会上的系列发布,清晰地展示了其应对这一挑战的战略蓝图。
通过统一的 Microsoft Agent Framework 和一站式开发平台 Microsoft Foundry,微软降低了创造强大 AI 代理的门槛。更重要的是,通过治理中枢 Agent 365 和革命性的数字身份 Entra Agent ID,微软为企业提供了一套完整的、可落地的治理体系。
这套体系的核心思想,是将 AI 代理从不可控的“黑盒”,转变为拥有明确身份、权限和行为边界的“数字员工”。这标志着 AI 正在从零散的“试点工具”,正式演进为企业级的基础设施。对于任何希望在 AI 时代保持竞争力的企业而言,构建这样一套稳固的数字劳动力底座,将不再是可选项,而是必选项。
📢💻 【省心锐评】
微软的棋局已然清晰,它不只在“造”智能体,更在定义“管理”智能体的标准。通过赋予 Agent 数字身份,微软正将 AI 从技术工具,重塑为企业可信、可控、可规模化的数字生产力。

评论