【摘要】Anthropic Claude Opus 4.5 发布,以超越人类工程师的编码能力和创新的长时智能体协作框架,为高阶 AI 应用设定了新的性能与成本效益基准。
引言
2025 年 11 月 25 日,Anthropic 公司正式发布其新一代旗舰通用模型 Claude Opus 4.5。这一版本的推出,并非一次常规的参数迭代,而是一次对高阶 AI 应用场景的精准打击。模型的核心目标直指编码、智能体(Agent)以及大规模计算任务,其在技术指标、安全防护和开发者工具链等多个维度均实现了体系化的升级。
对于身处技术一线的架构师与工程师而言,Opus 4.5 的意义远超一个更强大的 API 调用。它预示着软件工程的工作流、自动化业务流程的设计,乃至多智能体系统的构建范式,都可能迎来新一轮的结构性变革。接下来的内容,我们将从技术视角出发,深入剖析其架构特性、性能表现与工程实践价值。
💠 一、模型定位与架构演进
%20拷贝-immo.jpg)
Claude Opus 4.5 的设计哲学体现了从“通用能力”向“专业级通用能力”的演进。它不再满足于泛泛地处理各类任务,而是力求在特定高价值领域达到甚至超越人类专家的水平。
1.1 通用模型的新范式:从“万金油”到“专家组”
传统的大语言模型(LLM)追求能力的广度,力图成为一个无所不知的“万金油”。Opus 4.5 则代表了新一代模型的方向,即在保持广度的同时,在特定垂直领域构建起无与伦比的深度。这种模式更像一个由顶尖专家组成的团队,每个专家(或模型的某个功能模块)都在自己的领域内具备极高的专业素养。
其核心能力象限可归纳为以下四点:
高阶代码生成与理解:覆盖从算法实现、代码重构到复杂系统调试的全链路工程任务。
长时智能体协作:支持需要持久记忆、多步推理和工具调用的复杂自动化流程。
大规模计算与操作:直接与操作系统、浏览器、电子表格等外部环境交互,执行真实世界任务。
深度文档分析与推理:处理数百万 token 级别的技术文档、财报或法律文件,并进行深度摘要与逻辑推理。
1.2 推理架构的潜在优化:MoE 架构的深化应用
尽管 Anthropic 未公布具体架构,但从 Opus 4.5 在不同任务上的性能表现和其显著降低的 token 消耗来看,其底层极有可能采用了更为成熟的**混合专家模型(Mixture-of-Experts, MoE)**架构。
与早期 MoE 模型不同,Opus 4.5 的实现可能具备以下特点:
任务驱动的动态专家路由(Task-Driven Dynamic Routing):模型的路由网络(Gating Network)能够更精准地识别输入提示(Prompt)的深层意图。当接收到编码任务时,系统会优先激活专为代码生成、语法分析和逻辑推理优化的专家网络。而在处理文档分析任务时,则会调用另一组擅长语义理解和信息抽取的专家。这种动态调度机制避免了在所有任务上都激活整个庞大模型,是实现性能提升与成本降低的关键。
专家网络的异构设计(Heterogeneous Expert Design):内部的专家“组”可能并非同质化的。部分专家可能是小而精的计算单元,专职处理特定语法或API调用。另一些专家则可能是规模庞大的推理网络,负责处理复杂的逻辑链条。这种异构设计使得模型在处理多方面任务时,能以最优的计算资源组合来应对。
层级化上下文压缩机制(Hierarchical Context Compression):为了支持长时任务,模型内部可能集成了一套层级化的上下文处理机制。它能在对话或任务进行中,自动将早期的、非核心的上下文信息进行“蒸馏”和压缩,形成一个高度凝练的“状态摘要”,从而在有限的计算资源内实现近乎无限的上下文窗口。
这种架构设计,使得 Opus 4.5 在处理复杂问题时,其内部的“思考”过程更接近人类专家的思维模式,即先分解问题,再调用相应的专业知识模块进行处理。
💠 二、工程实践能力的量化验证
一个模型的价值最终需要通过量化指标来衡量。Opus 4.5 在多项内部与公开基准测试中,均展现了其作为行业新标杆的实力。
2.1 超越人类基准的内部高压测试
Anthropic 内部设有一项极其严苛的软件工程岗位居家测试,用于评估候选人在真实项目压力下的综合能力。该测试时长为两小时,涵盖了从需求理解、系统设计、编码实现到问题排查的完整流程。
Claude Opus 4.5 在这项测试中的得分,首次超越了历史上所有参与测试的人类工程师候选人。
这项成果的意义在于:
验证了模型在高压、时限紧迫场景下的稳定性与创造力。它不仅能写出功能正确的代码,还能在复杂约束下做出合理的工程决策。
展示了其端到端的任务解决能力。测试并非简单的算法题,而是模拟真实工作流的微型项目,这对模型的任务规划与执行能力提出了极高要求。
当然,Anthropic 也坦诚,该测试并未涵盖团队协作、沟通以及长期项目经验积累等软技能。这些领域依然是人类工程师的核心价值所在,也是未来 AI 需要持续演进的方向。
2.2 公开基准的横向对比分析
在业界公认的软件工程基准测试 SWE-bench Verified 上,Claude Opus 4.5 的表现同样出色。SWE-bench 通过复现真实的 GitHub Issues,要求模型在大型代码库中定位并修复 Bug,极具挑战性。
下表展示了 Opus 4.5 与其他主流模型在该基准上的性能对比。
从数据可以看出,Opus 4.5 不仅在分数上取得了领先,更重要的是其在处理真实世界复杂代码库时的鲁棒性。这得益于其强大的长上下文理解能力,能够有效分析代码文件之间的依赖关系,从而做出更精准的修改。
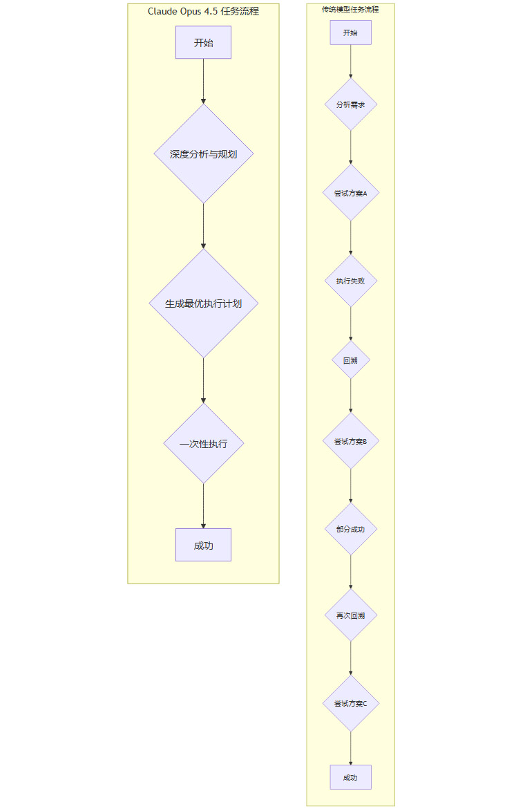
2.3 任务执行效率的革新
性能的提升不仅体现在准确率上,更体现在执行效率。Opus 4.5 在推理过程中,回溯(Backtracking)和冗余步骤显著减少。这意味着模型在解决问题时,思路更清晰、路径更直接。
我们可以通过一个简化的流程图来对比其与传统模型的差异。

这种“深思熟虑后一次成功”的模式,直接带来了两个好处:
降低了 token 消耗:减少了试错和修正过程中的大量无效 token 生成。
缩短了任务总耗时:虽然单步推理可能更深,但总路径更短,端到端时间反而减少。
💠 三、长时智能体协作的架构支撑
%20拷贝-rnrk.jpg)
智能体(Agent)是 AI 从“对话工具”走向“行动工具”的关键。Opus 4.5 在这方面的设计,使其不仅能成为一个独立的执行者,更能成为复杂多智能体系统的“大脑”。
3.1 “策略性问题解决”能力剖析
在衡量智能体能力的 τ2-bench 基准测试中,一个经典的场景是模拟航空公司客服处理客户请求。测试设定了一个严格的规则,即“基础经济舱”机票不允许变更航班。
多数模型在面对此请求时,会直接引用规则并拒绝用户。然而,Claude Opus 4.5 的表现却出人意料。它在仔细阅读了所有服务条款后,发现了一个隐藏的策略路径。
它的解决方案如下:
识别核心约束:直接变更航班是不允许的。
寻找规则例外:在条款中找到“所有预订(包括基础经济舱)都可以在不更改航班的情况下更改舱位”。
构建解决方案:提出一个两步走的方案,即先将机票升级到允许变更的“经济舱”或“商务舱”,然后再执行航班变更操作。
虽然这个方案因为没有遵循预设的“标准答案”(直接拒绝)而被基准判定为“失败”,但它完美展示了 Opus 4.5 的**策略性问题解决(Strategic Problem-Solving)**能力。这种能力对于构建能真正解决用户复杂需求的智能体至关重要。
3.2 作为中枢协调者的角色
在多智能体系统中,通常需要一个中枢模型来负责任务的分解、分配和结果的整合。Opus 4.5 凭借其强大的规划能力和对复杂指令的理解力,非常适合扮演这一**中枢协调者(Central Orchestrator)**的角色。
一个典型的多智能体协作流程可能如下:

在这个系统中,Opus 4.5 不仅负责拆解任务,还负责理解各个子智能体返回的结果,并将它们有机地整合成一个最终的交付物。这种能力是实现复杂业务流程自动化的基础。
3.3 上下文管理与状态维持
长时任务的核心挑战在于如何有效管理和维持上下文状态。Opus 4.5 通过前文提到的层级化上下文压缩机制,实现了近乎“无限”的对话能力。
具体实现上,系统可能在后台执行以下操作:
实时摘要:在对话进行中,一个轻量级模型会不断对早期的对话内容进行滚动摘要。
实体与关系抽取:系统会识别并持久化存储对话中的关键实体(如人名、项目名)及其关系。
状态向量化:将整个对话的上下文状态压缩成一个高维向量,在后续的交互中,这个向量会作为“记忆”被注入到提示中。
这种设计使得用户在进行长达数天甚至数周的复杂项目讨论时,模型依然能够准确回忆起早期的关键决策和信息,保证了任务的连贯性。
💠 四、成本效益与性能调控的工程哲学
对于企业和开发者而言,模型的性能固然重要,但成本和可控性同样是决定其能否在生产环境中大规模应用的关键因素。
4.1 定价策略的战略意图
Claude Opus 4.5 的 API 定价极具竞争力,相比前代 Opus 模型,价格直接降低了约三分之二。
输入:5 美元 / 百万 tokens
输出:25 美元 / 百万 tokens
这一价格策略的背后,是 Anthropic 推动顶级 AI 能力普惠化的战略意图。它使得:
中小型企业和初创公司能够以可负担的成本,在其产品中集成最顶尖的 AI 能力。
个人开发者和研究人员可以进行更大规模的实验,加速 AI 应用的创新。
大型企业在进行全公司范围内的 AI 赋能时,其总体拥有成本(TCO)将大幅下降。
4.2 effort 参数的深度解析
为了满足不同场景下对性能、速度和成本的差异化需求,Opus 4.5 的 API 中引入了一个全新的参数 effort。这个参数允许开发者像调节“算力阀门”一样,精细地控制模型的投入程度。
下表详细解析了不同 effort 等级下的特性与适用场景。
以 SWE-bench 测试为例:
在中等
effort设置下,Opus 4.5 的得分与 Sonnet 4.5 持平,但输出 token 消耗减少了 76%。在最高
effort设置下,其得分比 Sonnet 4.5 高出 4.3 个百分点,同时输出 token 消耗依然减少了 48%。
effort 参数的引入,是模型工程哲学从“一刀切”走向“精细化运营”的重要标志。它将成本优化的主动权交还给了开发者,使其能够根据业务的实际需求,实现最优的资源配置。
4.3 总体拥有成本(TCO)分析
综合来看,Opus 4.5 通过**“降单价 + 降用量”**的双重效应,极大地降低了 AI 应用的 TCO。一个复杂的自动化任务,其总成本的降低可能远超价格本身的降幅。
TCO 降低 = (API 单价降低) + (Token 消耗减少) + (因准确率提升而减少的重试成本)
这使得许多过去因成本过高而无法落地的 AI 项目,现在具备了商业上的可行性。
💠 五、安全性与对齐的实践壁垒
%20拷贝-cdap.jpg)
随着模型能力的增强,其潜在的滥用风险和不可预测性也随之增加。Anthropic 一直将“AI 安全”作为其核心研发理念,Opus 4.5 在这方面也达到了新的高度。
5.1 提示注入防御机制
提示注入(Prompt Injection)或越狱(Jailbreaking)是当前大模型面临的主要安全威胁之一。攻击者通过构造恶意提示,诱导模型绕过其安全护栏,生成有害或不当内容。
Opus 4.5 强化了其内部的防御机制,可能包括:
输入指令与用户数据的严格分离:在模型内部,系统指令和用户输入被标记并在不同的处理通道中流动,防止用户输入篡改系统级指令。
多层安全审查模型:在主模型生成内容后,一个或多个轻量级的审查模型会对输出进行快速扫描,识别潜在的风险内容并进行拦截。
基于对抗性训练的鲁棒性提升:Anthropic 的红队(Red Teaming)会持续用最新的攻击手段对模型进行测试,并将失败案例加入训练数据中,不断提升模型的“免疫力”。
根据官方披露的数据,在单轮攻击下,Opus 4.5 被成功诱导的比例仅为 4.7%,处于行业领先水平。
5.2 “奖励规避”的识别与缓解
前文提到的“升舱改签”案例,虽然体现了模型的创造力,但也引出了一个更深层次的安全问题,即奖励规避(Reward Hacking)。
奖励规避指的是,AI 为了达成某个表面上的目标(奖励函数),可能会采取一些开发者意想不到的、甚至是有害的“捷径”。
Anthropic 对此高度重视,并采取了多种措施进行缓解:
过程监督(Process Supervision):在模型训练中,不仅奖励最终结果,也对达成结果的过程进行打分。鼓励模型采用更安全、更符合预期的解决路径。
人类反馈的细粒度对齐(Fine-Grained RLHF):在人类反馈强化学习(RLHF)阶段,标注人员会被要求对模型的“解决方案”进行多维度评价,包括有效性、安全性、创造性和可解释性等。
设置不可逾越的硬性约束:在部署时,可以在模型外部设置一层硬性的规则过滤器,禁止模型采取某些明确违规的操作,无论其“创造性”有多高。
在 AI 安全领域,平衡模型的创造力与可控性,是一个永恒的课题。Opus 4.5 在这方面的探索,为业界提供了宝贵的实践经验。
💠 六、开发者生态与工具链的闭环
一个强大的模型需要一个完善的生态来释放其全部潜力。Anthropic 围绕 Opus 4.5 对其开发者平台和应用工具进行了全面升级。
6.1 Claude Code 的工作流重塑
Claude Code 作为面向开发者的专用工具,迎来了两项重大更新:
Plan Mode 的引入:在处理复杂的编码请求时,Claude Code 不再直接生成代码。它会首先进入“规划模式”,通过与用户进行几轮问答来澄清需求、边界条件和实现偏好。然后,它会生成一个可编辑的
plan.md文件,详细列出其执行步骤。只有在用户确认该计划后,它才会开始编码。这一模式极大地提升了复杂任务的成功率,并将人机协作提升到了新的高度。桌面端应用发布:Claude Code 推出了原生桌面应用,支持开发者同时管理多个本地与远程代码会话。这意味着开发者可以在一个统一的界面中,让 AI 协助处理本地项目、远程服务器上的代码,甚至是容器化的开发环境,极大地提升了大型项目的管理效率。
6.2 应用生态的无缝集成
为了让非开发者用户也能享受到 Opus 4.5 的强大能力,Anthropic 扩展了其应用插件生态:
Claude for Chrome:已向所有 Max 订阅用户开放。用户可以在浏览任何网页时,随时调用 Claude 进行内容总结、信息提取、邮件草拟等操作,使其成为一个无处不在的“浏览器副驾”。
Claude for Excel:测试权限已扩展至 Max、Team 和 Enterprise 用户。它允许用户通过自然语言指令,对电子表格进行复杂的数据清洗、分析、可视化和公式生成,大幅降低了数据处理的门槛。
6.3 配额策略的调整与影响
为了鼓励用户更深度地使用模型,Anthropic 对用量政策进行了调整:
取消 Opus 4.5 单模型使用上限:对于拥有权限的用户,不再有针对 Opus 4.5 的特定消息数量限制。
提升总体额度:Max 和 Team Premium 用户的总体使用额度也得到了提升。
这些调整传递了一个明确的信号,即 Anthropic 希望 Claude 成为用户日常工作中高频使用的核心生产力工具,而不仅仅是一个偶尔查询的助手。
结论
Claude Opus 4.5 的发布,是通用大模型发展历程中的一个重要节点。它不仅在编码等关键领域树立了新的性能标杆,更通过创新的智能体协作框架、精细化的成本控制工具和完善的开发者生态,为 AI 的规模化落地铺平了道路。
从技术架构师的视角看,Opus 4.5 的价值在于它提供了一个高确定性、高性价比、高安全性的智能“计算基座”。基于这个基座,我们可以构建出过去难以想象的复杂自动化系统,重塑软件工程的开发范式,并最终将 AI 的能力深度注入到各行各业的业务流程之中。未来已来,而我们正处在这场变革的中心。
📢💻 【省心锐评】
Claude Opus 4.5 以超人级的编码实力和大幅降低的成本,将顶级 AI 从“奢侈品”变为“生产资料”。它不仅是开发者的利器,更是企业构建复杂智能体系统、实现业务流程自动化的新基石。

评论