【摘要】长三角地区最大的数智植物工厂正式投产。它通过全环境因子精准调控技术,实现了农业生产的工业化与数据化,将传统农业的产值效益提升了30倍以上,为未来农业提供了一个可行的技术范本。

农业,是人类文明的基石。数千年来,它始终遵循着一套基于经验与自然的运行法则。“靠天吃饭”不仅是一句俗语,更是对农业生产本质不确定性的精准描述。天气、土壤、病虫害,这些高度随机的变量,构成了传统农业生产函数中最大的扰动项。
然而,当数字化浪潮渗透到各个产业的毛细血管时,农业也迎来了自身的“奇点”。我们讨论的不再是简单的机械化或自动化,而是基于数据、算法与控制论的全新生产范式。最近在上海白鹤镇投用的长三角最大数智植物工厂,正是这一范式的具象化体现。
这个项目并非简单的温室大棚升级。它是一个高度集成的工业级生产系统。其核心思想,是将作物生长所需的所有环境因子——光、温、水、气、肥等,从开放的、不可控的自然环境中剥离出来,置于一个完全封闭、可精确计量的工程系统中。通过传感器、控制器与云端算法的闭环,实现对作物生长过程的确定性干预。
本文将从系统架构、核心技术栈、价值实现路径以及未来挑战等维度,深度剖析这一案例。我们将看到,当农业生产从一片土地转移到一个受控的“反应器”中时,其生产力与价值链会发生何等深刻的变革。这不仅关乎草莓,更关乎农业的未来。
一、💡 解构“白鹤模式”:一个数字农业系统的顶层设计
%20拷贝-gplb.jpg)
“白鹤模式”的成功,源于其清晰的顶层设计。它并非单一技术的堆砌,而是一个集成了资本、科研、运营、硬件与软件的复合生态系统。从架构师的视角看,我们可以将其解构为三个关键层面。
1.1 协作架构:资源耦合的“铁三角”模型
传统农业项目常因技术、市场或资金的短板而受限。白鹤项目通过构建一个“政府+科研机构+运营企业”的三方协作架构,有效规避了这些风险,实现了资源的最优配置。
这种模式的本质,是将农业项目从一个单纯的生产单元,转变为一个多方利益共同体。政府确保了项目的合规性与社会效益,科研机构保证了技术的硬核实力,而企业则负责将这一切转化为可持续的商业价值。这种结构性的优势,是项目得以成功落地的基石。
1.2 物理架构:高密度生产的空间载体
工厂的物理空间是所有技术得以施展的平台。其设计核心在于最大化单位土地面积的生产效率。
占地面积:11亩(约7333平方米)。
核心建筑:3456平方米的智能玻璃温室。
空间布局:内部划分为6个独立的种植车间、1个科研实验车间、科技展厅、研学生态教室以及智能分拣区等。这种模块化设计,便于进行不同生长阶段或不同品种的隔离管理与实验对照。
其物理架构中最具革命性的部分,是8层垂直立体栽培系统。
空间利用率:相较于传统的平面种植,垂直栽培将土地利用率提升了数倍。在3456平方米的温室面积内,通过立体化布局,放置了13824个种植盆,极大地提升了种植密度。
环境一致性:在垂直结构中,每一层的环境因子(尤其是光照和气流)都必须保持高度一致。这对环境控制系统的精度和均匀性提出了极高的要求。
运维自动化:高密度的立体结构使得人工巡检和操作变得困难。这反向驱动了对智能巡检无人机、自动化营养液输送等系统的需求。
物理架构的设计,本质上是为后续的数字化、自动化系统预设了应用场景。它通过工程手段,创造了一个标准化的、适合机器与算法介入的生产环境。
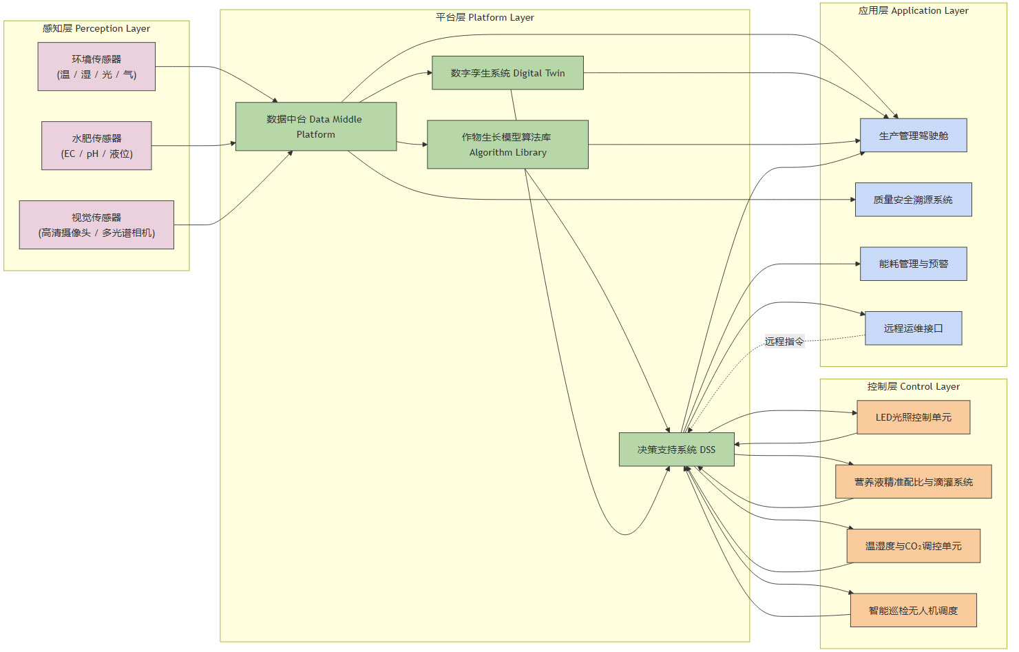
1.3 技术架构:作为“中枢神经”的智慧云平台
如果说物理设施是工厂的“骨骼”,那么“四维生态智慧云平台”就是其**“大脑”与“神经系统”**。这是整个数智工厂的技术核心,负责感知、决策和执行。其架构可以被清晰地划分为四个层次。

这个四层架构,构成了一个从数据采集到业务呈现的完整闭环。它将农业生产的know-how(知识),沉淀为可执行的code(代码),是实现“靠科技丰收”的底层逻辑。接下来的章节,我们将深入这个技术架构的内部,探究其实现的具体路径。
二、💡 核心技术栈:全环境因子调控的实现路径
“全环境因子调控”是数智植物工厂区别于传统温室的核心。它意味着系统不仅能监测环境,更能主动、精确、动态地创造并维持最适合目标作物生长的环境。这背后是一套复杂的软硬件技术栈。
2.1 感知层:构建高维度的环境数据视图
感知层是系统的“五官”,其任务是将物理世界的连续变量,转化为数字世界的离散信号。数据的质量和维度,直接决定了上层决策的精准度。
2.1.1 环境因子传感器网络
工厂内部署了大量的物联网(IoT)传感器,形成一个高密度的无线传感器网络(WSN)。
空气环境:
温湿度传感器:精度要求高,通常在±0.2℃和±2%RH以内。
二氧化碳(CO2)传感器:采用非分散红外(NDIR)技术,量程覆盖300-5000 ppm,对光合作用效率至关重要。
光照传感器:测量的不是简单的光照强度(Lux),而是光合有效辐射(PAR),单位是μmol/m²/s。同时,部分高级传感器还能分析光谱分布,为动态调节LED光谱提供数据输入。
水肥环境:
EC传感器(电导率):测量营养液中的总盐分浓度,直接关系到渗透压和养分供给。
pH传感器(酸碱度):决定了各种营养元素的吸收效率。
液位与温度传感器:监控营养液储罐的状态。
通信协议:考虑到成本、功耗和部署灵活性,通常采用LoRa或NB-IoT等低功耗广域网技术进行数据传输。
2.1.2 机器视觉与无人机巡检
传统传感只能获取点状的环境数据,而机器视觉提供了面状的作物表型信息。
固定摄像头:部署在种植架上,定时拍摄作物图像,用于监测生长速率、叶片颜色变化等。
智能巡检无人机:搭载高清和多光谱摄像头,自主规划航线,进行周期性巡检。
高清图像:通过图像识别算法,可以早期发现病斑、虫害或叶片萎蔫等异常情况。
多光谱图像:通过分析不同波段(如近红外NIR)的反射率,计算**归一化植被指数(NDVI)**等指标,可以无损评估作物的健康状况和叶绿素含量,比人眼更早发现胁迫迹象。
这些多源异构的数据,通过边缘网关进行初步处理和汇聚,最终上传至云端的数据中台,为后续的分析和决策提供养料。
2.2 控制层:精准的“外科手术式”干预
控制层是系统的“手脚”,负责将平台的决策指令,精确地转化为物理动作。
2.2.1 光照环境调控
这是植物工厂能耗最高,也是技术含量最高的部分。采用的是高效LED植物补光系统。
光谱可调:可以根据作物不同的生长阶段(育苗、营养生长、开花结果),动态调整红、蓝、白等不同波段光谱的比例。例如,蓝光促进茎叶生长,红光促进开花结果。
光强可控:通过PWM(脉冲宽度调制)调光,可以精确控制光照强度(PPFD),模拟日出日落的光照变化,甚至实现“光周期”的编程。
能效:先进的LED灯具光电转换效率高,能耗远低于传统的高压钠灯。
2.2.2 水肥一体化调控
采用**营养液膜技术(NFT)或深液流技术(DFT)**的无土栽培模式。
精准配比:中央控制系统根据预设的“生长配方”,通过多个计量泵,将A/B浓缩液和酸碱调节液按比例注入主管道,实时调配出目标EC和pH值的营养液。
循环系统:营养液通过滴灌或循环泵输送至每个种植盆,回流的液体会经过过滤、消毒(如紫外线或臭氧),并再次监测其EC/pH值,形成一个闭环反馈控制系统。这不仅节约了90%以上的水和肥料,还避免了农业面源污染。
2.2.3 温、湿、气调控
通过与楼宇自控系统(BAS)联动,实现对大型风机、湿帘、加热/制冷单元、CO2发生器等的协同控制。控制算法不再是简单的阈值开关,而是采用PID(比例-积分-微分)控制或更先进的模型预测控制(MPC),以更平滑、更节能的方式将环境维持在目标设定点。
2.3 平台层:数据驱动的智慧中枢
平台层是整个系统的核心智能所在。它负责处理海量数据,运行核心算法,并做出最优决策。
2.3.1 数据中台与数据管道
数据接入与清洗:通过MQTT等协议接收来自感知层的海量数据,进行去重、校准和格式化。
数据存储:
时序数据库(TSDB):如InfluxDB或Prometheus,专门用于存储和查询传感器产生的时间序列数据,效率极高。
关系型数据库:如PostgreSQL,用于存储设备台账、生产批次、溯源信息等结构化数据。
对象存储:如MinIO,用于存储无人机拍摄的图片和视频等非结构化数据。
数据服务化:通过API接口,将处理好的数据提供给上层的数字孪生、算法模型等应用调用。
2.3.2 数字孪生系统
数字孪生是物理工厂在虚拟空间的1:1映射。
三维可视化:建立工厂的三维模型,将实时传感器数据、设备运行状态、作物生长图像等信息,叠加渲染在模型上,形成一个可视化的数字驾驶舱。运维人员可以直观地监控整个工厂的运行态势。
模拟与推演:在数字孪生环境中,可以模拟调整环境参数(如改变光照配方)或生产计划,预测其对作物生长和产量的影响,从而在不干扰实际生产的情况下,进行方案优化和风险评估。
2.3.3 作物生长模型算法库
这是平台层的“最强大脑”,也是科研机构核心价值的体现。
机理模型:基于植物生理学知识,建立描述光合作用、呼吸作用、蒸腾作用与环境因子之间关系的数学模型。这是生长配方的理论基础。
机器学习模型:
产量预测:利用历史环境数据和产量数据,训练LSTM(长短期记忆网络)等时间序列模型,预测未来产量。
异常检测:通过分析无人机图像,利用CNN(卷积神经网络)模型,自动识别病虫害、营养缺乏等胁迫症状,并触发预警。
能耗优化:建立能耗模型,在保证产量的同时,寻找最优的环境参数组合(如光照时长、温度设定),以降低运营成本。
专家知识库:将上海市农科院专家对“丽人”、“凤凰”等新品种的培育经验,转化为一系列可执行的规则和参数,形成标准化的生长工艺包(SOP)。
2.3.4 决策支持系统(DSS)
DSS将算法模型的输出,转化为对控制层的具体指令。它是一个动态的、自优化的闭环控制系统。例如,当算法预测到未来几天光照充足时,DSS可能会建议适当降低人工补光强度以节省能源;当视觉系统识别到早期病斑时,DSS会自动隔离该区域的营养液循环,并向运维人员发出精准的处置建议。
2.4 应用层:面向业务的价值呈现
应用层是技术与业务的交汇点,它将底层平台的强大能力,封装成用户可用的工具和服务。
生产管理驾驶舱:为管理人员提供宏观的生产进度、物料消耗、设备状态、产量预估等核心KPI的可视化展示。
质量安全溯源系统:为每一批次草莓生成一个唯一的二维码。消费者扫描后,可以看到该批次草莓从育苗到采摘的全过程关键环境数据、农事操作记录等,将“零农残”从一句口号,变成可验证的数据。
能耗管理与预警:实时监控工厂的水、电、气等能耗数据,进行成本核算,并对异常能耗进行预警。
这一整套技术栈的协同工作,最终实现了对农业生产过程前所未有的掌控力。这种掌控力,正是产值跃升30倍的技术基础。
三、💡 价值重构:从生产要素到商业闭环
%20拷贝-xwaw.jpg)
技术的先进性最终需要通过商业价值来体现。白鹤数智植物工厂不仅在生产端实现了革命,更在整个农业价值链上进行了深度的重构。
3.1 生产要素的确定性与标准化
传统农业最大的痛点在于生产要素的不确定性。数智工厂通过技术手段,将这些不确定性要素转化为了确定性的工业级输入。
这种生产要素的重构,使得农业生产第一次拥有了工业级的可预测性、可重复性和可扩展性。这为后续的商业模式创新奠定了坚实的基础。
3.2 经济效益的指数级增长
产值跃升30倍,这个惊人的数字背后,是成本结构和收入模型的双重优化。
3.2.1 成本结构分析
植物工厂的成本结构与传统农业截然不同。
初始投资(CAPEX):高。主要包括土地、厂房建设、环控设备、LED灯具、控制系统等。白鹤项目总投资约3555.4万元。
运营成本(OPEX):
能源成本:占比最高,主要是LED光照和空调系统的电费。这是植物工厂商业化的关键瓶颈,需要通过能耗优化算法和利用谷电等方式来降低。
人力成本:显著降低。少数技术人员和操作工即可管理整个工厂。
物料成本:包括营养液、基质、种苗等,成本相对可控。
折旧摊销:设备折旧是重要的隐性成本。
虽然初始投资和能耗成本较高,但通过极高的单位面积产量和全年不间断生产,摊薄了单位产品的固定成本。
3.2.2 收入模型分析
收入的增长来源于量价齐升。
产量(量):年产50吨,是传统设施农业的10倍以上。这是由垂直栽培的高密度和全年生产的模式决定的。
价格(价):
高品质溢价:“零农残、零激素、零重金属”的安全标准,以及更佳的风味和口感,使其能够定位高端市场,获得远高于普通草莓的售价。
反季节溢价:在传统草莓的空窗期(如夏季)上市,可以获得极高的市场定价权。
品牌溢价:“白鹤草莓”国家地理标志品牌,叠加科技赋能的故事,进一步提升了产品附加值。
年产值 ≈ 年产量 × 平均售价。当产量提升10倍,售价因品质和稀缺性提升3倍时,产值的30倍增长就成为了可能。
3.3 产业链的延伸与融合
数智工厂的价值不止于生产环节。它像一个强大的引擎,驱动着整个产业链的升级。
上游:种源研发:工厂为新品种的选育和测试提供了一个稳定、高效的实验平台,加速了从实验室到市场的进程。
中游:精深加工:高品质、标准化的原料,为开发富氢草莓、益生菌草莓、草莓冻干粉等高附加值功能型产品提供了可能。
下游:渠道与品牌:
新零售渠道:与citysuper、叮咚买菜等高端商超和生鲜电商平台合作,精准触达目标消费群体。
跨境贸易:凭借上海首张草莓出口许可,产品将进入海外市场,参与国际竞争。
文旅融合:将工厂的科技展厅、研学生态教室与白鹤镇的草莓文化节、主题旅游线路相结合,打造“科技农业+休闲旅游”的新业态,实现流量变现。
通过这种全产业链的布局,白鹤项目构建了一个自我强化的商业生态。生产端的高品质产品为品牌和渠道提供了支撑,而渠道的拓展和品牌的升值,又反过来为生产端的持续投入和技术升级提供了资金保障。
四、💡 挑战与展望:未来农业的技术演进路线
%20拷贝-otwn.jpg)
白鹤数智植物工厂无疑是一个成功的范例,但它也揭示了未来农业在走向大规模商业化过程中必须面对的挑战。
4.1 当前面临的核心挑战
高能耗问题:电费是植物工厂最大的运营成本。未来技术的突破方向在于:
更高光效的LED光源:持续提升LED芯片的光电转换效率。
动态光谱与光周期优化:基于作物实时反馈,动态调整光照策略,在不影响产量的前提下最大限度降低能耗。
能源耦合:与光伏、风电等可再生能源结合,或利用工业余热,构建综合能源系统。
高昂的初始投资:目前植物工厂的建设成本依然很高,限制了其快速普及。解决方案可能在于:
设备国产化与标准化:降低关键设备(如传感器、LED灯具)的成本。
模块化设计:开发标准化的种植模块,可以根据需求灵活组合,降低一次性投入门槛。
作物种源的局限性:目前适合在植物工厂中进行商业化种植的作物品种还比较有限,大多集中在叶菜、草莓等少数高附加值作物。需要加强针对室内受控环境的专项育种,培育出更多“工厂化”作物品种。
算法模型的通用性:目前大部分作物生长模型是针对特定品种和特定环境建立的,缺乏普适性。未来需要建立更底层的、基于植物生理学机理的通用模型,并通过迁移学习等技术,快速适应新品种和新环境。
4.2 未来技术演进的展望
展望未来,数智植物工厂的技术将向着更智能、更自主、更高效的方向演进。
从自动化到自主化(Automation to Autonomy):未来的植物工厂将不仅仅是执行预设程序的自动化系统,而是能够基于实时数据和长期目标,进行自主学习和决策的智能体。例如,系统可以自主进行新品种的生长配方探索实验,或者根据市场价格波动,自主调整生产计划以实现利润最大化。
AI与机器人深度融合:除了巡检无人机,更多形态的农业机器人将被应用,如自动授粉机器人、精准采摘机器人、自动化包装流水线等,最终实现从种植到销售的全流程无人化操作。
生物技术与信息技术(BT+IT)的交汇:通过基因编辑等生物技术,可以对作物的光合效率、抗病性、营养成分等进行定向改良,使其更适应工厂化的生产环境。BT为IT提供了更优化的“硬件”(作物本身),而IT为BT提供了最高效的运行平台。
分布式植物工厂网络:随着成本的降低,未来可能会出现大量小型的、分布式的植物工厂,部署在城市社区、大型商超甚至家庭中,实现**“即产即销”的超本地化农业**,彻底重塑食物供应链。
结论
上海白鹤数智植物工厂的投用,不仅仅是一个农业项目的落地,更是一个重要的技术信号。它雄辩地证明,通过深度融合信息技术、生物技术与工程技术,农业可以摆脱自然束缚,转变为一个数据驱动的、高度可控的工业化生产体系。
产值跃升30倍,是这一新范式所释放出的巨大潜能的直观体现。其核心在于,通过“全环境因子调控”,将农业生产中最关键的变量——环境,从不可控的“黑箱”变为了可设计、可优化的“白箱”。这为农业的生产力、产品品质和商业模式带来了无限的想象空间。
当然,前路依然充满挑战,高昂的成本和能耗是其走向普惠的“拦路虎”。但正如每一次工业革命的开端,先行者的探索虽代价高昂,却为后来的技术迭代与成本下降指明了方向。从这个角度看,白鹤模式的真正价值,或许不在于它今天生产了多少吨草莓,而在于它为我们描绘了一幅清晰的、可实现的未来农业蓝图。
📢💻 【省心锐评】
这不是农业的“内卷”,而是维度的跃迁。通过将不确定性环境转化为确定性工程参数,数智工厂实现了对农业生产过程的“代码级”重构,其本质是农业的工业化与软件化。

评论