【摘要】人工智能正深刻重塑语文教育的边界。教育者需正视AI在知识获取与写作领域的颠覆性影响,主动将AI融入教学,推动教师角色转型与学生能力升级,并坚守语文教育的人文核心,以应对时代挑战。
引言
人工智能的浪潮,正以前所未有的力量席卷而来,悄然重塑着我们社会的每一个角落,教育领域自然首当其冲。在这场深刻的变革中,作为承载文化、思想与情感的语文教育,正站在一个关键的十字路口。它所面临的,不仅仅是教学工具的更新,更是一场关于教育理念、教学范式乃至存在价值的深度拷问。
“如果语文教育不重视人工智能大模型,那语文教育可能会进一步被时代拉下来。”
这句掷地有声的判断,来自北京师范大学文学院教授、同时也是教育部统编高中《语文》教材分册主编的过常宝。他的观点并非危言耸听,而是基于对技术发展和教育现实的深刻洞察。过常宝教授的身份多元,他既是深耕古代文学的学者,也曾是基础教育一线的教师,这种独特的经历让他对语文教育的脉搏有着精准的把握。他敏锐地察觉到,人工智能,特别是生成式大模型,正在从根本上动摇语文教育的两大基石——知识获取与文本写作。
这篇文章,将以过常宝教授的观点为核心,深入剖析人工智能为语文教育带来的冲击、挑战与机遇。我们将一同探讨,当AI能够即时提供海量知识、生成通顺文章时,语文课到底应该教什么?老师的角色应该如何转变?学生的学习方式又该怎样进化?这不只是一场关于技术的讨论,更是一场关乎未来的教育思辨。我们必须直面这场变革,在技术的洪流中,为语文教育找到那个不变的人文内核,并为其插上飞向未来的翅膀。
📜 一、风暴之眼·AI对语文教育的双重冲击
%20拷贝-letn.jpg)
人工智能对语文教育的冲击是直接且猛烈的,它精准地击中了传统教学模式中最核心的两个环节。过常宝教授将其归纳为“语文知识”和“语文写作”两个方面。这不仅仅是技术的迭代,更像是一场釜底抽薪式的范式革命。
1.1 知识权威的消解与重构
1.1.1 传统知识传授模式的瓦解
在过去很长一段时间里,语文课堂在很大程度上是一个知识传递的场域。老师作为知识的权威持有者,负责将字、词、句、篇章、文学常识、历史背景等知识点,系统地传授给学生。学生的学习过程,则主要是记忆、理解和复述。这种模式的有效性,建立在知识的稀缺性和获取渠道的有限性之上。
但是,人工智能大模型彻底打破了这一基础。一个学生通过简单的对话,就能从AI那里获得远超任何一位教师知识储备的信息。无论是李白的生平、一首诗的多种解读,还是某个语法点的详细解释,AI都能在数秒内提供结构清晰、内容详实的答案。
知识不再是教师的专属财富,教师作为“知识搬运工”的身份正在迅速失效。 这种变化直接冲击了语文教育中以知识为中心的传统定位。过常宝教授一针见血地指出,语文的精髓本就不应是单纯的知识教育,而在于培养文化传承、人格精神与审美感受能力。AI的出现,恰恰以一种不容置疑的方式,将这个问题推到了所有语文教育者的面前。
1.1.2 从“授人以鱼”到“授人以渔”
面对知识权威的消解,语文教育的出路并非放弃知识,而是转变教授知识的方式。未来的语文课堂,重点不再是“教给了学生什么知识”,而是“教会了学生如何面对知识”。教师的角色需要发生根本性的转变。
信息筛选与评估者
AI提供的信息浩如烟海,但其中不乏错误、偏见甚至虚假内容。教师需要引导学生学会如何提出高质量的问题,如何交叉验证AI提供的信息源,如何辨别信息的真伪与价值。批判性思维的培养,在此时显得尤为重要。知识的组织与建构者
零散的知识点本身价值有限。教师需要帮助学生将从AI处获取的碎片化信息,整合成系统性的知识框架,并与他们自身的经验和思考建立连接,形成个性化的知识体系。思维方法的引导者
教师应当将教学重心从知识本身,转移到获取和运用知识的方法论上。比如,如何利用AI进行主题式探究学习,如何围绕一个议题进行深度资料挖掘与整合。这才是真正能够伴随学生一生的核心能力。
1.2 写作能力的重新定义
如果说知识层面的冲击动摇了语文教育的“教什么”,那么写作层面的变革则直接挑战了“练什么”和“怎么练”。
1.2.1 “程式型写作”的黄昏
过常宝教授提到了一个普遍存在的现象——“高考体”作文。这种为应试而生的写作模式,有着固定的套路、华丽但空洞的辞藻以及模式化的结构。学生们投入大量时间练习,其目的却仅仅是为了在考场上获得一个不错的分数。高考结束后,这种写作方式便被迅速抛弃,因为它在真实的生活和工作中几乎毫无用处。
生成式AI的出现,恰好成了这类“程式型写作”的终结者。无论是撰写一份标准的活动总结、一篇格式化的新闻稿,还是一封措辞得体的商业邮件,AI都能完成得相当出色,甚至比许多人写得更好。这些写作任务的共同点是,它们遵循一定的范式,对创造性和个性化的要求不高。
当AI能够轻松胜任标准化写作时,我们花费大量时间去训练学生掌握这些即将被替代的技能,就显得毫无意义。 语文写作教育必须从这种低水平的重复训练中解放出来。
1.2.2 走向创意、个性与真实需求的写作
AI的强大能力,反向逼迫我们去思考,什么才是人类写作的独特价值。答案直指那些AI难以企及的领域。
创意与想象力
AI的生成基于已有的数据,它能模仿,但难以真正地原创。天马行空的想象、独特的生命体验、真挚的情感流露,这些构成了创意写作的核心,也是人类作者无法被替代的价值所在。未来的写作教学,应更多地鼓励学生写诗、写小说、写散文,去表达那个独一无二的“我”。深度思辨与独立观点
AI可以整合观点,但难以形成真正属于自己的、有深度的独立见解。针对复杂的社会议题,提出逻辑严密、论证充分且带有个人洞见的观点,这种深度思辨能力是未来写作教育需要着力培养的。教师布置的作业,也应从“总结文章大意”转向“就某个争议点提出你的看法并论证”。针对具体需求的复杂沟通
在真实的工作场景中,写作往往需要与特定的人、在特定的情境下进行有效沟通。这需要作者具备强大的共情能力、语境感知能力和策略性思考能力。比如,写一份能够说服挑剔客户的方案,或者一篇能够凝聚团队共识的内部信。这种面向真实需求的复杂写作,是AI目前难以胜任的,也应成为写作教学的新方向。
AI的冲击,并非宣告了语文教育的末日,而是吹响了其自我革新的号角。它像一面镜子,照出了我们过去教学中的不足与偏颇,也像一个杠杆,为我们撬动了通往更高层次教育目标的可能。
💡 二、破茧成蝶·师生角色的系统性重塑
面对AI带来的颠覆性变革,仅仅调整教学内容是远远不够的。整个教育生态系统中的核心角色——教师与学生,都必须经历一场深刻的“自我革命”。这场变革的核心,是从传统的“教与学”关系,转向新型的“人机协同”下的“引导与探索”关系。
2.1 教师·从“圣人”到“引路人”
“未来,我们的语文老师如果不掌握人工智能,以后会很难驾驭课堂。”过常宝教授的这句断言,清晰地勾勒出未来教师所面临的职业挑战。教师角色的转变,是整个教育系统适应AI时代的关键。
2.1.1 教师能力模型的迭代
传统的优秀教师形象,往往是“学识渊博”的代名词。但在AI时代,教师的能力模型需要进行系统性的升级,从单一的知识权威,演变为一个复合型的学习设计师、引导者和协作者。
2.1.2 教师与AI的协同工作模式
善用AI的教师,非但不会被技术替代,反而能将教学效率和质量提升到新的高度。AI将成为教师最得力的“教学助理”,帮助其从繁琐的重复性劳动中解放出来,专注于更具创造性和人文关怀的工作。
AI辅助备课
教师可以利用AI快速生成针对特定课文的教学目标、重难点分析、教学活动建议、相关背景资料等,极大地缩短备课时间。教师的核心工作,是基于AI生成的初稿,结合班级学情进行个性化的修改与创新。AI辅助教学
在课堂上,AI可以扮演多种角色。它可以是随时响应学生提问的“全知博士”,可以是模拟历史人物与学生对话的“虚拟导师”,还可以是根据学生回答即时生成练习题的“智能题库”。AI辅助批改与学情分析
对于客观题和程式化的作文,AI可以实现快速、精准的批改,并提供初步的修改建议。更重要的是,AI能够通过分析学生的作业和课堂表现数据,形成个性化的学情报告,帮助教师精准定位每个学生的知识薄弱点和能力短板,从而实现真正的因材施教。
2.2 学生·从“接收者”到“探险家”
教育的最终目的是促进学生的发展。在AI时代,对学生能力的要求也发生了根本性的变化。过去强调的记忆、计算和标准答案的再现能力,其价值正在被AI迅速稀释。教育需要“将培养学生的起点逐渐提高”。
2.2.1 必须掌握的新型核心素养
学生不再是知识的被动接收器,而应成为主动的知识探险家和创造者。他们需要掌握一套全新的核心素养,以驾驭这个充满无限可能的智能时代。
提问能力(The Art of Questioning)
在一个人人都能轻易获得答案的时代,提出一个好问题的能力变得比知道答案更加重要。学生需要学会如何向AI提出精准、深刻、能够激发创造性回答的问题。AI协作能力(AI Collaboration)
学生需要将AI视为学习伙伴和认知工具。他们要学会如何利用AI进行头脑风暴,如何让AI帮助自己检查逻辑谬误,如何整合AI生成的内容来构建自己的作品。这是一种全新的“人机协同”素养。批判性思维与评估能力(Critical Thinking & Evaluation)
面对AI生成的内容,学生必须时刻保持审慎和批判的态度。他们需要学会判断信息的可靠性,识别AI可能存在的偏见,并对AI的输出进行评估和优化。永远不要无条件相信AI的答案,这应成为每个学生的基本准则。创造与整合能力(Creation & Synthesis)
AI可以提供素材、观点和初稿,但最终的创造性整合工作必须由人来完成。学生的核心竞争力,在于能否将AI提供的部件,与自己的思想、情感和体验相融合,创造出具有独特价值和个人印记的作品。
2.1.2 学习范式的根本转变
这种能力要求的变化,必然带来学习范式的转变。
从“基于答案的学习”到“基于问题的学习”
学习的起点不再是课本上的标准答案,而是一个个源于真实世界、充满挑战的复杂问题。学生需要在AI的辅助下,像研究员一样去探索、假设、验证和解决问题。从“个体化记忆”到“网络化探索”
学习不再是一个孤立的记忆过程,而是一个在广阔信息网络中进行探索、连接和建构的过程。AI是这个网络的重要节点和导航工具。从“追求唯一正确答案”到“拥抱多元解决方案”
许多复杂问题并没有唯一的正确答案。学习的目的,是培养学生从不同角度思考问题、提出并评估多种解决方案的能力。
这场由AI驱动的师生角色重塑,是一场深刻的认知升级。它要求教育者和学习者都走出舒适区,拥抱不确定性,在人与机器的共生共舞中,重新发现教与学的本质与乐趣。
🚀 三、路径探索·从“堵”到“疏”的融合之道
%20拷贝-olxr.jpg)
当一项颠覆性技术出现时,教育系统的第一反应往往是“禁止”。从计算器到互联网,再到今天的生成式AI,历史总在重复上演。然而,过常宝教授明确指出,对于AI,“这是学校想禁却禁不了的”。事实也证明,从最初的严防死守,到如今越来越多学校的开放与接纳,教育界正在经历一个从“堵”到“疏”的艰难转变。问题不在于是否使用AI,而在于如何有效、有益、有道地使用。
3.1 直面挑战·学术伦理与评价体系的重构
将AI引入课堂,首先必须直面它带来的学术伦理挑战,尤其是关于抄袭和学术诚信的问题。简单地将学生使用AI完成作业视为作弊,是一种懒惰且无效的管理方式。我们需要建立新的规则和评价体系。
3.1.1 重新定义“原创”与“作弊”
在AI时代,“原创”的边界变得模糊。完全不借助任何工具的“纯人工”创作,在未来可能越来越少。我们需要重新定义学术诚信。
透明度原则
要求学生在使用AI时,必须明确标注哪些部分是由AI生成的,以及他们是如何使用AI的(例如,使用了什么模型、提出了哪些关键提示词)。这类似于论文中引用参考文献,承认AI的“贡献”是学术诚信的新要求。过程性评估
将评价的重心从最终提交的文本,转移到学生的整个学习和创作过程。教师可以通过检查学生的构思草稿、提示词迭代记录、对AI生成内容的修改和反思笔记等,来评估学生的真实投入和思维水平。增加口头答辩与互动环节
对于重要的作业和论文,可以增加口头答辩环节。一个学生如果只是简单地复制粘贴AI的答案,是无法深入回答老师的追问和质疑的。这种方式能有效检验学生是否真正理解和内化了所学知识。
3.1.2 创新作业设计,让AI“无从下手”
教师需要积极改变作业布置的方式,设计出那些AI难以直接完成,必须依赖学生个人体验和深度思考的任务。
关联个人经验
布置需要结合学生个人成长经历、家庭故事或独特情感体验的写作任务。例如,“写一写你与祖辈之间一件印象最深的事,并分析这件事如何影响了你的价值观。”强调线下实践
设计需要学生进行实地观察、访谈或实验才能完成的作业。例如,“去本地菜市场进行一次田野调查,记录三种不同摊贩的吆喝声,并分析其语言特点和背后的文化。”设置复杂情境与多重约束
给出包含复杂情境和多重限制条件的创造性任务。例如,“假设你是一名生活在宋代的诗人,请用七言律诗的形式,写一首关于‘共享单车’的诗,并附上详细的注解,解释你为何使用某些典故和意象。”
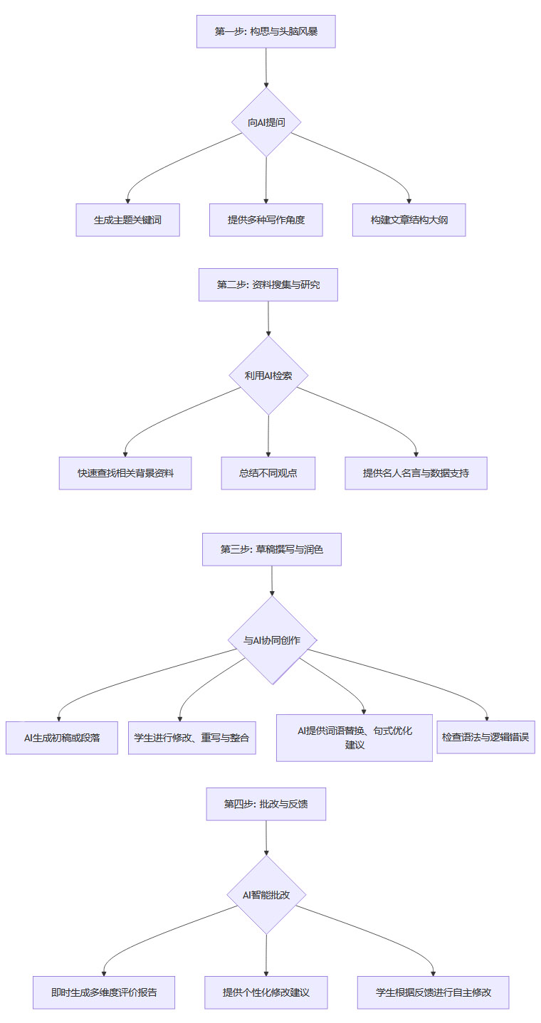
3.2 实践落地·AI赋能语文课堂的多元场景
理念的转变最终需要通过具体的教学实践来落地。目前,全国各地的中小学已经在积极探索AI与语文教学的融合,涌现出许多富有创意的应用场景。
3.2.1 写作教学的全流程赋能
AI可以深度参与到写作教学的每一个环节,成为学生的“私人写作教练”。
下面是一个利用AI辅助写作的流程图示例。
%20拷贝-akio.jpg)
3.2.2 阅读教学的个性化与深度化
在阅读教学中,AI同样可以发挥巨大作用,帮助学生实现个性化和深度的文本理解。
个性化阅读推荐
AI可以根据学生的阅读水平、兴趣偏好和历史阅读数据,为他们推荐最合适的阅读材料,解决“读什么”的难题。虚拟情境创设
通过AI技术,可以创设出身临其境的阅读环境。例如,在学习《鸿门宴》时,可以构建一个虚拟的鸿门宴场景,让学生扮演其中的角色,与AI扮演的项羽、刘邦进行对话,从而更深刻地理解人物的性格和当时的紧张气氛。文本深度解析
学生可以就文本的任何细节向AI提问,比如“作者在这里使用‘推’字,而不是‘敲’字,妙在何处?”AI可以结合大数据语料库和文学理论,给出多角度的分析,拓展学生的理解深度。
3.2.3 跨学科融合学习的催化剂
语文教育不应是孤立的。AI作为一种通用技术,天然具有打破学科壁垒的潜力。教师可以设计跨学科的PBL项目,将AI素养与语文核心素养的培养融为一体。
例如,可以设立一个“用AI复活苏东坡”的项目。学生需要:
(语文) 深入研究苏东坡的生平、诗词文赋和性格特点。
(历史) 学习宋代的社会文化背景。
(技术) 学习如何用特定的AI工具,输入苏东坡的全部作品和生平资料,训练一个能够模仿他风格和思想的聊天机器人。
(表达) 最终,学生需要与自己创造的“苏东坡AI”进行一场公开对话,并撰写一份项目报告,阐述自己的研究过程和思考。
这样的项目,不仅锻炼了学生的语文能力,还同时培养了他们的信息技术能力、历史探究能力和项目管理能力,是面向未来的综合素质教育的典范。
从“堵”到“疏”,再到“融”,是语文教育应对AI挑战的必然路径。这需要教育管理者、教师和学生共同的努力与智慧,在实践中不断探索、试错和创新,最终找到一条技术与人文和谐共生的光明大道。
💖 四、守正创新·语文教育不变的人文内核
在热烈讨论AI如何赋能、如何变革语文教育的同时,我们必须冷静地思考一个更为根本的问题,语文教育的本质是什么?在技术的浪潮中,什么东西是AI无法替代,也是我们必须坚守的?过常宝教授强调,语文的精髓在于文化传承、人格塑造、审美体验和思维训练。这正是语文教育不变的人文内核,也是AI的边界所在。
4.1 文化传承的“根”与“魂”
语文课本是中华优秀传统文化的载体。每一篇古诗文,都凝结着民族的历史记忆、哲学智慧和价值追求。AI可以帮助我们解释字词、翻译文章,但它无法传递文字背后所蕴含的文化温度和民族情感。
情感的共鸣
当老师用饱含情感的声音吟诵“人生自古谁无死,留取丹心照汗青”时,传递给学生的是一种超越时空的家国情怀和精神力量。这种师生间面对面的情感交流与共鸣,是冰冷的机器无法模拟的。文化的血脉
语文教育承载着延续文化血脉的使命。通过对经典文本的代代传授和解读,我们将民族的“精神DNA”植入每个孩子的心中。教师作为文化的传承者,其言传身教的作用至关重要。他们不仅是在讲解知识,更是在传递一种文化身份的认同感和自豪感。
AI可以成为我们了解文化的强大工具,但它不能成为文化本身。守住语文教育的文化之根,是我们在任何技术变革中都不能动摇的底线。
4.2 人格塑造的“道”与“场”
教育的根本任务是立德树人。语文教育通过经典的文学作品,向学生展示了人性的光辉与幽暗,引导他们思考“人应该怎样生活”这一终极问题。课堂,则是一个进行人格塑造和价值观引领的重要场域。
价值的引领
在讨论屈原的抉择、鲁迅的呐喊、史铁生的坚韧时,教师的引导和班级的讨论,能够帮助学生建立正确的价值观、人生观和世界观。这种在思想碰撞中进行的人格建构,是AI无法完成的。AI可以提供多元的观点,但它没有自己的信仰和立场,无法承担价值引领的责任。生命的点亮
一个优秀的语文老师,能用自己的学识、品格和对学生真诚的爱,去点亮学生的生命。可能是一次课后的谈心,可能是一个鼓励的眼神,这种人与人之间温暖的互动,对学生人格的健康发展至关重要。教育的本质,是一个灵魂唤醒另一个灵魂,这恰恰是技术无法触及的领域。
4.3 审美体验的“美”与“情”
文学是语言的艺术。语文教育的一个核心目标,是培养学生的审美能力,让他们能够感受语言之美、文学之美、人性之美。
感性的体验
AI可以从修辞、结构、意象等角度,理性地分析一首诗为什么“好”。但是,当学生读到“疏影横斜水清浅,暗香浮动月黄昏”时,内心产生的那种朦胧、静谧、沁人心脾的美感,是一种高度个人化、非理性的感性体验。教师的责任,是创设情境,引导学生进入文本,去“体验”和“感受”这种美,而不是仅仅“知道”它美在哪里。创造的冲动
真正的审美,最终会激发创造的冲动。在被文学之美深深打动后,学生会产生自己动笔书写的欲望。这种源于内心情感和审美体验的表达,是AI基于数据和算法的“生成”所无法比拟的。
4.4 思维训练的“深”与“广”
语文学习,本质上是一种高级的思维训练。它不仅训练语言逻辑能力,更训练共情、想象、批判和反思等多元思维品质。
深度阅读中的思辨
深度阅读一篇复杂的文学或哲学文本,需要读者调动全部的认知能力,与作者进行跨越时空的思想对话。这个过程中,读者需要不断地质疑、假设、推理、判断,从而构建起对文本的深刻理解。这种慢思考和深度思辨的过程,本身就是对大脑最好的锻炼,也是对抗信息碎片化时代思维浅薄化的重要途径。在不确定性中航行
文学作品的世界充满了模糊、多义和不确定性。哈姆雷特究竟是不是疯了?祥林嫂的悲剧谁该负责?这些问题没有标准答案。语文教育正是要引导学生在这些不确定性中进行独立的思考和判断,培养他们处理复杂问题的能力。而AI的运作机制,在某种程度上是追求最优解和确定性答案的,这与人文思维的特质有所不同。
结论显而易见,AI是强大的工具,但它终究是工具。语文教育必须积极拥抱AI,利用它来革新教学方式,提升教学效率。但同时,我们更要清醒地认识到自身的价值所在。技术与人文,应是“一体两翼”,相互赋能,而非彼此取代。未来的语文教育,应当是以人为本、技术赋能、文化传承三者的有机统一。只有这样,语文教育才能在人工智能时代,不仅不被拉下来,反而能站上新的高峰,焕发出更加璀璨的人文光彩。
五、展望未来·师范教育与课程体系的应变
%20拷贝-zpyd.jpg)
这场由AI引领的教育变革,其影响最终会传导至教育体系的源头——教师的培养和课程体系的设计。如果源头不改变,一线的教学革新将成为无源之水。
5.1 师范教育的“必修课”
过常宝教授特别指出,师范院校在进行准教师培养时,要加强有关人工智能的素养教育。这不应是选修课,而应成为未来教师的“必修课”和核心能力。
AI素养课程的构建
未来的师范生培养方案中,应系统性地加入人工智能相关课程。内容可以包括:AI基础理论 了解大模型的基本原理、能力与局限。
AI教学应用 学习如何将各类AI工具应用于教学设计、课堂互动、作业批改等环节。
提示词工程(Prompt Engineering) 专门训练如何写出高质量的提示词,以获得理想的AI输出,这是与AI高效协作的关键技能。
AI伦理与安全 探讨AI在教育中可能带来的伦理风险,学习如何引导学生安全、负责任地使用AI。
教学实践的深度融合
除了理论课程,更重要的是在教学见习、实习等实践环节中,要求师范生有意识地运用AI技术来辅助教学,并在实践中反思、总结和提升。
5.2 课程教材的“进化论”
作为教学的“剧本”,语文教材也需要与时俱进,主动将AI元素融入其中。
内容上的更新
可以在教材中适当增加一些探讨人工智能与人类社会关系的科幻小说、非虚构作品或思辨性文章,引导学生思考科技发展带来的人文议题。形式上的互动
未来的电子教材,可以内嵌AI助手。在学习一篇课文时,学生可以随时点击,唤醒AI进行提问、讨论,甚至进行角色扮演。教材中的练习题,也可以设计成需要与AI协作才能完成的探究性任务。例如,在课文旁边设置一个二维码,学生扫描后即可进入一个与课文主题相关的AI互动探究页面。
这场变革已经开始,它要求我们每一个人,无论是教育决策者、师范教育者、一线教师还是学生,都必须以更开放的心态、更积极的行动,去迎接一个充满挑战与机遇的智能教育新时代。
总结
人工智能的浪潮正以不可逆转之势,推动着语文教育进行一场深刻的“自我进化”。北京师范大学过常宝教授的观点,为我们在这场变革中指明了方向。我们不能因恐惧而抗拒,也不能因新奇而盲从,而应采取一种积极、审慎、守正创新的态度。
回顾全文,我们可以清晰地看到一条应对之道。首先,必须正视AI在知识和写作领域带来的颠覆性冲击,主动放弃陈旧的、低效的教学模式。其次,要推动教师和学生角色的系统性重塑,让教师成为善用AI的“引路人”,让学生成为能够驾驭AI的“探险家”。再次,要探索出一条从“封堵”到“融合”的实践路径,通过重构评价体系和创新教学设计,让AI真正为教学服务。
然而,在这一切变革之中,我们必须牢牢守住语文教育不变的人文内核。文化传承的根脉、人格塑造的温度、审美体验的感动以及深度思辨的力量,这些是AI无法给予的,也是语文教育永恒的价值所在。技术是舟,人文是舵。唯有舟舵合一,我们才能在智能时代的浩瀚海洋中,稳健地驶向教育的理想彼岸,培养出既能驾驭未来科技,又饱含人文情怀的新一代。
📢💻 【省心锐评】
AI不是语文教育的敌人,而是“鲶鱼”。它搅动了一池春水,逼着我们去伪存真,回归教育本质。教师的价值不在于比AI更博学,而在于比AI更会“育人”。

评论