【摘要】AI智能体正从执行简单任务的工具,演变为驱动高层决策的战略伙伴。它通过主动感知、规划与行动,深刻重塑了商业领导力的范式,赋能企业在数据驱动的时代实现更精准、高效的战略管理。
引言
人工智能的浪潮,正以超乎想象的速度席卷而来。当我们还在惊叹于ChatGPT这类生成式AI的对话与创作能力时,一项更具颠覆性的技术形态——AI智能体(AI Agent),已经悄然走入企业的核心地带。它们不再仅仅是听从指令的工具,而是开始扮演起商业领导层决策中不可或缺的“副驾驶”,甚至是并肩作战的“战略伙伴”。
这场变革并非简单的效率提升,它触及的是企业最顶层的决策神经。从重复性的例行任务,到复杂的战略规划与管理,AI智能体正在用行动证明,它们有能力深刻地改变高层管理者的决策逻辑与企业的战略管理模式。这篇文章将深入剖析AI智能体的真实面貌,展示其在商业高层的应用图景,并为希望拥抱这一变革的企业领导者提供一份详尽的行动指南。
一、🧩 揭开面纱,智能体AI的真实身份
%20拷贝-uwsl.jpg)
要理解AI智能体带来的变革,首先必须厘清一个核心问题,它与我们熟知的ChatGPT等聊天机器人究竟有何不同。这种差异并非简单的版本迭代,而是一场从“对话”到“行动”的根本性跃迁。
1.1 从“对话”到“行动”的跃迁
智能体AI与传统聊天机器人在功能定位、技术架构和自主性上,存在着本质的鸿沟。
1.1.1 功能定位的根本分野
聊天机器人,沟通的艺术
聊天机器人,如其名,核心定位是**“沟通工具”**。它们基于强大的自然语言处理(NLP)能力,擅长理解人类语言、生成流畅的文本、进行多轮对话。其工作模式通常是被动响应,用户提出问题或指令,它给出回答或生成内容。这使得它们在客户服务、内容创作、知识问答等场景中表现出色。智能体AI,行动的哲学
智能体AI则完全不同,它的定位是**“数字行动伙伴”或“数字执行官”**。其核心是目标驱动,能够主动感知环境、将一个宏大而模糊的目标拆解成一系列具体、可执行的步骤,然后规划路径并调用工具完成这些步骤。它不再仅仅是“说”,而是直接去“做”,旨在替代人类完成复杂的业务流程。
1.1.2 技术架构的深度差异
聊天机器人的技术基石主要是大语言模型(LLM),侧重于语言的理解与生成。而智能体AI的技术栈要复杂得多,它是一个融合了多种能力的综合系统。
一个典型的智能体AI架构通常包含以下几个核心模块:
感知模块(Perception) 它负责从各种数据源(如数据库、API、网页、传感器)收集信息,理解当前的环境状态。
规划模块(Planning) 这是智能体的“大脑”,它基于设定的长期目标和当前的环境信息,进行推理,将大任务分解为小任务,并制定出详细的执行计划。
行动模块(Action) 该模块负责将规划好的步骤转化为实际操作。这包括调用各种外部工具,例如发送电子邮件、操作CRM系统、执行代码、控制物理设备等。
记忆模块(Memory) 智能体拥有短期和长期记忆,能够存储过去的经验、学习到的知识和用户的偏好,用于优化未来的决策和行动。
这种“思考-行动-进化”的一体化架构,使得智能体AI具备了超越语言模型的感知、推理、决策和自动执行能力。它不仅能分析财务报表,还能根据分析结果自动执行股票交易;不仅能识别设备故障预警,还能自动创建维修工单并调度工程师。
1.1.3 自主性的天壤之别
自主性是区分二者的关键。聊天机器人通常局限于已有的知识库和对话上下文,其行动范围有限。而智能体AI则被设计为能够主动适应环境变化。当外部工具的API更新时,或者当市场数据出现异常波动时,一个设计良好的智能体能够调整自己的行动策略,甚至寻找新的工具来达成目标。这种高度的自主决策和执行能力,是聊天机器人所不具备的。
1.2 一个生动的比喻,从“内容创作者”到“项目经理”
如果用一个职场比喻来形容,ChatGPT等生成式AI更像一个才华横溢的**“内容创作者”或“对话专家”**。你告诉它需求,它能为你写出精彩的文案、代码或提供咨询建议。但它不会关心这份文案如何发布,代码如何部署,建议如何落地。
而AI智能体则是一位经验丰富的**“项目经理”或“数字执行官”**。你给它一个项目目标,比如“将本季度营销活动的ROI提升15%”。它会自己去分析历史数据、调研市场、制定多渠道营销策略、分配预算、调度设计和文案资源(甚至调用其他AI来完成)、执行投放、监控数据,并根据实时反馈不断调整策略,最终向你交付结果。它负责的是从规划到执行的整个闭环。
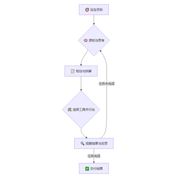
1.3 核心工作流,感知-规划-行动-反思
智能体的工作模式可以被抽象为一个持续循环的流程,通常被称为ReAct(Reasoning and Acting)框架或类似的变体。这个流程确保了智能体能够有条不紊地处理复杂任务。

这个循环让智能体具备了动态解决问题的能力。它不是僵化地执行预设脚本,而是在每一步行动后都会评估结果,并根据新的信息调整下一步的计划,展现出一种初级的“智能”形态。
二、🚀 实践出真知,智能体在商业高层的应用图景
理论的探讨最终要回归实践。AI智能体早已不是停留在实验室里的概念,全球顶尖的企业已经开始将其部署在决策的核心环节,并取得了显著成效。
2.1 奢侈品巨头的敏锐嗅觉,LVMH集团
在瞬息万变的时尚行业,对市场趋势的敏锐洞察是生存之本。奢侈品巨头LVMH集团正在构建一个基于智能体的信号监控与洞察平台。
这个平台的核心是一组AI智能体,它们不知疲倦地在互联网上工作,实时监控全球范围内的社交媒体趋势、时尚博主动态、消费者评论和竞品活动。这些智能体能够理解图片、视频和文字中的细微情感与潮流元素,将海量的非结构化数据转化为结构化的洞察。
例如,当某个新款手袋在特定区域的社交媒体上讨论热度异常升高时,智能体能立即捕捉到这一信号,并自动分析相关的用户画像、关联话题和情感倾向,生成一份简报推送给区域市场总监。这使得决策者能够在趋势发酵的初期就做出反应,无论是调整营销策略、增加库存,还是规划下一季的设计,都获得了宝贵的时间窗口。
此外,LVMH的AI导购助手SAIA,更是一个贯穿销售全链路的智能体。
售前 它分析宏观趋势和本地化数据,为产品定位提供建议。
售中 它能根据客户的在线行为和历史偏好,实时生成个性化的产品推荐和搭配方案。
售后 它复盘客户的购买数据和反馈,为优化客户关系管理和提升复购率提供决策支持。
2.2 资管航母的“数字中枢”,贝莱德(BlackRock)
金融市场,是信息与速度的终极竞技场。全球最大的资产管理公司贝莱德,其技术实力一直是业内的标杆。其著名的阿拉丁(Aladdin)系统早已是行业的“数字中枢”,而AI智能体的加入,则让这个中枢变得更加智能。
贝莱德开发了名为Asimov的自有智能体平台。Asimov的角色就像一个由无数顶尖分析师组成的、7x24小时工作的超级团队。
在夜深人静时,Asimov的智能体们开始活跃起来。
数据收集 它们实时接入全球数千个数据源,收集宏观经济数据、公司财报、行业研究报告和市场新闻。
事件监控 它们监控全球市场的实时活动,从股价异动到地缘政治事件,任何可能影响投资组合的信号都不会被放过。
文档扫描 它们能够快速阅读并理解数千页的法律文件、公司公告和招股说明书,提取关键条款和风险点。
当第二天早晨高管们走进办公室时,一份份高度浓缩、可直接用于决策的报告已经静静地躺在他们的邮箱里。报告中不仅有对市场动态的总结,还有基于数据分析的潜在机会预警和风险提示。这极大地压缩了信息收集和初步分析的时间,让决策者能将精力完全集中在更高层次的战略判断上。
2.3 金融巨擘的战略布局,花旗集团
花旗集团同样看到了智能体AI的巨大潜力。他们计划将其高达120亿美元的年度技术预算中的一部分,专门投入到智能体AI的研发与应用中。花旗的目标是利用智能体连接集团内部各个独立的商业AI项目。
在大型金融机构中,不同部门往往会独立开发AI应用,导致数据和模型成为孤岛。智能体AI可以扮演“超级连接器”的角色,打通这些孤岛,实现跨业务条线的洞察与协同,从而极大地提升集团层面的战略监督能力。
2.4 跨行业的燎原之势
智能体AI的应用浪潮远不止于奢侈品和金融行业。
企业软件 微软的Copilot和Salesforce的Einstein,正在将智能体功能深度集成到Office、Teams和CRM等核心产品中。用户可以直接用自然语言下达复杂指令,如“帮我分析上季度华东区的销售数据,找出销售额前三的产品,并为销售冠军团队起草一封祝贺邮件”,智能体将自动完成数据提取、分析、图表生成和邮件撰写等一系列操作。
医疗保健 在日益复杂的互联健康生态中,智能体可以监控海量的可穿戴设备数据、电子病历和医疗设备运行状态。这能帮助医院管理者实时了解哪些诊疗方案在创造价值,哪些设备利用率低下,哪些流程存在资源浪费,为优化医疗资源配置提供精准的数据支持。
制造业 智能体可以成为工厂的“数字大脑”。它们跟踪生产线上的每一个环节、监控供应链的物流效率、分析能源消耗数据。当发现生产瓶颈或潜在的供应链中断风险时,智能体可以主动提出调整生产计划或更换供应商的建议,为领导层制定战略行动创造机会。
这些案例清晰地表明,AI智能体已经从自动化基础任务,升级为企业战略决策和管理中不可或缺的“副驾驶”。
三、🧭 重新定义罗盘,智能体对领导力的深远影响
%20拷贝-tcrf.jpg)
AI智能体的崛起,不仅仅是工具层面的革新,它正在从根本上影响着领导力的内涵和决策模式。
3.1 决策坐标的迁移,从战术执行到战略导航
过去,领导者的大量精力耗费在信息的收集、处理和验证上,决策往往基于经验和有限的数据。AI智能体的出现,将领导者从繁杂的战术性事务中解放出来。
智能体成为了领导者的超级数据分析师、全天候风险预警员和忠实的行动执行者。它们能够处理人类无法企及的海量数据,发现隐藏在数据深处的模式和关联。这使得决策的坐标系,从依赖直觉和经验的“战术执行”,转向了基于全面数据洞察的“战略导航”。领导者可以花更多时间思考“为什么”和“去哪里”,而不是“怎么做”。
3.2 人机协作的新范式,“增强智能”而非“完全替代”
一个普遍的担忧是,AI是否会最终替代人类领导者。但至少在可预见的未来,答案是否定的。智能体AI的价值在于**增强(Augment)而非替代(Replace)**人类智能。
AI的优势 在于速度、规模和精确度。它们擅长处理结构化问题,进行逻辑推理和模式识别,在数据驱动的决策领域无人能及。
人类的优势 则在于理解复杂、模糊的情境,处理微妙的人际关系,进行创造性思考和制定真正长远的战略愿景。同理心、价值观和道德判断,这些是机器难以复制的人类特质。
未来的领导力,将是一种人机协作的复合型模式。领导者设定愿景和目标,智能体负责分析数据、模拟推演、执行方案;领导者进行价值判断和最终拍板,智能体提供备选方案和风险评估。AI是放大领导者智慧和能力的杠打,而不是取代驾驶员的方向盘。
3.3 领导力技能的重塑
智能体时代的到来,也对领导者的能力模型提出了新的要求。传统的管理技能依然重要,但一些新的能力正变得至关重要。
提问能力 如何向AI智能体提出一个好问题,或者设定一个清晰、可衡量的目标,将直接决定智能体输出结果的质量。领导者需要从“命令者”转变为“提问者”和“目标设定者”。
数据解读能力 领导者无需成为数据科学家,但必须具备基本的数据素养,能够理解智能体报告背后的逻辑,识别出可能的算法偏见,并对AI给出的建议进行批判性思考。
系统设计能力 领导者需要思考如何将AI智能体有机地融入现有的组织架构和业务流程中,设计出高效的人机协作系统,而不是简单地将其作为一个外挂工具。
伦理治理能力 随着AI在决策中的权重越来越大,如何确保决策的公平、透明和可解释性,如何处理数据隐私和安全问题,成为了领导者必须面对的伦理挑战。
四、🛠️ 行动指南,企业领导者如何拥抱智能体时代
%20拷贝-hrkm.jpg)
面对AI智能体带来的机遇与挑战,观望和等待是最危险的策略。企业领导者需要主动出击,系统性地规划和部署。
4.1 战略先行,明确目标与应用场景
引入任何新技术的首要原则,都是从业务问题出发,而非技术本身。领导者需要组织团队,深入思考,AI智能体能在哪些环节为企业创造最大的价值。
一个好的切入点,是选择那些高价值、流程相对标准化、重复性强的场景。例如:
避免一开始就追求大而全的解决方案,从小处着手,通过试点项目验证价值,然后逐步推广,是更为稳妥的路径。
4.2 夯实地基,构建数据与系统底座
AI智能体不是空中楼阁,它的强大能力建立在坚实的数据和系统基础之上。
API优先 确保企业的核心业务系统,无论是现代的SaaS服务还是老旧的遗留系统,都能够通过文档完善、稳定可靠的API接口对外提供服务。API是智能体与企业数字世界交互的“手和脚”。
数据治理 智能体需要高质量、及时的数据流作为“养料”。企业必须建立起完善的数据治理体系,确保数据的准确性、完整性和一致性。杂乱无章的数据只会让智能体做出错误的判断。
拥抱开源与标准化 尽可能采用开源技术和行业标准。这不仅能降低技术锁定的风险,还能让企业更快地享受到整个生态系统的创新成果。流行的开源工具和平台,很可能会被优先适配到主流的智能体生态系统中。
4.3 组织赋能,打造协同作战的团队
技术的落地最终要靠人。企业需要从组织层面进行变革,以适应人机协作的新模式。
成立跨部门AI工作组 智能体的应用往往涉及多个业务部门。成立一个由业务、IT、数据、法务等部门专家组成的跨职能团队,能够有效打破部门墙,协同推进项目落地。
加强全员AI素养培训 AI不应只是技术部门的事。企业需要面向全体员工,特别是中高层管理者,开展AI基础知识和应用培训,提升他们对智能体AI的理解和应用能力,消除不必要的恐惧和误解。
重新定义岗位与职责 随着智能体承担了越来越多的例行性工作,一些岗位的职责需要被重新定义。员工需要从重复性劳动中解放出来,转向更具创造性、策略性和人际交往要求的工作。
4.4 划定红线,建立安全、合规与伦理治理体系
当我们赋予AI越来越大的自主权时,为其戴上“紧箍咒”就变得至关重要。
遵守法规 严格遵守国家和行业关于人工智能安全、数据隐私和算法透明度的法律法规。例如,欧盟的《AI法案》就对高风险AI系统提出了严格的可解释性和合规性要求。
建立内部治理机制 企业内部需要建立一套完整的AI治理体系,包括AI使用合规制度、数据隐私保护机制、模型输出审查和问责体系。必须明确,当AI智能体做出错误决策时,由谁来承担责任。
防范算法偏见 警惕训练数据中可能存在的偏见,这些偏见会被AI放大,导致不公平的决策结果。需要建立机制,对AI模型的决策逻辑进行持续的审计和修正。
4.5 精打细算,平衡成本与效率
AI智能体的运行,特别是其“思考”和“规划”的过程,会消耗大量的计算资源(Token),这意味着不菲的成本。领导者需要引导团队,以明确的目标和清晰的指令来驱动智能体,避免让其进行漫无目的的探索,造成资源浪费。在项目初期,对成本和预期收益进行仔细测算是非常必要的。
4.6 动态博弈,持续优化与风险治理
AI智能体并非一劳永逸的“万能钥匙”。它的能力和边界需要在使用中不断测试和优化。
领导者应鼓励团队在人机协作中,充分发挥AI的数据处理和自动化优势,同时保留并强化人类的最终判断力和创新力。在项目早期就应引入风险分析和威胁建模,识别智能体可能被恶意利用或出现非预期行为的风险点。同时,建立动态的监控和应急响应机制,确保AI智能体的所有行为都在可控范围内。
总结
AI智能体的浪潮已经到来,它正以前所未有的深度和广度,重塑着企业的管理与决策模式。它不再是遥远未来的科幻畅想,而是当下正在发生的商业现实。
对于企业领导者而言,这既是挑战,也是巨大的机遇。挑战在于,传统的管理经验和决策模式正在被颠覆;机遇在于,那些能够率先拥抱AI、完善基础设施、强化安全合规、并成功构建高效人机协作模式的企业,将在未来的竞争中获得难以逾越的优势。
未来,AI智能体将在更多行业和更高层级的决策中扮演关键角色。但我们必须清醒地认识到,技术终究是工具。人类领导者独特的战略远见、创新精神和人文关怀,依然是引领企业穿越迷雾、走向未来的核心竞争力。这场变革的终点,不是机器统治的世界,而是一个人机智慧深度融合、共创价值的新纪元。
📢💻 【省心锐评】
AI智能体不是取代C位的“新王”,而是赋能决策的“超级外脑”。领导者要做的不是交出方向盘,而是学会如何更好地使用这张导航地图,把油门踩得更稳、更准。

评论