【摘要】AI语音助理正从简单的语音工具演变为集成了大语言模型与物联网技术的智能健康伙伴。它通过标准化的远程交互,高效引导慢性病患者完成居家健康监测,并将数据实时同步至医疗系统,不仅显著提升了数据采集的效率与准确性,更以其独特的“耐心”与“稳定”赢得了老年用户的高度认可,正在深刻变革传统慢病管理模式,为解决全球老龄化带来的医疗挑战提供了全新思路。
引言
全球人口结构的老龄化趋势正在不断加剧,这给现代医疗体系带来了前所未有的压力。其中,慢性病管理无疑是这场挑战中的核心难题。高血压、糖尿病等疾病需要长期、持续的监测与干预。传统的管理模式严重依赖医师或护理师进行定期的电话随访与健康指导。
这种模式的局限性日益凸显。一方面,有限的医疗人力资源难以覆盖庞大的慢病患者群体,导致随访频率不足,数据采集出现遗漏或延迟。另一方面,人工随访的质量受限于护理师的个人状态与精力,难以保证服务的标准化与一致性。数据的手工录入也常常伴随着错误与效率低下的问题。
正是在这样的背景下,**AI语音助理(AI Voice Agent)**开始进入人们的视野。它不再是科幻电影里的遥远概念,而是实实在在的技术解决方案。它正悄然改变着远程医疗的生态,电话那头传来的,可能不再是诈骗或推销,而是一位不知疲倦、永远耐心的AI护理师。这篇文章将深入剖析AI语音护理师背后的技术内核、应用模式、实践成效,以及它为整个医疗健康领域带来的深远影响。
一、🩺 AI语音护理师的崛起与技术内核
%20拷贝-pqyv.jpg)
AI语音护理师的出现,并非单一技术的突破,而是多种前沿技术融合共生的结果。它远比一个简单的语音播报系统复杂,其核心是构建一个能够理解、交互并执行医疗服务流程的智能体。
1.1 技术架构的“三驾马车”
要理解AI语音护理师如何工作,首先需要了解其背后的三大技术支柱,它们共同构成了这个智能系统的骨架与血肉。
1.1.1 大语言模型(LLM)- 智慧的大脑
大语言模型是AI语音护理师能够进行流畅、自然对话的关键。传统的语音机器人往往依赖固定的脚本和关键词匹配,对话生硬,无法处理预期之外的用户回应。
LLM的引入彻底改变了这一点。
上下文理解 LLM能够理解多轮对话的语境,即使用户的表达不那么精确,甚至中途打断、转换话题,AI也能大概率跟上思路,而不是简单地重复“抱歉,我没听懂”。
动态生成对话 基于强大的文本生成能力,AI可以根据患者的具体回应,动态生成下一步的引导语和问题,而不是从预设的几个选项中选择一个。这使得对话过程更像与真人沟通。
知识整合 LLM本身预训练了海量的文本数据,包括部分医疗健康知识。通过在特定医疗数据集上进行微调(Fine-tuning),可以使其掌握专业的慢病管理知识,例如不同血压水平的意义、常见症状的询问方式等。
1.1.2 物联网(IoT)- 延伸的感官
如果说LLM是AI的大脑,那么物联网技术就是它延伸至患者家中的“感官”和“手臂”。AI语音护理师并非孤立存在,它需要与各种智能健康设备无缝连接。
数据自动采集 通过蓝牙或Wi-Fi,AI语音助理可以直接连接到智能血压计、血糖仪、体重秤、血氧仪等设备。当AI引导患者完成测量后,数据无需手动输入,而是自动从设备传输到系统中。这极大地降低了老年用户的操作门槛,同时保证了数据的准确性。
设备状态监测 AI系统可以监测IoT设备的状态,例如电量是否充足、连接是否正常,并在出现问题时通过语音提示用户,确保监测流程的顺利进行。
环境感知与联动 未来的IoT应用甚至可以拓展到环境传感器,例如当AI通过对话感知到患者可能出现头晕、摔倒风险时,可以联动家中的摄像头或跌倒传感器进行确认,实现更主动的安防预警。
1.1.3 自然语言理解(NLP)- 精准的耳朵
自然语言理解技术是连接用户口语与机器指令的桥梁。它负责将患者的语音准确地转换成机器可以处理的结构化数据。
语音识别(ASR) 这是第一步,也是最基础的一步。高精度的ASR技术需要能够应对各种口音、语速以及环境噪音的干扰,准确地将语音转换成文字。针对老年人可能存在的发音不清、语速较慢等特点,需要专门的声学模型优化。
意图识别 当患者说“我今天头有点晕”或“血压好像有点高”,NLP需要准确识别出这背后是“报告不适症状”还是“询问血压标准”的意图,从而触发不同的对话流程。
关键信息提取 从患者的口述中提取关键的数值和实体,是NLP的核心任务之一。例如,从“我的高压是145,低压95”这句话中,系统需要准确提取出
{收缩压: 145}和{舒张压: 95}这两个键值对。这对于后续的数据判断至关重要。
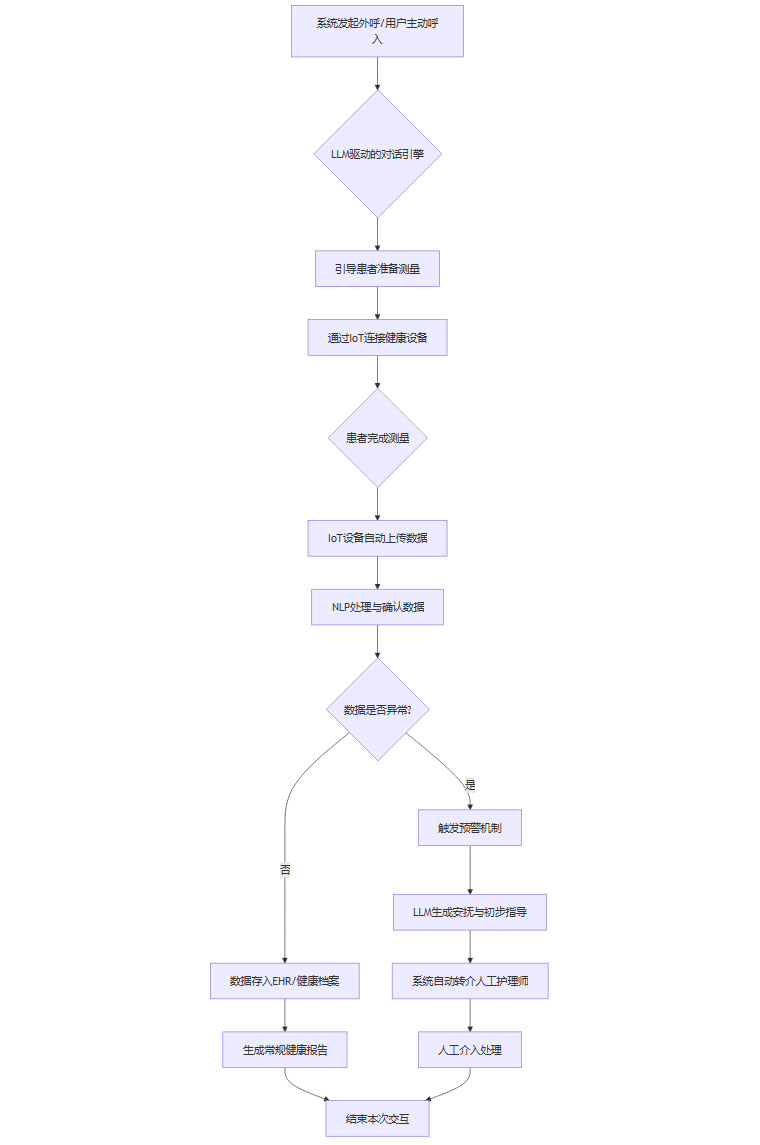
这三项技术协同工作,构成了一个完整的业务闭环。下面的流程图清晰地展示了AI语音护理师一次典型的工作流程。

1.2 国内外实践案例剖析
理论的落地需要实践的检验。目前,国内外已涌现出一批将AI语音技术应用于慢病管理的先行者,它们的实践为我们提供了宝贵的经验。
1.2.1 美国研究的启示
美国一项针对高血压患者的最新研究,为AI语音助理的有效性提供了强有力的数据支持。该研究的核心成果可以总结为以下几点。
这项研究不仅验证了技术的可行性,更重要的是揭示了患者端的高度接纳度,为AI语音护理师的规模化应用奠定了基础。
1.2.2 国内应用的百花齐放
在中国,随着“互联网+医疗健康”政策的推动,类似的AI应用也如雨后春笋般涌现,并结合本土化的场景进行了创新。
平台合作模式 典型的例子是妙健康与天猫精灵的合作。用户通过智能音箱这一家庭入口,可以直接与“家庭医生”对话。它将语音交互与背后的健康服务平台打通,用户不仅可以查询健康知识,还能连接血压计、血糖仪等设备进行居家监测。子女可以通过手机App远程查看父母的健康数据,实现了家庭成员间的健康信息联动,极大地缓解了异地子女的照护焦虑。
AI辅助诊疗系统 科大讯飞的“智医助理”是另一个代表。它更多地是赋能基层医生。系统通过语音交互辅助医生进行电子病历的录入,并基于病历内容提供辅助诊断建议。虽然其主要用户是医生,但其底层的语音识别、自然语言理解技术与AI语音护理师是同源的。它证明了AI在处理复杂医疗对话和信息方面的能力,为直接面向患者的应用铺平了道路。
一体化健康管理服务 微医控股推出的AI健管智能体则更侧重于慢病的分层管理。它在基层医疗机构部署,通过AI自动对患者进行分组、打标签,并执行标准化的随访计划。AI负责完成大量基础性、重复性的随访工作,筛选出高风险患者,再由人工团队进行精准干预。这种模式优化了医疗资源的配置,有效降低了基层的外转率。
这些案例从不同侧面展示了AI语音技术在医疗健康领域的巨大潜力,无论是作为家庭的健康入口,还是赋能医生的诊疗工具,亦或是作为医疗机构的管理助手,它都在推动着医疗服务向更智能、更高效的方向演进。
二、⚙️ 重塑医疗效率与精准度
AI语音护理师的价值,最直观地体现在对现有医疗服务流程的优化和重塑上。它像一个高效的过滤器和放大器,将医疗资源的作用发挥到极致。
2.1 “AI前哨” 分级诊疗新模式
传统慢病管理的一大痛点是,所有患者,无论病情稳定与否,都可能占用同样的人工随访资源,导致效率低下。AI语音护理师的引入,构建了一种**“AI前哨”式的分级管理模式**。
2.1.1 标准化流程与自动化执行
与依赖人工记忆和经验的传统随访不同,AI的每一次交互都遵循着严谨的、程序化的标准流程。
任务启动 系统根据预设的随访计划(例如,每周一、三、五上午10点),自动向目标患者发起呼叫。
身份核实 对话开始时,AI会通过预设问题(如姓名、出生年月)核实患者身份,确保数据归属的准确性。
分步引导 AI会像一位耐心的教练,一步步引导患者完成操作。例如,“现在请您拿出血压计,在左臂上绑好袖带,确保松紧适中。”,“准备好后,请按开始按钮,测量过程中请不要说话。”
数据确认 测量完成后,如果数据是自动上传的,AI会播报数值并询问患者是否正确;如果是手动输入,AI会重复患者报出的数值,并请求确认,例如“您报出的高压是140,低压是90,对吗?”,有效避免了输入错误。
这种标准化的流程确保了每一次数据采集的同质性,为后续的医疗分析提供了高质量的数据基础。
2.1.2 智能预警与即时响应
AI前哨的核心作用在于其风险识别与分级能力。系统内置了专业的医疗规则引擎,能够对采集到的数据进行实时分析。
预警规则示例
通过这种方式,AI承担了绝大多数(约80-90%)的常规、无风险的随访任务。而宝贵的人工医疗资源,则可以从繁琐的重复性工作中解放出来,专注于处理那10-20%的、真正需要专业判断和人文关怀的异常或高风险案例。这不仅极大地提升了工作效率,更重要的是,它让高风险患者能够在第一时间被发现和干预,显著提升了医疗服务的精准度和安全性。
2.2 降本增效的经济学价值
对于追求精细化运营的医疗体系而言,AI语音护理师带来的经济效益是实实在在的。它实现了“花更少的钱,办更多的事”。
2.2.1 显著降低单次服务成本
研究数据给出了一个惊人的对比。通过AI取代纯人工的电话随访,每一次有效的血压数据回应,其对应的成本下降了88.7%。这个数字背后,是运营模式的根本性转变。
传统模式 vs. AI辅助模式成本对比(示意)
这种成本结构的优化,意味着医疗机构可以用同样的预算,服务数倍于以往的患者群体,或者将节省下来的资金投入到更核心的研发与服务升级中。
2.2.2 打破信息孤岛,赋能临床决策
AI语音护理师的另一个深远价值在于它与电子病历(EHR)系统的无缝集成。
在过去,电话随访的数据往往是零散的。护士可能记录在纸上,或者一个独立的Excel表格里。当患者前来就诊时,医生很难快速、全面地了解到患者在院外的健康状况。信息孤朵和数据断层是常态。
而AI语音护理师采集到的每一条数据,都可以通过标准化的接口(如HL7 FHIR),自动、实时地写入患者的电子病历中。
这对临床医生的意义是巨大的
诊前全面掌握病情 医生在患者进入诊室前,就可以在EHR系统中查看到患者近一段时间的完整血压、血糖变化曲线,以及AI记录的任何不适症状。这让医生对病情的判断不再仅仅依赖于患者在诊室的单次测量和模糊回忆。
制定更精准的治疗方案 基于连续、动态的健康数据,医生可以更科学地评估当前用药方案的效果,判断是否需要调整剂量或更换药物。例如,医生可能会发现患者的血压总是在清晨达到峰值,从而建议其调整服药时间。
提升沟通效率 医生无需再花费大量时间询问基础的健康数据,而是可以直接针对数据中反映出的问题,与患者进行更深入、更有针对性的交流。
总而言之,AI语音护理师不仅是一个随访工具,它更是一个强大的数据引擎。它将院外的、零散的患者行为数据,转化为了院内的、结构化的、可供分析的临床信息,真正实现了覆盖全病程的闭环健康管理,为精准医疗的实现提供了坚实的数据地基。
三、😊 “AI温度”与患者体验的意外之喜
%20拷贝-cxhj.jpg)
在技术驱动的变革中,我们常常会优先关注效率、成本这些硬性指标。然而,医疗服务的核心终究是“人”。如果一项技术不能被患者,尤其是对新事物较为审慎的老年群体所接受,那么它的价值将大打折扣。出人意料的是,AI语音护理师在患者体验上,不仅没有遭遇预想中的抵触,反而获得了极高的评价。
3.1 超越预期的患者满意度
许多人会想当然地认为,长辈们更喜欢与真人交流,会对冰冷的机器声音感到排斥。但多项研究和实践反馈的数据,却描绘了一幅截然不同的图景。
在美国的研究中,患者对AI语音随访的平均满意度高达9分以上(满分10分)。这个分数甚至可能超过了某些人工客服所能达到的水平。这一现象背后,隐藏着深刻的心理学和行为学原因。
3.1.1 AI的“耐心”与“稳定”
AI语音护理师拥有两项人类难以企及的特质:无限的耐心和绝对的稳定。
情绪恒定 真人护理师可能会因为工作疲劳、情绪波动或面对重复性问题而表现出不耐烦。这种微妙的语气变化,敏感的患者能够轻易察觉,可能会导致他们不敢多问或产生心理压力。而AI,无论重复多少遍引导语,无论患者的操作多么缓慢,它的语调、语速永远保持一致,温和而平稳。这种“情绪稳定”本身就是一种强大的安抚力量。
不带评判 当患者报告了不理想的健康数据(例如血压很高)或承认自己忘记吃药时,他们面对AI时心理负担更小。因为他们知道,AI不会像人一样产生失望、责备等情绪。这种“不带评判”的互动环境,鼓励患者更诚实地报告自己的真实情况,从而提高了数据的真实性。
给予充分的反应时间 AI的流程设计可以充分考虑到老年人的反应速度。在每一步引导后,系统都可以设置足够长的静默等待时间,不会像急躁的人工客服那样催促,让用户在自己的节奏下从容操作。
3.1.2 信任感的建立
信任感并非凭空而来,它建立在可靠、可预测的交互体验之上。
即时确认与纠错 AI通过自然语言理解技术,可以做到即时反馈。当患者报出一个数字后,AI会立刻复述一遍以供确认(“您说的是145,对吗?”)。这个简单的动作,极大地减少了因听错或记错导致的错误,让患者感觉到系统是“认真在听”的,从而建立起信任。
适老化设计 成功的AI语音应用,无一不重视“适老化设计”。这不仅仅是放慢语速那么简单。
简化交互逻辑 避免复杂的菜单和选项,采用一问一答的线性流程。
使用通俗易懂的语言 将专业的医疗术语转化为老年人能听懂的大白话。例如,不说“收缩压和舒张压”,而说“高压和低压”。
多模态交互 在可能的情况下,结合手机App的界面提示,为听力不佳的用户提供文字辅助。
这种精心设计的交互体验,让AI语音护理师不再是一个冷冰冰的工具,而更像一个熟悉、可靠、有耐心的声音。它在无形中为独居或子女不在身边的长辈提供了一种心理上的陪伴与支持,帮助他们跨越了对新技术的陌生感和不安感。
3.2 提升依从性 心理支持的双重价值
患者依从性,即患者遵循医嘱进行治疗和行为改变的程度,是慢病管理成败的关键。AI语音护理师通过其独特的设计,从多个维度有效提升了患者的依-从性。
3.2.1 结构化的提醒与正向激励
规律的提醒是培养习惯的第一步。
定时提醒 AI系统可以像一个不知疲倦的闹钟,在固定的时间提醒患者测量血压、按时服药。这种规律性本身就在强化患者的健康管理习惯。
正向反馈 当患者连续多天坚持测量并回报数据,或者当其健康数据保持在良好范围内时,AI可以给予积极的口头表扬。例如,“您最近的血压控制得非常稳定,请继续保持!”。这种简单的正向激励,对于维持患者的积极性至关重要。研究表明,近九成的患者在AI的辅助下成功完成了数据回报,这本身就是依从性大幅提升的明证。
3.2.2 降低操作门槛,消除“技术恐惧”
对于很多老年人来说,使用智能手机App、输入数据是一件复杂且令人畏惧的事情。语音交互的出现,几乎将这一门槛降到了零。
传统App操作 vs. AI语音交互
通过将复杂的交互转化为最原始、最自然的“对话”,AI有效地消除了老年用户对科技的恐惧感。它让健康管理这件事,变得像和老朋友聊天一样简单。这种心理上的减负,是提升长期依从性的关键所在。
可以说,AI语音护理师不仅是一个健康监测工具,它在某种程度上还扮演了心理支持者的角色。它通过规律的陪伴、耐心的引导和积极的反馈,为患者,特别是独居老人,提供了一种稳定可靠的情感连接,帮助他们更好地融入数字时代的健康管理体系。
四、🔮 未来展望与尚待攻克的挑战
%20拷贝.jpg)
AI语音护理师已经展现出了重塑远程医疗的巨大潜力,但它并非完美无缺。正视其当前的局限,并积极探索未来的发展方向,是推动这项技术走向成熟的必经之路。
4.1 当前的挑战 “冷冰冰”与“听不懂”
尽管取得了显著的成功,但目前的AI语音助理在实际应用中仍面临一些挑战。
4.1.1 情感识别与人性化互动的缺失
这是当前AI最大的短板之一。虽然LLM让对话变得流畅,但AI仍然缺乏真正理解和回应人类情感的能力。
缺乏共情能力 当患者表达焦虑、沮丧或痛苦时,AI或许能识别出负面情绪的关键词,并给出一个程序化的安慰回应(例如,“听到您这么说我很难过”),但它无法像真人护士那样,通过语气的变化、适时的沉默和真诚的关切,给予患者真正的情感支持。这种“有口无心”的安慰,有时反而会让用户觉得更加疏远和“冷冰冰”。
对话的刚性 尽管LLM提升了对话的灵活性,但其核心流程仍然是任务导向的。AI很难处理过于发散的“闲聊”,或者从患者的弦外之音中捕捉到深层需求。如果患者开始抱怨家庭琐事,AI很可能会尝试将话题拉回到健康监测的主线上,这在某些场景下会显得不近人情。
4.1.2 复杂场景的理解难题
自然语言理解技术虽然发展迅速,但在面对真实世界的复杂性时,仍有力所不逮之处。
方言和口音的挑战 中国地域辽阔,方言众多。尽管主流的语音识别技术对普通话以及一些主要方言(如粤语、四川话)支持较好,但对于更多小众方言和带有浓重口音的普通话,识别准确率会显著下降。这构成了AI语音服务在广大基层地区推广的一大障碍。
模糊表达与多意图的识别 患者的表达往往是模糊、口语化的。例如,当一位老人说“我今天不得劲”,这个“不得劲”到底是指头晕、乏力、疼痛还是其他什么?当一句话中包含了多个意图时(例如,“我今天血压有点高,是不是昨天没睡好?”),AI需要准确地拆解出“报告血压异常”和“探寻原因”这两个不同的意图,并分别作出响应。这对当前的NLP模型仍是考验。
4.2 迈向“有温度”的数字伙伴
尽管挑战存在,但技术的进步从未停歇。未来的AI护理师,将朝着更智能、更人性化的方向不断进化,最终成为一个真正有“温度”的数字健康伙伴。
4.2.2 情感AI与多模态融合
情感计算(Affective Computing)是AI发展的下一个前沿。未来的AI护理师将不仅仅能“听懂”话语的字面意思,更能“听出”话语背后的情绪。
基于声纹的情感分析 通过分析用户语音的音调、音高、语速、停顿等声学特征,AI可以判断出说话者当前的情绪状态是高兴、悲伤、焦虑还是愤怒。这使得AI的响应可以更加贴合用户的情感状态。例如,当识别到用户声音中的焦虑时,AI可以自动切换到更柔和、更舒缓的语调。
多模态情感识别 将语音与视觉信息结合,将是未来的大趋势。如果用户通过带有摄像头的设备(如智能屏、手机)与AI交互,AI可以同时分析其面部表情、眼神、姿态等信息,从而对用户的情感状态做出更精准的判断。已有研究尝试利用AI分析患者的面部表情来辅助抑郁症等精神类疾病的诊断。
4.2.3 更强大的个性化与主动服务能力
未来的AI护理师将从一个被动的任务执行者,进化为一个主动的健康管理者。
深度个性化 基于长期积累的个人健康数据、生活习惯数据甚至基因数据,AI可以为每个用户构建一个独一无二的数字健康画像。它的健康建议将不再是普适性的,而是高度个性化的。例如,它可能会说:“张大爷,根据您最近的血糖波动和昨天的运动记录,建议您今天午饭的米饭量减少半碗。”
预测性健康预警 结合大数据和机器学习模型,AI将具备一定的预测能力。它可以通过分析用户健康数据的微小变化趋势,提前预测某些疾病风险的升高,并发出预警。例如,“系统监测到您最近一周的夜间心率持续偏高,建议您预约一次心脏检查。”
主动发起关怀 当AI通过外部信息(如天气预报)得知即将有寒潮来袭,它可以主动向患有呼吸系统疾病的老年用户发起提醒:“王奶奶,明天要大幅降温了,出门记得多穿一件衣服,注意保暖哦。”
这种从被动响应到主动关怀的转变,将使AI护理师真正成为融入用户日常生活的、有预见性的健康守护者。它不再仅仅是医疗体系的延伸,而是一个独立的、全天候的、高度个性化的健康服务入口。
结语
AI语音护理师的崛起,并非是对人类医护人员的替代,而是一场深刻的人机协同革命。它将人类从重复、繁琐、低效的劳动中解放出来,让我们能够将宝贵的智慧、经验和同理心,投入到最需要人文关怀的领域——那些复杂的诊断、艰难的决策和温暖的沟通。
我们正站在一个新时代的开端。在这个时代,技术不再是冰冷的代码和机器,而是被赋予了“温度”和“善意”,成为连接、赋能和守护人类健康的重要力量。对于正在迈入深度老龄化社会、面临医疗资源巨大挑战的中国乃至全球而言,AI语音护理师无疑是那把开启未来远程医疗与长期照护大门的“秘密武器”。
或许在不远的将来,当我们再次拿起电话,那头传来的熟悉声音,将不再引发我们对诈骗的警惕,而是带来一份安心与信赖。因为我们知道,那是我们最贴心、最可靠的AI健康守护者。
📢💻 【省心锐评】
AI语音护理师,不是取代医生,而是成为医生的“千里眼”和“顺风耳”,让有限的医疗智慧,覆盖无限的居家场景。

评论