【摘要】这是一份利用AI设计AI2C应用的实战指南,所有设计过程和设计方案均出自AI。以“今晚吃什么?”为案例,详细演示了从市场研究、产品定义到功能设计、技术选型的全流程,展示如何通过与AI协作,打造一款智能决策助手。
引言
“今晚吃什么?”
这个困扰无数人的日常难题,是AI2C(AI to Consumer)应用的绝佳练兵场。但今天,我们探讨的重点并非仅仅是这个应用本身,而是要揭示一种全新的产品设计范式——将AI作为我们的“设计副驾驶”(Co-pilot)。
在过去,我们构思产品、设计功能、规划架构,更多依赖的是团队的经验和传统的市场分析方法。而现在,大语言模型(LLM)的出现,为我们提供了一个不知疲倦、知识渊博的创意伙伴和分析工具。它能帮助我们跳出思维定式,高效完成繁琐的分析工作,甚至模拟用户与我们对话。
本文将以“今晚吃什么?”为例,全程直播一场“人机协同”的产品设计。我们将一步步展示,如何在项目的不同阶段,通过向AI提出正确的问题,来完成市场研究、产品定位、功能设计、技术选型乃至商业模式的构思。这不仅是关于如何设计一个App,更是关于如何与AI高效协作,提升创造力与执行力的实践方法论。
本文和案例设计均为三大AI模型(GPT-4.1, Gemini 2.5 Pro, Grok-4)融合创作。
🚀 一、启动阶段:用AI点燃创意与洞察市场
%20拷贝-qqct.jpg)
任何伟大的产品都始于一个好的想法和对市场的深刻理解。在这个阶段,AI可以扮演一名出色的市场分析师和头脑风暴专家。
1.1、市场痛点与机会分析
我们首先需要验证,“今晚吃什么?”这个问题的背后,到底隐藏着哪些具体的用户痛点。我们可以这样向AI提问。
Prompt 示例 1: 挖掘用户痛点
扮演角色:你是一位经验丰富的产品经理和用户研究员。
任务:针对“今晚吃什么?”这个日常难题,请深入分析不同用户群体(如单身青年、情侣、有孩子的家庭、健身人士)面临的具体痛点。
要求:请将分析结果以Markdown表格形式呈现,包含“用户群体”、“核心痛点”、“潜在的机会点”三列。
通过这样的提问,AI可以为我们生成一份结构化的分析报告,如下所示。
这份表格让我们对市场有了初步的、多维度的认知,明确了不同人群的需求差异,为后续的产品定位打下了基础。
1.2、竞品分析
知己知彼,百战不殆。接下来,我们让AI帮助我们分析市面上的同类产品。
Prompt 示例 2: 进行竞品分析
扮演角色:你是一名专业的互联网行业分析师。
任务:请分析当前市场上解决“吃什么”问题的App(如大众点评、下厨房、饿了么)。
要求:
列出每个App的核心功能和主要解决的用户问题。
分析它们各自的优势和明显的不足之处。
基于这些不足,总结出我们的新产品可以切入的市场空白或差异化方向。
以列表和总结的形式呈现。
AI的输出可以帮助我们快速定位自己的产品生态位。例如,它可能会总结出,现有App要么侧重信息发现(大众点评),要么侧重烹饪教学(下厨房),要么侧重交易履约(饿了么),但缺少一个将用户个人偏好、实时情境和健康需求深度整合的“智能决策中枢”。这个结论,就成为了我们产品的核心价值主张。
🗺️ 二、产品定义:与AI共创产品蓝图
明确了市场机会后,我们需要将模糊的想法转化为清晰的产品定义。这个阶段,AI可以帮助我们具象化产品形态。
2.1、定义核心价值主张 (MVP)
我们不应试图一开始就做一个大而全的应用。相反,我们应该聚焦于最小可行产品(MVP),用最核心的功能解决最核心的痛点。
Prompt 示例 3: 定义MVP
扮演角色:你是一位推崇精益创业的产品总监。
任务:基于我们之前的市场和竞品分析,为“今晚吃什么?”这款新应用定义其MVP(最小可行产品)的核心功能。
要求:
用一句话清晰地描述产品的核心价值主张。
列出3-5个构成MVP的必备核心功能点,并简要说明为什么选择它们。
AI可能会给出这样的建议:
核心价值主张:一个基于你的个人口味、健康目标和实时情境,为你提供个性化晚餐决策的智能美食顾问。
MVP核心功能:
个性化偏好设定:用户首次使用时,通过引导问卷快速建立基础画像(口味、忌口、过敏原)。这是实现个性化的基础。
情境感知推荐:结合时间、天气、位置,提供“外卖”、“餐厅”或“菜谱”三种基础推荐。这是体现智能决策的核心。
用户反馈机制:提供简单的“喜欢/不喜欢”按钮,让模型可以持续学习和优化。这是产品自我进化的关键。
2.2、创建用户画像 (Persona)
为了让设计始终围绕真实用户展开,我们需要创建几个典型的用户画像。
Prompt 示例 4: 创建用户画像
扮演角色:你是一名资深的用户体验设计师。
任务:请为我们的“今晚吃什么?”应用创建三个详细的用户画像(Persona)。
要求:每个画像应包含姓名、年龄、职业、生活状态、使用场景、核心诉求和痛点。请使用生动的语言描述,让画像看起来像一个真实的人。
AI可以为我们生成栩栩如生的用户画像,例如“25岁的互联网程序员张伟,加班到家又累又饿,只想快速找到一份健康不油腻的外卖”;“32岁的宝妈李静,每天为孩子不爱吃蔬菜而烦恼,希望能有简单又营养的儿童餐谱”。这些人格化的描述,将时刻提醒我们为谁而设计。
🏗️ 三、功能设计:让AI成为系统架构师
%20拷贝-tfbh.jpg)
这是产品设计的核心环节。我们将把之前定义的功能点,细化为具体的产品模块和交互流程。在这个过程中,AI能提供极大的帮助,从生成功能列表到设计数据结构,无所不能。
3.1、构建用户画像模块
我们已经知道用户画像很重要,但具体需要哪些字段?数据如何流动?
Prompt 示例 5: 设计用户画像数据结构
扮演角色:你是一名高级后端工程师和数据架构师。
任务:为我们的“今晚吃什么?”应用设计一个全面的用户画像模块。
要求:
设计一个用户画像的数据模型(可以想象成一个JSON结构或数据库表结构),包含静态标签、动态标签和行为数据。
请用表格形式展示每个字段的名称、类型、说明和数据来源(用户填写/系统分析)。
AI可以生成一个非常专业和全面的数据结构设计,如下表所示。
这份由AI生成的结构化设计,可以直接作为后端开发的参考,大大提升了研发效率。
3.2、设计智能推荐引擎
推荐引擎是应用的大脑。我们可以让AI帮助我们梳理其复杂的逻辑。
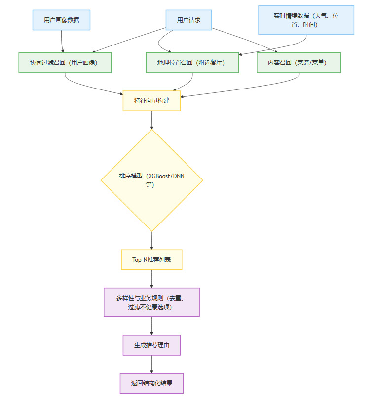
Prompt 示例 6: 绘制推荐引擎工作流
扮演角色:你是一名AI算法工程师。
任务:请为“今晚吃什么?”应用的智能推荐引擎设计一个工作流程。
要求:
描述从接收用户请求到返回推荐结果的全过程。
使用Mermaid语法的流程图(
graph TD)来可视化这个过程。
AI会生成如下的流程图代码和解释:
flowchart TD
%% 输入层
A1[用户请求]
A2[用户画像数据]
A3[实时情境数据(天气、位置、时间)]
%% 召回层
B1[协同过滤召回(用户画像)]
B2[地理位置召回(附近餐厅)]
B3[内容召回(菜谱/菜单)]
%% 排序层
C1[特征向量构建]
C2{排序模型(XGBoost/DNN等)}
C3[Top-N推荐列表]
%% 策略与输出层
D1[多样性与业务规则(去重、过滤不健康选项)]
D2[生成推荐理由]
D3[返回结构化结果]
%% 流程连接
A1 --> B1
A1 --> B2
A1 --> B3
A2 --> B1
A3 --> B2
B1 --> C1
B2 --> C1
B3 --> C1
C1 --> C2
C2 --> C3
C3 --> D1
D1 --> D2
D2 --> D3
%% 分层注释
classDef inputLayer fill:#E3F2FD,stroke:#90CAF9,stroke-width:2px;
classDef recallLayer fill:#E8F5E9,stroke:#66BB6A,stroke-width:2px;
classDef rankLayer fill:#FFFDE7,stroke:#FFD54F,stroke-width:2px;
classDef outputLayer fill:#F3E5F5,stroke:#BA68C8,stroke-width:2px;
class A1,A2,A3 inputLayer;
class B1,B2,B3 recallLayer;
class C1,C2,C3 rankLayer;
class D1,D2,D3 outputLayer;
这个流程图清晰地展示了推荐系统的多阶段工作模式,从海量信息中初步筛选(召回),到精细化排序(排序),再到最终的业务策略调整,逻辑严密,可以直接用于技术方案的评审。渲染呈现后如下:

3.3、规划服务闭环
一个好的应用不仅要提供建议,更要促成行动。我们可以让AI帮助我们设计一个无缝的服务闭环。
Prompt 示例 7: 设计服务闭环的用户旅程
扮演角色:你是一名用户体验流程设计师。
任务:设计一个从“获得推荐”到“完成就餐”的完整服务闭环。
要求:使用Mermaid语法的序列图(sequenceDiagram)来展示用户、App和第三方服务(如外卖平台)之间的交互过程。
AI可以生成如下的交互时序图:
sequenceDiagram
participant User as 用户
participant App as 智能助手App
participant Restaurant as 餐厅/外卖平台
User->>App: “想吃附近人均100的火锅”
App->>App: 结合用户画像与情境分析
App->>Restaurant: 查询附近符合条件的火锅店
Restaurant-->>App: 返回餐厅列表、菜单、座位信息
App->>User: 推荐“海底捞(XX店)”等3个选项
User->>App: 选择“海底捞”,并点击“在线订座”
App->>Restaurant: 发起订座请求(2人,今晚7点)
Restaurant-->>App: 确认订座成功
App->>User: “已为您预订成功!”
User->>Restaurant: 到店就餐
这个图谱让整个服务流程一目了然,有助于我们在开发前发现潜在的断点和体验问题。渲染后如下:

🎨 四、交互与视觉设计:AI成为创意设计师
虽然AI目前还不能完全替代人类设计师,但它在UI/UX的早期阶段,可以提供大量的灵感和素材。
生成UI文案(Microcopy):我们可以让AI为App的按钮、提示、引导语撰写文案,要求其风格简洁、友好、鼓励用户行动。
构思界面布局:可以向AI描述一个界面需要包含的元素,让它用文字描述几种可能的布局方式,或者直接生成布局的草图描述。
创造视觉灵感:使用Midjourney、Stable Diffusion等文生图工具,输入“一个美食推荐App的logo,简约、智能、有食欲”或“一个展示菜谱的App界面,干净、现代、注重图片展示”,可以生成大量的视觉稿供设计师参考。
🛠️ 五、技术规划与商业模式:AI担当技术顾问
%20拷贝.jpg)
在项目即将进入开发阶段时,AI还能在技术选型和商业模式上提供建议。
Prompt 示例 8: 推荐技术栈与商业模式
扮演角色:你是一名经验丰富的CTO和创业顾问。
任务:为我们的“今晚吃什么?”应用提供技术栈选型建议和商业模式规划。
要求:
推荐一套完整的前后端技术栈,并说明选择理由。
提出至少三种可行的商业模式,并分析其优缺点。
将结果以表格形式呈现。
AI的输出将是决策的重要参考。
总结
我们通过一个完整的案例,演示了如何将AI深度整合到AI2C应用的设计全流程中。AI不再仅仅是我们要开发的产品对象,更是我们身边最强大的生产力工具。
从市场洞察的深度,到产品定义的精度,再到功能设计的效率,AI在每一个环节都展现了巨大的赋能潜力。它能够帮助我们打破知识壁垒,将繁琐的分析工作自动化,让我们能更专注于产品的核心价值和创新思考。
当然,AI不是万能的。它提供的是建议、是素材、是方案,而最终的决策、审美和对人性的深刻洞察,仍然需要人类设计师和产品经理来把握。人机协同,各取所长,这正是未来产品设计的核心范式。掌握与AI高效对话的能力,将成为每一位产品创造者的核心竞争力。
附录: “今晚吃什么?”AI2C应用APP功能总体设计方案

这个附录基于多模型(gpt-4.1、gemini-2.5-pro、Grok-4)的见解融合而成。方案详尽、可操作,读者能直接模仿设计类似AI2C APP。过程强调AI辅助:从脑暴到代码生成。方案包括定位、功能、技术、旅程、流程、商业和总结。每个部分添加表格、流程图和步骤示例,提升实用性。
“今晚吃什么?”AI2C应用功能总体设计方案 (融合版)
1. 产品定位与愿景
1.1 项目概述
“今晚吃什么?”(项目代号:MealMate)是一款面向广大消费者的AI2C(AI to Consumer)智能决策助手应用。其核心目标是成为用户最贴心、最智能的个人膳食顾问,帮助用户在家庭做饭、外卖点餐、餐厅就餐等多场景下,基于个性化画像、实时情境和健康需求,快速做出科学、便捷且充满惊喜的饮食决策。
1.2 核心价值主张
MealMate致力于通过以下五大核心价值,重塑用户的饮食决策体验:
深度个性化 (Hyper-Personalization):构建一个动态演进的“数字味蕾”模型,不仅记录用户的显性偏好,更能通过持续学习,洞察其口味、习惯的细微变化。
情境智能 (Context-Aware Intelligence):深度融合时间、地理、天气、社交等多维情境,确保每一次推荐都恰逢其时,解决用户在特定场景下的真实需求。
无缝服务闭环 (Seamless Service Loop):打通从“产生灵感”到“下单支付”乃至“餐后反馈”的全链路,提供一站式、无断点的流畅体验。
专业健康关怀 (Professional Health Concern):内置AI营养师功能,将复杂的营养学知识转化为简单易懂的建议,让用户在享受美味的同时,轻松兼顾健康。
信任与透明 (Trust & Transparency):视用户数据安全与隐私为生命线。所有推荐均提供可解释性说明,所有个人数据均对用户开放、可控。
1.3 目标用户群体
2. 核心功能结构与模块
2.1 用户画像与个性化中心 (Profile Hub)
目标:构建并持续优化一个360度的动态用户画像,作为一切个性化服务的基础。
关键功能:
引导式Onboarding:新用户通过一个不超过5个问题的趣味问卷,快速建立基础画像(口味、忌口、常吃菜系、健康关注点)。
精细化偏好设置:用户可在个人中心随时手动调整口味(辣度、甜度等级)、过敏原、饮食禁忌、预算区间等。
动态学习引擎:后台系统通过分析用户的搜索、浏览、收藏、下单、评价等行为,自动为用户画像添加和调整动态标签。
隐私与数据管理:提供“我的画像”看板,用户可查看、修改、导出或一键注销个人数据。所有数据均进行加密存储与脱敏处理。
2.2 情境感知推荐引擎 (Contextual Engine)
目标:提供精准、多样且充满惊喜的饮食推荐。
关键功能:
多维情境采集:实时融合天气、节气、时间、地理位置、场合(工作日/周末/节假日)、餐厅实时库存等多源数据。
多样化推荐输出:
个性化菜谱推荐:提供详细步骤、视频教程,并一键生成可编辑的购物清单。
外卖/餐厅推荐:结合LBS定位,提供评分、价格、距离、用户评价等多维度信息,并深度整合预订和外卖链接。
一周/多日膳食规划:为有长期需求的用户生成营养均衡、食材复用率高的家庭/个人膳食计划。
情境触发器:如雨天主动推送热汤面,节假日推送聚餐好去处,健身后推送高蛋白餐。
智能筛选与排序:支持自然语言或标签多维筛选(如“不辣”、“人均50元内”、“有停车位的”)。
“灵感模式” (Surprise Me):一键生成基于画像分析的、用户可能从未尝试过的“惊喜”推荐。
推荐理由可解释性:每条推荐附简明理由(例如:“根据您爱吃辣的口味和今天降温的天气,为您推荐这家热腾腾的毛血旺”),提升用户信任感。
2.3 健康与营养管理 (Nutritionist AI)
目标:成为用户的私人AI营养师,让健康饮食简单易行。
关键功能:
营养成分自动标注:利用AI为菜谱和主流餐厅菜品自动标注预估的卡路里、蛋白质、脂肪、碳水化合物含量。
健康目标适配:支持用户设定减脂、增肌、低糖等目标,系统自动调整推荐权重,并提供可视化营养摄入报告。
特殊饮食支持:提供严格的筛选模式,如素食、无麸质、生酮饮食等,确保推荐结果符合要求。
饮食追踪与报告:记录用户每日饮食,生成周/月度营养分析报告和健康建议。
拍照识餐 (V2.0规划):通过手机拍照,AI自动识别食物并估算其营养成分。
2.4 多模态自然交互 (Conversational UI)
目标:提供如与真人朋友对话般自然、流畅的交互体验。
关键功能:
多模态输入:支持文本、语音、图片(如拍下冰箱里的食材)等多种输入方式。
多轮对话理解:能够理解上下文,支持用户通过多轮对话逐步明确自己的复杂需求。
快捷指令与标签:在对话界面中提供常用的快捷指令按钮(如“附近的”、“换一批”),提升交互效率。
无障碍设计:全面兼容主流屏幕阅读器等辅助功能,服务视障等特殊用户群体。
2.5 服务闭环与生态集成 (Service Loop)
目标:打通从决策到消费的最后一公里。
关键功能:
一键下单/外卖/预订:深度集成主流外卖、餐厅预订平台API,用户可在App内完成加购、下单、支付全流程。
购物清单智能同步:自动生成的食材清单,可一键同步至主流生鲜电商App的购物车或手机备忘录。
订单管理与售后:在App内提供全流程的订单状态跟踪与管理入口。
3. 技术架构与平台选型
3.1 系统架构图
3.2 技术选型表
4. 关键用户旅程(典型场景)
5. 商业模式与未来展望
盈利模式:采用“基础免费 + 增值订阅”的混合模式。
免费服务:提供核心的个性化推荐、菜谱查询、餐厅/外卖搜索功能。
订阅会员 (MealMate Pro):解锁高级膳食规划、无限次营养分析报告、专属AI营养师问答、合作商家优惠券等高级功能。
B端合作:与餐厅、外卖平台合作,按交易流水抽取佣金;为品牌方提供精准的广告投放服务。
未来展望:
智能家居集成:与智能冰箱、烤箱等IoT设备联动,实现食材管理自动化和烹饪参数一键设置。
AR虚拟试菜:通过AR技术,让用户在点餐前就能“看到”菜品摆在自己餐桌上的样子。
社交功能拓展:引入美食社区,用户可分享自己的膳食计划和烹饪作品,形成内容生态。
6. 总结
本方案以AI2C理念为核心,全面设计了一款集深度个性化、情境智能、健康管理与服务闭环于一体的饮食决策助手——MealMate。方案不仅详细规划了产品的功能蓝图、技术架构和关键用户旅程,还融入了对商业模式和未来趋势的思考,旨在打造一款真正能够解决用户痛点、创造长期价值的创新应用。
📢💻 【省心锐评】
未来的产品经理,核心工作不再是画原型和写文档,而是学会如何向AI“精准提问”。驾驭AI进行设计,将是区分优秀与平庸的分水岭。这不仅是工具的变革,更是思维的升维。


评论