【摘要】企业AI应用已高度普及,但多数仍陷于试点困境。从工具应用到流程重构的规模化鸿沟,成为价值兑现的核心障碍。智能体崛起预示着新的突破路径。
引言
人工智能技术,特别是生成式AI,已经从技术圈层的热议迅速渗透到企业运营的毛细血管中。麦肯锡发布的《2025年AI应用现状调研》报告,通过对全球近2000名企业决策者的访谈,为我们描绘了一幅复杂而真实的画卷。画卷的一面是高达88%的企业已在至少一个业务职能中常态化应用AI,标志着AI工具化已成定局。另一面则是,仅有31%的企业真正实现了规模化部署,大多数机构仍徘徊在试点与探索的浅水区。
这种“高普及率”与“低成熟度”并存的结构性矛盾,揭示了当前企业AI转型的核心症结。问题不再是“用不用AI”,而是“如何规模化地用好AI”,如何将散落各处的“技术盆景”培育成能够支撑业务增长的“价值森林”。本文将结合报告数据与行业实践,从现象、成因及应对策略三个维度,系统性拆解企业在AI规模化道路上面临的挑战与突破路径。
🌀 一、AI应用持续拓展:普及与规模化之间的巨大落差
%20拷贝-ffmo.jpg)
当前企业AI应用呈现出一种普遍的“热启动、慢加速”状态。几乎所有企业都已点燃了AI的引擎,但只有少数车辆驶入了规模化价值创造的高速公路。这种落差不仅是技术问题,更是系统工程、组织协同与价值度量的综合性挑战。
1.1 主要现象:应用无处不在,价值深度不足
报告中的核心数据清晰地勾勒出这一现状。
应用广度已达标。高达88%的企业在至少一个职能中常态化应用AI,这一数字在过去几年中持续攀升。从市场营销的内容生成、客户服务的智能问答,到研发部门的代码辅助,AI工具的身影几乎无处不在。这表明,企业对于AI的认知和接纳程度已经达到了一个临界点,“用AI”已成为一种业务本能。
部署深度严重滞后。与高企的普及率形成鲜明对比的是,仅有31%的企业实现了AI的规模化部署。这意味着近三分之二的企业,其AI实践仍停留在小范围、孤立的试点项目上。这些项目通常被称为“点状工具”或“效率插件”,它们或许能在局部环节提升效率,但并未真正触及和重塑核心业务流程,其产生的财务影响也因此受限。
这种状态可以概括为“战术勤奋,战略迟缓”。企业在各个部门积极尝试AI工具,但在如何将这些零散的成功经验整合成企业级能力,并与核心经营目标挂钩方面,普遍缺乏清晰的路线图和执行力。
1.2 成因分析:从试点成功到规模化部署的四重障碍
从一个成功的试点项目(Proof of Concept, PoC)走向企业级的规模化应用,其间的距离远非简单的复制粘贴。这背后隐藏着技术、流程、组织和价值衡量四个层面的深层障碍。
1.1.1 技术与数据基础的脆弱性
试点项目往往可以选择最理想的环境,即数据质量高、业务逻辑清晰的单一场景。但规模化部署必须直面企业现实中复杂的技术与数据环境。
数据孤岛与质量参差不齐。企业内部数据往往散落在不同的业务系统(ERP, CRM, SCM等)中,形成一个个数据孤岛。这些数据的格式、标准、质量各不相同。规模化AI应用要求统一、高质量的数据供给,而打通数据孤岛、建立完善的数据治理体系是一项浩大且艰巨的工程,远非单个业务部门能够独立完成。
遗留系统与集成难题。多数企业的核心业务仍然运行在陈旧的遗留系统上。这些系统接口不友好、扩展性差,将现代化的AI模型与服务嵌入其中,技术难度和成本极高。试点可以绕开这些硬骨头,但规模化必须解决新旧系统的协同工作问题。
MLOps(机器学习运维)能力缺失。一个AI模型从开发到上线,再到持续监控、迭代优化,需要一整套成熟的MLOps流程和平台来支撑。多数企业缺乏这种工程能力,导致模型上线后性能衰减、难以维护,最终沦为“一次性项目”,无法持续创造价值。
1.1.2 业务流程重构的艰巨性
将AI从“外挂工具”变为“内生能力”,核心在于对现有业务流程的深度重构,这是一个触及利益格局和工作习惯的复杂变革。
从“赋能单点”到“重塑链路”。试点AI通常用于优化单个环节,例如用AI审核合同中的特定条款。而规模化则要求重塑整个合同管理链路,从起草、审核、签署到履约监控,AI与人工在每个环节如何分工、如何协同,都需要重新设计。这种端到端的流程变革,挑战的是部门墙和既有的工作模式。
人机协同模式的模糊。当AI深度介入业务流程后,人与机器的责任边界变得模糊。例如,一个由AI辅助制定的营销策略如果失败,责任应由谁承担?是算法工程师、业务人员,还是提供数据的部门?权责不清导致业务部门在规模化推广AI时普遍存在畏难情绪。
1.1.3 组织与治理机制的缺位
技术和流程的变革最终需要组织和治理机制来保障。
缺乏统一的AI战略与高层推动。如果AI只是各个业务部门的自发行为,缺乏来自最高管理层的统一战略牵引和资源投入,就很难打破部门壁垒,推动跨领域的规模化项目。报告中领先企业的共性之一就是高层深度参与,并将AI投入置于数字预算的核心位置(超过20%)。
复合型人才的极度稀缺。规模化AI需要大量既懂技术又懂业务的复合型人才。他们能够识别业务痛点,将其翻译成AI可以解决的问题,并评估应用效果。这类人才的短缺是制约企业AI规模化的关键瓶颈。
风险与合规治理体系不成熟。AI应用伴随着数据隐私、算法偏见、决策可解释性等一系列风险。在试点阶段,这些风险相对可控。但当AI应用规模化,影响到成千上万的用户和数以亿计的交易时,建立一套完善的AI风险治理与合规体系就变得至关重要。
1.1.4 价值衡量与归因的复杂性
商业的本质是追求投资回报(ROI)。AI规模化投入巨大,如何科学地衡量其价值,并将业务成果准确地归因于AI,是说服管理层持续投入的关键。
从“感知价值”到“财务价值”。许多试点项目的成功衡量标准是模糊的“效率提升”或“体验改善”,这些“感知价值”很难直接换算成财务报表上的数字。
归因难题。一项业务的成功通常是市场、产品、运营等多方面因素共同作用的结果。如何从中精确剥离出AI的贡献,是一个公认的难题。例如,销售额提升了10%,其中有多少应归功于AI驱动的精准推荐,又有多少是市场活动或产品降价的功劳?价值核算体系的不成熟,使得AI项目难以获得持续的资源倾斜。
下表清晰对比了试点阶段与规模化阶段在核心维度上的差异。
1.3 突破路径:从“灯塔用例”到平台化能力的构建
面对上述障碍,企业需要采取系统性的策略,从机会主义的单点突破,转向战略性的平台化构建。
识别并打造“灯塔用例”。企业应在初期集中资源,选择6-12个具备高业务价值、可衡量、可扩展的场景作为“灯塔用例”。这些用例应覆盖降本、增收、创新等不同价值维度,其成功将起到示范和引领作用,为后续的规模化推广建立信心和方法论。
建立企业级AI平台。为了避免重复造轮子和形成新的技术孤岛,企业必须构建统一的AI平台。该平台应提供从数据接入与治理、模型开发与训练、到部署与运维的全生命周期支持,将AI能力以服务化的形式提供给各个业务部门,实现能力的沉淀与复用。
推动“AI-Ready”的组织变革。这包括成立跨职能的AI卓越中心(CoE),负责制定战略、标准和最佳实践;建立清晰的AI治理框架,明确风险与责任;大力投资于人才培养,特别是复合型人才的内部转岗和外部招聘。
🌀 二、智能体(AI Agent)崛起:从“能生成”到“能执行”
如果说2023年是生成式AI“能力涌现”的一年,那么2025年的焦点则明确转向了“能力落地”。在这一进程中,AI智能体(AI Agent)正扮演着越来越重要的角色,它被视为是连接大模型强大能力与复杂业务流程的关键桥梁。
2.1 热点现象:智能体成为AI应用的最大增量
报告数据明确指出了智能体的火热态势。
高期望与高试用率。超过九成的受访者认为,智能体将在未来三年内成为其所在行业最主要的AI应用形态。这种压倒性的共识预示着市场的巨大潜力。在行动上,已有62%的企业开始试用AI智能体,其中23%已在部分职能中实现了规模化应用。
应用场景广泛。智能体的应用已经超越了简单的聊天机器人,深入到客户服务、市场营销、产品开发、知识管理、IT运维等多个核心领域。它不再仅仅是信息的生成者或查询工具,而是任务的执行者。
智能体的核心价值在于,它推动AI从一个被动的“工具箱”,升级为一个能够自主理解、规划、并执行任务的“端到端生产力平台”。
2.2 技术机理:智能体为何能成为突破口
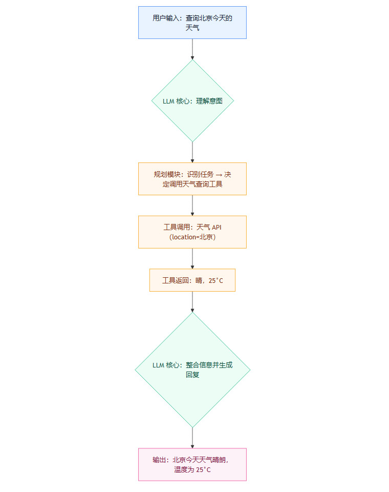
智能体的崛起并非偶然,其背后是大型语言模型(LLM)能力的自然延伸和工程化的必然结果。一个典型的AI智能体架构通常包含以下几个核心组件。
核心大脑 (LLM Core)。这是智能体的认知核心,通常由一个或多个强大的大型语言模型构成,负责理解用户意图、进行常识推理和任务规划。
记忆模块 (Memory)。智能体需要记忆来维持对话的上下文(短期记忆),并从过去的交互中学习和积累知识(长期记忆)。这使得智能体能够提供持续和个性化的服务。
规划模块 (Planning)。面对一个复杂任务,规划模块负责将其分解成一系列可执行的子任务。例如,当用户提出“帮我预订下周去上海出差的机票和酒店”时,规划模块会将其分解为“查询航班”、“筛选酒店”、“确认预订信息”等步骤。
工具使用 (Tool Use)。这是智能体能够“执行”的关键。通过调用外部API或工具(如搜索、数据库查询、日历管理、订单系统接口等),智能体可以获取实时信息、操作外部系统,从而完成现实世界的任务。
下面是一个简化的智能体工作流程(常被称为ReAct模式:Reasoning and Acting),可以用流程图清晰展示。

从这个流程可以看出,智能体的本质是赋予了LLM与外部世界交互的能力,使其不再局限于已有的训练数据,而是能够主动获取信息和执行操作。这恰恰是弥补从试点到规模化鸿沟的关键能力,因为它解决了AI与企业现有IT系统和业务流程的集成问题。
2.3 落地打法:从高确定性场景切入,人机协同演进
尽管智能体前景广阔,但其规模化落地仍需遵循务实的路径,从高确定性、高价值的场景切入,并建立完善的评测与治理体系。
2.3.1 场景选择:优先“规则清晰、可回写”的内部流程
报告显示,IT和知识管理领域成为智能体率先落地的主阵地。这并非偶然,因为这些场景具备以下特点。
高频且规则清晰。例如IT工单的自动分诊、知识库的智能问答、新员工入职流程的引导等,这些任务重复性高,且有明确的处理规则和流程。
数据结构化程度高。IT系统日志、知识库文档等数据相对规范,便于智能体理解和处理。
可回写且风险可控。智能体的操作结果可以直接回写到内部系统(如更新工单状态),且操作权限可控,即便出错,影响范围也有限。
企业应优先选择这类内部提效场景作为智能体落地的试验田,例如合同审核、财务对账、招聘流程自动化等,通过这些项目的成功来积累技术、数据和运营经验。
2.3.2 实施路径:人机协同,逐步提升自动化水平
直接用智能体完全替代人工是不现实且高风险的。更稳妥的路径是采用“人机协同”模式,分阶段演进。
阶段一:人类监督(Human-in-the-loop)。智能体执行任务的每一步或关键决策点,都需要人工审核确认。此时,智能体扮演的是“高级助手”的角色,负责处理重复性工作,人类则聚焦于决策和异常处理。
阶段二:异常处理(Human-on-the-loop)。当智能体的表现足够稳定后,可以转为自主执行模式,仅在遇到无法处理的异常情况或达到某个风险阈值时,才将控制权交还给人类。
阶段三:自主运行(Human-out-of-the-loop)。对于极少数高度成熟、低风险的场景,可以实现完全的自动化运行,但仍需保留人工监控和随时干预的能力。
2.3.3 治理与评测:为规模化设立“准入门槛”
要让业务部门放心地大规模使用智能体,必须建立一套产品化的评测和治理体系。
建立评测基准。针对每个智能体应用,都应建立一套包含准确率、任务完成率、响应时间、成本等多维度的评测基准(Benchmark),并进行持续的自动化测试。
强化可追溯性与安全性。智能体的每一次决策和工具调用都必须有详细的日志记录,确保其行为是可审计、可追溯的。同时,必须对智能体可以调用的工具和系统API设置严格的“白名单”和权限控制,防止越权操作。
明确风险责任。需要提前定义好智能体在不同场景下可能出现的风险,并制定相应的应急预案和责任归属机制。
通过务实的场景选择、渐进的人机协同模式以及严格的治理体系,企业才能稳妥地释放AI智能体的巨大潜力,推动AI应用从“能生成”真正迈向“能执行、能完成”。
🌀 三、商业价值释放:从单点提升到端到端创新
%20拷贝-nxqw.jpg)
企业对AI的投资最终需要通过商业价值的实现来证明其合理性。报告显示,AI的价值释放正呈现出从单一环节的效率提升,向跨越多领域的综合性回报演进的趋势。领先企业已经不再满足于用AI“节约几个人力”,而是将其视为驱动业务模式创新的核心引擎。
3.1 现象与数据:价值回报的多维度体现
AI的商业价值并非单一维度,而是体现在成本、收入和创新三个层面,且不同层面的价值实现路径和难度各不相同。
成本下降:标准化领域的确定性回报。在成本节约方面,AI的价值最为直观和确定。报告指出,成本降幅最显著的领域集中在IT运维、生产制造、客户服务等标准化程度高的职能。例如,在IT运维中,AI可以通过智能监控和根因分析,将平均故障修复时间(MTTR)缩短30%以上;在制造业,基于计算机视觉的质检系统可以将漏检率降低90%;在客服中心,智能机器人可以处理超过80%的重复性咨询。这些领域的共同特点是流程规范、数据丰富、任务重复,为AI应用提供了理想的土壤。
收入增长:深度嵌入核心业务闭环。相比于降本,通过AI实现收入增长的挑战更大,因为它要求AI深度嵌入从市场洞察、客户获取到销售转化和客户留存的整个业务闭环。报告显示,在营销与销售、产品开发等职能上,AI带来的营收增长最为突出。例如,利用AI进行用户画像和精准推荐,可以将电商平台的转化率提升15-25%;在产品开发中,通过AI分析用户反馈和市场趋势,可以显著缩短新产品的研发周期,更快地响应市场需求。
创新驱动:重塑商业模式的终极价值。AI的最高层次价值在于驱动基础创新。超过64%的受访企业认为AI正在帮助他们开发全新的产品、服务乃至商业模式。例如,在生物医药领域,AI正在彻底改变药物发现的方式,将研发周期从数年缩短至数月;在金融领域,基于AI的智能投顾正在为普罗大众提供以往只有高净值人群才能享受的个性化财富管理服务。这种创新价值虽然难以在短期内用财务指标精确衡量,但它决定了企业的长期竞争力和未来。
3.2 机理与分化:不同价值路径的实现逻辑
降本、增收、创新这三条价值路径,其底层的实现机理和对企业能力的要求截然不同。
降本的逻辑是“替代与优化”。其核心是通过自动化替代人工执行的重复性任务,或通过智能优化提升资源(如设备、人力、广告预算)的利用效率。这条路径对业务流程的扰动相对较小,更容易实现和衡量。
增收的逻辑是“增强与个性化”。它要求AI不仅要理解业务,还要深刻洞察客户。通过为一线员工(如销售、营销人员)提供更精准的洞察和建议来增强其能力,或通过为每一位客户提供千人千面的产品、内容和服务来实现深度个性化。这条路径需要打通客户数据,并对前端业务流程进行深度改造。
创新的逻辑是“预测与生成”。AI通过对海量数据的学习,发现人类难以察觉的模式和关联,从而预测未来的趋势(如预测下一个爆款产品),或直接生成全新的设计、内容和解决方案(如AIGC生成营销文案、AI辅助设计芯片)。这条路径对企业的算法能力、数据积累和创新文化提出了最高的要求。
企业在AI战略的初期,往往从降本切入,因为其确定性高、见效快。但真正拉开差距的,是那些能够成功将AI应用于增收和创新的企业。
3.3 价值管理:从技术PoC到业务价值闭环
为了确保AI投资能够持续产生回报,企业必须建立一套从立项、实施到评估的完整价值管理体系,推动AI项目从技术验证(PoC)走向业务价值的闭环。
立项时绑定核心KPI。每一个AI项目在立项之初,就必须明确其要解决的业务问题,并与一个或多个核心经营KPI(如客户流失率、平均订单价值、库存周转率等)强绑定。避免设立模糊的、无法量化的技术目标。
实施中建立归因模型。在项目实施过程中,需要设计科学的A/B测试或因果推断模型,以便在项目上线后能够相对准确地评估AI带来的增量贡献。这需要数据科学家、业务分析师和业务部门的紧密合作。
评估后持续迭代优化。AI的价值不是一蹴而就的。上线后的持续监控、效果评估和模型迭代是必不可少的环节。企业应将AI应用视为一个有生命的产品来运营,而非一次性的项目交付。
🌀 四、领先企业打法:组织力与流程力优于模型本身
报告通过对AI高绩效企业(定义为通过AI实现EBIT提升超过5%)的深入分析,揭示了成功应用AI的关键要素。一个令人深思的结论是,决定成败的往往不是模型算法的领先性,而是企业的组织能力、流程再造的决心和高层的战略定力。
4.1 优秀企业的核心特征
这些在AI浪潮中脱颖而出的企业,普遍具备以下三个核心特征。
4.1.1 战略定位:并重效率、增长与创新
领先企业从一开始就将AI定位为驱动全面业务变革的战略引擎,而非仅仅是降本增效的工具。
多元化的价值组合。他们的AI项目组合通常会均衡地覆盖降本、增收和创新三类目标,形成短期见效与长期布局的良性循环。
高层绩效强绑定。AI战略的成功与否,直接与最高管理层(C-level)的绩效目标挂钩。这种自上而下的压力和动力,是打破部门墙、整合资源、推动艰难变革的最有力保障。
坚定的资源投入。这些企业通常会将超过20%的数字技术预算投入到AI领域,并给予AI项目足够的耐心和试错空间。
4.1.2 核心动作:深度重塑工作流程
领先企业与普通企业的最大区别在于,它们不满足于在现有流程上“打补丁”,而是敢于围绕人机协同的未来,从根本上重塑核心工作流程。
从“工具嵌入”到“流程原生”。普通企业思考的是“如何用AI工具辅助现有岗位”,而领先企业思考的是“在一个AI原生的世界里,这个业务流程应该是什么样子”。例如,它们不会只给销售配备一个客户资料查询机器人,而是会重构整个销售流程,让AI负责线索筛选和初步接触,人类销售则专注于高价值的客户关系建立和复杂方案谈判。
高层主导的跨部门变革。流程重构必然会触及跨部门的利益和权限调整,这需要CEO或同等级别的高管亲自挂帅,成立跨职能的专项小组,强力推动变革的落地。
4.1.3 能力建设:平台、产品与治理三位一体
为了支撑持续的AI创新和规模化应用,领先企业都致力于构建一个稳固的、可扩展的AI能力体系。
统一的AI平台。如前所述,建立企业级的AI平台,提供标准化的数据、工具和算力服务,是避免重复建设、提升效率、确保安全合规的基础。
产品化的交付模式。将AI能力以API、SDK或内嵌功能模块等产品化的形式交付给业务部门,让业务人员可以像使用SaaS软件一样方便地使用AI,降低使用门槛。
完善的治理体系。建立一个覆盖数据、模型、风险、伦理的全方位AI治理框架,确保所有AI应用都在一个统一、透明、可审计的规则下运行。
4.2 可复制的实施节奏:“灯塔”引领,逐步推广
对于大多数企业而言,全面复制领先企业的打法并不现实。一个更具可操作性的路径是采用“灯塔引领,逐步推广”的节奏。
识别灯塔。在6-12个月内,集中优势兵力,打造几个影响力大、价值明确的“灯塔用例”。
点亮灯塔。确保这些灯塔项目取得成功,并进行广泛的内部宣传,展示AI的真实价值,建立组织信心。
总结模式。从灯塔项目的成功中,沉淀出可复用的技术组件、业务流程模板和组织协同模式。
规模化推广。基于沉淀下来的模式和平台能力,将成功经验快速复制到更多相似的业务场景中,实现从点到面的规模化扩展。
🌀 五、对员工规模与岗位结构的影响:总量分化,结构性重塑
%20拷贝-cfbq.jpg)
AI对就业的影响是社会各界最为关注的话题之一。报告的数据揭示了一种复杂而微妙的图景:AI并未引发普遍的“失业恐慌”,但正在深刻地、不可逆转地重塑企业的岗位结构和人才需求。
5.1 现象:员工总数预期分化,结构调整加速
总量预期相对稳定。对于未来一年员工总数的变化,企业高管的预期出现了明显分化。43%的受访者预计将保持稳定,32%预计会减少,而25%则预计会增加。整体来看,并未出现一边倒的悲观情绪,这表明多数企业认为AI带来的新机会可以在很大程度上抵消其对部分岗位的替代效应。
结构性重塑已成定局。与总量的稳定预期不同,在岗位结构层面,调整的趋势则非常明确。
受替代压力大的岗位。主要集中在高度流程化、可标准化的领域,如客户服务、供应链管理、数据录入等。这些岗位的工作内容重复性高,容易被自动化工具替代。
需求激增的岗位。需求增长最快的岗位主要分为两类。一是核心AI技术岗位,如软件工程师、数据工程师、AI/ML工程师,他们是构建AI能力的基础。二是能够驾驭AI的业务岗位,如AI产品经理、AI运营专家、数据分析师等,他们负责将AI技术与业务场景结合,创造价值。
5.2 深层趋势:从“执行者”到“驾驭者”的转变
AI对岗位结构的影响,其本质是推动人类员工的角色从重复性的“任务执行者”,向更具创造性和战略性的“AI驾驭者”转变。
人机协作成为新常态。未来的工作场景中,绝大多数知识工作者都需要与AI协同工作。人类的价值将更多地体现在定义问题、设计解决方案、监督和评估AI的表现、处理复杂和创造性的任务上。
复合型人才价值凸显。既懂业务,又懂数据,还能熟练使用AI工具的复合型人才,将成为人才市场上最稀缺的资源。他们是连接技术与商业的桥梁,是企业AI战略落地的关键执行者。
5.3 企业的战略回应:人才的“内培”与“外引”
面对人才结构的剧变,企业正在积极采取行动,核心策略是“内部培养”和“外部引进”双管齐下。
技能再培训(Reskilling)成为首要任务。报告显示,“对现有员工进行技能再培训”是企业应对AI影响的首要措施。通过大规模的培训项目,帮助员工掌握新的AI工具和数据分析技能,是成本效益最高、也最能稳定军心的方式。
精准引进关键人才。对于企业内部难以培养的核心技术岗位,通过招聘引进外部专家仍然是必要的手段。软件工程和数据工程是当前人才争夺最激烈的领域。
重塑人才管理体系。企业需要重新设计其岗位描述、绩效评估和薪酬激励体系,以更好地识别、激励和保留具备AI能力的优秀人才。将“AI赋能能力”纳入员工的晋升和考评体系,将成为未来的趋势。
🌀 六、风险治理:从被动响应到主动防御
随着AI应用的日益深入和广泛,其潜在的风险也愈发凸显。企业对AI风险的认知,正从早期的模糊担忧,转变为系统的识别、评估和管理。建立一套完善的AI风险治理体系,已不再是“可选项”,而是确保AI应用可持续发展的“必选项”。
6.1 主要风险:“结果不准确”位居榜首
报告指出,在企业实际遭遇的各类AI风险中,“结果不准确”是最为常见的一项。这包括了生成式AI的“幻觉”(Hallucination)、事实性错误、逻辑不一致等问题。这种风险的根源是系统性的,涉及到模型自身的能力局限、训练数据的质量问题、以及人机交互流程的设计缺陷。
除了结果不准确,企业还面临着一系列其他风险,可以归纳为三个层面。
技术风险。包括网络安全(模型被攻击或滥用)、模型可靠性(性能不稳定或出现漂移)、数据隐私泄露等。
运营风险。包括知识产权侵权(使用未经授权的数据进行训练)、合规性风险(违反GDPR等法规)、员工误用或过度依赖AI等。
社会与伦理风险。包括算法偏见与歧视、决策过程不透明、责任归属不清等。
6.2 成熟企业的应对之道:构建多层次防御体系
面对复杂的AI风险,领先企业正在构建一个从技术到流程、再到组织的“深度防御”体系。
技术层面的可控性工程。
常态化评测与监控。在模型上线前后,建立自动化的评测流水线,持续监控模型的性能指标和输出内容的合规性。
关键流程的人工审核。在金融、医疗、法律等高风险领域,AI的输出结果必须经过人工审核确认,形成“人机双审”机制。
权限与数据隔离。对AI模型和智能体可以访问的数据和调用的工具,实施严格的权限控制和数据隔离,遵循“最小权限原则”。
流程层面的合规与审计。
建立可追溯的日志。AI的每一次决策过程都应有详细的日志记录,确保其行为是可审计和可追溯的。
明确风险责任边界。通过制度明确规定在不同场景下,由AI引发的风险和损失,其责任应由技术部门、业务部门还是最终用户承担。
组织层面的伦理与治理。
成立AI伦理委员会。设立跨部门的AI伦理与治理委员会,负责制定公司的AI原则,并审查重大AI项目的潜在风险。
加强全员培训。对全体员工进行AI风险和安全使用培训,提升整个组织的风险意识。
结论
麦肯锡2025年的调研报告为我们揭示了企业AI应用的真实图景。AI技术本身已经足够成熟,足以成为企业运营的标准配置。然而,真正的挑战在于如何跨越从零散试点到规模化部署的巨大鸿沟。这条鸿沟的填平,依赖的不仅仅是更先进的算法,更是企业在战略、流程、组织和治理等方面的系统性升级。
智能体的崛起为突破这一困境提供了新的路径,它使得AI能够更深度地融入并执行复杂的业务流程。但最终,能否抓住这一机遇,取决于企业是否具备重塑自身的勇气和能力。领先企业的实践已经证明,那些将AI置于战略核心,敢于围绕人机协同重构业务流程,并大力投资于人才和治理体系建设的企业,正在收获丰厚的回报。对于仍在浅水区徘徊的大多数企业而言,现在是时候从战术上的勤奋,转向战略上的决断了。
附录:

.jpg)

📢💻 【省心锐评】
AI普及已成事实,但价值兑现仍是难题。企业转型的关键,不在于追逐模型,而在于重塑流程与组织。智能体是突破口,但真正的壁垒,在技术之外。
评论