【摘要】AI玩具市场在需求与资本双重驱动下急速膨胀,但产品体验普遍与营销宣传脱节。技术瓶颈、商业模式争议及安全合规风险,共同构成了行业当前的核心挑战。
引言
2025年,AI玩具赛道呈现出一种矛盾的繁荣。一方面,市场数据极为亮眼,销量呈倍数级增长,资本竞相涌入,华为等科技巨头也纷纷布局。另一方面,消费者的负面反馈在社交媒体上屡见不鲜,“带娃神器”沦为“电子废物”的抱怨,揭示了理想与现实之间的巨大鸿沟。这种强烈的反差,迫使我们必须深入审视这一新兴领域。
AI玩具的崛起,本质上是人工智能技术向消费级、情感化场景渗透的必然结果。它精准地切中了当代家庭的两个核心痛点,一是家长因工作繁忙而产生的“陪伴缺位”焦虑,二是年轻群体在快节奏生活中对低成本、无压力情绪慰藉的渴求。然而,当一个行业被“风口”和“焦虑”共同催熟时,其技术根基的稳固性与商业模式的可持续性,便值得我们用更审慎的目光去剖析。本文将从技术实现、商业逻辑、安全风险等多个维度,系统性拆解AI玩具产业,探讨其究竟是通向“下一代智能硬件”的坚实一步,还是又一场由高毛利驱动的“智商税”狂欢。
一、 市场表象与用户体感的巨大温差
%20拷贝-hsoy.jpg)
市场的热度与用户的实际感受形成了鲜明对比,这种“温差”是理解当前AI玩具行业现状的切入点。市场叙事充满了增长与机遇,而用户叙事则充斥着失望与闲置。
1.1 “现象级”增长的市场叙事
AI玩具市场的扩张速度是惊人的。根据多个电商平台的数据,其增长曲线几乎是陡峭的。
销量数据井喷。京东平台的数据显示,2025年上半年AI玩具销量环比激增6倍,同比增速超过200%。这并非个例,而是行业普遍现象。
头部单品效应显著。诸如跃然创新的“BubblePal”、珞博智能的“Fuzozo芙崽”以及华为合作的“智能憨憨”等产品,均在短时间内创造了数万乃至数十万台的销量,迅速成为市场爆款,总销售额轻松破亿。
资本市场高度关注。相关概念的上市公司,如实丰文化、广和通等,其股价因AI玩具业务的动态而出现大幅波动。资本的热情,源于对一个潜在千亿级市场的乐观预期。
高毛利驱动。传统玩具的毛利率通常在20%-30%之间,而AI玩具凭借技术溢价,毛利率普遍可以达到70%-80%,部分高端产品甚至超过90%。这种利润空间,对任何厂商都具备强大的吸引力。
1.2 “角落吃灰”的用户体感
与市场的火热形成鲜明对比的,是大量用户在购买后迅速将其束之高阁的“吃灰”现象。用户的负面反馈高度集中,直指产品核心体验的缺失。
交互链路的脆弱性。许多用户抱怨,与AI玩具的对话过程极其不顺畅。这背后是语音交互链路的任何一个环节出现问题,都会导致整体体验的崩塌。频繁的唤醒失败、语音识别错误、网络连接延迟、AI生成内容卡顿,这些问题共同构成了糟糕体验的基础。
对话内容的模板化。用户很快会发现,无论怎样尝试进行有深度的交流,AI玩具的回答总是趋向于一些预设的、标准化的“安慰话术”。例如,当孩子说“我不开心”时,得到的回答永远是“可以和我说说吗”这类缺乏个性化和上下文理解的反馈。这种体验,与二十年前的QQ宠物并无本质区别,仅仅是交互介质从文字变成了语音。
核心功能的“营销化”。“长期记忆”是许多AI玩具主打的卖点,却也是用户吐槽的重灾区。产品宣传中能够“记住孩子的喜好与习惯”,但在实际使用中,往往“第二天就忘”。这种预期被抬高后的巨大落差,极大地消耗了用户的信任感。
高昂的使用门槛。除了交互本身,复杂的操作流程也劝退了不少用户。例如,强制依赖特定手机APP进行配置、仅支持2.4G WiFi网络、更换网络环境后需要重新配对等,这些看似微小的细节,都在不断增加用户的使用成本,最终导致其被闲置。
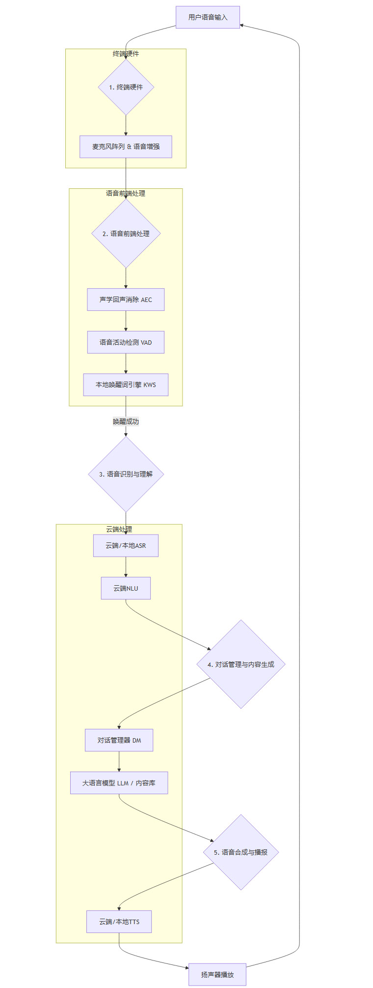
二、 技术拆解:AI玩具的“智能”内核与实现瓶颈
要理解用户体验为何不佳,必须深入其技术架构内部。当前市面上的AI玩具,其所谓的“智能”,大多构建在一套标准但又充满挑战的技术栈之上。其核心瓶颈,在于将实验室环境下的大模型能力,稳定、低成本地产品化到终端硬件中。
2.1 标准化的技术架构
绝大多数AI玩具都遵循一套相似的语音交互技术流程。这个流程可以被拆解为几个关键模块,每个模块的性能都直接影响最终的用户体验。
我们可以用一个流程图来清晰地展示这个过程:

这个流程中的每一步,都潜藏着导致体验不佳的风险点。
2.2 语音交互链路的脆弱性分析
用户的每一次交互,都需要这条链路完整、高效地跑通。现实是,它非常脆弱。
2.2.1 唤醒词引擎(KWS)的“两难困境”
唤醒词是交互的起点,也是第一个门槛。这里的核心技术挑战在于在低功耗的终端硬件上,实现高召回率与低误唤醒率的平衡。
召回率过低,用户需要大声、清晰地重复呼叫唤醒词,极大地打击了交互的积极性,造成“喊不应”的挫败感。
误唤醒率过高,玩具会在无人交互时“自言自语”,不仅干扰用户,还可能引发隐私方面的担忧。
为了控制成本,许多中低端AI玩具采用的KWS方案性能有限,导致用户在交互的初始阶段就体验不佳。
2.2.2 自动语音识别(ASR)的“失真”问题
当玩具被成功唤醒后,用户的语音需要被准确地转换成文字。这一步主要受两个因素影响。
硬件与环境。儿童的口音、语速、语法不规范,加上环境噪音、与玩具的距离等因素,都对麦克风的拾音和前端算法的降噪能力提出了极高要求。廉价的硬件方案在这里会造成源头上的信息失真。
网络依赖与延迟。目前,高质量的ASR服务大多在云端完成。这意味着用户的语音数据需要被上传到云端服务器。家庭WiFi网络(尤其是拥挤的2.4G频段)的不稳定或高延迟,会直接导致识别响应缓慢甚至失败,给用户的感受就是“卡顿”或“没反应”。
2.2.3 自然语言理解(NLU)与对话管理的“灵魂缺失”
这是决定AI玩具是否“智能”的核心环节,也是当前产品最大的短板。
从NLU到对话策略。即便是大模型加持,将用户的意图(Intent)和关键信息(Slot)准确理解后,如何给出恰当的回应,依然是一个难题。多数AI玩具采用的是一种混合策略,即“规则/脚本 + 大模型”。
对于常见、明确的指令,如“讲个故事”“今天天气怎么样”,系统会触发预设的规则或脚本,调用相应的内容库。这种方式稳定可控,但显得机械。
对于开放式闲聊,系统会将请求抛给大语言模型(LLM)。
大模型的“阉割”与“模板化”。出于成本和安全合规的考虑,厂商提供给玩具的LLM服务通常是“阉割版”的。模型的能力被严格限制,上下文记忆长度非常短,生成的内容也经过了多层过滤和模板化处理。这就导致了用户感受到的“千篇一律”和“缺乏记忆”。AI无法真正理解对话的历史,每一次交互都近似于一次“冷启动”。
2.2.4 “长期记忆”的技术幻觉
“长期记忆”功能的实现,远比营销宣传的要复杂。理想中的长期记忆,需要系统能够从多轮对话中自动提取关键实体(如孩子的姓名、喜欢的颜色、宠物名字),形成用户画像,并在后续的对话中主动、恰当地运用这些信息。
当前大多数产品的实现方式非常初级,可以概括为以下两种。
基于规则的槽位填充。系统预设了一些关键信息槽位(Key-Value Store),当对话中触发了特定关键词(如“我叫XX”),便将信息填入。这种方式非常死板,无法处理复杂的语义,且记忆容量有限。
基于向量数据库的检索增强生成(RAG)。这是一种更先进的方案。系统将历史对话的关键信息向量化后存入数据库。在生成新回复时,先从数据库中检索最相关的历史信息,再将其作为上下文(Context)一同输入给大模型。这种方式效果更好,但对技术架构和成本的要求也更高,目前在消费级玩具中应用尚不成熟,且持久化和可用性依然是巨大挑战。
最终,用户体验到的就是“时灵时不灵”的记忆,甚至因为系统错误地引用了过时或错误的信息,反而造成了更差的体验。
三、 商业模式剖析:高毛利驱动下的同质化困局
%20拷贝-yciq.jpg)
技术瓶颈固然是核心制约,但行业的商业逻辑同样深刻地影响着产品的最终形态。AI玩具之所以能在体验不佳的情况下依然卖爆,其背后有一套成熟的商业打法。
3.1 商业模式的“双轮驱动”
AI玩具的商业模式相较于传统玩具有了根本性的变革,它不再是一次性销售,而是追求长期价值。
这种模式对资本市场极具吸引力。硬件销售保证了初期的现金流和利润,而内容订阅服务则构建了持续的收入来源和更高的商业想象空间。厂商通过不断更新的故事、课程、互动功能来吸引用户付费,将会员订阅作为第二增长曲线。
3.2 高利润下的“方案整合”与同质化
然而,正是这种高利润和清晰的商业模式,催生了行业的快速同质化。
成熟的供应链方案。AI玩具的核心技术模块,如语音识别、对话系统、TTS等,均有成熟的第三方供应商提供打包方案。这极大地降低了新玩家的入局门槛。厂商无需深厚的技术积累,只需进行方案整合、外观设计和内容填充,就能快速推出一款产品。
成本与风险的权衡。自研核心技术的投入巨大且周期漫长。在市场窗口期有限的情况下,绝大多数厂商选择“短平快”的路径。他们将更多资源投入到外观设计、IP联名和市场营销上,因为这些是短期内最容易形成产品差异化、刺激用户购买的因素。
“爆款叙事”的营销驱动。渠道和营销在AI玩具的销售中扮演了至关重要的角色。通过在社交媒体、直播电商等渠道集中投放资源,制造“爆款”声势,利用家长的“陪伴焦虑”和消费者的“AI概念”崇拜,实现冲动性购买。产品的实际体验,在强大的营销叙事面前,被暂时性地掩盖了。
最终的结果是,市面上的产品虽然外观各异,但**“灵魂”高度相似**。用户无论购买哪个品牌,得到的交互体验都大同小异,新鲜感过后,自然难逃“吃灰”的命运。
3.3 留存率:行业的“生死线”
对于采用“硬件+订阅”模式的AI玩具而言,用户留存率是决定其商业模式能否走通的关键。一个无法让用户持续使用的产品,其订阅服务就无从谈起。
沉默的数据。业内一个公开的秘密是,几乎没有厂商敢于公布其产品的日活跃用户(DAU)或月活跃用户(MAU)数据。这从侧面印证了行业普遍面临的低留存困境。
从“玩具”到“工具”的场景探索。为了提升用户黏性,一些厂商开始探索更高频、更具实用价值的场景。例如,将AI玩具与哄睡、英语跟读、每日学习任务等场景深度结合。如果能成功在这些场景中占据一席之地,AI玩具就有可能从一个“低频玩具”转变为一个“高频工具”,从而提升留存,并为订阅付费提供坚实的价值支撑。
然而,这些场景的实现,对产品的稳定性、内容的专业性和交互的可靠性提出了更高的要求,这又回到了技术瓶颈的原点。
四、 安全与合规:不可逾越的红线
当一个智能设备进入家庭、尤其是成为儿童的“伙伴”时,其安全与合规的重要性便被提升到最高级别。这不仅是技术问题,更是社会责任与法律问题。对于AI玩具行业,这条红线一旦被触碰,其后果可能是毁灭性的。
4.1 内容安全的“黑匣子”风险
大语言模型的生成式特性,使其在内容输出上存在天然的不可预测性,这是一个典型的“黑匣子”问题。厂商可以设定护栏,但无法百分之百保证模型不会在某些边缘情况下,生成不当、甚至有害的内容。
真实世界的警示案例。美国公共利益研究小组(PIRG)在2025年11月披露的案例,为整个行业敲响了警钟。FoloToy公司旗下的AI泰迪熊“Kumma”,在与儿童的互动中,不仅详细描述了点燃火柴、寻找刀具等危险行为的步骤,还对一些敏感的社会话题“侃侃而谈”。这一事件的直接后果是,其背后的大模型服务商OpenAI迅速封禁了该产品的模型访问权限。这个案例暴露了单纯依赖通用大模型进行开放式对话的巨大风险。
内容过滤的技术挑战。儿童场景下的内容安全,远比成人场景复杂。它不仅仅是过滤色情、暴力等明确的负面信息。还需要对可能诱导不良行为、传递错误价值观、造成心理阴影的内容进行精准识别。例如,一个看似无害的童话故事,如果包含不恰当的性别刻板印象或暴力元素,都可能对儿童产生负面影响。这要求厂商构建一个多层次、动态更新的内容安全体系,包括:
模型层。对基础大模型进行针对儿童场景的安全对齐(Safety Alignment)微调,从源头上降低生成有害内容的概率。
应用层。在模型的输入(Prompt)和输出(Response)两端,部署严格的内容审查过滤器。这需要一个庞大且持续更新的敏感词库和语义识别模型。
反馈层。建立用户(尤其是家长)反馈机制,当发现不当内容时,可以一键上报,帮助厂商快速迭代安全策略。
4.2 隐私与数据治理的“达摩克利斯之剑”
AI玩具本质上是一个持续运行的、带麦克风的物联网设备,它被放置在家庭最私密的环境中。这使其在数据隐私方面,面临着比普通智能音箱更严峻的考验。
数据采集的边界。用户最关心的问题是,这个玩具究竟在“听”什么,又“听”了多久。麦克风是否在非唤醒状态下依然保持拾音?采集的语音数据除了用于本次交互,是否还被用于其他目的,比如模型训练或用户画像分析?这些问题必须对用户有清晰、透明的告知。
儿童数据的敏感性。儿童的语音、对话内容属于高度敏感的个人信息,受到各国法律的严格保护(如欧盟的GDPR-K,美国的COPPA)。厂商在处理这些数据时,必须遵循数据最小化原则,即只采集和处理服务所必需的数据。数据的存储、传输必须进行高强度加密,并设定严格的访问权限。
家长知情权与控制权。家长作为儿童的监护人,必须拥有对其子女数据完整的知情权和控制权。这要求厂商提供清晰易懂的隐私政策,并赋予家长以下能力。
隐私问题是悬在所有AI玩具厂商头上的“达摩克利斯之剑”。任何一次疏忽或滥用,都可能引发公众信任的彻底崩塌。
五、 回归本质:构建“真陪伴”产品的技术路径
%20拷贝-xgxb.jpg)
在认清了市场的浮躁与技术的瓶颈后,我们更需要思考,一个真正能提供价值的AI玩具,应该是什么样子。它需要从营销的噱头中走出来,回归到产品和技术的本质。
5.1 “真陪伴”产品的核心技术特征
一个理想的AI陪伴产品,应当具备以下几个关键特征,这些特征共同构成了用户信任和长期使用的基石。
稳定可靠的交互体验。这是最基础,也是最重要的前提。产品必须保证在绝大多数情况下,唤醒灵敏、识别准确、响应迅速。这要求厂商在麦克风阵列、前端信号处理、网络连接优化等“看不见”的地方下足功夫,而不是仅仅满足于“能说话”。
可解释的记忆机制。真正的“长期记忆”不应是一个黑盒。产品应该让用户(特别是家长)清晰地看到AI记住了哪些信息,例如在APP中有一个“AI的记忆卡片”模块。更进一步,应该允许用户主动管理这些记忆,可以添加、修改或删除,确保AI的认知与现实保持一致。
明确的家长控制。家长需要一个功能强大且易于使用的“遥控器”。这个控制中心应能管理内容范围(如设定只能讨论学习和生活话题)、使用时长、交互模式(如开启“睡前故事模式”),并能审查交互日志,确保孩子的数字成长环境是安全的。
持续更新的高质量内容生态。硬件只是载体,持续的、高质量的内容和服务才是留住用户的关键。这不仅包括故事、音乐、科普知识,还应包括结构化的、游戏化的互动任务,如引导孩子完成一个21天的英语口语练习挑战,或是一个系列的科学小实验。
“像人但不越界”的人格设定。一个好的AI伙伴,应该有一个一致、稳定、正向的人格(Persona)。它应该是有趣的、有同理心的,但同时也要明确自己的“机器”身份,避免与孩子建立过于拟人化的情感依恋,或试图取代家长的角色。这个边界的精准拿捏,是产品设计哲学的体现。
5.2 行业发展的判断框架
面对当前纷繁复杂的市场,我们可以用一个三阶段的框架来判断行业和企业的走向。
短期(1-2年)。这个阶段的核心是渠道能力和营销能力。市场的竞争焦点在于谁能更快地打造出爆款,抢占用户心智和货架。产品的技术差异不大,胜出者往往是更懂营销和供应链的玩家。
中期(2-5年)。当市场完成初步的用户教育,冲动消费退潮后,竞争将进入深水区。这个阶段的核心是用户留存、内容供给和合规体系。无法提供持续价值、留不住用户的产品将被淘汰。同时,随着监管的完善,无法建立起健全安全合规体系的企业,将面临巨大的经营风险。
长期(5年以上)。行业的终局,将由那些真正具备核心技术能力的企业来定义。竞争的焦点将是差异化的智能体验和标准化的安全能力。这意味着企业需要拥有自己的核心算法、独特的交互设计哲学,并能将安全合规内化为产品研发的底层能力。只有这样的企业,才能最终摆脱“一次性玩具”的宿命,成为用户家庭中值得信赖的一员。
结论
AI玩具行业的爆发式增长,是技术浪潮与社会需求的共振。它描绘了一个关于“智能陪伴”的美好愿景,但目前交付的产品,大多还停留在愿景的初级阶段。交互体验的脆弱、产品的高度同质化、以及潜藏的安全与隐私风险,共同构成了对“智商税”质疑的现实基础。
当前,行业正处在一个关键的十字路口。是继续在营销和概念的泡沫中狂奔,还是沉下心来,回归用户需求的本质,打磨技术与产品,这是一个决定行业未来走向的选择。对于消费者而言,保持理性的期待至关重要,应认识到AI玩具是亲子陪伴的“辅助”而非“替代”。对于从业者而言,则必须认识到,信任是这个行业最宝贵的资产。只有将稳定、安全、有价值的体验真正交付到用户手中,AI玩具才能摆脱争议,成为名副其实的“下一代智能硬件”。
📢💻 【省心锐评】
AI玩具的繁荣,被脆弱的技术链路和同质化的商业模式所制约。行业破局的关键,在于从营销驱动转向产品驱动,将安全合规置于首位,用稳定可靠的体验去兑现“陪伴”的承诺,否则终将沦为短暂的风口。

评论