【摘要】一种名为MV-RAG的创新系统,首次赋予AI“图像记忆”能力。它通过检索真实世界图像来指导3D内容生成,有效解决了AI在处理罕见或新奇概念时“凭空想象”的难题,为多行业应用开辟了新路径。
引言
在AI生成领域,我们常常遇到一个有趣的困境。当你让一个AI系统生成一个它从未“见过”的奇特物品时,结果往往不尽人意。这就像要求一位从未见过大象的古代画家去画大象,他很可能凭借“体型巨大”、“长鼻子”等描述,画出一匹长着象鼻的巨马。这幅画既不真实,也谈不上准确。
这个“画马成象”的问题,根植于当前多数生成模型的“闭卷考试”模式。它们只能依赖在训练数据中学到的内部知识进行创作。一旦遇到训练集中罕见的“长尾”概念,比如一台古老的“IBM 5100便携式计算机”或一只稀有的“博洛尼亚犬”,模型便会束手无策,只能生成一些几何结构混乱或与描述不符的奇怪产物。
为了彻底解决这个瓶颈,来自希伯来大学的Yosef Dayani、Omer Benishu和Sagie Benaim团队提出了一种革命性的解决方案,名为MV-RAG。这项研究成果发表于2025年8月的arxiv预印本平台(论文编号arXiv:2508.16577v1),其项目主页也已公开。MV-RAG的核心思想非常直观,它把AI从一个只能“闭卷创作”的学生,变成了一个可以随时查阅海量资料库的“开卷专家”。
简单来说,MV-RAG为AI配备了一个强大的“图像记忆库”。当接到生成罕见物品的任务时,它不再凭空想象,而是先去庞大的图像数据库中检索相关的真实照片。然后,它以这些真实照片为“参考图”,生成几何一致且细节准确的多视角3D图像。这相当于给了那位画家几张大象的高清照片,让他能够精准地描绘出真实的大象,而不是凭空捏造的怪物。这项工作不仅是技术上的巨大飞跃,更可能重塑我们与AI共同创作内容的方式。

一、🖼️ 打破传统3D生成的次元壁
要理解MV-RAG的突破性,我们首先需要审视当前3D生成技术所面临的普遍困境。这些技术虽然在生成常见物体时表现尚可,但一碰到稀有概念,其内在的局限性便暴露无遗。
1.1 “分数蒸馏采样”的创作窘境
目前主流的3D内容生成技术,很大程度上依赖一种名为“分数蒸馏采样”(Score Distillation Sampling, SDS)的方法。这个过程有点像数字雕塑。系统先生成一个粗糙的3D模型胚子,然后利用一个预训练好的强大2D图像生成模型(如Stable Diffusion)作为“艺术指导”。这个指导模型会从不同角度审视3D模型,并不断提出修改意见,直到最终的渲染结果在各个角度看起来都令人满意。
这种方法在处理“汽车”、“椅子”、“狗”这类常见物品时,效果相当不错。因为2D指导模型在训练时见过成千上万张这些物体的图片,对它们的形态了如指掌。
但是,问题来了。当指令变成一个罕见物品,比如“博洛尼亚犬”时,麻烦就出现了。2D指导模型可能在其庞大的训练数据中只见过寥寥几张,甚至一张都没见过。它的知识库里没有这个概念的准确表征。所以,它只能根据“狗”这个宽泛的概念去指导创作,最终生成的可能是一只白色卷毛的比熊犬,或者其他常见的小型犬,与真正的博洛尼亚犬相去甚远。更糟糕的是,由于缺乏统一的几何概念,模型在不同视角下给出的“指导意见”可能会相互矛盾,导致最终生成的3D模型出现扭曲、断裂等严重失真。
1.2 OOD-Eval基准,量化问题的严重性
为了科学地衡量这个问题的严重程度,希伯来大学的研究团队专门构建了一个名为“OOD-Eval”的测试基准。OOD是“Out-of-Distribution”的缩写,意为“分布外”,特指那些在常规训练数据中非常罕见的概念。
这个测试集精心挑选了196个稀有概念,其内容五花八门,构成了一个对AI生成模型知识广度的严峻考验。
濒危动物,如长鼻猴、鲸头鹳。
古董汽车,如1955年的雪铁龙DS。
特殊昆虫,如兰花螳螂。
罕见植物,如巨花魔芋。
古董科技产品,如前面提到的IBM 5100便携式计算机。
在OOD-Eval上的测试结果,毫不留情地揭示了传统方法的短板。无论是哪种基于SDS的先进模型,在处理这些稀有概念时都表现得非常糟糕。生成的3D模型要么与文本描述完全不符,要么在不同视角之间存在着无法忽视的几何不一致性。这组数据有力地证明了,依赖模型内部知识的生成范式,在面对无穷无尽的现实世界长尾概念时,是多么力不从心。
1.3 其他探索路径及其局限
当然,学术界也尝试了其他路径来解决这个问题。
一种常见的方法是从单张图片生成多视图3D模型。这种方法确实利用了真实照片的信息,避免了完全的凭空想象。但它的局限性同样明显。一张照片只能提供单一视角的信息。对于被遮挡的部分,比如一个人的后背,或者一个杯子的底部,模型仍然只能靠“猜测”来完成。这就像只根据一张正面照片去雕刻一座全身雕像,背部和侧面的细节几乎不可能准确。
另一种方法是个性化定制,也就是为每一个特定的物品单独训练或微调一个模型。这种“专物专用”的方法在某些情况下确实能取得很好的效果,因为它能让模型充分学习特定物体的几何与纹理信息。但是,它的代价是极其高昂的训练时间和计算资源。为互联网上数以亿计的物品都单独训练一个模型,这在实际应用中是完全不现实的,实用性非常有限。
面对这些困境,研究团队意识到,问题的关键不在于如何让模型“记住”更多东西,而在于如何让模型学会在需要时“查找”外部信息。互联网本身就是一个包罗万象的巨大数据库,如果能让AI系统有效地检索和利用这些海量的真实图像资源,就能从根本上解决稀有概念的生成难题。这正是MV-RAG所要实现的核心目标。
二、🧠 革命性的检索增强生成架构
%20拷贝.jpg)
MV-RAG系统的设计哲学,是对传统生成模型的一次根本性颠覆。它不再是一个封闭的知识系统,而是一个开放的、与外部世界动态交互的智能体。其核心创新,在于将成熟的信息检索(Retrieval)技术与前沿的**多视图扩散模型(Multi-View Diffusion)**巧妙地结合在一起,构建了一套高效的检索增强生成(Retrieval-Augmented Generation, RAG)流程。
整个工作流程,可以生动地比作一位拥有完美记忆和海量参考资料的艺术家进行创作的过程。
2.1 核心工作流程
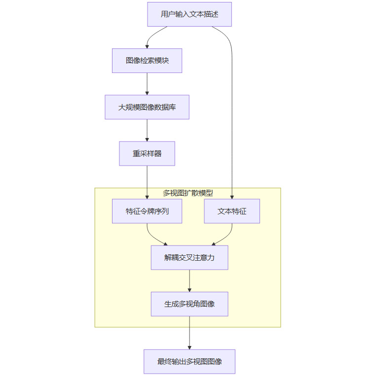
当系统接收到一个创作任务,比如“生成一台IBM 5100便携式计算机的多视图图像”时,它会按照以下步骤执行。这个流程可以用下面的图示来清晰地表达。

2.2 系统关键组件剖析
这个流程中的每一个组件都经过了精心设计,共同构成了MV-RAG强大的生成能力。
2.2.1 图像检索模块,精准的“资料搜集员”
这是整个系统的起点。当用户输入文本描述后,检索模块会立刻在一个包含数百万张图片的大型数据库中进行搜索。
有趣的是,研究团队在对比了多种检索策略后发现,对于稀有概念,看似简单的BM25关键词匹配算法,其效果竟然优于那些复杂的基于深度学习的语义检索方法(如CLIP)。原因在于,语义模型虽然能理解概念之间的关联,但如果它本身就没怎么学过“IBM 5100”这个概念,它的语义理解就会出现偏差。相反,BM25这种“朴素”的关键词匹配方法,能够更直接、更可靠地找到那些文件名或描述中包含精确关键词的图片。对于处理长尾问题,有时候最直接的方法反而最有效。
实验还发现,检索4张参考图像能在性能和效率之间达到最佳平衡。太少的图像可能无法覆盖物体的所有关键视角,而太多的图像则可能引入不相关的噪声,干扰模型的判断。
2.2.2 重采样器,高效的“视觉翻译官”
从数据库中检索到的真实照片,其尺寸、分辨率、画幅各不相同,无法直接被生成模型使用。这时,“重采样器”(Resampler)就派上了用场。
它的作用就像一个高效的翻译官,负责将原始图片中的视觉信息,转换成一系列模型能够理解的、标准化的“特征令牌”(Feature Tokens)。具体来说,每张检索到的图片都会被转换成16个这样的令牌。这些令牌浓缩了图片中最重要的视觉特征,如物体的轮廓、关键部件、颜色和纹理等。通过这种方式,不同来源的杂乱图像被统一成了格式化的信息流,为后续的生成过程做好了准备。
2.2.3 多视图扩散模型,强大的“核心创作引擎”
系统的核心是一个经过特殊设计的多视图扩散模型。传统的同类模型只能接收文本描述作为输入。而MV-RAG的模型则经过扩展,能够同时处理两种信息源,文本描述和来自检索图像的视觉特征令牌。
这种能力的实现,得益于一种名为**“解耦交叉注意力”(Decoupled Cross-Attention)**的机制。它允许模型在内部并行处理文本信息流和图像信息流,让两者在各自的通道内充分发挥作用,然后再将它们巧妙地融合在一起,共同指导最终图像的生成。这种设计确保了生成结果既忠实于文本描述的宏观要求,又精确地复现了参考图像中的关键视觉细节。
三、🛠️ 独特的混合训练策略
%20拷贝.jpg)
设计出强大的架构只是第一步,如何有效地训练这个复杂的系统,是研究团队面临的更大挑战。他们需要让模型同时学会处理两种截然不同的数据源。一种是来自专业3D数据集的、视角规整、背景干净的渲染图像。另一种则是从互联网上检索到的、视角随意、背景杂乱、光照多变的真实照片。
这就像要训练一位厨师,既能严格按照米其林餐厅的精确食谱制作标准菜品,又能灵活运用冰箱里的剩菜剩饭,即兴创作出美味的家常料理。为了实现这个目标,团队设计了一套独特的**“混合训练”(Hybrid Training)**方案。
3.1 3D训练模式,奠定几何基础
在3D训练模式下,系统主要学习物体的三维几何结构和视图之间的一致性。
数据来源,高质量的3D模型数据集,如Objaverse。这些模型会被渲染成多个标准视角的图像,就像为一件产品拍摄一套完整的商业照片,包含正面、侧面、背面、俯视等多个角度。
关键操作,数据增强。这是整个训练策略的点睛之笔。如果只用干净的标准渲染图进行训练,模型将无法适应真实世界检索图像的多样性。因此,研究团队对这些标准图像进行了大量的、模拟真实世界情况的变换和增强。
几何变换,包括透视扭曲、随机旋转、裁剪缩放,模拟不同拍摄角度和距离。
外观变换,包括颜色抖动、亮度对比度调整,模拟不同光照条件。
内容变换,更进一步,团队还使用图像变化生成模型(Instruct-Pix2Pix)来创建同一物品的不同版本,比如改变物体的材质、增加磨损痕迹,或者更换背景。
通过这种方式,模型在学习3D几何的同时,也提前“演练”了如何从各种非标准、不完美的“模拟检索图像”中提取出稳定、有用的信息。
3.2 2D训练模式,拥抱真实世界
在2D训练模式下,系统的目标是学会理解和处理真实世界图像的复杂性和多样性。
数据来源,大规模真实图像数据集,如ImageNet21K。这个数据集包含了超过两万个不同类别的真实照片,每个类别都有多张来自不同来源、不同视角的图片。
训练方法,“留出视图预测”(Leave-one-out Prediction)。这是一种非常巧妙的自监督学习方法。在训练时,系统会看到同一类别的K张图片,然后它的任务是预测出被隐藏的第K+1张图片的样子。
这个过程的精妙之处在于,它迫使模型必须学会从一组视角、光照、背景各不相同的照片中,提炼出这个物体的“本质”特征。比如,看到几张不同角度的猫的照片后,模型需要理解猫的通用结构(头、耳、身体、四肢、尾巴的相对关系),然后才能推测出一张全新视角下的猫应该是什么样子。这个过程极大地锻炼了模型的“3D想象能力”,即从2D图像集合中推断出3D几何结构的能力。
3.3 策略的协同效应
两种训练模式交替进行,让MV-RAG系统获得了“左右互搏”般的双重能力。3D训练模式为它打下了坚实的几何基础,确保了生成视图的一致性。2D训练模式则让它具备了处理真实世界复杂图像的鲁棒性。
这种混合策略的效果,就像培养了一位既有深厚理论功底(3D模式),又有丰富实践经验(2D模式)的专家。当面对一个全新的、哪怕是棘手的任务时,他都能够灵活地调用自己的知识和经验,给出令人满意的解决方案。
四、⚖️ 智能的自适应融合机制
如果说混合训练策略赋予了MV-RAG扎实的基本功,那么其内置的智能自适应融合机制,则让它拥有了大师级的“判断力”和“分寸感”。这是MV-RAG最令人惊叹的特性之一。
一个经验丰富的工匠在工作时,会根据任务的熟悉程度来决定是凭经验快速完成,还是需要仔细查阅图纸和参考资料。MV-RAG系统同样具备这种智能。它能够自动评估自己对某个输入概念的熟悉程度,然后动态地调整对检索图像的依赖程度。
4.1 “先试探,再决策”的工作原理
这个自适应机制的实现,巧妙地利用了扩散模型自身的一个特性。扩散模型在生成内容时,其输出结果的“自信程度”或“稳定性”,在某种程度上反映了该概念在训练数据中的常见程度。对于常见概念,模型能生成稳定且清晰的结果。对于罕见概念,则容易生成模糊或偏向常见替代品的结果。
MV-RAG利用这个特性设计了一套“先试探,再决策”的评估流程。
试探性生成,在正式生成多视图图像之前,系统会先进行一次“快速彩排”。它会暂时忽略所有检索到的图像,仅凭输入的文本描述,快速生成一个初步的单视图结果。
相似性评估,系统会将这个“凭空想象”出的初步结果,与之前检索到的所有真实图像进行比较,计算它们之间的视觉相似性。
动态决策,比较的结果直接决定了后续生成策略。
高相似度,如果初步结果与真实图像很像,说明这是一个模型非常熟悉的概念(比如“猫”或“汽车”)。在这种情况下,系统会判断自身的“先验知识”是可靠的,于是会降低对检索图像的依赖权重。这样做可以避免生成结果被某一张特定的参考图“带偏”,从而保留更多的创作多样性。
低相似度,如果初步结果与真实图像差异巨大,比如要求生成“博洛尼亚犬”,结果却生成了一只泰迪。这说明模型对这个概念非常陌生。此时,系统会判断自身的知识不可靠,必须严重依赖外部参考。于是,它会大幅增加对检索图像的依赖权重,确保最终结果的准确性。
4.2 动态权重α的精妙调控
这种自适应调节,是通过一个动态计算的权重参数α来实现的。α值越高,意味着模型更多地依赖自身的先验知识。α值越低,则意味着更多地依赖检索图像的指导。
研究团队通过大量的实验验证了这种自适应机制的有效性。它确保了MV-RAG在面对不同任务时,总能采取最优的策略。对于常见物品,它能挥洒自如,生成多样化的结果。对于稀有物品,它能谦虚谨慎,严格参考资料,保证结果的准确。
这种能够根据具体情况灵活调整策略的“智能”,是传统固定权重系统无法企及的,也是MV-RAG能够成为一个真正实用的通用3D生成系统的关键所在。
五、📊 全面的实验验证与性能突破
%20拷贝.jpg)
一个新系统的提出,必须经过严格和全面的实验验证。为了证明MV-RAG的真实能力,研究团队设计了一套涵盖客观指标和主观评价的完整评估体系,并在极具挑战性的OOD-Eval数据集上,与当前最先进的方法进行了正面交锋。
5.1 客观指标的压倒性优势
在处理OOD-Eval数据集中196个稀有概念时,MV-RAG在多项关键客观指标上都取得了显著的领先。
CLIP和DINOv2得分,这两项指标衡量了生成图像在语义和深层特征上与目标的接近程度。MV-RAG的更高分数表明其生成结果更准确、质量更高。
实例检索得分,这项指标尤其关键,它直接衡量生成结果在多大程度上复现了真实物品的样貌。MV-RAG的巨大优势证明了其“图像记忆”能力的真实有效性。
此外,为了评估3D几何一致性,团队还采用了更严格的重渲染评估。他们使用生成的多视图图像重建出3D网格模型,然后从全新的、未见过的视角渲染图像,再评估新图像的质量。结果显示,MV-RAG在这个环节中依然保持领先,证明其生成的多视图图像确实具备优秀的3D连贯性。
5.2 用户研究中的一致好评
冰冷的数字之外,用户的真实感受是检验生成质量的最终标准。研究团队招募了30名参与者,让他们对MV-RAG及其他方法生成的结果,在三个维度上进行盲评打分(满分5分)。
结果显示,用户对MV-RAG的评价呈现出一边倒的态势。
真实感 (Realism),MV-RAG获得4.12分,远超其他方法,表明其生成结果更逼真。
文本对齐度 (Text Alignment),MV-RAG获得4.44分,说明用户认为其结果最符合文本描述。
3D一致性 (3D Consistency),MV-RAG同样获得4.44分,证明其生成的多视图图像在用户看来是三维连贯的。
这些主观评分结果,与客观指标高度一致,共同证实了MV-RAG在生成质量上的突破性进展。
5.3 深入的消融实验分析
为了探究系统成功的秘诀,团队还进行了一系列详尽的消融实验。这些实验就像拆解一台精密仪器,逐一移除某个部件,观察系统的性能变化,从而确定每个部件的真实作用。下面的表格清晰地总结了这些实验的核心发现。
这些实验清晰地表明,MV-RAG的成功并非源于单一的某个组件,而是其整体架构、训练策略和智能机制协同作用的结果。每一个设计选择都经过了深思熟虑和实验验证,共同构成了这个强大而稳定的系统。
六、🚀 实际应用前景与技术影响
MV-RAG的成功,其意义远不止于一篇学术论文。它为长期受困于内容创作瓶颈的多个行业,开启了充满想象力的新大门。这项技术代表了AI生成范式的一次重要演进,其影响将是深远和广泛的。
6.1 赋能千行百业的内容创作
MV-RAG作为一种高效、高质量的3D内容生成工具,其应用前景几乎遍及所有需要视觉内容的领域。
游戏开发,游戏美术师和概念设计师可以不再从零开始手工建模。他们只需输入文字描述,如“一艘带有赛博朋克风格和生物特征的星际飞船”,MV-RAG就能快速生成一系列高质量的多视角概念图,极大地加速前期美术设定和原型验证的过程。
影视制作,在电影和动画的前期制作阶段,导演和概念艺术家可以利用MV-RAG,将剧本中抽象的文字描述(如“一座悬浮在云端的、融合了哥特式与东方元素的古老城堡”)迅速转化为逼真的视觉参考,为后续的特效制作和场景搭建提供坚实基础。
虚拟现实与增强现实 (VR/AR),构建丰富多彩的元宇宙或AR应用,需要海量的3D资源。MV-RAG可以成为一个“永不枯竭”的3D素材库,帮助开发者和用户快速生成从日常用品到奇幻道具的各种虚拟物品,极大地降低内容创作门槛,丰富虚拟世界的生态。
教育与科研,这项技术可以成为强大的可视化辅助工具。历史老师可以用它生成古代青铜器的3D模型,让学生全方位观察。生物老师可以展示各种稀有动植物的立体形态。工程师可以演示复杂机械结构的内部运作。
电子商务,在线购物的一大痛点是无法全面了解商品。商家可以利用MV-RAG,根据商品描述自动生成多角度、高保真的展示图,甚至可以实现“虚拟试穿”、“虚拟摆放”等功能,显著提升用户的购物体验和购买转化率。
6.2 引领AI生成的技术范式转变
从更宏观的技术发展角度看,MV-RAG的出现标志着AI生成技术的一个重要发展方向,即从依赖“封闭的静态知识”向拥抱“开放的动态知识”转变。
传统的生成模型,像一个博闻强记但知识库不再更新的学者。它的所有能力都固化在训练完成那一刻的庞大模型参数中。而MV-RAG则像一个懂得如何使用图书馆和互联网的现代研究者。它的核心模型可能没有那么“博学”,但它掌握了获取、理解和利用外部实时信息的能力。
这种“检索增强”的范式,为解决AI领域长期存在的“长尾问题”提供了一条极其可行的道路。现实世界中的概念和知识是无穷无尽、不断更新的,任何有限的训练数据都无法完全覆盖。让模型学会利用外部知识库,是实现更通用、更鲁棒人工智能的必经之路。
研究团队也指出,MV-RAG的核心思想具有很强的通用性。通过简单的调整,这种检索增强的思路可以无缝扩展到文本生成、音频生成、视频生成等其他模态。未来,检索增强很可能不再是一个“高级选项”,而是成为下一代多模态AI系统的标准基础组件。
七、🧐 局限性与未来展望
%20拷贝.jpg)
尽管MV-RAG取得了令人瞩目的成就,但作为一项开创性的技术,它仍然存在一些局限性,并为未来的研究指明了方向。
7.1 当前面临的挑战
对检索质量的依赖,系统的生成效果在很大程度上取决于检索模块找到的图像质量。如果对于某个极其罕见的概念,连互联网上的相关图片都寥寥无几,或者图片质量很差、角度单一,那么MV-RAG的生成效果也会受到影响。所谓“巧妇难为无米之炊”,AI专家也需要有好的参考资料。
计算成本的增加,相比传统的生成流程,MV-RAG引入了大规模图像检索和更复杂的模型交互,这无疑会带来更高的计算资源消耗和时间成本。如何在保持高质量的同时优化效率,是未来需要持续探索的问题。
处理极端概念的能力,对于那些不仅罕见,而且形态极度不规则或抽象的概念,系统能否准确理解并生成,仍有待进一步验证。
7.2 未来的无限可能
MV-RAG的成功,为AI生成领域开辟了一条充满希望的新道路。它揭示了一个简单而深刻的道理,当我们自己遇到不熟悉的事物时,最好的方法是先去查阅资料。这个朴素的逻辑在AI系统中同样适用。
这项研究不仅解决了3D生成中的一个核心难题,更为人工智能如何更好地学习和利用人类积累的庞大知识财富,提供了全新的思路。在信息爆炸的今天,一个能够有效利用外部知识的AI系统,无疑将拥有更强的生命力和实用性。
未来,我们可以期待看到更多基于检索增强思想的AI应用诞生。当AI能够像我们一样,在创作、推理和决策之前,先去“看一看”、“查一查”,那么一个更智能、更可靠、更接近人类智慧的AI时代,或许就真的离我们不远了。
结论
希伯来大学的MV-RAG系统,通过巧妙地将信息检索与多视图生成相结合,首次让AI具备了真正意义上的“图像记忆”。它不再是一个只能依赖内部知识进行“闭卷创作”的封闭系统,而是一个能够主动查阅外部资料库进行“开卷创作”的开放智能体。
凭借其创新的检索增强架构、独特的混合训练策略和智能的自适应融合机制,MV-RAG成功突破了传统3D生成技术在处理稀有和领域外概念时的瓶颈,在多项评测中展现出卓越的性能。这项工作不仅为游戏、影视、VR/AR等行业带来了颠覆性的内容生产工具,更重要的是,它为AI系统如何有效利用外部知识、应对无穷无尽的长尾挑战,提供了一个强大而优雅的新范式。MV-RAG所开启的,可能不仅仅是3D生成的新篇章,更是通往更通用、更智能AI未来的一条康庄大道。
八、❓ 常见问题解答 (FAQ)
Q1: MV-RAG到底是什么,能用一句话解释吗?
A: 它是一个能生成物体多角度图像的AI系统,特点是当它遇到不认识的东西时,会先上网“搜图”作为参考,然后再画,所以画得特别准。
Q2: 为什么AI画不好稀有的东西,比如古董车?
A: 因为大多数AI的知识都来自它们的训练数据。如果训练数据里没有或者很少有某种古董车的照片,AI就不知道它长什么样,只能根据“车”的普遍特征去“猜”,结果自然就不准确了。
Q3: “检索增强生成”(RAG)听起来很复杂,它和我们用搜索引擎搜图有什么区别?
A: 我们搜图是为了自己看,而RAG是让AI自己去看。MV-RAG不仅会“搜”,还会“理解”搜到的图片,提取出关键的视觉特征,然后把这些特征融入到自己的创作过程中,确保生成结果的准确性。它是一个自动化、智能化的“搜索+创作”流程。
Q4: 为什么系统要用BM25这种看起来有点“过时”的关键词搜索,而不是更智能的AI语义搜索?
A: 这是一个非常好的问题,也是研究中的一个有趣发现。对于非常罕见的概念,智能的语义搜索AI自己可能也不认识,所以它的“理解”会出错。而简单的关键词搜索,虽然“笨”,但只要文本匹配,就能精准地找到相关图片,反而更可靠。
Q5: MV-RAG的“智能判断”能力具体是指什么?
A: 指的是它能自己判断一个东西自己熟不熟。在生成前,它会先“试着”画一下。如果画得和搜到的参考图很像,它就知道自己很熟,就会更自信地发挥。如果画得差很远,它就知道自己不熟,就会老老实实地、更多地参考搜来的图片。
Q6: 这个技术能直接生成游戏里能用的3D模型吗?
A: 目前,MV-RAG的主要输出是高质量、多视角一致的2D图像。这些图像可以作为3D建模师的精确蓝图,或者通过其他技术(如神经辐射场NeRF或3D重建算法)转化为完整的3D模型。它极大地简化了从0到1的过程,但离一键生成可直接用于游戏引擎的精细模型还有一步之遥。
📢💻 【省心锐评】
MV-RAG没搞什么花哨的架构,就是把检索增强这个朴素的想法在3D生成上做扎实了。它告诉我们,让AI学会“查资料”比让它“死记硬背”更管用。这思路,简单、直接,而且非常有效。

评论