【摘要】人工智能正重塑个人与企业的生存法则。掌握人工智能素养,进化为善用AI的“新智人”,已成为时代必然。通过提升以AIQ为度量的核心能力,普通人与组织方能在这场变革中赢得先机,实现能力跃迁。
引言
人工智能的浪潮,已经不是拍打海岸的涟漪,而是足以重塑大陆板块的滔天巨浪。
对于企业而言,这股力量的感受尤为真切。曾几何时,谈论智能化还像是在咖啡馆里畅想未来,是一种锦上添花的“技术牌”。如今,随着“人工智能+”行动的深入,它已经悄然变成了悬在头顶的“生死牌”。这不再是一道关于技术栈的选择题,而是关乎企业能否在未来市场中继续呼吸的生存能力基线。
正如《人工智能+企业转型:策略、路径与典型案例》一书所揭示的,从大型央国企到初创公司,无一例外地面临着这场深刻的变革。书中提出的“战略、组织、商业模式、运营”四维转型框架,为企业提供了一幅从顶层设计到落地执行的航海图。目标只有一个,那就是在这片波涛汹涌的AI新纪元里,不仅要活下来,还要实现持续快速增长,最终跑赢整个时代。
然而,宏大的企业叙事背后,真正的变革驱动力,最终要落到每一个具体的“人”身上。当生产工具发生了根本性变革,使用工具的人,也必然迎来一场深刻的进化。传统的工作方式与技能正在快速失效,员工的角色与定位面临前所未有的重构。
于是,一个全新的物种——“新智人”,正踏着时代的节拍,应运而生。他们将是这个新时代的主力军,是连接技术与价值的桥梁,也是我们每个人都可能成为的未来形态。这篇文章要聊的,就是这条从普通人到“新智人”的进化之路。
一、🧬 新物种的诞生:“新智人”的定义与公式
%20拷贝.jpg)
在智能时代,我们每个人都站在一个物种演化的奇点上。这场演化并非源于基因突变,而是来自工具的赋能。
1.1 一个石破天惊的公式
什么是新智人?
他们是那些能够娴熟应用人工智能技术,具备高阶应用能力、创新思维、综合素养,并能坚守伦理道德的新一代人类。他们不仅能借助AI高效解决复杂问题,更拥有卓越的创新力与协作力。
如果用一个公式来定义,它简单得令人惊讶。
新智人 = 普通人 + 人工智能
这个公式看似平淡无奇,实则具有划时代的意义。它宣告了一种全新的“人机共生”形态的诞生。我之所以坚持将善用AI的人称为“新智人”,是因为这种进化代表了人类利用外部工具对自身能力的巨大扩展。其深刻程度,不亚于我们的祖先第一次拿起石器,第一次学会用火。每一次工具的革命,都催生了人类认知与生存能力的跃迁,这一次也不例外。
人工智能,就是这个时代的“新石器”与“新火种”。它延伸的不是我们的手臂,而是我们的大脑。
1.2 新智人的两大部落:技术型与应用型
正如早期人类社会有铸造工具的工匠和使用工具的猎人,新智人也自然分化为两大核心群体,技术型与应用型。他们共同构成了AI时代的生产力双螺旋。
1.2.1 技术型新智人:文明的引擎建造者
技术型新智人是AI时代的底层架构师和核心技术推动者。对他们的要求,远不止于掌握基础的编程技能和算法知识。他们是那些能够创造和优化AI模型本身的人。
他们的能力栈,是深不见底的技术海洋。
核心算法掌握
他们需要对机器学习、深度学习、自然语言处理(NLP)、计算机视觉(CV)、强化学习等领域有系统且深入的理解。这不只是“知道”,而是“精通”,能够根据具体问题选择、改造甚至创造新的算法模型。工程实践能力
理论必须落地。他们需要具备强大的工程能力,包括数据处理、模型训练、性能调优、分布式计算(如使用Spark、TensorFlow on Kubernetes)以及模型部署与维护(MLOps)。他们思考的是如何让一个千亿参数的模型,在可接受的成本下,稳定地提供服务。前沿技术追踪
AI技术日新月异。技术型新智人必须保持极高的学习敏锐度,时刻关注顶会(如NeurIPS、ICML、CVPR)的最新论文,理解并复现最前沿的技术,如Transformer架构的变体、扩散模型、多模态融合技术等。
他们的培养路径,往往是精英式的。
产学研的深度协同和企业内部的高强度在职培训,是技术型新智人的主要来源。他们是推动AI技术边界不断外扩的先锋,是整个文明的技术引擎。
下表清晰地展示了技术型新智人所需的核心技能矩阵。
1.2.2 应用型新智人:价值的敏捷创造者
如果说技术型新智人是造船的,那么应用型新智人就是驾船的航海家。他们是AI时代更为庞大,也更为普遍的群体。
他们的核心价值不在于理解模型的底层数学原理,而在于敏锐地发现问题,并创造性地使用现有的AI工具和平台来解决问题。
《都市快报》报道的那个故事堪称典范。一位陈姓年轻人,不懂编程,却利用AI工具在1小时内制作了一款名为“小猫补光灯”的App。这款应用迅速走红,让他实现了年入百万的奇迹。他就是应用型新智人的完美化身。
这个案例揭示了一个深刻的趋势,AI正在将创造的门槛,从技术实现,拉回到创意本身。
应用型新智人的画像,是“即插即用”的价值创造者。
强大的问题分解能力
他们能将一个模糊的业务需求,拆解成AI可以理解和执行的具体任务。精湛的工具驾驭能力
他们熟练使用各种AI工具,就像我们今天使用Office套件一样。无论是用于文本生成的ChatGPT、用于图像创作的Midjourney,还是用于代码辅助的GitHub Copilot,他们都能信手拈来,组合使用。高超的“提示工程”(Prompt Engineering)
他们懂得如何与AI“对话”,通过精准、巧妙的指令(Prompt),引导AI生成高质量、符合预期的输出。这是一种新的核心技能,是人机协作的艺术。快速迭代与验证
他们善于利用AI快速生成原型(MVP),投放到市场进行验证,然后根据反馈快速调整。这种敏捷性是传统开发模式无法比拟的。
从人工智能的凶猛发展来看,应用型新智人将在几年内呈现爆炸式增长。他们将渗透到各行各业,从产品设计、市场营销、内容创作到客户服务,成为推动业务创新的中坚力量。
下表对比了传统白领与应用型新智人在处理同一任务时的差异。
二、🧠 新智人的内核:人工智能素养与AIQ
无论是技术型还是应用型,新智人的共同底色是他们都具备一种全新的核心能力——人工智能素养(AI Literacy)。
人工智能素养,已经成为智能时代公民生存和发展的核心竞争力。它被定义为人们能够批判性地理解、评估和使用人工智能系统与工具,以安全、有效地参与日益数字化世界所需的知识和技能。
那么,如何衡量这种素养呢?一个全新的概念——**AIQ(人工智能商)**应运而生。
2.1 AIQ:超越IQ与EQ的全新智能维度
人工智能商(Artificial Intelligence Quotient, AIQ)是指个人理解和使用人工智能的独特能力。它不同于衡量逻辑推理能力的智商(IQ)或衡量情绪管理能力的情商(EQ),它是一个表征人类在智能时代适应与创造能力的全新维度。
AIQ决定了一个人在未来社会的事业高度。
一个高AIQ的人,更擅长以下几件事。
识别互补性
他们能清晰地判断在-一项任务中,哪些部分适合人类完成(如战略思考、情感共鸣、伦理判断),哪些部分适合AI完成(如数据处理、模式识别、内容生成)。优化任务分配
他们能高效地将任务分解,并分配给人与AI,实现“人机合一”的最优效率。整合与批判
他们不会全盘接受AI的输出,而是能整合AI提供的信息,并用批判性思维进行审视、筛选和升华,最终形成更高质量的决策。提升协作效率
他们懂得如何与AI进行高效互动,不断优化自己的“提问”方式,让AI成为自己思想的放大器。
AIQ的核心目标,是帮助使用者更好地理解AI系统的工作原理、能力边界、潜在风险,并在此基础上,与之建立起高效、安全的协作关系。
下面这个表格,可以帮助我们更清晰地区分IQ、EQ和AIQ。
2.2 人工智能素养的四大支柱
AIQ并非单一维度的能力,它是一个复合的、立体的能力框架。它主要由以下四个相辅相成的支柱构成,它们共同构成了新智人的核心竞争力。
2.2.1 跨学科知识储备:打破知识的壁垒
AI不是一个孤立的技术,它是一种赋能百业的“元能力”。因此,真正能将AI用好的人,必然是具备跨学科知识背景的“通才”。
技术知识
你需要对AI有基本的了解,知道它的能力边界和基本原理,比如知道什么是监督学习和非监督学习,理解“模型幻觉”是什么意思。领域知识
你必须是你所在领域的专家。医生需要懂医学,律师需要懂法律。AI只是工具,没有深厚的领域知识,你甚至不知道该问什么问题。通识与人文
历史、哲学、艺术等人文社科知识,能为你提供更广阔的视角和更深刻的洞察力,尤其是在需要创意和伦理判断的场景下。AI可以生成一首诗,但它无法判断这首诗是否具有真正的美学价值和情感深度。
2.2.2 创新思维:敢于用AI重塑世界
创新思维是新智人的灵魂。这种思维不是凭空想象,而是基于对AI能力的深刻理解,敢于突破传统工作流和商业模式的勇气。
第一性原理思考
当AI可以零成本生成内容、代码和设计时,我们应该重新思考,什么是我们业务的核心?什么是真正的价值所在?流程再造意识
不再是“如何用AI优化现有流程的某一步”,而是“如果以AI为核心,整个流程应该如何被重新设计?”跨界连接能力
将A领域的AI应用,创造性地迁移到B领域,从而产生全新的解决方案。
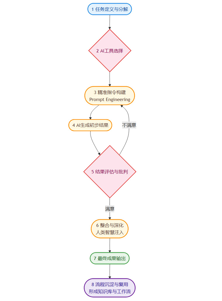
2.2.3 AI应用能力:从“知道”到“做到”
这是人工智能素养中最具实践性的一环。它要求你不仅懂理论,更能动手操作,将AI实实在在地融入日常工作。
这个能力可以通过一个工作流来体现。

这个闭环流程,就是AI应用能力的具体体现。它强调了人类在环路中的主导作用,尤其是在评估、批判和整合环节。
2.2.4 伦理责任意识:技术向善的缰绳
能力越大,责任越大。当AI赋予我们前所未有的能力时,伦理责任意识就成了不可或缺的“安全带”。
偏见与公平
你需要意识到,AI模型可能因为训练数据中的偏见而产生歧视性结果。在使用AI进行招聘、信贷审批等关键决策时,必须保持警惕。隐私与安全
在使用AI工具处理个人或公司敏感数据时,必须严格遵守数据保护法规,确保数据安全。透明与可解释性
对于“黑箱”模型做出的重要决策,要尽可能寻求其可解释性,不能盲目信任。人类最终控制权
在医疗、司法、军事等高风险领域,必须坚持“人在环路”(Human-in-the-loop)原则,确保最终决策权掌握在人类手中。
下表列出了一些常见的AI伦理风险及其应对策略。
这四大支柱,共同构筑了新智人的能力模型,也是衡量AIQ高低的核心维度。
三、🚀 进化之路:系统性提升AIQ的三步法
%20拷贝.jpg)
知道了什么是AIQ,更重要的问题是,如何提升它?这不是一蹴而就的事情,而是一个需要刻意练习和持续投入的系统工程。我们可以遵循“学习-实践-进化”的三步法,逐步完成从普通人到新智人的蜕变。
3.1 第一步:系统学习(Learn)- 构建认知地基
这是进化的起点。盲目地使用工具而不理解其背后逻辑,就像在没有地图的森林里开车,很容易迷路或翻车。
掌握基础原理
不必成为算法专家,但需要理解一些基本概念。比如,了解大语言模型是基于概率生成文本的,这能帮助你理解它为什么会“一本正经地胡说八道”(模型幻觉)。知道AI的优势在于模式识别而非因果推断,能让你在使用它进行决策分析时更加谨慎。熟悉主流工具
系统地学习几款主流AI工具的使用方法。不只是停留在简单的问答,而是去探索它们的高级功能、插件生态和API接口。例如,学习如何在ChatGPT中使用“Custom Instructions”来定制你的专属AI助手,或者如何利用Midjourney的“--style raw”参数来获得更具创意的图像。学习伦理原则
主动学习AI伦理相关的知识和案例。了解GDPR等数据隐私法规,关注AI偏见的新闻报道。这会让你在使用AI时,心中始终绷着一根安全的弦。
3.2 第二步:刻意实践(Practice)- 内化为本能
知识如果不通过实践来检验和内化,就永远是漂浮在空中的概念。刻意实践,是连接“知道”与“做到”的唯一桥梁。
项目驱动学习
为自己设定一些具体的“AI项目”。比如:个人助理项目:尝试用AI规划一次为期一周的复杂旅行,包括机票、酒店、行程、预算等。
内容创作项目:用AI辅助你写一篇专业领域的深度文章,从搜集资料、生成大纲、撰写初稿到润色配图,全程让AI参与。
效率工具项目:将你日常工作中一项重复性的任务(如写周报、处理邮件),尝试用AI工具或简单的脚本实现自动化。
建立个人知识库与工作流
在实践中,你会发现很多高效的提问方式(Prompts)和工作流程。把它们记录下来,沉淀成自己的“弹药库”。比如,你可以建立一个个人Prompt库,分门别类地存储用于不同场景(如头脑风暴、代码解释、文案润色)的“黄金指令”。寻求反馈与迭代
将你用AI生成的作品(文章、图片、代码)分享给同行,听取他们的反馈。这能帮助你发现自己在使用AI时的盲点,并反思如何改进与AI的协作方式。
3.3 第三步:协同进化(Evolve)- 成为AI的指挥家
这是最高阶的境界。在这个阶段,你不再仅仅是AI工具的使用者,而是与AI共同思考、共同创造的合作伙伴。
跨领域知识整合
利用AI强大的信息处理能力,去探索你专业领域之外的知识。比如,一个金融分析师可以向AI学习编程,尝试构建自己的量化交易模型;一个设计师可以向AI学习市场营销知识,让自己的设计更具商业价值。AI成为了你终身学习的“超级外脑”。持续优化人机交互
随着你对AI能力的理解加深,你会从“问答模式”转向“指挥模式”。你给AI的不再是简单的问题,而是一套包含背景、角色、任务、约束和输出格式的复杂指令集。你像一个导演,指挥着AI这个全能的演员,去完成一场精彩的演出。-关注并参与治理
在更高层面上,关注AI技术的发展趋势、算法的公平性问题、隐私安全的最新挑战。在可能的情况下,参与到公司或社区的AI治理规范制定中去。这标志着你从一个被动的技术接受者,转变为一个主动的、负责任的生态共建者。
通过这三步,一个普通人就可以系统性地提升自己的AIQ,逐步完成向新智人的进化。这是一个螺旋式上升的过程,每一次学习、实践和进化,都会让你在智能时代站得更高,看得更远。
四、🏢 组织之变:打造“全员新智人”的企业
%20拷贝.jpg)
个体的进化固然重要,但AI时代的终极竞争,是组织层面的竞争。一个由新智人组成的组织,将拥有无与伦比的“集体AIQ”,从而在市场中形成代际优势。
4.1 新的竞争力标尺:组织AIQ
企业拥有的新智人的数量与质量,直接决定了其智能化转型的速度和深度。
从数量上看
一个大胆但合理的预测是,未来三年内,实现“全员新智人”的企业将会超过50%。这里的“全员新智人”并非指全员都会写代码,而是指全员都具备基本的AI素养,能够在自己的岗位上使用AI工具提升效率和创造力。许多跨国企业已经启动了覆盖数万员工的生成式AI培训,这验证了“全员AI化”的必要性和紧迫性。从质量上看
企业新智人AIQ的加权平均数,将构成企业组织的AIQ。这个指标,将成为继营收、利润、市值之后,衡量企业核心竞争力的一个新的重要评价指标。它综合反映了企业的数据治理能力、智能化应用成熟度、员工创新活力以及对新技术的适应速度。
4.2 企业的四维转型蓝图
如何系统性地提升组织AIQ,打造一个“新智人企业”?企业需要从战略、组织、商业模式和运营四个维度进行系统性重构。
下表详细阐述了企业在AI时代的四维转型框架。
这个框架提供了一张清晰的路线图。企业智能化转型不是一个单点项目,而是一场涉及方方面面的深刻变革。只有四个维度协同推进,才能真正构建起面向未来的组织竞争力。
总结
我们正处在一个伟大时代的开端。智能时代的主战场,已经从“要不要用AI”,迅速转移到了“如何把AI用好”。
这场变革的核心,是人的变革。
以人工智能素养为基座,以AIQ为度量,以伦理与人本为底线,技术型与应用型新智人将共同构成组织与社会的新质生产力。
让普通人进化为“新智人”,这听起来像科幻小说的情节,但它却是跑赢AI时代最短,也是最坚实的路径。这不仅是企业的生存之道,更是我们每一个普通人,在这个不确定的世界里,实现能力跃迁,掌握自己命运的关键。
进化已经开始,你,准备好了吗?
📢💻 【省心锐评】
AI不是取代你的工具,而是赋能你的杠杆。未来,不懂如何与AI协作的人,就像今天不会用电脑和智能手机一样。你的AIQ,就是你在智能时代的“驾照”,无证上路,寸步难行。

评论