【摘要】深度盘点国内主流AI PPT生成工具,通过横向对比、成本分析与场景推荐,提供一份权威选型指南。文章详述了各工具的优劣、免费与付费差异,并探讨了API集成方案,助你找到最高效的生产力伙伴。
引言
在数字时代的职场,“PPT”早已不单是一种演示工具,它更像是一种通用的“商业语言”。无论是项目汇报、产品发布,还是教学培训、年终总结,一份结构清晰、视觉出众的PPT,往往是决定沟通成败的关键。然而,制作一份高质量的PPT,却是一项耗时耗力的“手艺活”。从梳理逻辑、构思大纲,到寻找素材、调整排版,无数个深夜,我们都在与字体、配色和对齐线作斗争。这种重复性的劳动,正是“PPT内卷”的根源,也是无数打工人渴望摆脱的枷锁。
幸运的是,人工智能的浪潮正悄然改变这一切。AI生成PPT工具的出现,如同一位不知疲倦的“数字助理”,能够根据我们输入的简单指令,在短短几十秒内生成一份完整的PPT初稿。这不仅是将我们从繁琐的重复劳动中解放出来,更是对生产力范式的一次重塑。它让我们能将宝贵的时间和精力,重新聚焦于内容本身的深度、逻辑的严密性和创意的表达上。
但是,市面上的AI PPT工具琳琅满目,功能特性与收费模式千差万别。有的主打免费无限,有的标榜设计顶级;有的深度集成Office,有的则提供在线协作。选择过多,反而容易让人陷入“选择困难症”。究竟哪一款才是真正适合自己的效率神器?
这篇文章,就是为了解决这个问题而生。我们将对国内主流的AI生成PPT工具进行一次彻底的盘点与横向对比,深入剖析它们的优势与短板、免费与付费的真实差距,并从不同打工人的实际需求出发,给出具体、可落地的选型建议。同时,我们还会探讨这些工具在API服务与智能体集成方面的潜力,为有更高阶自动化需求的技术同行提供参考。希望这篇详尽的指南,能帮助你拨开迷雾,找到那个能让你真正“准时下班”的最佳伙伴。
一、群雄逐鹿:主流AI生成PPT工具深度横评
%20拷贝.jpg)
当前市场上的AI PPT工具已形成一个庞大的矩阵,各有侧重。为了让您能快速建立全局认知,我们首先通过一个总览表格,对市面上十余款主流工具进行核心特性的梳理。
接下来,我们将对其中几款代表性工具进行更深入的剖析。
1.1 AiPPT:职场多面手,模板资源库
AiPPT作为国内较早进入该领域的玩家之一,其产品打磨得相当成熟,尤其在迎合国内用户习惯方面做得非常出色。
核心优势剖析
深度中文语境理解。这不仅仅是能听懂中文,而是能准确把握中文语境下的细微差别。例如,在生成一份关于“新质生产力”的政策解读PPT时,它能准确运用相关术语,生成的内容在专业性和严谨性上表现优异,错误率较低。
丰富的模板库。AiPPT拥有庞大的模板资源,覆盖了从商业计划书、学术答辩到节日庆典等多种场景。这意味着用户无需从零开始设计,总能找到一个风格匹配的起点,大大缩短了美化时间。
强大的文档导入能力。它支持直接拖入Word、PDF、TXT甚至Markdown文件。这个功能对于需要将长篇报告或资料快速转化为演示文稿的场景极为实用。AI会自动提取核心要点,生成结构化的大纲,堪称“文档瘦身神器”。
客观存在的不足
免费额度的“紧箍咒”。虽然提供了免费体验,但次数非常有限。对于需要频繁制作PPT的用户来说,几次试用后很快就会触及天花板。
导出权限的限制。在免费模式下,通常只能导出带水印的PDF文件,无法获取可编辑的PPTX源文件。这对于需要进行深度二次修改的用户来说,是一个核心痛点。
成本与付费考量
AiPPT的商业模式非常清晰,即通过有限的免费体验吸引用户,再通过会员服务实现价值转化。其会员定价通常在每月几十元,或年费一两百到三百元不等。对于那些每周都需要制作2-3份以上PPT的职场高频用户,或者对模板质量有稳定要求的用户,开通会员是更具性价比的选择。
1.2 ChatPPT:性价比之王,无缝办公流
ChatPPT的出现,以其独特的定位和极具竞争力的策略,在市场上掀起了不小的波澜。
核心优势剖析
颠覆性的免费策略。ChatPPT在某些版本或活动期间,推出了“免费不限次生成”的策略。这彻底打消了用户的“用量焦虑”,你可以随心所欲地进行尝试、迭代,直到生成满意的初稿,而无需担心点数或次数的消耗。
与Office/WPS的深度融合。其最大的亮点在于提供了插件版本。安装后,ChatPPT会像一个原生功能般嵌入到你熟悉的PowerPoint或WPS界面中。你可以直接通过对话框输入“帮我把这一页换成三段式布局”、“给这个图表换个商务蓝的配色”等自然语言指令,AI便会实时进行修改。这种“沉浸式”的创作体验,避免了在网页和本地软件之间反复切换的割裂感,工作流极其顺畅。
客观存在的不足
版本功能差异。其网页版的功能通常比插件版要基础一些,部分高级的编辑和美化指令可能无法在网页端实现。
交互稳定性。在处理复杂指令或网络环境不佳时,插件的响应可能会有延迟或卡顿,需要一定的耐心。
成本与付费考量
ChatPPT的核心生成功能在很多时候是免费的,这使其成为学生党和职场新人的首选。其付费会员主要解锁的是一些更高级的模板、深度创作模式或团队协作功能。从打工人的心态出发,ChatPPT的免费版已经能满足80%的日常需求,是追求极致性价比的不二之选。
1.3 讯飞智文:内容为王,专业领域的信赖之选
背靠科大讯飞强大的“星火认知大模型”,讯飞智文在内容生成质量上有着天然的优势。
核心优势剖析
卓越的中文内容生成。讯飞智文在处理公文、报告、教案等结构严谨、语言规范的专业内容时,表现尤为突出。它生成的内容逻辑清晰、用词准确,可以直接作为正式文稿的初稿。
独特的“语音转PPT”功能。这是讯飞的独门绝技。你可以上传一段会议录音或进行实时演讲,讯飞智文能自动识别语音内容,提炼关键信息,并生成对应的PPT大纲。对于需要频繁整理会议纪要的秘书、助理,或是希望将课堂录音快速转化为课件的教师来说,这个功能堪称“效率黑科技”。
客观存在的不足
视觉设计的朴素感。相较于其他以设计见长的工具,讯飞智文的模板库在视觉风格上略显传统和中规中矩,可能无法满足对设计感有极高要求的用户。
成本与付费考量
讯飞智文对新用户非常友好,注册即赠送可观的免费积分,足够生成数十份PPT。对于轻度使用者而言,这些免费额度基本够用。如果需要更高频率的使用或解锁全部模板,其付费方案也相对亲民。
1.4 Gamma:设计天花板,演示体验的革新者
Gamma是一款来自海外的明星产品,它重新定义了“演示文稿”的概念。
核心优势剖析
顶级的AI设计能力。Gamma生成的内容不是传统的静态PPT页面,而更像一个设计精美的交互式网页。它的排版、配色、字体选择都充满了高级感,能让你的演示文稿在瞬间脱颖而出。
新颖的“卡片式”交互。在Gamma中,每一页内容都是一张“卡片”,你可以自由拖拽、组合,并嵌入视频、网页、交互式图表等多种富媒体元素。这种动态的演示方式,尤其适合需要进行故事化叙事或展示复杂信息的品牌发布会、营销提案等高端场合。
客观存在的不足
水土不服的问题。作为海外工具,其对中文长句和复杂语义的理解能力相对较弱,有时生成的内容会略显生硬。同时,国内用户访问其网站时,可能会遇到网络延迟或卡顿的问题。
高昂的使用成本。Gamma采用积分制,新用户赠送的免费积分消耗很快。一旦用完,其Pro版的订阅费用(月费约15-19美元)远高于国内同类工具,对个人用户来说是一笔不小的开销。
成本与付费考量
Gamma更适合那些预算充足,且对演示文稿的视觉呈现有极致追求的团队或个人,例如设计师、市场品牌人员。普通用户可以利用其免费积分,在关键时刻制作一份“惊艳”的作品。
1.5 Pi 智能演示文档:AI原生,为协作而生
Pi 智能演示文档代表了AI PPT工具的另一个发展方向,即AI原生和深度协作。
核心优势剖析
AI原生编辑架构。与传统工具在生成后提供有限编辑不同,Pi 的整个编辑过程都是AI驱动的。你可以随时通过指令调整布局、更换风格,AI会智能地重新排版所有元素,保持整体的和谐与美观。
强大的协作与分享。Pi 支持多人在线实时协作,团队成员可以共同编辑一份演示文稿。同时,它支持生成在线分享链接,并能适配不同终端设备,非常适合需要远程演示或团队共创的商务场景。
灵活的导入方式。除常规文档外,它还支持输入一个URL链接,AI会自动抓取网页内容并生成PPT,对于快速整理行业资讯、竞品分析等场景非常高效。
客观存在的不足
生成速度的权衡。由于其动态排版和AI原生编辑的复杂性,在处理包含大量图片或复杂指令的内容时,生成速度可能会比其他一键生成工具稍慢。
成本与付费考量
Pi 提供了免费体验版,其付费模式主要围绕解锁高级协作功能、导出格式和品牌定制等方面。它非常适合那些将PPT作为核心生产力工具,并有高频协作需求的现代化团队。
1.6 其他值得关注的工具
清言PPT。由智谱AI(ChatGLM大模型开发方)推出,最大的优势是完全免费且无限次生成。它非常适合用来快速生成内容逻辑清晰的初稿,但功能相对基础,且目前仅支持导出PDF,限制了后期的深度编辑。
美图AI PPT。继承了美图系产品一贯的“高颜值”基因,模板配色非常友好,上手快。它更适合制作活动策划、生活分享等轻量级、重视觉的内容,但在处理复杂的商业逻辑和结构化内容方面能力稍弱。
博思AIPPT。这款工具在结构化表达上做得很好,尤其适合需要制作产品介绍、策略分析、课程讲义等逻辑层次分明的PPT。它的多格式导入能力也很强,但界面和操作逻辑可能需要一定的学习适应时间。
二、免费午餐与付费盛宴:看清成本与价值的边界
面对众多AI PPT工具,一个核心问题摆在眼前:到底要不要付费?免费和付费之间,究竟有多大的差距?
2.1 免费版的“诱惑”与“枷锁”
几乎所有的AI PPT工具都提供免费版本,这无疑是吸引用户入门的最佳方式。
免费版能做什么?
基础生成。输入主题或大纲,生成一份基础的PPT初稿。
有限模板。提供一部分免费模板供用户选择。
简单编辑。支持对生成的文本内容进行修改。
免费版的“枷锁”是什么?
次数/点数限制。这是最常见的限制,如每日3次、每月10次等。一旦用完,当天或当月就无法再生成。
导出格式限制。许多工具的免费版只允许导出带水印的PDF或图片,无法获取可编辑的PPTX源文件,这极大地限制了后续的个性化修改。
功能阉割。AI一键美化、高级图表、动画效果、团队协作等核心增值功能,在免费版中通常是不可用的。
模板质量。免费模板虽然可用,但设计感和独特性通常远不如付费的高级模板。
免费版更像是一个“试吃品”,它让你体验AI生成PPT的核心流程,适合那些一年只做几次PPT的轻度用户,或者只是想快速生成一个内容框架用于内部讨论的场景。
2.2 付费版的“价值”与“选择”
付费版解锁的,远不止是“无限次”和“去水印”。它的核心价值在于提供更专业、更高效、更完整的解决方案。
2.3 付费方式与成本心智
主流的付费方式包括月度会员、年度会员和永久会员。
月度会员。灵活,适合短期内有高强度PPT制作需求的用户,例如某个项目冲刺期。
年度会员。性价比最高,通常会有较大折扣,适合将AI PPT作为长期生产力工具的职场人士或重度用户。
永久会员。一次性投入较高,但一劳永逸。适合对某款工具非常认可,且有长期稳定使用预期的用户或企业。
一个重要的成本心智是:在付费前,务必用你的真实工作资料去跑一遍免费额度。比如,拿一份你写好的Word报告,看看哪款工具转换出的PPT初稿最符合你的预期;输入一个你所在行业的专业主题,看看谁生成的内容最靠谱。只有通过实际测试,你才能判断哪款工具的“AI大脑”最懂你,付费才不会“踩坑”。
三、对号入座:打工人实用推荐清单
%20拷贝.jpg)
基于以上的分析,我们从不同打工人的典型诉求出发,为您提供一份“对号入座”的推荐清单。
3.1 追求效率与成片质量的“全能型选手”
推荐工具。Pi 智能演示文档
推荐理由。如果你所在的团队需要频繁协作,或者你的PPT需要经常在线分享和演示,Pi是绝佳选择。它的AI原生编辑能力让你在后期修改时依然能保持高效和美观,动态排版和多端适配能力则保证了演示效果。从文档导入、AI生成、团队协作到多格式导出,它提供了一个非常顺滑的闭环体验。
3.2 看重模板与出片速度的“职场快枪手”
推荐工具。AiPPT
推荐理由。对于大多数职场场景,AiPPT的综合能力非常均衡。它对中文语境的深刻理解,加上丰富的模板库,能让你在短时间内快速生成一份质量不错的PPT。无论是周报、项目方案还是培训材料,它都能快速响应。但请记住,它的核心价值需要通过会员解锁,建议先用免费额度充分试水。
3.3 免费优先的“务实派”与“学生党”
推荐工具。讯飞智文、清言PPT
推荐理由。如果你只是偶尔需要制作PPT,或者主要目的是快速生成内容框架用于后续润色,那么这两款工具的免费额度非常友好。讯飞智文胜在内容质量高,适合教学和工作汇报;清言PPT则完全免费,无限次生成,是制作初稿的绝佳利器,只是需要注意其仅支持PDF导出的限制。
3.4 高频产出与追求性价比的“精明打工人”
推荐工具。ChatPPT
推荐理由。对于每天都在和PPT打交道的高频用户,ChatPPT的插件模式和极具竞争力的免费策略使其脱颖而出。直接在PowerPoint或WPS内部通过自然语言操控AI,这种无缝集成的工作方式能极大地提升效率。“免费不限次”的承诺(在特定版本和活动中)更是让你可以毫无顾忌地把它当作主力工具使用。
3.5 颜值即正义的“视觉控”
推荐工具。美图AI PPT、Gamma
推荐理由。如果你的PPT用于品牌发布、营销提案等对视觉要求极高的场合,这两款工具是你的首选。Gamma的设计感和交互体验是行业顶尖水平,但需要你有充足的预算并能接受其在中文处理上的短板。美图AI PPT则更亲民,上手快,配色和模板的“颜值”非常在线,适合制作轻松活泼、引人注目的内容。
3.6 逻辑为王的“结构化思考者”
推荐工具。博思AIPPT
推荐理由。对于产品经理、策略分析师、讲师等需要清晰展示复杂逻辑和结构的用户,博思AIPPT是一个不错的选择。它在处理多层级内容、生成结构化图表方面表现出色,能帮助你更好地进行逻辑梳理和表达。
四、未来之钥:API服务与智能体集成能力
%20拷贝.jpg)
对于技术人员和企业用户来说,除了直接使用这些工具,更关心的是它们是否能被集成到现有的业务流程或自动化系统中。
4.1 当前现状与主流做法
目前,AI生成PPT的API服务市场仍处于早期阶段,主流的实现方式主要有以下几种。
公开API的稀缺。面向普通开发者提供标准HTTP API的C端PPT生成平台非常少。大多数平台仍以在线网站、客户端或插件的形态服务于终端用户,其商业模式也围绕于此。虽然有部分平台(如ChatPPT、扣子PPT等)声称开放了API接口,但通常需要商务对接,普及度有限。
生态内集成。这是巨头的玩法。例如,微软的Microsoft Copilot和金山的WPS AI,它们将AI生成PPT的功能深度无缝地集成在自家的办公生态系统内。对于企业级客户,它们可能会通过Microsoft 365或WPS企业版的整体解决方案,提供类似API的集成能力,但这并非公开市场上的标准化服务。
插件式嵌入。这是一种轻量级的集成方式。以ChatPPT的Office/WPS插件为代表,它允许用户在本地编辑器中直接调用云端的AI能力。这种方式虽然不是传统意义上的API,但实现了AI能力与现有工作流的无缝对接。
智能体市场的“技能”。在一些新兴的AI智能体平台(如扣子Coze、智谱清言的Gradio空间)上,我们看到越来越多的PPT生成工具以“技能”或“插件”的形式出现。服务商倾向于将其能力封装后,接入到这些大型AI平台,让用户通过自然语言对话来调用,而不是直接暴露底层API。
4.2 可编程调用的可行路径
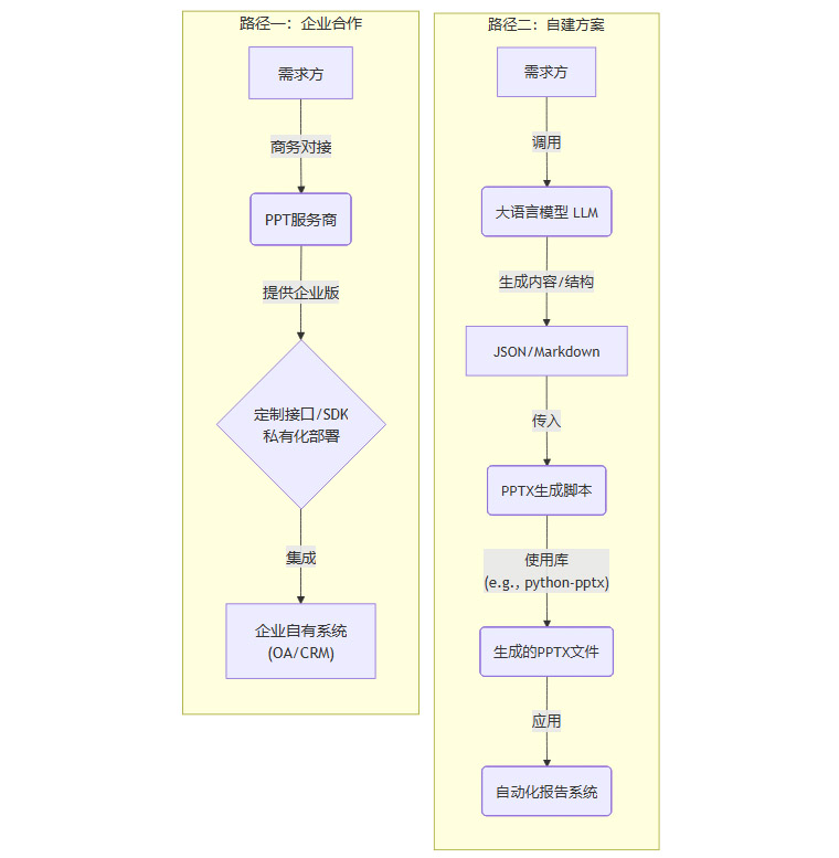
尽管公开API稀缺,但对于有深度集成需求的企业或开发者,仍然有路可循。

路径一:企业合作与私有化部署
这是最直接的方式。与像AiPPT、ChatPPT等头部厂商进行商务沟通,采购其企业版服务。通常企业版会提供更丰富的集成选项,例如。定制API接口。根据企业需求,提供特定的API用于生成PPT。
SDK(软件开发工具包)。提供更易于集成的开发包。
单点登录(SSO)。与企业现有的身份认证系统打通。
私有化部署。将整套服务部署在企业内网,保证数据安全。
这条路径适合对数据安全、品牌统一和深度集成有高要求的中大型企业。
路径二:基于大模型自建API方案
对于技术能力较强的团队,可以考虑自建一套PPT生成服务。这提供了最高的灵活性和可控性。其基本流程如下。内容生成。调用通用的大语言模型(如GPT-4、文心一言、通义千问等),向其输入指令,让它生成PPT的结构化内容,例如以JSON或Markdown格式返回每一页的标题、正文、图片描述等。
模板库建设。企业内部预先设计好一套符合品牌规范的PPT模板(.pptx文件),包含不同的版式、配色方案和字体规范。
PPT文件生成。使用编程语言和相应的库(如Python的
python-pptx、Java的Aspose.Slides等),编写脚本。该脚本读取大模型生成的结构化内容,然后加载预设的模板,将内容填充到对应的占位符中,最终生成一份完整的PPTX文件。
这条路径的优势在于完全自主可控,可以无限灵活地定制功能,非常适合构建智能体(Agent)或嵌入到高度自动化的私有化业务场景中。
4.3 典型应用场景
一旦实现了API调用,AI生成PPT的能力便可以赋能于各种自动化流程。
企业OA系统。自动将周报、月报数据从系统中抓取,生成汇报PPT。
智能客服系统。当用户咨询复杂问题时,自动将知识库中的条目整理成一份清晰的讲解PPT,发送给用户。
在线教育平台。教师输入课程大纲,系统自动生成图文并茂的课件初稿。
智能体/Agent。接收到“帮我分析一下最近的销售数据并做成PPT”这样的指令后,Agent能自动完成数据分析、图表生成、内容组织并最终输出一份完整的演示文稿。
总结
AI生成PPT工具,已经从一个新奇的“玩具”,进化为真正能够提升生产力的“利器”。它们的核心价值,是将我们从耗时耗力的排版和美化工作中解放出来,让我们回归内容创作的本质。
在选择工具时,没有放之四海而皆准的“最优解”,只有最适合你当前需求的“最优选”。
对于高频办公和团队协作,优先考虑像Pi 智能演示文档、ChatPPT插件或AiPPT这样功能全面、支持协作或深度集成的工具。
对于轻度或偶尔使用者,讯飞智文、清言PPT等免费额度友好的工具,足以满足你的基本需求。
如果视觉效果是第一要务,那么Gamma(预算充足时)和美图AI PPT将是你的得力助手。
若你的需求是API集成或自动化,那么与厂商进行企业合作,或基于大模型自建服务,是当前最可行的路径。
最后,请务必记住,AI是副驾,你才是飞行员。AI生成的PPT可以是一个优秀的起点,但其中关键的洞察、数据的准确性和最终的呈现效果,仍然需要你的专业判断和人工润色。善用AI,但不依赖AI,让人机协作的价值最大化,这才是通往真正高效的康庄大道。
📢💻 【省心锐评】
AI PPT工具的本质是“内容结构化”与“设计模板化”的自动化。别迷信一键完美,把它当成一个能帮你快速搭好骨架和穿上外衣的超级助理,而灵魂的注入,永远在你手中。

评论