【摘要】以社区医院为枢纽,构建AI驱动的三级联动慢病管理平台,实现从被动治疗到主动健康的模式转变。
引言
中国正面临严峻的慢性病挑战。超过三亿的庞大患者群体,叠加人口老龄化趋势,让传统医疗模式捉襟见肘。现行慢病管理普遍存在服务链路断裂、数据孤岛林立、响应被动滞后等问题。患者难以获得连续性、个体化的健康指导,基层医疗机构则深陷繁琐的随访与文书工作,效率低下。
破局的关键在于技术范式的革新。我们需要构建一个全新的智慧管理生态。这个生态以社区医院为战略支点,深度融合人工智能(AI)、物联网(IoT)与大数据技术。其核心目标是打通“大型医院-社区卫生服务中心-家庭”三级数据与服务链路,构建一个**“预防-监测-干预-反馈”的自动化管理闭环**。这不仅是技术升级,更是对公共卫生服务理念的一次重塑,推动医疗重心从“治已病”向“治未病”前移,真正将优质医疗资源和服务能力沉淀到基层。
❖ 一、顶层设计与核心理念
%20拷贝.jpg)
一个稳固的系统始于清晰的顶层设计。该模式的架构哲学,是从根本上改变传统慢病管理的交互方式和价值流向。
1.1 目标导向与模式重塑
传统模式下,患者是信息的被动接收者,医患交互低频且滞后。新模式旨在解决以下核心痛点。
服务碎片化。患者在不同机构的诊疗数据无法互通,形成信息孤岛。
医防脱节。治疗与预防环节分离,缺乏统一的健康管理策略。
患者依从性差。院外管理手段单一,患者难以长期坚持健康行为。
为此,新模式的核心是构建一个全周期闭环管理系统。

这个闭环强调主动性和连续性,将管理触角从院内延伸至院外生活的每一个瞬间,实现从“被动治疗”到“主动健康”的根本转变。
1.2 核心理念
新模式的基石是三大核心理念。
社区枢纽化。将社区医院定位为慢病管理网络的核心枢纽,而非仅仅是大型医院的补充。它既是服务执行的末梢,也是数据汇聚的源头。
服务下沉化。通过技术赋能,将原本属于大型医院的专业评估和管理能力,以标准化的形式下沉到基层,提升社区医生的服务能级。
管理全程化。覆盖从健康筛查、风险评估到长期随访、康复指导的全病程,为患者提供无缝的、一体化的健康管理体验。
❖ 二、“三位一体”的平台架构
为支撑上述理念,平台在技术架构上采用“三位一体”的设计,即社区医院端、管理端和运营端。三者角色分明,数据互通,共同构成一个数据驱动的协同网络。
2.1 社区医院端(执行层)
这是直接面向社区医生和签约患者的一线作战平台,是整个系统的服务基座。
2.1.1 角色定位。慢病管理的服务执行主阵地,医患互动的主战场。
2.1.2 核心功能。
标准化健康档案。动态整合病史、体检、用药、日常监测等多维数据,形成患者全景健康视图。
多源数据接入。通过标准协议无缝接入各类智能穿戴与家用检测设备(如血压计、血糖仪、智能手表),实现7×24小时关键生理指标的自动采集与上传。
AI辅助决策支持(CDSS)。内嵌基于临床指南和知识图谱的决策引擎,为社区医生提供风险评估、治疗建议、用药指导和生活方式处方,提升诊疗同质化水平。
患者智能分层。依据AI评估结果,自动将患者分为高危、中危、低危等级别,并生成差异化的随访任务清单,实现精细化管理。
闭环预警处置。生理指标一旦出现异常,系统自动触发分级预警,通知医生、患者及家属,并引导后续的干预或紧急转诊流程。
2.2 管理端平台(决策层)
该平台面向各级卫生健康管理部门、疾控中心等机构,是区域慢病防控的“智慧大脑”。
2.2.1 服务对象。区域公共卫生管理者与政策制定者。
2.2.2 主要功能。
宏观态势感知。通过可视化大屏,实时展示辖区内慢病人群分布、疾病控制率、达标率、用药合规性等多维度统计指标,形成区域健康“总控台”。
高风险网格化追踪。精准定位高风险人群和区域,支持事件回溯与根因分析,为公共卫生资源的精准投放提供依据。
绩效与质控评估。对基层医疗机构的服务流程、管理成效进行量化评估,推动标准化工作流程的落地。
数据驱动决策。依托脱敏后的大数据分析,为慢病防控政策的制定、医保基金的合理使用提供科学的数据支持。
系统互联互通。与区域健康信息平台、医保系统、电子健康卡等关键系统对接,打通数据全链路,实现跨机构、跨场景的协同管理。
2.3 运营平台(支撑层)
作为整个生态的技术与服务中枢,运营平台确保系统的稳定、高效与可持续发展。
2.3.1 功能定位。技术底座、服务中台与商业引擎。
2.3.2 关键能力。
统一账户与权限管理。精细化管理医生、患者、家属、管理者等多角色的数据访问与操作权限,确保数据安全。
生态服务整合。聚合“医、药、检、护、康”全链路资源,包括互联网医院、线上药店、第三方检测机构、康复服务商等,形成服务供给矩阵。
云边端协同架构。采用云端集中处理与边缘计算相结合的架构,保障高并发数据流的稳定处理与低延迟响应。支持私有化部署选项,满足不同机构对数据安全和自主可控的最高要求。
算法模型迭代。负责AI算法的持续训练、优化与发布,确保预测模型的准确性和时效性。
下表清晰对比了三级平台的核心差异。
❖ 三、用户端生态系统
%20拷贝.jpg)
用户端是连接服务的“最后一公里”,也是数据产生的源头。其设计必须兼顾功能的完备性、操作的便捷性与数据的安全性。
3.1 智能硬件矩阵
硬件是实现连续、无感监测的基础。平台需构建一个开放的硬件生态。
核心设备。重点接入非接触式智能手表、臂式电子血压计、连续血糖监测仪(CGM)、多参数监护仪等设备。
开放协议。支持蓝牙、Wi-Fi等标准传输协议,兼容市场主流品牌设备,避免厂商锁定,给予用户充分的选择权。
场景延伸。逐步拓展至智能床垫、AI超声探头等新型设备,覆盖从居家到社区门诊的多元化监测场景。
3.2 多角色软件应用
软件是人机交互的核心界面,需针对不同角色的需求进行定制化设计。
3.2.1 患者端(APP/小程序)。
核心功能。一键测量数据同步、健康趋势图表化展示、AI个性化健康建议推送、用药/复诊智能提醒、在线图文/视频咨询、电子报告查询与管理。
设计理念。简洁易用,信息直观。特别是针对老年用户,需进行适老化设计,如采用大字体、简化流程、语音辅助等。
3.2.2 家属端(APP/小程序)。
核心功能。通过授权绑定,远程实时查看亲人的健康数据,接收异常指标的同步报警通知,协同完成关爱与照护任务。
设计理念。安心守护,高效协同。让关爱不再受时空限制,在紧急情况下成为患者的第一道防线。
3.2.3 医生端(Web/移动端)。
核心功能。患者管理驾驶舱、AI风险评估报告查阅、批量随访任务处理、远程会诊与质控、电子病历与处方开具。
设计理念。高效赋能,减负增效。将医生从重复性工作中解放出来,聚焦于高风险患者的管理和专业决策。
3.3 数据安全与隐私保护
这是整个系统的生命线,必须贯穿于架构设计的每一个环节。
数据加密。采用全链路加密技术,确保数据在采集、传输、存储、处理过程中的机密性。
权限管控。实施基于角色的最小化授权原则,任何用户只能访问其职责所需的数据。所有数据访问行为均被记录,实现操作可审计、可追溯。
隐私合规。严格遵守国家《个人信息保护法》等相关法律法规,对敏感数据进行脱敏处理,保障患者隐私。支持本地化部署,让数据物理隔离,满足最高安全等级要求。
❖ 四、AI驱动的智慧内核
如果说三级平台是系统的骨架,用户端是系统的触手,那么AI引擎就是驱动整个系统运转的大脑和心脏。AI的应用并非简单的功能叠加,而是深度融入到数据处理、风险评估和干预决策的全流程中,实现管理的智能化与个性化。
4.1 数据处理与知识沉淀
原始的多源异构数据无法直接用于分析,必须经过精细化的治理。
4.1.1 多模态数据治理。AI引擎首先对接入的各类数据进行清洗、对齐和标准化。这包括结构化的诊疗数据(EMR)、非结构化的文本(病程记录)、时序性的生理信号(ECG、PPG)以及影像数据(AI超声)等。
4.1.2 知识图谱构建。系统将清洗后的数据与医学知识库(如临床指南、药品说明、医学文献)相结合,构建一个动态更新的慢性病知识图谱。这个图谱以患者为中心,关联起疾病、症状、药品、检查、生活方式等多个维度的实体,为后续的智能分析提供语义基础。
4.2 智能风险预测与分层干预
这是AI在慢病管理中最具价值的应用之一,它将管理模式从“事后响应”推向“事前预见”。
4.2.1 深度学习预测模型。利用长短期记忆网络(LSTM)、Transformer等深度学习模型,对患者长周期的时序健康数据进行建模。模型能够捕捉到生理指标的细微变化趋势和复杂模式,从而预测未来一段时间内发生急性心脑血管事件(如心梗、中风)的概率。
4.2.2 主动预警与早期分诊。当预测风险超过预设阈值时,系统会立即触发主动预警。预警信息不仅推送给患者和家属,更重要的是,会直接送达社区医生工作台,并附带详细的数据分析报告。这使得医生能够在症状出现之前介入,实现真正的早期干预。
4.2.3 多病种并发管理。许多慢病患者常常合并多种疾病。AI模型能够综合分析多病种之间的相互影响,评估整体健康风险,避免因“头痛医头、脚痛医脚”而导致的治疗冲突或疏漏。
4.3 个性化管理方案自动生成
标准化的健康宣教效果有限,AI能够为每位患者量身定制管理方案,实现“千人千面”。
4.3.1 动态画像与方案生成。AI引擎根据每位患者的实时数据、病史、用药情况、生活习惯甚至基因信息,构建一个动态的、多维度的用户画像。基于此画像,系统自动生成高度个性化的健康管理方案,具体内容可包括:
饮食处方。精确到每日的卡路里摄入、营养素配比,并推荐具体食谱。
运动处方。明确运动类型、强度、时长和频率。
用药依从性管理。智能提醒服药,并监测依从性数据。
复诊与检查计划。根据病情稳定程度,智能规划下一次复诊和必要检查的时间。
4.3.2 智能交互与健康关怀。平台内嵌基于大型语言模型(LLM)的健康问答机器人,能够7×24小时回答患者的日常健康咨询,智能解读检查报告,并提供情绪支持和心理疏导。这种“时刻在线”的陪伴,极大地提升了患者的自我管理效能感和治疗信心。
4.4 赋能基层的远程诊疗与质控
AI的价值不仅在于服务患者,更在于提升基层医生的能力。
4.4.1 AI辅助诊断工具。将AI医疗影像分析能力(如社区AI超声、眼底筛查)部署在基层。社区医生操作设备采集图像后,AI可快速识别出异常病灶,并生成初步诊断报告。
4.4.2 远程专家质控。AI的初步筛查结果会同步上传至上级医院专家端。专家只需对AI标记出的高风险病例进行复核和指导,极大地提升了优质医疗资源的辐射效率,实现了基层检查、上级诊断的同质化质控模式。
❖ 五、电商闭环与长尾运营模式
%20拷贝.jpg)
一个成功的技术平台,必须具备自我造血能力。该模式通过构建电商闭环,挖掘慢病管理场景下的“长尾效应”,实现商业价值与社会价值的统一。
5.1 需求洞察与精准匹配
平台积累的海量健康数据是实现精准营销的宝贵资产。
精准推荐。通过AI分析用户的健康状况和行为偏好,平台可以精准地推荐最适合的商品和服务。例如,为血糖控制不佳的用户推荐无糖食品和血糖仪耗材;为有康复需求的用户推荐家用理疗设备或线上康复课程。
订阅与复购。针对慢病患者需要长期用药和使用耗材的特点,平台推出药品、耗材的周期性订阅服务,结合积分、会员体系,锁定用户长期价值。
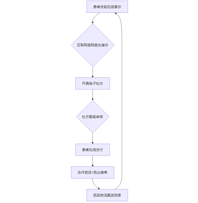
5.2 “医+药”服务闭环
打通线上问诊到药品配送的全流程,是提升用户体验和商业效率的关键。

这个闭环模式,将药品的可及性从地理位置的限制中解放出来,尤其对于居住在偏远地区或行动不便的患者,价值巨大。
5.3 服务体系的价值延伸
平台的商业价值远不止于实物电商。
增值健康服务。平台可整合各类健康服务资源,提供付费增值服务,例如:
三甲医院专家的远程会诊。
高级健康管理师的一对一指导。
专业营养师的配餐服务。
心理咨询师的在线疏导。
商业健康险合作。平台可以与保险公司合作,开发基于健康数据的创新保险产品(如按健康指标浮动的费率)。平台为保险公司提供精准的用户风险画像和干预手段,保险公司则为平台用户提供更具性价比的保障,形成共赢。
赋能产业研发。在严格遵守隐私法规、对数据进行脱敏处理的前提下,平台积累的真实世界数据(RWD)对于药企的新药研发、临床试验招募、CRO公司的研究等具有极高的价值。
❖ 六、实施路径与成效评估
一个宏大的蓝图需要清晰的实施路径和量化的评估指标来确保落地。
6.1 分阶段推进策略
建议采用“试点先行、逐步推广”的策略。
第一阶段(试点验证)。选择1-2种高发病率的慢病(如高血压、糖尿病)作为切入点,在一个或几个社区卫生服务中心进行试点。核心目标是跑通数据链路、验证核心功能。
关键指标。建档率、智能硬件激活率、日活跃用户数(DAU)、异常预警处置闭环率、医患满意度。
第二阶段(模式扩展)。在试点成功的基础上,将模式扩展至更多病种(如慢性肾病CKD、慢阻肺COPD、心衰等),并引入AI超声等赋能基层的工具。核心目标是提升基层诊疗能力和管理深度。
关键指标。糖化血红蛋白(HbA1c)达标率、血压达标率、急性并发症发生率下降幅度、向上转诊率变化。
第三阶段(生态贯通)。全面打通电商与增值服务,实现商业闭环。核心目标是构建可持续的商业模式。
关键指标。电商模块渗透率、药品复购率、线上续方率、增值服务付费转化率。
6.2 典型业务流程示例
以一位65岁合并高血压和糖尿病的王大爷为例,其在新模式下的管理流程如下:
建档与设备绑定。社区医生为王大爷建立电子健康档案,并帮助他绑定智能手表和血压计。
日常无感监测。王大爷在家正常生活,设备自动采集并上传心率、血压、血糖趋势等数据。
AI风险预警。某晚,AI模型监测到其夜间血压异常波动,结合近期数据,判断为心血管事件风险升高,立即向社区医生、王大爷的女儿和他本人的手机APP发出预警。
多方协同干预。社区医生在线查看预警报告后,立即通过视频问诊联系王大爷,调整用药方案。其女儿也收到通知,提醒父亲按时服药。
线上复诊续方。用药周期结束前,系统自动提醒王大爷进行线上复诊。医生开具电子处方,药品直接配送到家。
持续健康管理。王大爷的各项指标回归稳定后,系统自动将其转入常规随访队列,并持续推送个性化的饮食和运动建议。
结论
基于社区医院的慢性病AI监控管理模式,并非简单的技术堆砌,而是一场深刻的行业变革。它以三级联动平台为骨架,以AI智慧内核为引擎,通过重构服务流程、数据链路和商业模式,将优质、高效、个性化的健康管理服务真正沉淀到基层。这一新生态的构建,直面了当前慢病管理的核心痛点,为“健康中国2030”战略的落地提供了具体、可行的技术路径。
当然,前路依然存在挑战。数据安全与隐私保护是必须时刻紧绷的弦;基层医护人员对新技术的接纳与培训需要持续投入;跨部门、跨产业的协同机制仍需不断磨合。但趋势已经明确,技术与需求的双轮驱动,正推动着我们迈向一个更主动、更智慧、更具人文关怀的健康管理新时代。
📢💻 【省心锐评】
这套模式的核心是“连接”与“智能”。它用技术连接了孤立的医疗节点,用AI智能替代了重复的人力劳动,最终目标是让健康管理回归其主动、连续的本质。

评论