【摘要】AI技术正重塑中国软件的商业逻辑。用户付费意愿因AI带来的显著效率提升而增强,推动行业从流量模式转向价值订阅,标志着一个新时代的开启。
引言
2024年,中国软件市场迎来了一场深刻的变革。这场变革并非源于某个颠覆性的产品,而是由一股席卷全行业的价格调整浪潮所引发。从办公套件到视频剪辑工具,从个人订阅到企业服务,软件会员费用的上涨成为常态,平均涨幅达到20%至30%。与以往任何一次涨价引发的舆论反弹不同,这次,尽管社交媒体上依然充斥着用户的吐槽,但市场的实际反应却呈现出一种微妙的背离。用户的行为模式,正从过去的“付费即卸载”悄然转向“边骂边续费”。
这一现象的背后,AI(人工智能)是唯一的变量。过去二十年,中国互联网行业在“免费”模式的土壤中野蛮生长,流量思维根深蒂固。软件开发者习惯于用免费产品圈定海量用户,再通过广告、增值服务等间接方式实现盈利。用户也早已习惯了“能蹭就蹭”的消费心理,对直接为软件功能付费持有极强的抵触情绪。
如今,生成式AI的崛起,从根本上动摇了这一模式的根基。一方面,AI功能,特别是大语言模型(LLM)和多模态生成模型,带来了前所未有的高昂算力成本,迫使厂商必须寻找更直接的收入来源以覆盖支出。另一方面,AI所赋予软件的强大生产力,为用户创造了可量化的、实实在在的价值。当一款工具能将数小时的工作压缩到几分钟,用户为“效率”买单的意愿便被前所未有地激发出来。
本文将深入剖析这一由AI驱动的软件付费拐点。我们将从市场演进、技术成本、商业模式重构和产业格局演变等多个维度,系统性地探讨中国软件行业如何告别流量为王的旧时代,迈向价值付费的新纪元。这不仅是一次简单的价格调整,更是一场关乎行业生存与未来发展的结构性转型。
❖ 一、 宏观市场演进:用户心智的结构性变迁
%20拷贝-uvzt.jpg)
中国软件用户的付费心智,经历了一个漫长且曲折的演进过程。从最初的盗版横行,到互联网时代的“免费增值”,再到如今AI时代的“价值订阅”,每一次转变都反映了技术、商业与用户需求之间的动态博弈。
1.1 从“流量为王”到“价值锚定”
互联网上半场,软件产品的核心逻辑是流量获取。产品的成功与否,很大程度上取决于其用户规模和活跃度。在这种模式下,商业化往往是滞后的,甚至是对用户体验的一种妥协。
1.1.1 免费模式的底层逻辑与困境
免费模式的本质是一种交叉补贴。通过免费的基础功能吸引海量用户,形成网络效应和数据壁垒,再通过一小部分付费用户或广告主来补贴大部分免费用户的使用成本。这种模式在社交、电商等领域取得了巨大成功,但在工具类软件上却常常陷入困境。
价值感知模糊。工具软件的核心价值在于功能本身。当核心功能免费时,增值服务(如去广告、云空间扩容、更换皮肤)往往被视为“痒点”而非“痛点”,用户的付费意愿自然不高。
恶性循环。由于直接从用户端获得的收入有限,厂商不得不依赖广告、软件捆绑等方式变现。这不仅损害了用户体验,也使得厂商缺乏足够动力去打磨核心产品力,最终陷入“越免费越劣质”的怪圈。
用户习惯固化。长期的免费策略,固化了用户“软件理应免费”的认知。任何收费尝试,都容易被解读为“割韭菜”,引发强烈的舆论抵制。2015年某办公软件推出10元/月会员时遭遇的“卸载潮”,便是这一心态的集中体现。
1.1.2 AI重塑价值锚点
AI技术的集成,从根本上改变了工具软件的价值主张。AI不再是锦上添花的增值服务,而是直接作用于核心生产流程的革命性工具。这种价值是具体的、可量化的。
时间价值。WPS AI能将3小时的数据分析工作压缩至20分钟;腾讯会议的AI纪要能自动生成待办事项,让会议效率提升40%。用户购买的不再是软件功能,而是实实在在节省下来的时间。
能力价值。剪映的“数字人”功能,让个人创作者无需真人出镜即可批量生产口播视频;“无限运镜”则能让普通用户轻松实现专业级的视觉效果。AI极大地降低了专业技能的门槛,赋予了普通用户过去无法企及的创作能力。
当软件的价值锚点从模糊的“体验”转变为清晰的“效率”和“能力”时,用户的付费决策逻辑也随之改变。“为效率买单”成为一种理性的投资,而非感性的消费。
1.2 用户行为数据洞察
市场的转变,最终体现在用户的实际行为和态度上。尽管抱怨声不断,但数据揭示了一个与舆论场截然不同的事实。
1.2.1 付费意愿与实际转化
根据智联招聘2025年的调研数据,56.1%的职场人明确表示愿意为AI服务付费。其中,已有23.4%的职场人产生了实际的付费行为。这一比例在软件付费历史上是前所未有的。
值得注意的是,企业和高管群体的付费意愿和能力更强。调研显示,24.1%的高管愿意为单个AI工具支付超过200元的单月费用。这为软件厂商推出高客单价的企业版和专业版服务奠定了市场基础。
1.2.2 从个人订阅到企业采购的迁移
AI驱动的效率提升,在企业组织层面具有更强的吸引力。许多企业开始将AI工具作为提升团队生产力的标准化配置。这一趋势推动了软件付费模式从个人订阅(ToC)向企业采购(ToB)的迁移。
以腾讯会议为例,其付费体系的演进清晰地反映了这一路径:
个人免费版。满足基础的会议需求,用于用户教育和市场渗透。
个人专业版。提供更长的会议时长、更大的云录制空间,并开始集成AI小助手等初阶AI功能,吸引高频个人用户付费。
商业版/企业版。面向中小企业和大型组织,提供更高的参会人数上限、企业级SSO集成、更强大的AI功能(如结构化纪要、实时翻译),并按账号数量收费。
这种从个人到企业的付费梯度建设,不仅提升了ARPU(每用户平均收入),也增强了客户粘性,构筑了更稳固的商业护城河。
1.3 行业付费模式对比:互联网时代 vs. AI时代
为了更直观地理解这场变革,我们可以通过一个表格来对比两个时代软件商业模式的核心差异。
这场由AI引发的用户心智转变,并非一蹴而就。它建立在AI技术真正创造出不可替代的价值基础之上。当用户发现不付费的“机会成本”(浪费的时间、错失的机会)远高于会员费时,付费便成为一个自然而然的选择。
❖ 二、 技术与成本的双重驱动
软件价格的上涨,表面看是市场行为,其背后却深植于深刻的技术变革与成本结构的重塑。生成式AI的普及,一方面为产品带来了前所未有的价值增量,另一方面也制造了一个巨大的“烧钱黑洞”。理解这一轮涨价潮,必须深入其技术与成本的内核。
2.1 价值重构:AI如何创造“不得不付”的理由
AI功能并非简单地在原有软件上“打补丁”,而是通过重构核心工作流,创造了全新的用户价值。这些价值可以被清晰地感知和衡量,从而构成了用户付费的坚实基础。
2.1.1 内容创作领域的生产力革命
在视频剪辑、文档撰写等内容创作领域,AI的介入堪称一场生产力革命。
自动化与增强。以剪映为例,其AI功能矩阵覆盖了创作全流程。
AI字幕。自动识别语音并生成时间轴精准的字幕,支持多语言翻译,将过去数小时的人工听打工作压缩至几分钟。
智能抠像。一键移除视频背景,精度远超传统绿幕,极大地降低了视频合成的门槛。
数字人合成。用户只需提供文本,即可生成口型精准、表情自然的数字人播报视频,实现了内容生产的“无人化”,对于批量制作知识类、新闻类短视频的创作者而言,这意味着人力成本的指数级下降。
创意辅助。AI不仅能执行重复性劳动,还能激发创意。
无限运镜。通过AI对画面进行智能外扩和运镜模拟,让静态图片或单一镜头视频呈现出丰富的动态效果。
AI写作/文生图。WPS AI等办公软件集成的写作助手,可以根据简单指令生成文案、大纲、PPT,甚至配图,将创意的“冷启动”阶段变得异常轻松。
2.1.2 协同办公领域的效率飞跃
在协同办公场景,AI的核心价值在于信息处理和流程自动化。
信息降噪与提炼。现代办公充满了信息过载。会议、邮件、即时消息构成了巨大的信息流。
AI会议纪要。腾讯会议、飞书等产品的AI助手,能够实时将语音转为文字,并在会后自动提炼议题、总结摘要、识别待办事项并指派给相关人员。这解决了“会而不议、议而不决”的顽疾,将非结构化的语音信息转化为结构化的、可执行的任务。
AI文档分析。WPS AI的表格智能分析功能,能够理解用户的自然语言指令(如“分析第二季度的销售额变化趋势并生成图表”),自动完成数据透视、公式计算和可视化呈现。这让不熟悉复杂Excel操作的普通员工也能进行深度数据分析。
跨语言协作。飞书、腾讯会议等集成的多语言实时翻译功能,打破了跨国团队的沟通壁垒,让协作变得无缝。
这些由AI驱动的功能,其价值是显而易见的。它们直接解决了用户在特定场景下的核心痛点,创造了传统软件无法提供的“魔法时刻”。
2.2 成本黑洞:算力成为新的“石油”
“以前做软件是写代码,现在做软件是买算力。”一位AI产品经理的感慨,精准地道出了AI时代软件开发成本结构的核心变化。生成式AI的运行,依赖于海量的计算资源,这笔开销最终必须通过商业化来平衡。
2.2.1 推理成本的持续消耗
与传统软件“一次开发,边际成本趋近于零”不同,AI功能的每次调用,都会产生实时的推理(Inference)成本。用户每生成一张图片、每总结一次会议,都在消耗云端的GPU资源。
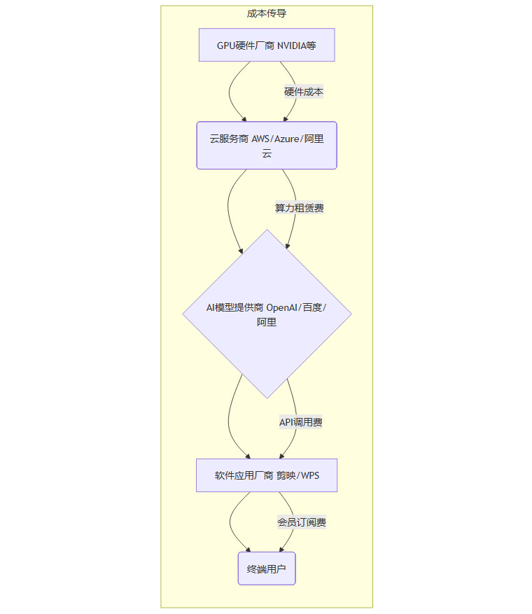
案例:剪映的数字人。生成1分钟的数字人视频,后台服务器可能需要进行约3分钟的高强度计算。按照2025年CoreWeave等云厂商的A100/H100 GPU租赁价格(约4-5美元/小时/卡)估算,单条视频的纯算力成本就可能达到0.2-0.25美元。如果一个日活百万的用户群体每人每天生成一条,仅此一项功能的日算力成本就高达数十万美元。
案例:大模型API调用。许多软件通过调用第三方大模型API(如文心一言、通义千问)来实现AI功能。模型提供商的定价直接影响软件的运营成本。以国产大模型DeepSeek为例,其在2025年2月结束优惠期后,输出tokens的价格从每百万2元飙升至8元,涨幅高达300%。这意味着软件厂商的成本压力陡增。
我们可以通过一个简化的流程图来理解成本的传导路径。

2.2.2 基础设施与版权的隐性成本
除了直接的算力成本,AI应用的背后还有一系列庞大的隐性支出。
数据中心与带宽。为了支撑高并发的AI请求,金山办公仅数据中心改造就投入了数亿元。高清晰度的视频生成、大文件的智能处理,都对服务器存储和网络带宽提出了更高的要求。
模型研发与微调。头部厂商为了构建差异化优势,往往需要投入巨资自研或微调模型。这包括数据采集与清洗、模型训练、部署优化等一系列复杂且昂贵的流程。
版权与合规。AI生成内容的版权归属、训练数据的合规性,是所有厂商必须面对的问题。例如,剪映素材库中的BGM、特效模板,都需要支付高昂的版权费。一首热门短视频BGM的年度授权费可达数十万元。随着监管趋严,这部分合规成本只会越来越高。
综上所述,AI功能的高价值与高成本是一体两面。厂商将这些重算力、高成本的功能打包进高阶会员或独立AI会员中,是一种必然的商业选择。涨价,本质上是让用户为自己消耗的计算资源和获得的超额价值付费,这使得软件的定价逻辑回归到了更健康的“按价值付费”的轨道上。
❖ 三、 商业模式重构:从分层到拆分的精细化运营
%20拷贝-zlmj.jpg)
面对AI带来的价值与成本的双重剧变,软件厂商的商业模式也必须随之进化。简单粗暴的“一刀切”涨价已无法适应市场的复杂需求。取而代 ઉ之的是一种更为精细化、体系化的运营策略,其核心在于会员体系的“分层”与AI功能的“拆分”。
3.1 会员体系的垂直分层
传统的“免费 vs. VIP”二元结构,在AI时代显得过于粗放。厂商普遍开始构建多层次的会员体系,以满足不同用户群体的支付意愿和功能需求,实现收益最大化。
3.1.1 “基础-专业-AI旗舰”三级火箭
一个典型的AI时代会员体系,通常包含以下三个层级:
基础版(免费/低价VIP)。
定位。普惠,维持用户基数,承担市场教育功能。
功能。提供软件的核心基础功能,如文档编辑、基础剪辑、去水印等。可能会包含轻量级、低算力消耗的AI功能体验,如AI降噪、简单的文本润色,但通常有次数或用量限制。
策略。WPS在此轮调整中,甚至将原有的超级会员年费从198元降至148元,目的就是稳住基本盘,为更高阶的AI会员导流。
专业版/超级会员(中等价位)。
定位。面向高频个人用户和专业人士,提供更强的生产力工具。
功能。解锁所有非AI的专业功能,如4K/60fps视频导出、高级特效、更大的云存储空间等。同时,可能会提供更完整的AI辅助功能包,但通常不包含最消耗算力的生成式AI功能。
策略。剪映的VIP会员(258元/年)就属于这一层级,它与更高阶的SVIP形成了明确的功能区隔。
AI旗舰版/SVIP/独立AI会员(高价位)。
定位。核心变现层,面向对效率有极致追求的专业创作者、企业用户和技术爱好者。
功能。承载所有高算力、生成式的核心AI功能。例如,剪映SVIP(499元/年)独占的数字人合成、AI字幕翻译、无限运镜等。WPS则直接推出了独立的AI会员(国际版约930元/年),与基础会员体系完全解耦。
策略。通过将最具颠覆性的AI功能打包在最高层级,创造强大的付费吸引力,拉高整体ARPU值。
这种分层结构,实现了**“用免费版吸引用户,用专业版留住用户,用AI版实现变现”**的精细化漏斗模型。
3.1.2 案例解析:剪映的会员体系演进
剪映的会员体系调整,是垂直分层策略的典型样本。
剪映的策略虽然引发了老用户关于“背刺”的争议,但从商业结果上看无疑是成功的。据字节跳动内部数据,SVIP推出半年后,付费转化率达到3.2%,按其庞大的创作者基数估算,仅年卡收入就可能高达80亿元,远超旧体系的营收规模。
3.2 功能与计费的水平拆分
除了垂直分层,厂商还在探索更灵活的计费模式,即对AI功能进行水平拆分,实现“按需付费”或“按量付费”。
3.2.1 独立功能模块化收费
将某些专业且高价值的AI功能模块化,作为独立的付费产品进行销售。
案例:飞书多维表格。飞书并未将所有高级功能都打包在旗舰版会员中,而是将“多维表格”这一强大的数据管理工具独立出来。其提供了免费版、高级版(2499元/年,20000行)和企业版(5499元/年,50000行),精准服务于对数据处理有重度需求的用户,实现了价值的深度挖掘。
3.2.2 按量计费(Pay-as-you-go)
对于算力消耗波动较大的生成式AI功能,按量计费是一种更公平、更灵活的模式。用户不再需要为可能用不上的功能支付固定的年费,而是根据实际使用量(如生成的图片数量、处理的tokens数、合成的视频时长)付费。
未来趋势。目前,国内消费级软件采用按量计费的还不多,主要停留在API调用层面。但随着用户对AI成本的理解加深,未来可能会出现“基础订阅 + AI资源包”的混合模式。例如,用户购买SVIP会员后,每月包含一定额度的数字人生成时长,超出部分则需另外购买“算力包”。这将使得计费模型更加精细化,也更贴近云计算的商业实践。
这种“分层+拆分”的立体化商业模式,标志着中国软件厂商的运营能力正在迈向一个新的台阶。它们不再是简单地出售一个软件包,而是在运营一个复杂的、多维度的价值服务体系。
❖ 四、 产业格局的重塑与未来展望
%20拷贝-gxis.jpg)
AI驱动的付费拐点,不仅改变了用户行为和商业模式,更在深层次上重塑了整个软件产业的竞争格局和未来走向。行业正在经历一场剧烈的洗牌,旧的护城河被冲垮,新的竞争壁垒正在建立。
4.1 行业分化加剧:“AI or Nothing”
AI已经从一个可选项,变成了软件产品的“必需品”。能否成功整合AI能力,成为决定厂商生死存亡的关键。
拥抱AI者增长。金山办公2025年上半年财报显示,其包含AI功能的WPS 365业务收入同比激增62.3%,新增了中国联通、长江三峡集团等大量头部政企客户,AI能力成为采购决策的核心理由。
落后者被淘汰。据报道,某老牌视频剪辑工具因未能及时接入AI功能,2025年付费用户流失高达40%。即便被迫将年卡价格从199元腰斩至99元,也难以挽回颓势。在用户已经习惯了AI带来的效率提升后,缺乏AI能力的传统软件,其竞争力将断崖式下跌。
这场变革倒逼整个行业从价格战转向价值战,从流量思维转向产品思维。厂商必须将资源投入到核心AI技术的研发和应用创新上,才能在新的竞争格局中立足。
4.2 竞争壁垒的转移
传统的软件竞争壁垒,如渠道、品牌、用户规模,其重要性正在相对下降。新的壁垒正在围绕AI技术栈建立。
模型与算力。拥有高质量的自研大模型和稳定、低成本的算力资源,成为头部企业的核心优势。字节跳动为剪映投入数十亿进行AI研发,百度将文心一言深度整合进智能云文档,这些都是中小厂商难以企及的投入。
数据飞轮。AI应用的性能,高度依赖于高质量的标注数据和用户反馈数据。拥有海量用户的平台,能够更快地收集数据、迭代模型,形成“越用越好用”的正向循环,即数据飞兵轮效应。
应用场景的深度理解。技术本身并非壁垒,将技术与特定工作流深度结合,解决实际问题的能力才是。WPS在办公文档领域的长期积累,使其能够开发出比通用大模型更懂“表格”和“PPT”的AI功能。这种场景Know-how构成了难以复制的护城河。
4.3 未来趋势展望
展望未来,AI与软件的融合将进一步深化,商业模式和市场监管也将迎来新的演进。
4.3.1 AI功能标配化与计费精细化
长期来看,基础的AI辅助功能将成为所有软件的标配,就像今天的“云同步”一样。竞争的焦点将转向更高级、更垂直的生成式AI能力。同时,计费模式将更加灵活,**混合计费(订阅+按量)和基于效果的计费(Value-based Pricing)**可能会出现,即根据AI为用户创造的实际业务价值来收费。
4.3.2 内容平台的核心价值回归
对于长视频、音乐等内容平台,AI的辅助作用短期内难以成为涨价的核心驱动力。用户付费的核心理由依然是高质量、独家的内容供给。这些平台未来的挑战在于,如何利用AI技术赋能内容创作(如AI辅助剧本创作、AI生成营销素材),以及优化分发效率,从而在内容成本高企的背景下,提升整体的ROI。
4.3.3 监管与用户权益的平衡
随着软件付费成为常态,新的问题也将浮现。
定价透明度。如何避免复杂的会员体系和功能拆分给用户带来困扰,防止价格歧视,将是监管关注的重点。
数据安全与隐私。AI应用需要处理大量用户数据,如何确保数据安全、保护用户隐私,是所有厂商必须遵守的底线。
版权与合规。AI生成内容的版权归属、训练数据来源的合法性,相关法律法规将逐步完善,给行业带来新的合规挑战。
对用户而言,付费时代的到来,意味着可以用合理的价格换取更优质、更纯粹的服务,摆脱广告和捆绑软件的骚扰。但同时也需要警惕厂商利用信息不对称进行过度收费。一个成熟的付费市场,需要厂商的自律、用户的理性以及监管的到位。
结论
中国软件市场正站在一个历史性的十字路口。AI技术以一种不容置疑的力量,终结了持续二十年的“免费”惯性,将行业推向了“价值订阅”的新轨道。这场由成本驱动、由价值承接的变革,虽然伴随着用户的阵痛和争议,但其本质上是一次深刻的产业升级。
它迫使软件厂商回归产品力的本源,从追逐虚无的流量转向创造真实的用户价值。它让用户开始重新审视软件的价值,并愿意为能够切实提升生产力的工具支付费用。这不仅为软件开发者带来了更健康、更可持续的商业模式,也为整个科技产业的创新注入了新的活力。
正如一位行业老兵所言:“我们过去总羡慕国外软件能靠订阅费活得很好,现在才明白,不是中国用户不愿付费,而是我们没能做出足够值得付费的产品。AI,终于让我们补上了这一课。”
当软件在中国真正成为一门好生意时,一个更富创造力、更具竞争力的科技新时代,或许才刚刚拉开序幕。
📢💻 【省心锐评】
AI正用高昂的算力成本和无可替代的效率价值,强行扭转了中国软件业的商业航向。用户从“白嫖”到“为效率买单”的转变,标志着一个更健康、更具创新活力的产业生态正在形成。

评论