【摘要】AI正从生产力工具演变为一种新型生产资本,催生了以“一人公司”为代表的微型组织形态。这不仅是创业模式的迭代,更是对传统科层制组织逻辑的根本性重塑。个体创业者正通过编排AI与外部资源,构建起一个以决策为核心、执行力可无限放大的“杠杆化系统”,预示着一个由超级个体驱动的商业新纪元。
引言
2024年初,OpenAI的首席执行官山姆·奥特曼提出了一个极具前瞻性的论断,他认为在人工智能时代,个体完全有能力创办一家估值达到十亿美元的独角兽企业。这一观点在当时听起来或许有些激进,但仅仅一年多后,市场的反馈与数据趋势便开始为其提供坚实的注脚。红杉资本的AI峰会、Carta发布的行业报告,无一不在印证一个结构性变化的发生。
数据显示,由单一创始人创办的新公司比例,已从2019年的23.7%攀升至2025上半年的36.3%。这个超过50%的增幅并非偶然的波动,它标志着创业生态的底层逻辑正在发生深刻迁移。我们正处在一个历史性的拐点,传统的“车库合伙人”叙事正在被一种更为敏捷、更为精悍的模式所挑战。Solopreneur、独立开发者、OPC(One Person Company)这些概念,已经从技术圈的边缘术语,逐步走向商业讨论的中心舞台。
这篇文章的目的,并非简单地宣告一个新时代的到来,而是试图从技术架构、经济模型与组织行为学的角度,系统性地拆解“一人公司”这一现象。我们将深入分析其背后的技术驱动力,探讨AI如何从一个辅助工具演变为可编排的“执行系统”,并剖析这种新型组织对传统企业管理理论所带来的冲击。这不仅关乎创业者如何选择路径,更关乎每一个身处技术浪潮中的组织与个人,如何重新思考未来的生存与发展范式。
🚀 一、 重新定义“一人公司”:从独行侠到系统化操盘手
%20拷贝-zrrb.jpg)
长期以来,大众对“一人公司”的理解往往停留在自由职业者或个体户的层面,认为其本质是“单打独斗”。然而,在AI技术栈日益成熟的今天,这个定义需要被彻底刷新。新时代的“一人公司”,其核心已不再是孤军奋战,而是一种高度杠杆化的、以系统为核心的商业实体。
1.1 核心概念:不是孤立,而是杠杆
现代“一人公司”的准确定义,应当是一个由单一创始人掌握核心决策权,通过高度整合与编排人工智能、外部协作网络与云基础设施,从而实现个体能力边界极大化的新型组织形态。这个定义包含三个关键要素。
决策权的绝对集中。创始人是整个系统的唯一“主线程”,负责战略制定、资源调配与最终验收。这种模式避免了早期合伙人之间因理念分歧、股权纠纷而产生的巨大内耗,确保了极高的决策效率与执行一致性。
执行能力的无限放大。创始人不再是所有任务的执行者。相反,他扮演着一个系统架构师与项目总指挥的角色。其大部分精力用于设计工作流、设定标准,并将具体的执行任务“分发”给不同的模块,这些模块可以是AI智能体、SaaS工具、开源模型,也可以是按需雇佣的外部专业人士。
动态且弹性的组织边界。一人公司并非一个封闭的系统。它通过API化的方式与外部世界连接,可以根据项目需求,随时调用全球范围内的专业人才与服务。这种“按需组装”的模式,使其在保持核心团队精简的同时,具备了处理复杂业务的能力。
1.2 范式迁移:从“团队优先”到“模式优先”
传统创业理论,尤其是硅谷的经典模型,长期以来都强调“团队优先”的原则。投资者在评估一个项目时,创始团队的背景、互补性与稳定性往往是首要考量因素。这种模式的底层逻辑在于,创业是一项复杂且充满不确定性的系统工程,需要不同领域的专业人才共同协作,分担风险。
然而,一人公司的崛起,标志着一种新的创业范式正在形成,即**“商业模式优先”(Model-First)**。在这种范式下,创业的起点不再是“找对人”,而是“验证一个可行的、可盈利的商业闭环”。
这种从“人合”到“事合”的转变,极大地降低了创业的初始门槛和沉没成本。创始人可以将全部精力聚焦于价值创造本身,即找到一个真实存在的市场痛点,并提供一个有效的解决方案。当这个商业模式被市场证明是可行的之后,再利用已经建立的业务基础和100%的股权优势,去吸引真正顶尖且志同道合的人才,此时的“组队”将远比在项目一片混沌时更为精准和高效。
1.3 数据佐证:结构性变化而非短期趋势
正如引言中提及的数据,单人创始人公司的比例在过去六年间实现了超过50%的增长。这一现象的背后,是多重因素共同作用的结果,使其成为一种结构性的、长期的变化,而非短暂的潮流。
首先,技术的民主化是根本驱动力。AI、云计算和开源软件的普及,将过去只有大型企业才能负担得起的技术能力,以极低的成本赋予了个体。其次,全球化协作网络的成熟,如Upwork、Fiverr等平台,使得按需获取全球范围内的专业技能成为可能。最后,社会文化观念的变迁,尤其是在新一代知识工作者中,对于工作自主性、灵活性和价值实现的追求,也为一人公司的发展提供了丰沃的土壤。
这些因素共同作用,使得一人公司不再仅仅是少数技术极客或设计师的专利,而是正在成为一个对更广泛人群具有吸引力的职业选择。从SaaS开发者到内容创作者,从垂直领域顾问到跨境电商卖家,越来越多的专业人士开始发现,他们可以不依赖于传统组织的庇护,独立构建起属于自己的商业系统。
🧩 二、 技术基石:AI如何成为一人公司的“执行系统”
一人公司的爆发式增长,其最核心的技术驱动力源于人工智能,尤其是AI智能体(Agent)能力的突破。AI不再仅仅是一个被动的辅助工具,它正在演变为一个可以被创始人编排、能够自主执行复杂工作流的“虚拟执行系统”。这彻底改变了创始人的角色定位与能力要求。
2.1 AI能力进化:从Co-pilot到Autonomous Agent
我们可以将AI在一人公司场景下的应用,划分为三个递进的阶段。
2.1.1 阶段一:辅助工具(Co-pilot)
这是AI应用的初级阶段,主要体现在提升单点任务的效率。在这个阶段,AI扮演着一个高级助手的角色,能够根据人的指令,快速完成一些重复性或模式化的工作。
内容生成:使用GPT-4、Claude等模型撰写营销文案、博客文章、社交媒体内容。
代码辅助:通过GitHub Copilot或类似工具,自动补全代码、生成单元测试、解释代码片段。
设计辅助:利用Midjourney、Stable Diffusion生成产品原型图、广告素材、UI元素。
数据分析:让AI辅助进行数据清洗、模式识别、生成初步的分析报告。
在这个阶段,AI极大地提升了个体生产力,但它仍然需要人类进行精确的指令输入和频繁的过程干预。
2.1.2 阶段二:工作流自动化(Workflow Automation)
进入第二阶段,AI开始与各类SaaS工具深度集成,通过Zapier、Make、n8n等自动化平台,将多个单点任务串联成一个自动化的流程。
一个典型的例子是客户获取与服务流程的自动化。
潜在客户捕获:当用户在网站上填写表单后,自动化工具自动将其信息录入CRM系统(如Notion或Airtable)。
初步筛选与沟通:AI根据预设规则分析客户信息,自动发送一封个性化的欢迎邮件。
会议安排:如果客户在邮件中表达了兴趣,AI可以自动调用日历工具(如Calendly),向客户提供可选的会议时间。
信息同步:会议安排成功后,自动在团队协作工具(如Slack)中发送通知,并创建会议纪要模板。
在这个阶段,创始人的角色从“执行者”转变为“流程设计师”。他需要思考如何将业务流程拆解,并用工具将其自动化,从而解放自己的时间。
2.1.3 阶段三:自主智能体(Autonomous Agent)
2025年被业界普遍视为“Agent元年”,标志着AI应用进入了第三个,也是最具颠覆性的阶段。AI智能体不再是被动执行预设流程的工具,而是能够基于一个宏观目标,自主进行规划、调用工具、执行任务并进行自我修正的“虚拟员工”。
一个AI Agent的核心能力包括。
规划能力(Planning):将一个模糊的目标(例如,“为我的新SaaS产品制定一个为期三个月的社交媒体推广计划”)分解为一系列具体的、可执行的步骤。
工具调用(Tool Using):根据规划出的步骤,自主选择并调用合适的工具。例如,它可能会调用搜索引擎进行市场调研,调用设计工具生成图片,调用社交媒体API发布内容。
记忆与学习(Memory & Learning):能够记住过去的交互历史和任务执行结果,并根据反馈不断优化后续的行为。
自我反思与修正(Self-reflection & Correction):在执行过程中,如果发现某个步骤无法完成或结果不佳,能够分析原因并调整策略。
当创始人能够编排一组各司其职的AI Agent时,他就拥有了一个7x24小时工作的、不知疲倦的虚拟团队。例如,他可以部署一个“市场研究Agent”、一个“内容创作Agent”、一个“代码开发Agent”和一个“客户支持Agent”,共同协作完成一个产品的从0到1。
2.2 创始人新角色:从执行者到编排师
随着AI能力的进化,创始人的核心工作内容也发生了根本性的转变。他不再需要是所有领域的专家,但必须成为一个优秀的系统编排师(Orchestrator)。其关键职责从“亲自做”转变为“定义、分发、验收与迭代”。
这个新角色要求创始人具备以下四项核心能力。
任务拆解与定义(Decomposition & Definition)
这是编排工作的起点。创始人需要将宏大的商业目标,精准地拆解成一系列清晰、明确、可由AI或外部协作者执行的子任务。这要求极强的逻辑思维和对业务流程的深刻理解。任务定义得越清晰,自动化和外包的效率就越高,结果也越可控。标准设定与质量控制(Standard Setting & Quality Control)
将任务分发出去后,如何确保产出质量是关键。创始人需要为每个任务设定明确的验收标准(Acceptance Criteria)。对于AI的产出,他需要扮演“最终审核人”的角色,验证其准确性、合规性与创造性。对于外包任务,清晰的交付标准是避免纠纷、保证项目顺利推进的基础。风险识别与管理(Risk Identification & Management)
高度依赖AI和外部协作也带来了新的风险。例如,AI生成内容的版权与合规风险、外部协作者的数据安全风险、关键SaaS工具的服务中断风险等。创始人必须具备识别这些风险并制定预案的能力,例如建立多重审核机制、签署严格的保密协议、选择备用工具方案等。系统迭代与优化(System Iteration & Optimization)
一人公司不是一个静态的系统,而是一个需要持续优化的生命体。创始人需要不断复盘整个工作流,寻找效率瓶颈,并利用新的AI工具或更好的协作模式进行迭代。这种持续优化的能力,是保持一人公司长期竞争力的关键。
2.3 Solopreneur技术栈:模块化与高性价比
构建一人公司的“执行系统”,离不开一个精心选择的、模块化的技术栈。这个技术栈的核心思想是**“专业的事情交给专业的工具,并用自动化将它们粘合起来”**。其特点是低代码/无代码优先、订阅制、高性价比。
以下是一个典型的一人公司技术栈示例。
这个技术栈的总成本,通常可以控制在每月几百美元以内。但它所能实现的产出,却可能媲美一个5到10人的传统小型团队。这种极高的投入产出比,正是AI时代赋予一人公司的最大红利。
💰 三、 经济模型重构:从融资驱动到现金流驱动
%20拷贝-uecs.jpg)
一人公司的崛起,不仅是技术范式的革新,更深层次地,它代表了一种创业经济模型的根本性转变。传统的、以风险投资(VC)为核心的增长模式,正在被一种更具韧性、更可持续的现金流驱动模式所挑战。这种转变的核心在于成本结构的颠覆性变化。
3.1 成本结构革命:从重固定成本到订阅式弹性成本
传统创业模式在启动阶段面临着巨大的固定成本压力。这些成本通常包括:
人力成本:创始团队成员的早期薪资或生活补贴,是最大的一笔开销。
办公成本:租赁办公室、购置办公设备等。
基础设施成本:自建服务器、购买昂贵的商业软件授权等。
这些高昂的固定成本,使得“先融资、后启动”成为了大多数创业公司的唯一选择。公司必须在产品尚未得到市场验证之前,就背负上沉重的财务负担,这极大地增加了失败的风险和创始人的压力。
而一人公司,则受益于技术发展,将成本结构彻底“弹性化”和“订阅化”。
零固定人力成本。在验证商业模式阶段,创始人是唯一的“员工”,不产生薪资成本。所有的人力需求,都通过按需付费的方式解决,例如按项目雇佣自由职业者,或按小时购买咨询服务。
近乎零的物理空间成本。远程工作的普及,使得办公室不再是必需品。一台笔记本电脑和一个稳定的网络连接,就是一人公司的全部“固定资产”。
按用量付费的技术设施。这是最关键的变革。云计算(AWS, Google Cloud)、SaaS工具和AI服务,普遍采用订阅制或按用量计费(Pay-as-you-go)的模式。这意味着创业者无需在初期投入巨资购买软硬件,而是可以根据业务的实际使用量,支付极低的启动成本。
根据《2024年全球一人公司行业和投资生态观察》的数据,高达90%的一人公司创业者,其启动资金低于500美元。这笔钱,可能仅仅是几个关键SaaS工具的首月订阅费。这种“手机套餐”式的成本模型,赋予了一人公司前所未有的灵活性。在业务量少时,成本极低;随着业务增长,成本才会相应增加。这种成本与收入的高度正相关性,使得企业能够始终保持健康的财务状况。
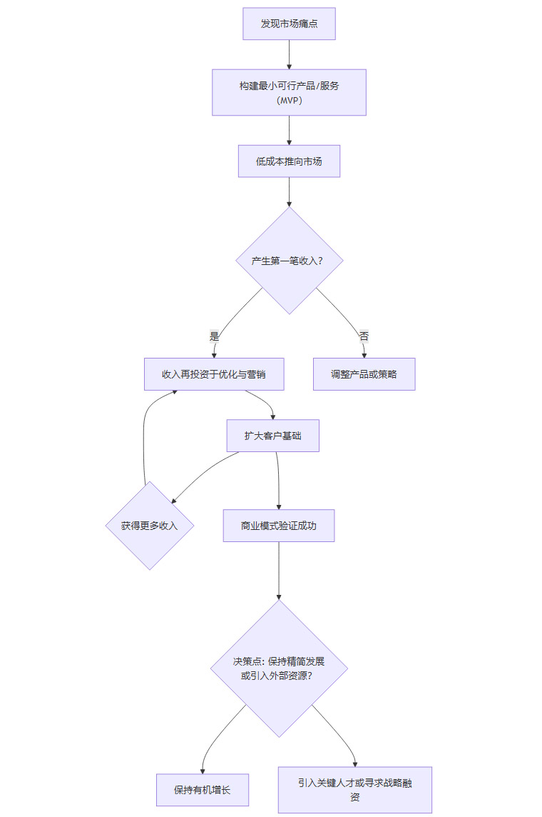
3.2 增长飞轮:现金流驱动的正向循环
由于摆脱了高固定成本的束缚,一人公司得以采用一种更为稳健的增长策略,即现金流驱动。其核心逻辑是构建一个能够自我维持并不断放大的正向循环。
我们可以用一个流程图来清晰地展示这个模型。

这个流程的核心优势在于:
快速验证:从发现痛点到产生收入的周期极短,能够快速判断一个商业想法是否具有市场价值。
风险可控:由于初始投入极低,即使MVP失败,损失也微乎其微。创始人可以快速转向,尝试新的方向,极大地提高了试错效率。
可持续性:企业从第一天起就以盈利为目标。正向的现金流是企业生存和发展的血液,使其不必依赖外部输血(融资),从而保持了战略上的独立性和自主性。
健康的增长节奏:增长的速度由市场和现金流决定,而非由投资人的期望决定。这使得创始人可以更加专注于产品价值和客户满意度,避免了“烧钱换增长”的陷阱。
3.3 政策与生态的催化作用
一人公司模式的兴起,也得到了政策层面和产业生态的积极响应,这进一步加速了其发展。
政府专项支持:全球多个创新中心城市,已经开始意识到OPC(一人公司)作为一种新型经济活力的重要性。例如,上海临港、张江AI小镇、北京中关村等地,都相继出台了针对OPC的专项扶持政策。这些政策通常包括:
“零租金”创业空间:提供免费或极低租金的共享办公工位。
算力补贴:为从事AI相关业务的一人公司提供免费的计算资源。
创业启动资金:提供小额的无息或低息贷款。
简化注册流程:为一人公司的注册和税务处理提供便利。
成熟的社群生态:孤独感和信息不对称,是一人创业者面临的主要挑战。为此,大量垂直和综合性的创始人社群应运而生。例如,国内的SoloNest、海外的Indie Hackers等。这些社群扮演着多重角色:
情感支持网络:提供一个可以交流困惑、分享焦虑、互相打气的平台。
知识与经验共享中心:成员之间可以分享最新的工具、有效的增长策略和踩过的坑。
资源对接平台:在社群内可以方便地找到潜在的合作伙伴、外包服务提供商,甚至是第一批种子用户。
政策的扶持降低了创业的硬性成本,而社群的繁荣则降低了软性的信息成本和心理成本。这两股力量的结合,为一人公司的规模化爆发创造了前所未有的有利环境。
🏢 四、 组织逻辑颠覆:从科层制到动态网络
一人公司的兴起,其影响远不止于创业领域。它实际上是对工业时代以来建立的、以科层制(Hierarchy)为基础的传统组织理论的一次根本性挑战。当个体借助AI能够完成过去需要一个团队甚至一个部门才能完成的工作时,我们必须重新思考“公司”存在的意义和形态。
4.1 传统组织逻辑的瓦解
传统公司的组织逻辑,建立在三个基本假设之上。
个人能力的有限性:一个人无法掌握所有必需的技能,也无法完成所有的工作。因此,需要招募不同的人,进行专业化分工。
分工带来的协调成本:分工之后,需要有人来协调不同岗位、不同部门之间的工作,确保目标一致。这催生了管理层级。
信息传递的层级性:信息和决策通常自上而下传递,执行结果自下而上反馈。这种金字塔结构在信息时代之前是相对高效的。
然而,AI正在从根本上动摇这三个假设。
AI削弱了专业化分工的必要性。一个创始人可以通过与不同领域的AI Agent对话,快速获取法律、财务、市场营销等专业知识,并完成相关任务。专业技能的边界变得模糊。
AI自动化了大量的协调工作。项目管理工具、自动化流程平台和AI Agent可以自动处理任务分配、进度跟踪、信息同步等协调性任务,使得“中层管理者”的传统职能被大大削弱。
AI实现了信息的扁平化与即时性。所有的数据和工作进展都可以实时呈现在一个统一的仪表盘上,创始人可以直接洞察业务的每一个细节,决策的链路被极大地缩短。
当传统组织赖以存在的基础被动摇时,一种新的组织形态便呼之欲出。
4.2 新型组织形态:核心-卫星模型
未来的组织,将不再是固化的金字塔,而更像一个以创始人为核心、由AI和外部协作者构成的动态网络,或者称之为**“核心-卫星模型”(Core-Satellite Model)**。

这个模型具有以下几个显著特征。
强核心,轻实体:组织的核心是创始人的战略决策能力和系统编排能力。而组织的“实体”部分,即执行层,则是轻量化、弹性化和可插拔的。
按需组装:组织的规模和能力,可以根据业务需求动态调整。在项目启动初期,可能只有创始人和几个AI Agent。当需要进行一次大规模营销活动时,可以临时“挂载”一个外部营销团队。项目结束后,这个连接可以随时“卸载”。
结果导向:与外部协作者的关系,不再是传统的雇佣关系,而是基于项目和结果的合作关系。这使得组织的效率评估变得非常直接,即投入的资源是否带来了预期的产出。
麦肯锡在其2025年的报告《The Agentic Organization》中也描绘了类似的未来图景。报告预测,一个典型的未来团队,可能只包含2-5名核心人类成员,但他们却能同时管理和协作50-100个AI智能体,共同完成从客户获取到财务结算的完整业务流程。这种人机协同的效率,将远超现有的组织模式。
4.3 与联合创始人模式的再权衡
在新的组织逻辑下,我们对“联合创始人”这一角色的认知也需要进行调整。它不再是创业的“必需品”,而更像是一种“可选项”或“奢侈品”。
这并不意味着联合创始人模式已经过时。对于那些需要深度技术突破、复杂资源整合的“硬核”创业项目,一个优势互补的创始团队依然至关重要。
然而,一人公司提供了一条全新的、同样可行的路径。创始人可以利用自己100%的股权,在公司发展到一定阶段后,以极具竞争力的条件(例如,提供比市场标准更高的股权激励),吸引那些已经被市场证明了能力的顶尖人才,作为“后期合伙人”加入。这条路径,避免了早期“赌人”的巨大不确定性,让合作建立在更坚实的业务基础之上。
🛡️ 五、 护城河与风险:超级个体的生存法则
%20拷贝-fwwi.jpg)
一人公司模式虽然极大地降低了创业门槛,但这并不意味着成功变得唾手可得。恰恰相反,当越来越多的个体涌入这个赛道时,竞争的维度也发生了变化。构建可持续的竞争优势,即“护城河”,以及有效管理随之而来的新型风险,成为一人公司能否长期存活的关键。
5.1 护城河的重构:从技能堆叠到系统化能力
在传统观念中,个体的护城河往往被理解为掌握某项稀缺的专业技能,例如顶尖的编程能力或卓越的设计才华。然而,在AI时代,单一的执行技能正面临被快速复制或替代的风险。一个AI模型可能在几秒钟内写出质量尚可的代码,或生成足够吸引人的图片。因此,一人公司的护城河,不再是孤立的技能点,而是一个难以被轻易复制的系统化能力。
这个系统由四个相互关联的模块构成。
精准的选题能力(Niche Selection)
这是所有成功一人公司的起点。它要求创始人具备深刻的行业洞察力,能够在一个看似饱和的市场中,找到一个被主流玩家忽视的、足够小众但痛点足够强烈的垂直领域。成功的选题,本质上是在竞争开始前就选择了一个最有利的战场。这需要持续的市场观察、用户访谈和对自身优势的清醒认知。高效的分发能力(Distribution)
再好的产品,如果不能触达目标用户,也毫无价值。分发能力,即低成本、可持续的获客能力,是一人公司的生命线。这可能表现为:内容驱动:通过高质量的博客、视频或社交媒体内容,建立个人品牌和信任,吸引自然流量。
社群驱动:在一个垂直社群中建立影响力,成为意见领袖,从而转化用户。
产品驱动:通过打造具有病毒式传播潜力的工具或功能,实现用户自增长。
SEO驱动:深入研究搜索引擎优化,在特定关键词上获得高排名。
分发渠道的建立,是一个需要长期耕耘的复利过程,它构成了难以被竞争对手用金钱快速砸开的壁垒。
可复制的交付能力(Scalable Delivery)
一人公司的瓶颈,往往在于创始人的时间。因此,必须将交付的产品或服务“产品化”,使其能够以标准化的、可复制的方式进行交付,从而摆脱按时收费的线性增长模式。SaaS产品:将解决方案软件化,实现近乎零边际成本的交付。
数字产品:将知识和经验打包成在线课程、电子书、模板等,一次创作,多次销售。
产品化服务(Productized Service):将咨询或服务流程标准化,提供固定价格、固定范围的套餐。例如,“2周内完成的网站SEO诊断报告”。
交付的可复制性,决定了一人公司收入规模的天花板。
快速的迭代能力(Rapid Iteration)
市场和技术在不断变化,一人公司最大的优势之一就是其决策链路短,能够快速响应变化。这种迭代能力体现在:快速响应用户反馈,持续优化产品。
快速学习和应用新技术,不断优化内部工作流。
快速调整商业模式,适应市场竞争格局的变化。
迭代速度,是在动态竞争中保持领先地位的核心。
这四项能力共同构成了一个飞轮,相互促进,形成正向循环,从而构建起一人公司真正的、可持续的护城河。
5.2 主要风险与约束:硬币的另一面
享受高度自由和灵活性的同时,一人公司的创始人也必须直面一系列独特的风险和挑战。忽视这些问题,很可能会导致项目的快速失败。
5.2.1 心理与精力约束
决策孤独与高压:所有的决策都需要创始人独自做出,没有可以商量和分担责任的伙伴。尤其是在面临重大抉择或遭遇挫折时,这种心理压力是巨大的。缺乏外部视角的校验,也容易导致决策偏误。
精力过载与倦怠:一人公司的工作与生活界限非常模糊,创始人很容易陷入“7x24小时”的工作状态。由于所有事情都与自己直接相关,责任感会驱使人不断工作,长期以往极易导致职业倦怠(Burnout)。
自律的绝对要求:没有了外部的监督和约束,拖延、分心等问题会被无限放大。一人公司的成败,直接取决于创始人的自我管理能力。
应对策略:主动寻求外部支持网络。积极参与创始人社群、寻找一位经验丰富的导师(Mentor)、定期与同行交流,都是缓解孤独、获取反馈的有效方式。同时,必须强制设定工作边界,建立严格的作息和休息制度,将自我关怀视为业务运营的一部分。
5.2.2 运营与质量约束
“万事通”陷阱:创始人容易陷入“什么都自己做”的误区,试图成为所有领域的专家。这不仅效率低下,而且会导致在关键领域投入不足,最终产出平庸。
质量控制的挑战:当大量工作依赖AI或外部协作者时,如何保证最终交付物的一致性和高质量成为一个难题。AI可能会产生事实性错误或带有偏见的内容,而外部协作者的水平也参差不齐。
单点故障风险(Single Point of Failure):整个公司完全依赖于创始人一人。一旦创始人生病、休假或遇到意外,整个业务可能会陷入停滞。
应对策略:建立清晰的“不做清单”(Not-to-do List),聚焦于自己最核心的、能创造最大价值的工作。对于非核心任务,要果断地利用AI自动化或外包。建立标准化的操作流程(SOP)和质量验收清单,对所有产出进行严格审核。逐步将业务流程文档化、系统化,培养备用方案,以降低对个人不可替代性的依赖。
5.2.3 合规与安全约束
法律与税务合规:一人公司同样是商业实体,必须遵守当地的公司法、税法、劳动法等。数据隐私(如GDPR)、内容版权、用户协议等都是极易被忽视但后果严重的雷区。
信息安全:随着越来越多的业务数据和流程上云,账户安全、数据备份、防止信息泄露等成为至关重要的问题。
AI伦理与版权:使用AI生成内容和代码,需要关注其潜在的版权归属问题和伦理风险,避免无意中侵犯他人权益。
应对策略:从第一天起就建立合规意识。在必要时,聘请专业的会计师和律师进行咨询。使用密码管理器、开启双因素认证、定期备份关键数据。关注AI领域的法律法规进展,优先使用那些对数据来源和版权问题有明确政策的AI服务。
5.3 适用领域画像:寻找最佳实践区
尽管一人公司模式具有广泛的吸引力,但它并非适用于所有行业。其优势能否最大化发挥,与业务本身的特性密切相关。最适合一人公司的领域,通常具备以下一个或多个特征。
高度数字化:产品或服务的交付可以完全在线上完成,无需物理交互。
知识密集型:核心价值在于创始人的专业知识、经验或创造力。
可远程交付:不受地理位置限制,可以服务全球客户。
轻资产运营:不需要大量的固定资产投入。
基于这些特征,以下领域成为一人公司的“最佳实践区”。
与之相对,那些重资产、强线下、重供应链、受严格监管的行业,如制造业、餐饮、建筑、金融等,仍然更依赖传统组织的规模效应和资源整合能力。
🚀 六、 实践路径:从周末MVP到可收费闭环
理论的探讨最终需要落脚于实践。对于那些跃跃欲试的潜在创业者来说,与其无休止地等待“完美的想法”或“合适的合伙人”,不如立即动手,用一个最小化的行动闭环来开启一人公司的探索之旅。
6.1 启动原则:小处着手,快速验证
一人公司启动的核心原则是最小可行产品/服务(Minimum Viable Product/Service)。其目标不是打造一个功能齐全的完美产品,而是在最短的时间内,用最低的成本,验证一个最核心的假设,“是否有人愿意为我的解决方案付费?”
这个过程可以被拆解为四个步骤。
锁定一个你熟悉的痛点:从你自身的工作、生活或兴趣中,寻找一个你深刻理解、且有能力解决的问题。服务一个你了解的群体,能让你更容易地找到他们,并用他们的语言进行沟通。
构建一个“足够好”的解决方案:利用无代码工具、AI应用或简单的脚本,快速搭建一个能够解决核心问题的原型。不要追求功能的复杂性,而要聚焦于价值的清晰度。
找到你的第一批“天使用户”:在你熟悉的社交媒体、垂直论坛或线下社群中,找到10个可能对你的解决方案感兴趣的人。直接与他们沟通,向他们展示你的原型,并询问他们是否愿意为此付费。
完成一次收费闭环:哪怕只是一笔很小的金额,成功完成从“展示价值 -> 用户付费 -> 交付产品/服务”的整个流程。这次闭环的意义,远大于获得多少收入,它证明了你的方向具有初步的可行性。
6.2 工具链应用:用AI跑通第一个闭环
在实践这个闭环的过程中,AI工具链可以极大地提升效率。
需求确认:使用AI搜索引擎(如Perplexity)进行市场调研,使用AI工具分析社交媒体上的用户讨论,快速洞察用户痛点。
原型开发:使用GPT-4或Claude生成核心功能的代码片段;使用Midjourney或Framer AI生成产品界面的原型图;使用无代码平台(如Bubble)将功能快速组合起来。
内容生产:使用AI撰写产品介绍页面(Landing Page)的文案、社交媒体的宣传帖子、给潜在用户的第一封邮件。
流程自动化:使用Tally或Typeform制作一个简单的预订或付款表单,然后用Make或Zapier将其与收款工具(如Stripe)和你的邮箱连接起来,实现用户付款后的自动确认。
整个过程,完全可以在一个周末内完成。其核心不在于技术的精湛,而在于行动的果决。
结论
我们正站在一个组织形态和个体价值实现方式发生剧烈变革的时代。AI技术的发展,正以前所未有的力量,将创造价值的权力,从庞大的组织下放到每一个具备系统化思维的个体手中。“一人公司”的浪潮,并非是对传统公司的全盘否定,而是为其提供了一个极具活力的补充和参照。它展示了一种可能性,即个体可以不依附于任何组织,构建起属于自己的、可持续的商业生态。
这条道路充满了挑战,它要求创始人具备极高的综合素养,既是战略家,也是产品经理,更是自己唯一的员工。它考验的不仅是专业技能,更是心智的成熟与坚韧。然而,对于那些渴望将自己的想法付诸实践、掌握自己职业命运的人来说,这无疑是一个前所未有的、激动人心的机会。
正如文章开头所言,创业的默认剧本正在被改写。旧的地图已不再适用,新的大陆正在浮现。对于每一个身处其中的技术从业者而言,与其在岸边观望,不如亲自下水,用一次最小的实践,去探索属于自己的航路。
📢💻 【省心锐评】
AI正将个体从组织的螺丝钉,解放为可独立运转的“微型公司”。这不仅是创业门槛的降低,更是对个人能力栈的终极要求,未来属于那些懂得如何驾驭AI、编排资源的系统思考者。

评论