【摘要】对比分析ChatGPT Atlas与Perplexity Comet两款AI浏览器。从产品架构、模型支持、智能体能力到隐私安全,为不同工作流提供深度技术选型参考。
引言
浏览器,作为用户与Web交互的核心界面,其架构范式正经历着继静态页面、动态应用之后的第三次重大变革。这一次,驱动力源自生成式AI。传统的浏览器核心任务是“请求-渲染”,而新一代AI浏览器则试图重塑这一流程,将上下文感知、推理生成与自动化执行深度集成到用户与信息的每一个触点。
在这一新兴赛道中,OpenAI的ChatGPT Atlas与Perplexity AI的Comet是两个极具代表性的产品。它们并非简单地为浏览器增加一个AI侧边栏,而是从底层逻辑出发,探索两种截然不同的产品哲学。Atlas致力于将ChatGPT的生成与执行能力原生化,打造一个以AI对话为中心的极简交互环境。Comet则将其强大的溯源式检索引擎浏览器化,构建一个以信息获取与整合为核心的研究型工作站。
本文将从技术架构、核心能力、工作流适配等多个维度,对二者进行拆解与横向评测,旨在为技术人员、研究者及高阶办公用户提供一个清晰的选型框架。
💡 一、产品定位与架构分野
%20拷贝-whrb.jpg)
两款产品的顶层设计差异,决定了其技术栈与用户体验的根本不同。
1.1 ChatGPT Atlas:原生AI交互的极简主义实现
Atlas的定位非常纯粹,即**“ChatGPT-Native Browser”**。它的设计哲学是减法,剔除传统浏览器的冗余功能,将所有交互收敛至以ChatGPT为核心的对话流。
1.1.1 架构核心
Atlas可以被理解为一个高度优化的ChatGPT服务的“瘦客户端”。其核心架构围绕以下几点构建:
深度上下文注入:浏览器的主要职责之一,是高效、准确地捕获当前页面的DOM(文档对象模型)结构、文本内容、用户交互状态,并将其序列化为可供大模型理解的上下文信息。
原生Agent执行环境:为实现“代理模式”(Agent Mode),Atlas内置了一个安全沙箱环境,允许AI模型生成的指令(如JavaScript片段)在当前页面执行,从而实现跨页面导航、表单填充等自动化操作。
极简UI渲染层:界面上,Atlas剥离了书签栏、扩展管理等复杂组件,新标签页直接指向对话框。这是一种交互模式的颠覆,它假设用户的主要意图不再是“访问一个URL”,而是“解决一个问题”。
1.1.2 设计取向
这种设计的本质,是将浏览器从一个信息“展示器”转变为一个任务“执行器”。用户与浏览器的关系,从“人-机-网页”的三角关系,简化为“人-AI”的直接对话,网页则成为AI执行任务的客体。
1.2 Perplexity Comet:多模态检索能力的浏览器化延伸
Comet的定位是**“Answer Engine in a Browser Shell”**。它继承并扩展了Perplexity作为答案引擎的核心能力,强调信息的准确性、可溯源性与多维整合。
1.2.1 架构核心
Comet的架构更像一个**“超级App”**,它在标准浏览器内核(如Chromium)之上,构建了一个强大的信息处理与整合层。
集成式RAG管道:Comet的核心是其成熟的**检索增强生成(Retrieval-Augmented Generation, RAG)**管道。当用户发起查询时,系统会并行向多个信息源(搜索引擎、学术数据库、API等)发起检索,对结果进行实时分析、去重、排序,并将最相关的片段作为上下文喂给大模型,最终生成附带引用来源的答案。
多模型调度层:与Atlas的单一模型依赖不同,Comet内置了一个模型调度(Model Routing)层。它允许用户(在付费订阅后)根据任务类型在不同的LLM(如GPT系列、Claude系列、Gemini)之间切换,甚至系统可以自动选择最优模型。
功能丰富的UI框架:Comet保留了传统浏览器的多数功能,并在此基础上增加了AI相关的UI组件,如侧边栏、知识库(Collections)、焦点模式切换等。它更倾向于增强而非取代用户的现有浏览习惯。
1.2.2 设计取向
Comet的设计目标是成为一个高效的研究与学习工具。它承认信息的复杂性与不确定性,因此将过程透明化(展示引用来源)和工具多样化(提供多模型选择)作为核心产品价值。
1.3 核心架构对比
为了更直观地展示二者的架构差异,我们可以用下表进行总结:
💡 二、平台兼容性与生态壁垒
平台支持是决定用户能否接触到产品的第一个,也是最刚性的门槛。
2.1 平台支持现状
ChatGPT Atlas:目前仅支持macOS。这一决策可能基于多种考量,如苹果生态用户对新技术的接受度更高、开发资源聚焦、以及macOS提供的原生API更利于实现某些高级功能。但这无疑将庞大的Windows用户群体排除在外,构成了其推广初期的最大障碍。
Perplexity Comet:支持Windows与macOS双平台。这使其具备了更广泛的用户基础,尤其是在企业办公环境中,Windows系统仍占据主导地位。跨平台能力是Comet在市场覆盖面上的一个显著优势。
2.2 生态位分析
平台的选择也反映了二者的生态策略。
Atlas的策略是深度绑定苹果生态与OpenAI生态。它希望成为macOS上体验ChatGPT原生能力的最佳入口,通过极致的软硬件结合与生态内聚力吸引核心用户。这是一种**“高筑墙”**的策略。
Comet的策略是广泛兼容,成为跨平台的AI信息中枢。它不依赖于特定操作系统或单一AI模型,致力于成为一个开放的、连接各种信息源与AI能力的枢Git。这是一种**“广积粮”**的策略。
💡 三、核心AI引擎:封闭生态与开放平台的对决
%20拷贝-exun.jpg)
AI浏览器的“大脑”是其背后的大语言模型。Atlas和Comet在此选择了两条截然不同的技术路线。
3.1 模型支持的差异
Atlas:单一模型,深度优化
Atlas仅使用OpenAI自家的模型,主要是GPT-4及后续版本。这种模式的优势在于:体验一致性:所有功能的表现都基于同一套模型架构,用户预期稳定。
深度集成:可以针对自家模型的特性进行端到端的优化,例如为“代理模式”专门微调模型,使其更好地理解和生成网页操作指令。
快速迭代:OpenAI的最新模型能力可以最快速度在Atlas上落地。
然而,其弊端也同样明显,即技术栈锁定和单点风险。用户完全依赖OpenAI的模型能力,无法从其他模型的优势(如Claude在长文本处理上的特长)中获益。
Comet:多模型切换,灵活应变
Comet则提供了一个开放的模型平台。付费用户可以在Perplexity自研模型、GPT系列、Claude系列、Gemini等多个业界顶尖模型之间自由切换。这种模式的价值体现在:任务最优匹配:用户可以根据具体任务选择最合适的模型。例如,进行创意写作时切换到Claude,需要多模态理解时使用Gemini。
结果交叉验证:对于复杂或重要的查询,用户可以通过切换模型来对答案进行交叉验证,降低单一模型“幻觉”带来的风险。
技术风险分散:不依赖于任何一家模型供应商,保持了技术选型上的主动权。
其挑战在于维持体验的一致性和管理多模型API的复杂性。不同模型的输出格式、响应速度、能力边界均有差异,需要Comet在产品层面做大量的适配与平滑处理。
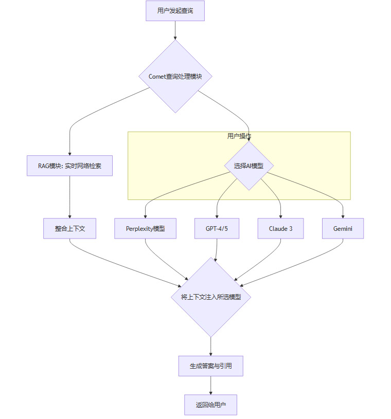
3.2 模型切换的工作流
Comet的多模型切换机制,可以通过以下流程图来理解:

这个工作流清晰地展示了Comet如何将用户选择与后端RAG管道结合,实现灵活而强大的信息生成能力。
💡 四、网页内助手(In-Context Assistant)实现机制
两款浏览器都具备在任意网页上呼出AI助手,并基于当前页面内容进行交互的核心功能。其技术实现虽有共通之处,但侧重点不同。
4.1 上下文获取与处理
当用户在某个页面上激活AI侧边栏时,浏览器需要执行以下步骤来构建上下文:
DOM快照与序列化:浏览器首先会抓取当前页面的DOM树。为了效率和准确性,通常不会发送整个HTML源码,而是会进行“净化”处理,比如去除不必要的脚本、样式,提取核心文本内容和结构化数据(如表格、列表)。这个过程类似于“阅读模式”的预处理。
文本分块(Chunking):由于大模型存在上下文窗口(Context Window)的限制,过长的网页内容需要被切分成多个有意义的文本块。
向量化与索引(可选):对于非常长的文档,一些高级实现可能会在本地对文本块进行向量化,构建一个临时的小型向量索引。当用户提问时,先通过相似度搜索找到最相关的文本块,再将其注入模型,这被称为**“页内RAG”**。
元数据附加:除了页面内容,还会附加一些元数据,如页面URL、标题、访问时间等,为模型提供更丰富的背景信息。
Atlas和Comet都实现了上述基础流程。它们的差异可能在于DOM解析的精细度、文本分块的策略以及是否在本地进行更复杂的预处理。
4.2 交互模式对比
Atlas的交互更侧重于生成与改写。例如,总结当前文章、润色选中的段落、基于页面内容写一封邮件。它的提示工程(Prompt Engineering)可能更偏向于遵循指令、进行内容创作。
Comet的交互更侧重于提问与澄清。例如,“这篇文章的主要论点是什么,并给出支持这些论点的数据来源?”“解释一下页面中提到的‘XXX’技术概念”。它的后端会利用其强大的RAG能力,可能结合页面内容和实时网络信息来回答问题。
💡 五、信息检索范式:直达答案 vs. 溯源整合
%20拷贝-obwl.jpg)
当作为搜索引擎使用时,二者的差异体现得最为淋漓尽致。
5.1 Comet的溯源式检索
Comet的搜索体验是其核心竞争力。它并非简单地返回一个由AI生成的答案,而是提供一个包含以下元素的**“答案包”**:
直接答案:由AI整合信息后生成的简洁回答。
引用来源:答案中的每一句话或关键信息点,都会明确标注其来源是哪个网页或文档,并提供可点击的链接。
相关问题:AI会预测用户可能追问的问题,并预先生成答案。
多媒体整合:如果适用,结果中会包含相关的图片、视频等。
这种**“答案即研究报告”**的模式,极大地提升了信息的可信度和透明度,特别适用于学术研究、行业分析、深度报道等对信息准确性要求极高的场景。
5.2 Atlas的过滤式检索
Atlas的搜索体验更像是一个增强版的ChatGPT对话。用户输入查询后,直接获得ChatGPT生成的答案。虽然答案质量很高,但默认情况下缺乏直接的、细粒度的引用来源。
为了弥补这一点,Atlas提供了过滤器(Filters)功能,允许用户将搜索范围限定在“网页”、“图片”、“视频”、“新闻”等特定类别。这在一定程度上提升了搜索的精准度,但其本质仍是“AI先行”,即先由AI生成答案,再由用户根据需要去寻找原始信息。
💡 六、智能体(Agent)能力:自动化工作流的两种路径
智能体(Agent)是AI浏览器区别于传统浏览器的关键能力,它让AI从“说”进化到“做”。
6.1 Atlas的“代理模式”:面向过程的自动化
Atlas的“代理模式”(Agent Mode)是其最具前瞻性的功能之一。它旨在实现跨网页的、多步骤的任务自动化。
6.1.1 技术实现推测
其技术核心可能是一个**“观察-思考-行动”(Observe-Think-Act)**的循环:
观察 (Observe):AI Agent通过访问DOM来“看到”当前网页的内容和可交互元素(按钮、输入框、链接等)。
思考 (Think):基于用户的最终目标(如“预订一张明天去上海的机票”),以及当前的观察结果,大模型会进行任务拆解,生成下一步应该执行的具体操作(如“在出发地输入框填入‘北京’”、“点击搜索按钮”)。
行动 (Act):Atlas的执行环境会将模型生成的指令(如
document.querySelector('#departure').value = '北京';)在页面的沙箱中执行,完成操作。循环:完成一次行动后,Agent会重新观察页面变化,进入下一个循环,直到任务完成。
6.1.2 优势与挑战
Atlas Agent的优势在于其通用性。理论上,它可以学习并执行任何在浏览器中可以完成的任务。然而,挑战也巨大:
稳定性:现代网页的结构复杂且动态变化,Agent需要极强的鲁棒性来应对各种异常情况。
安全性:赋予AI直接操作网页的权限,带来了巨大的安全风险。如何防止Agent被恶意指令利用,进行数据窃取或破坏性操作,是一个核心难题。
效率:多步推理和执行的链条可能很长,导致任务执行耗时较多。
6.2 Comet的代理能力:面向任务的集成
Comet同样强调代理能力,但其实现路径更为务实和聚焦。它目前更侧重于通过API集成和特定任务优化来实现自动化。
6.2.1 实现方式
API联动:通过授权,Comet可以直接调用Google等服务的API。例如,当用户说“查找我下周关于项目A的会议”,Comet不是去模拟人操作网页版日历,而是直接向Google Calendar API发送一个结构化的查询请求,然后解析返回的JSON数据。这种方式更稳定、更高效、更安全。
特定任务模型:对于“在视频中找到某人说某句话的时间点”这类任务,Comet可能训练了专门的小模型或设计了特定的处理流程,结合语音识别(ASR)和文本搜索技术来完成,而非依赖通用的大模型进行端到端推理。
6.2.2 优势与局限
Comet Agent的优势在于可靠性和实用性。它所提供的功能都是经过充分优化、能够稳定运行的。局限性在于其通用性不足,它只能完成那些已经被预设好集成或优化过的任务,无法像Atlas那样处理任意开放式的网页操作指令。
6.3 技术实现与安全考量
💡 七、用户体验与定制化策略
%20拷贝.jpg)
UI/UX的设计哲学直接影响用户的工作效率和使用意愿。
7.1 UI/UX设计哲学
Atlas:沉浸式与专注
Atlas的界面设计服务于其“AI原生”的理念。默认隐藏所有非必要元素,让用户的注意力完全集中在与AI的对话和当前浏览的内容上。这种设计对于需要长时间专注进行内容创作或代码编写的用户非常有吸引力。但对于习惯了多标签、多扩展的“电力用户”(Power User)来说,可能会感到功能受限。Comet:功能性与效率
Comet的界面则更像一个功能增强的传统浏览器。它提供了丰富的工具和选项,如知识库管理、焦点模式(只看回答、与网页并排等)、搜索范围限定等。这种设计赋予了用户更高的控制权,允许他们根据自己的工作流来组织信息和定制界面。但对于新用户来说,可能需要一定的学习时间来熟悉所有功能。
7.2 个性化与可定制性
Atlas的个性化主要体现在其**“浏览器记忆”**功能。它会通过学习用户的历史交互,来优化未来的回答和建议。可定制性方面则非常有限,例如,用户无法更改默认搜索引擎或主页。
Comet的可定制性要高得多。用户不仅可以管理和组织自己的知识库(Collections),还可以进行更多的界面和功能设置。与Google账户的联动本身也是一种深度的个性化体现。
💡 八、隐私与数据安全架构
在AI时代,数据隐私是用户最关心的问题之一。
8.1 Atlas的隐私控制粒度
OpenAI深知用户对数据隐私的担忧,因此在Atlas中提供了相对精细的控制选项:
可选的“浏览器记忆”:用户可以随时开启或关闭该功能,决定是否允许浏览器学习自己的使用习惯。
页面级AI禁用:对于银行网站、后台管理等敏感页面,用户可以一键将ChatGPT助手隐藏,防止任何潜在的数据交互。
明确的数据策略:OpenAI声称,默认情况下用户的浏览数据不会被用于训练其模型。
这种**“用户授权”**的模式,将数据控制权交还给了用户。
8.2 Comet的数据处理策略
Comet同样非常重视隐私,其策略更偏向于技术架构层面的保障:
本地优先存储:用户的知识库等数据会优先存储在本地设备上,只有在需要同步时才加密传输到云端。
最小化数据请求:在与第三方服务(如Google)交互时,遵循最小权限原则,只请求完成任务所必需的数据。
透明的引用来源:其溯源机制本身也是一种隐私保护,因为它让用户清楚地知道信息来自何处,而不是一个无法解释的“黑盒”。
💡 九、成本模型与商业化路径
%20拷贝.jpg)
两款产品均采用**“免费+增值”**的Freemium模式。
9.1 免费与付费功能划分
免费版:两者都提供基础的AI浏览器功能,包括网页内助手、基础搜索等,足以满足普通用户的日常需求。
付费版(订阅):
Atlas的付费点可能与ChatGPT Plus绑定,高级功能如**“代理模式”**、使用最先进的模型(如GPT-5)、更快的响应速度等需要订阅。
Comet的付费订阅(Perplexity Pro)则主要解锁多模型切换能力、更多的Pro Search(深度搜索)次数、文件上传分析等高级研究功能。
9.2 订阅价值分析
订阅Atlas (ChatGPT Plus) 的价值在于获得最前沿的AI执行能力和模型性能。其目标用户是那些希望将AI作为生产力工具,深度融入工作流以实现自动化的专业人士。
订阅Comet (Perplexity Pro) 的价值在于获得无限制的、高质量的信息研究能力。其目标用户是研究人员、分析师、学生等需要频繁进行信息收集、验证和整合的知识工作者。
💡 十、选型框架与工作流适配建议
综合以上分析,我们可以为不同需求的用户提供一个清晰的选型建议。
10.1 用户画像与场景匹配
10.2 A/B测试与评估方法
如果你仍不确定,最好的方法是进行一次并行的A/B测试。
定义一个真实的工作任务:例如,“调研‘RAG技术’的最新进展,并撰写一份500字的内部技术分享摘要”。
设定评估指标:
时间成本:完成整个任务所花费的总时间。
信息质量:答案的准确性、引用的可靠性、内容的全面性。
操作效率:完成任务所需的点击、输入次数,以及过程的流畅度。
最终产出:评估最终生成的摘要稿件的质量。
分别在Atlas和Comet上执行该任务:严格记录每个环节的表现。
复盘与决策:根据评估指标,判断哪款浏览器在你的特定工作流中时间收益点更高,然后决定将其作为主力工具。
结论
ChatGPT Atlas和Perplexity Comet并非简单的同质化竞争产品,它们代表了AI浏览器演进的两个不同方向。
Atlas是一场关于“交互革命”的实验。它赌的是,未来的用户将更倾向于通过与一个无所不能的AI代理对话来完成任务,而传统的网页浏览将退居次位。它追求的是执行的深度与自动化。对于身处苹果生态、且工作流高度依赖网页操作自动化的用户,Atlas提供了一个窥见未来的窗口。
Comet则是一次“信息工具”的精进。它承认现有工作流的价值,致力于用AI技术将其打磨到极致。它追求的是检索的广度与信息的精度。对于所有需要严谨、高效、透明地获取和处理信息的知识工作者,Comet提供了一个当下就已非常成熟和强大的解决方案。
目前,两者都处于高速迭代中。短期内,将它们作为“第二浏览器”并行使用,各取所长,或许是最大化生产力的最佳策略。最终的选择,将取决于你的工作流更偏向于**“让AI替我做事”,还是“让AI助我思考”**。
📢💻 【省心锐评】
Atlas是面向未来的“AI执行官”,强在自动化但有平台限制。Comet是当下的“全能研究员”,胜在溯源检索与跨平台。前者适合流程驱动的任务,后者适合知识驱动的工作。

评论