【摘要】AI正加速融入心理咨询,显著提升服务效率。但其应用必须审慎处理数据隐私、算法偏见及输出不可靠性等核心风险,通过建立严谨的治理框架与分级应用策略,确保技术在人类专家监督下,安全、负责任地发挥辅助作用。
引言
人工智能(AI)技术正以前所未有的速度渗透进心理学领域。它为心理健康服务的效率和普及性带来了革命性的变革。然而,心理学是一门以共情、信任与治疗联盟为核心的人文科学。它对人与人之间情感理解和信任基础的依赖,使得AI的应用面临着独特的机遇,也伴随着严峻的伦理、法律和实践挑战。
我们正站在一个十字路口。一边是技术驱动的效率飞跃,另一边是人性关怀的深刻传承。如何在这两者之间找到平衡,让AI成为心理学的强大增益工具,而非新的风险源,是整个行业必须回答的问题。这篇文章将深入探讨AI进入心理咨询的全景,从其应用的必然性,到具体的价值、风险,再到可操作的治理框架与落地路线图。
🧭 一、无法回避的浪潮:为何AI必然进入心理学
%20拷贝.jpg)
AI进入心理咨询领域并非偶然,而是多重现实压力与技术发展共同作用下的必然结果。供需失衡的矛盾,以及技术本身具备的独特优势,共同将AI推向了心理健康服务的前台。
1.1 持续加剧的供需矛盾
全球范围内的心理健康服务需求正在持续增长,而专业资源的供给却远远跟不上。这种失衡在青少年群体中表现得尤为突出。
爱丁堡大学发表在《英国精神病学杂志》上的一项研究,清晰地揭示了这一趋势。该研究追踪了1991年至2005年间在威尔士出生的儿童。结果发现,寻求专业心理服务的年轻人比例出现了惊人的增长。
这项数据有力地说明,在不到二十年的时间里,年轻一代对心理健康服务的需求已经急剧膨胀。研究负责人伊恩·凯勒赫教授指出,现有服务体系可能已无法满足当今年轻人的需求。更重要的是,与肿瘤科或心脏科等领域相比,儿童和青少年心理健康专科服务(CAMHS)领域的研究和循证评估远远不足。心理医生们迫切需要更有力的现代证据来指导治疗决策,而传统模式下的数据积累和分析效率显然难以应对这一挑战。
1.2 AI的现实吸引力
面对上述困境,AI技术展现出了传统服务模式难以比拟的优势,使其成为一个极具吸引力的解决方案。
规模化(Scalability)
传统的心理咨询高度依赖一对一的人工服务,服务能力受限于专业人员的数量和时间。AI工具,尤其是对话式AI或自动化评估系统,可以几乎零边际成本地服务海量用户,极大地扩展了服务的覆盖范围。即时性(Immediacy)
心理危机或情绪困扰的出现往往是突发且不分时段的。AI可以提供7x24小时的全天候支持,用户在需要时能立即获得初步的情绪疏导或信息指引,填补了专业人员非工作时间的空白。可及性(Accessibility)
对于生活在偏远地区、行动不便,或因“病耻感”而不敢寻求线下帮助的人群,基于AI的线上工具显著降低了求助门槛。用户可以在一个私密、方便的环境中获得初步支持,这对于早期干预至关重要。
正是这种供需的巨大缺口与AI在规模、速度和可及性上的独特优势,共同构成了AI进入心理学领域的强大推力。它不再是一个“是否要用”的选择题,而是一个“如何用好”的必答题。
💡 二、价值定位:从高重复性的“数字助理”开始
尽管AI的远景充满想象,但其在心理咨询领域的当前价值,首先体现在将专业人员从繁重、重复的非核心任务中解放出来。AI的角色定位,首先是一个强大的**“数字助理”**,而非“数字医生”。
2.1 聚焦行政与文书工作提效
心理学家的日常工作远不止与来访者交谈。大量的行政和文书工作占据了他们宝贵的时间和精力。AI正是在这些低风险、高重复性的任务上,展现出了最直接、最安全的价值。
根据美国心理学会(APA)的调查数据,已经在使用AI的心理学家,其主要用途高度集中在后台支持性工作上。
这些任务虽然琐碎,却至关重要。AI的介入,意味着心理学家可以将原本用于处理文书工作、应对保险公司繁琐流程的数小时时间,重新投入到他们最擅长、也最核心的工作中去。
2.2 最终目标:把时间还给人性化关怀
AI提效的最终目的,不是为了减少人力,而是为了优化人力资源的配置。心理咨询的核心价值,蕴含在那些AI难以企及的领域。
复杂的临床判断
这需要综合来访者的言语、非言语信息、个人史、社会文化背景等多维度因素,进行动态、整体的评估。建立治疗联盟
这是一种基于信任、尊重和真诚的深度人际关系,是治疗发生作用的基石。人性化关怀
在关键时刻给予来访者温暖、共情和支持,这种情感连接本身就具有疗愈作用。
通过将重复性工作交给AI,专业人员得以将更多心力聚焦于上述核心环节。这不仅没有削弱心理服务的人文色彩,反而通过技术手段,强化了人类专家在共情、理解与判断上的独特价值。美国心理学会首席执行官小亚瑟·C·埃文斯博士的观点一针见血,“利用安全且符合伦理的AI,可以提高心理学家的工作效率,使他们能接收更多病人,更好地为他们服务。”
📊 三、行业现状:拥抱与警惕并存的矛盾心态
%20拷贝.jpg)
随着AI技术的成熟和普及,心理学界的从业者们正以一种复杂的心态面对这场变革。一方面,使用率在快速攀升;另一方面,几乎所有人都对其潜在风险抱有深切的担忧。
3.1 使用率快速上升
APA的年度从业者调查数据,直观地反映了AI工具在心理学领域的渗透速度。
在短短一年内,尝试使用AI的心理学家比例几乎翻了一番,而将其作为常规工具的比例也增长了两倍多。这表明,AI的实用价值正在被越来越多的从业者认识和接受。
3.2 担忧情绪更为普遍
然而,使用的增加并未消除行业的疑虑。恰恰相反,随着对AI了解的加深,从业者们的担忧也变得更加具体和深刻。调查显示,高达92%的心理学家对AI在心理学领域的应用表示担忧。
这种普遍的警惕性,也体现在AI的具体应用范围上。目前,绝大多数应用都严格限制在后台。
辅助临床诊断
仅有约8%的使用者表示,他们会将AI用于辅助临床诊断,例如通过分析数据模式来提示某种诊断的可能性。直接面向患者
只有5%的使用者表示,他们会使用聊天机器人等工具为患者提供直接的帮助。
这组数据清晰地表明,整个行业对AI的应用边界保持着高度的审慎。大家普遍认可其作为后台工具的价值,但对于让AI直接介入核心的临床工作,尤其是直接与患者互动,仍然持非常保守的态度。这种“拥抱其效率,警惕其风险”的矛盾心态,构成了当前AI在心理咨询领域应用的基本面貌。
⚠️ 四、核心风险清单:心理健康场景“错不起”
心理咨询的特殊性在于,它直接关乎人的精神福祉,甚至生命安全。在这个“错不起”的领域,AI带来的风险绝不能被低估。从业者们的担忧主要集中在以下几个方面,每一个都可能对来访者造成不可逆的伤害。
4.1 数据安全与隐私泄露
心理咨询中涉及的信息,是个人隐私中最为敏感的部分。它包含了来访者最深层的恐惧、创伤和秘密。这些数据的泄露,后果不堪设想。
不当存储与训练
如果提供AI工具的公司,将用户的咨询对话用于模型训练,或将其存储在安全性不足的服务器上,数据泄露的风险将急剧增加。共享与滥用
这些敏感数据一旦被共享给第三方,或被用于商业目的(如精准营销),将严重侵犯用户的人格尊严。“数字人格权”风险
随着AI对个人数据的深度分析,它可能形成一个比用户自己更了解其弱点的“数字人格”。这种信息一旦被恶意利用,可能导致精准的情感操控或诈骗。
信任是心理咨询的生命线。一旦来访者担心自己的隐私安全,治疗联盟将瞬间瓦解。因此,数据治理必须被前置,成为引入任何AI工具的首要前提。
4.2 偏见与不公平
AI模型并非客观中立,其“观点”源于训练数据。如果训练数据本身存在偏见,模型就会学习并放大这些偏见,可能导致对特定群体的不公平对待。
文化与语言偏见
大多数主流大模型主要使用英语世界的语料进行训练,它们对非主流文化、语言习惯或社会规范的理解可能存在偏差,导致对少数族裔或不同文化背景的来访者产生误判。社会经济偏见
模型可能将某些语言模式与较低的社会经济地位关联,并错误地将其与某些心理问题挂钩,从而加剧社会偏见。输出质量不一致
对于来自不同群体的用户,AI提供的建议质量可能存在显著差异。这不仅是不公平的,更可能加剧不同群体在心理健康结果上的差异。
在一个本应提供无条件积极关注和公平对待的场域,算法偏见的存在是致命的。
4.3 不准确与“幻觉”
大语言模型一个广为人知的缺陷是会“一本正经地胡说八道”,即产生“幻觉”(Hallucination)。在心理咨询场景中,这种看似专业但完全错误的输出,可能带来灾难性后果。
错误的健康建议
AI可能基于错误的关联,向来访者提供不恰当甚至有害的应对策略。例如,将正常的哀伤反应误判为重度抑郁,并给出不当的建议。危机信号识别失败
对于来访者表达的自伤、自杀意图,或精神病性症状的蛛丝马迹,AI可能无法准确识别。它可能会给出标准化的、无关痛痒的回答,从而错失干预的黄金时机。这在危机场景中事关生死。破坏信任关系
如果来访者发现AI提供的核心信息是错误的,他们对整个服务体系的信任都会受到打击,甚至可能因此中断寻求专业帮助。
4.4 责任边界不清
当AI深度介入咨询过程后,一个棘手的法律和伦理问题随之而来,如果出了问题,谁来负责?
责任主体模糊
是AI工具的开发者?是使用该工具的心理咨询师?还是提供服务的机构?在现有的法律框架下,责任边界非常模糊。追溯与审计困难
AI的决策过程往往是一个“黑箱”,很难清晰地追溯某个错误输出到底是哪个环节出了问题。这为事后问责和改进带来了巨大挑战。
在引入AI之前,必须建立清晰的制度。责任的边界必须先行,否则技术应用将陷入混乱,最终损害的是来访者的权益。
下面是一个核心风险的总结表格,以便更清晰地理解其严重性。
这些风险环环相扣,共同构成了AI在心理咨询领域应用时必须跨越的“雷区”。任何一个环节的疏忽,都可能导致无法挽回的后果。
👥 五、一个特殊的群体:年轻一代与AI的复杂互动
%20拷贝.jpg)
在讨论AI心理咨询时,年轻群体是一个无法绕开的话题。他们既是心理健康服务需求增长最快的群体,也是对AI技术接受度最高的用户。这种双重身份,使得他们与AI的互动呈现出独特的机遇与风险。
5.1 更低的求助门槛与更高的接受度
对于在数字时代长大的“Z世代”和“α世代”而言,通过屏幕与世界互动是与生俱来的习惯。这种习惯延伸到了心理健康领域,使得AI工具对他们具有天然的吸引力。
消除“病耻感”
与向一个陌生的人类咨询师倾诉相比,对一个没有评判眼光的AI聊天机器人袒露心声,在心理上感觉更安全、更少压力。这极大地降低了年轻人首次求助的门槛。符合沟通习惯
基于文本的、即时的、异步的交流方式,完全符合年轻人的社交习惯。他们更愿意使用数字化工具来获取信息和支持。更高的信任度
一些研究和观察表明,部分年轻用户对于AI给出的客观、数据驱动的建议,表现出比对人类主观判断更高的信任度。他们可能认为AI“更懂”他们,因为它能分析他们自己都未曾察觉的行为模式。
这种高接受度为AI在青少年心理健康服务中的普及提供了良好的用户基础,使其有可能成为触达这一关键群体的有效渠道。
5.2 风险也更为集中
然而,正是这种高接受度和潜在的信任,也让风险在年轻群体中变得更为集中和隐蔽。
过度依赖与关系替代
年轻人可能会过度依赖AI提供的情感支持,将其视为真实人际关系的替代品。这可能阻碍他们发展现实世界中的社交技能和情感连接能力,最终导致更深的孤独感。误把聊天当治疗
AI聊天机器人提供的对话,本质上是基于模式匹配和概率生成,它不具备真正的理解和共情能力。年轻人可能误将这种流畅的“聊天”等同于专业的“治疗”,从而延误了寻求真正专业帮助的时机。危机识别失败的放大效应
年轻人的情绪波动更大,更容易出现冲动行为。如果AI未能准确识别他们发出的自伤或自杀信号,并及时启动人工干预,其后果可能比在成年人身上更为严重和迅速。信息茧房与错误认知
AI可能会根据用户早期的输入,不断强化某种负面认知,形成“信息茧房”。例如,一个有轻微社交焦虑的青少年,可能会被AI不断推送相关内容,从而强化他对自己“有问题”的认知,使问题固化甚至恶化。
因此,在面向年轻群体推广AI心理工具时,必须采取更加严格的保护措施。需要明确告知其局限性,并建立清晰的引导机制,确保他们在需要时能够无缝地转向专业的人工服务。
🛠️ 六、负责任的引入:将AI置于“可控位置”
面对AI的巨大潜力和同等严峻的风险,行业的共识是,必须将其置于一个**“可控的位置”**。这意味着,AI的角色、边界和监督机制必须被清晰地界定和严格地执行。其核心思想是,AI是增强人类专家的工具,而不是替代品。
6.1 明确角色定位:强大的辅助,而非治疗主体
在任何心理健康服务场景中,AI的角色定位都必须是辅助性的。最终的临床决策权和责任,必须始终掌握在具备资质的专业人员手中。
AI可以做什么
信息收集与整理:自动化地收集和整理来访者的基本信息、测评量表结果等。
模式识别与提示:分析数据,提示潜在的风险点或诊断方向,供专业人员参考。
标准化干预支持:提供标准化的心理教育内容、认知行为疗法(CBT)练习等结构化任务。
行政与沟通辅助:如前所述,处理各类文书和行政工作。
AI不能做什么
独立进行诊断:AI的提示仅供参考,最终诊断必须由人类专家做出。
独立进行危机干预:一旦识别到危机信号,AI的唯一任务是立即触发人工干预流程。
建立治疗关系:AI无法提供真正的共情和人际连接,不能作为治疗联盟的主体。
做出最终临床决策:所有关键的治疗决策,如治疗方案的制定与调整,都必须由专业人员负责。
这个边界的清晰界定,是确保AI安全应用的第一道防线。
6.2 强调人类监督:不可或缺的“安全阀”
在AI参与的每一个环节,都必须设计一个**“人在回路”(Human-in-the-loop)**的监督机制。这个机制是防止AI失控、修正其错误、并处理其无法应对的复杂情况的“安全阀”。
常规审查
专业人员需要定期审查AI的输出,例如抽查AI生成的笔记摘要,评估其准确性。关键节点审核
在所有关键的临床节点,如初步评估、诊断确认、治疗方案调整等,AI的分析结果必须经过人类专家的审核和确认才能生效。异常与危机接管
必须建立一个高效的预警和接管机制。当AI识别到无法处理的复杂情况,或探测到自杀、自伤等高风险信号时,系统必须能够立即向人工坐席发出警报,并由专业人员无缝接管对话。这个流程的可靠性和响应速度至关重要。
人类监督不仅是对AI技术局限性的弥补,更是对来访者负责的伦理要求。它确保了无论技术如何发展,服务的核心始终掌握在可信赖、可问责的人类专家手中。
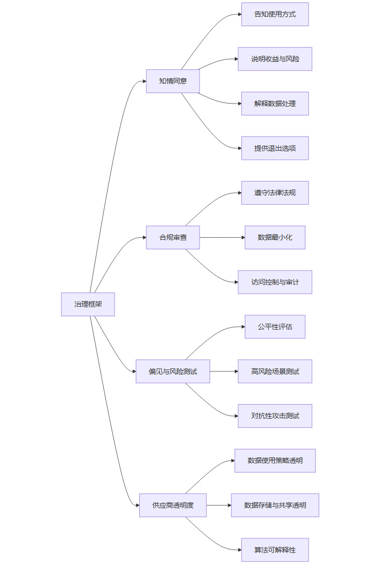
📜 七、可操作的落地治理框架
%20拷贝.jpg)
空谈风险和原则是不够的。要真正实现AI的负责任引入,需要一套具体、可操作的治理框架。这套框架应贯穿AI工具从选型、部署到日常使用的全过程。美国心理学会等专业机构提出的建议,为我们提供了很好的参考。
7.1 知情同意:透明是信任的基石
在引入AI之前,必须以最清晰、最易懂的方式,向来访者履行告知义务,并获得其明确的知情同意。
告知内容
使用方式:明确告知在服务的哪个环节使用了AI技术。
收益与风险:客观说明AI可能带来的好处(如效率提升)和潜在的风险(如隐私、错误信息等)。
数据处理:详细解释其个人数据将如何被收集、使用、存储和保护。
退出选项:必须提供一个清晰的选项,允许来访者选择不使用AI辅助的服务,并且这种选择不应影响其获得服务的核心质量。
7.2 合规审查:筑牢数据安全的“防火墙”
机构在选择和使用AI工具时,必须进行严格的法律与安全合规审查。
隐私与安全标准:审查AI工具是否符合《通用数据保护条例》(GDPR)、《健康保险流通与责任法案》(HIPAA)等相关的数据隐私和安全法律法规。
数据最小化原则:确保系统只收集和处理服务所必需的最少量数据。
访问控制与审计:建立严格的数据访问权限管理,并对所有数据访问行为进行记录和留痕,以便审计。
7.3 偏见评估与风险测试
在AI工具上线前和后续的迭代中,必须进行系统性的公平性和安全性评估。
公平性测试:使用多样化的数据集,测试模型对不同性别、种族、文化背景用户的表现是否存在显著差异,并对发现的偏见进行修正。
安全性测试:模拟各种高风险场景(如用户表达自杀意图、描述虐待经历等),测试AI的识别能力和应急响应流程是否可靠。
“对抗性攻击”测试:尝试用模糊、矛盾或欺骗性的语言输入,测试AI的鲁棒性,评估其产生“幻觉”的概率。
7.4 供应商透明度:打破“黑箱”
机构必须要求AI工具的供应商提供高度的透明度。
数据使用策略:供应商需明确说明,用户数据是否会被用于模型的再训练?如果使用,是否经过了充分的匿名化处理?
数据存储与共享:数据的存储地点、保存期限,以及是否会与任何第三方共享,都必须有清晰的政策说明。
算法可解释性:尽可能要求供应商提供关于其算法工作原理的说明,以便在出现问题时进行分析和追溯。
下面是一个治理框架的清单式总结,可供机构在实践中参考。

🚀 八、推荐路线图:分级应用,循序渐进
对于大多数心理服务机构而言,引入AI不应一蹴而就,而应采取一种分级、渐进的策略。这种策略可以确保在风险可控的前提下,稳步享受技术带来的红利。
8.1 从低风险到高风险的演进路径
一个推荐的应用路线图,可以按照任务的风险等级和复杂性,分为三个阶段。
第一阶段:行政文书自动化(低风险)
核心任务:邮件撰写、会议记录、文献总结、日程安排、账单处理等。
关键点:这是最安全、最成熟的应用领域,可以作为引入AI的起点。重点是选择符合数据安全标准的工具,并对输出内容的准确性进行人工核对。
第二阶段:结构化评估与监测(中风险)
核心任务:自动化执行标准化的心理测评量表、症状自评问卷、随访提醒、睡眠/活动数据监测等。
关键点:AI在此阶段开始接触临床数据,但处理的是结构化信息。重点是确保数据传输和存储的安全性,并明确AI仅用于数据收集和初步呈现,所有解读和判断均由专业人员完成。
第三阶段:对话式支持(高风险)
核心任务:提供基于对话的心理教育、CBT练习指导、初步情绪支持等。
关键点:这是风险最高的领域,必须慎之又慎。必须设置严格的应用边界,例如明确告知用户其正在与AI对话。同时,必须配备强大的人工兜底机制,确保在任何高风险对话出现时,都能立即切换到人工服务。
8.2 高风险场景的“红线”
在任何阶段,都必须为某些特定的高风险场景划定不可逾越的“红线”。在这些场景中,AI的角色被严格限制在后台提醒,严禁其独立与来访者进行交互。
自伤与自杀风险:任何相关的关键词或语义模式,都应立即触发最高优先级的警报。
精神病性症状:如幻觉、妄想等,AI不具备处理能力,必须由专业人员介入。
未成年人保护:涉及虐待、欺凌等问题,必须遵循法定的报告程序,由人工处理。
家庭暴力:情况复杂且危险,需要专业、谨慎的人工评估和干预。
通过这种循序渐进、严守红线的方式,机构可以在积累经验、完善流程的同时,将AI引入的风险降至最低。
结论
AI进入心理咨询领域,是技术发展和社会需求共同推动的必然趋势。它在提升服务效率、扩大服务可及性方面的潜力毋庸置疑。但这绝不意味着效率可以凌驾于伦理和安全之上。
效率与共情,并非一道非此即彼的选择题。AI的真正价值,恰恰在于通过承担重复性的工作,将人类专家解放出来,让他们能更专注于提供高质量的共情、理解和专业判断。心理学的核心,始终是人与人之间建立在信任基础上的深度连接。
要实现“提效不失控”的目标,就必须将严谨的治理框架嵌入到技术应用的每一个环节。从获得来访者的知情同意,到评估算法的偏见,再到为高风险场景设置明确的“断路器”,每一步都至关重要。只有这样,我们才能确保AI这个强大的工具,真正成为心理健康行业的福音,共同助力我们迈向一个更加智慧、也更加温暖的未来。
📢💻 【省心锐评】
AI是心理咨询的“效率放大器”,而非“情感替代品”。用好它的前提,是先用伦理和规则的“缰绳”把它拴牢。

评论