【摘要】这篇指南详细拆解了从零到一构建一个面向C端用户的专业AI海报智能体的全过程。内容覆盖项目蓝图规划、技术架构设计、核心工作流实现,并深入分析了开发与运营成本,同时提供了具体的商业收费策略与交互设计草图。
引言
人工智能生成内容(AIGC)的浪潮,正以前所未有的力量重塑着创意产业。过去,一张专业级的商业海报,从构思、设计到出稿,往往需要设计师数天甚至数周的投入,成本不菲。如今,随着大语言模型(LLM)与图像生成技术的飞速发展,一个全新的可能性摆在了我们面前,那就是构建一个能够理解人类创意、并将其转化为视觉艺术的智能体。
这个想法并非天方夜谭。它旨在解决一个非常具体且普遍的痛点,即个人创作者、小微企业主、市场营销人员在预算和时间都有限的情况下,如何快速获得高质量的营销物料。他们不缺想法,但缺少将想法视觉化的专业技能。
所以,一个专注于海报生成的AI智能体应运而生。它不仅仅是一个简单的“文生图”工具,更是一个集成了创意理解、多轮微调、专业排版于一体的“虚拟设计总监”。用户只需通过结构化的方式输入自己的需求,AI便能产出接近专业水准的设计草案,并允许用户像与真人设计师沟通一样,进行反复的修改与打磨,直至最终满意。
这篇文章将完整地、系统地拆解构建这样一个名为“海报大师”(PosterMaster)的智能体所涉及的全部环节。从最初的项目规划与技术选型,到核心工作流的实现细节,再到无法回避的成本估算与商业模式设计,我们将一步步揭开其神秘面纱。这不仅是一份技术实践指南,更是一份关于如何将前沿AI技术转化为可落地商业产品的深度思考。
🎨 一、蓝图规划与架构设计
%20拷贝.jpg)
任何一个成功的项目,都始于一张清晰的蓝图。在敲下第一行代码之前,我们必须明确项目的定位、技术的可行性以及整体的系统架构。这决定了项目能走多远,能建多高。
1.1 项目定位与核心价值
“海报大师”的核心定位非常明确,它是一个面向C端用户的专业级AI海报生成应用。这里的关键词是“专业级”和“C端用户”。
C端用户 意味着产品必须足够简单易用,交互直观,无需任何设计背景。用户可能是想为自己的咖啡馆做个促销的店主,也可能是需要为社团活动设计海报的学生。
专业级 则对生成结果的质量提出了高要求。它不能只是“看起来还行”,而应在构图、色彩、字体、排版等方面都达到商业可用的标准。
基于此定位,产品的核心价值便凸显出来,即通过结构化输入与多轮AI微调,将专业海报设计的门槛降至最低,实现“创意输入 -> 智能生成 -> 精准微调 -> 专业出品”的全流程自动化。这套流程旨在解决普通AI生图工具普遍存在的两个问题,一是用户“不知道如何描述画面”,二是AI“一次性生成的结果不尽人意”。
1.2 技术选型考量
技术的选型是项目的骨架。我们需要在性能、成本、开发效率和生态系统之间找到最佳平衡点。以下是针对“海报大师”项目的技术栈选型考量。
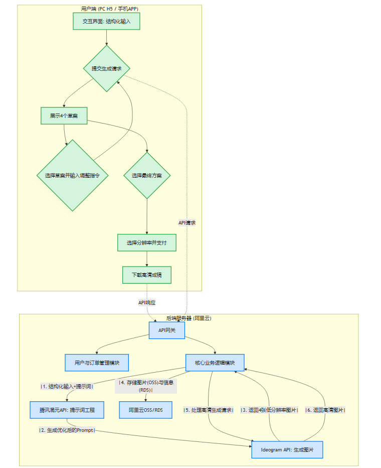
1.3 整体架构图
为了更直观地理解各个模块之间的协同工作方式,我们可以用一张架构图来描绘整个系统的数据流和交互逻辑。

这张图清晰地展示了从用户发起一个创意请求,到最终拿到高清海报的完整闭环。前端负责呈现与交互,后端则扮演着“项目总监”的角色,调度LLM和图像生成API,管理数据,并最终将完美的作品交付给用户。
💻 二、核心工作流的实现拆解
架构是骨骼,工作流则是血肉。一个流畅、智能的工作流是“海报大师”能否提供卓越体验的关键。下面,我们将深入到每一个环节,拆解其背后的实现逻辑。
2.1 魔法的起点-智能提示词工程
用户输入的往往是零散的想法,比如“风格要酷一点”、“字要大一点”。而AI图像生成模型需要的,是结构清晰、描述精准的提示词(Prompt)。如何跨越这道鸿沟?答案就是智能提示词工程(Prompt Engineering)。
这是整个应用中最具“魔法感”的部分,也是AI价值体现最充分的地方。
2.1.1 从结构化输入到自然语言
首先,后端服务会收集前端传来的一系列结构化数据。
模板信息 用户可能选择了一个官方模板,或者上传了自己的草图。
产品图片 用户上传的核心元素。
风格标签 如“赛博朋克”、“国潮”、“极简主义”。
文案内容 主广告词、海报小文字等。
幅面定义 1:1, 9:16, 16:9等。
自由提示词 用户输入的额外描述。
2.1.2 召唤“虚拟设计总监”
接下来,后端会将这些零散的信息,打包成一个精心设计的指令,发送给腾讯混元API。这个指令的目的,是让混元大模型扮演一个“虚拟设计总监”或“提示词工程师”的角色。
给混元API的指令模板示例
“你是一位专业的AI海报设计师和提示词工程师。请根据以下用户提供的零散信息,为Ideogram图像生成模型创作一段高质量、详细、连贯的英文提示词。你的任务是理解用户的真实意图,并将所有元素有机地融合进一个场景中。
用户信息如下
风格 {用户选择的风格}
主广告词 {用户输入的主广告词}
海报小文字 {用户输入的小文字}
核心元素描述 {对用户上传图片的描述,或自由提示词}
幅面 {用户选择的幅面}
色彩偏好 {用户可能的色彩偏好}
输出要求
输出为一段完整的英文段落。
将主广告词用
typography '...'的格式突出。详细描述画面的构图、光线、氛围、细节。
确保所有元素和谐共存。”
通过这样的指令,混元LLM就能够将用户的“想法碎片”拼接成一幅完整的“设计蓝图”。
2.1.3 产品图片的处理策略
关于用户上传的产品图片,由于Ideogram API目前并不直接支持图生图(Image-to-Image)或ControlNet那样的精准控制,我们需要采取一种变通策略。
多模态描述 将用户上传的图片,先通过一个多模态模型(混元自身也具备这样的能力)进行识别和描述,生成一段关于该产品外观、特点的文字。
融入提示词 将这段描述文字作为“核心元素描述”的一部分,融入到最终给Ideogram的提示词中。例如,用户上传了一张红色运动鞋的图片,模型可以描述为“a pair of vibrant red sneakers with a futuristic design”,然后将这段描述放入主提示词中。
占位与后期合成 另一种更复杂的方案是,让AI生成一个带有明确“产品占位符”的背景图,然后通过图像处理技术将用户上传的产品图精准地合成上去。这能保证产品主体的绝对清晰,但开发成本更高。在项目初期,采用第一种“描述融入”的策略是更务实的选择。
2.2 草稿生成与多轮迭代
一次性生成完美结果是困难的,也是不现实的。真正的创意过程,充满了反复的沟通与修改。因此,多轮迭代是“海报大师”区别于普通生图工具的核心竞争力。
2.2.1 生成第一轮草案
后端拿到由混元精心炮制的Prompt后,便开始调用Ideogram API。
API请求参数
prompt混元生成的完整提示词。num_images设置为4,一次性提供多个选项。resolution设置为low(例如1024x1024),以降低成本和加快生成速度。watermarkIdeogram在低价或免费模式下通常会自带水印,这在草稿阶段是可接受的。我们也可以在后端额外叠加一层应用自身的水印,以增强品牌感。
Ideogram处理完毕后,会返回4张图片的URL。后端将这些URL回传给前端,用户便能看到第一轮的设计草案。
2.2.2 “对话式”的微调循环
这才是整个流程中最激动人心的部分。用户看到4张草图后,很可能产生新的想法。
用户操作 他选择了一张最接近自己想法的草图,然后在下方的“微调输入框”中输入新的指令,比如“把背景换成夜晚的城市”或者“字体能换成手写体吗?”。
后端响应 后端接收到用户选择的草图(以及其对应的原始成功Prompt)和新的调整指令。
再次召唤LLM 后端再次向腾讯混元API发起请求,但这次的指令有所不同。
微调阶段给混元API的指令模板示例
“你是一位顶级的AI绘画提示词优化师。这里有一段之前成功生成了图像的提示词,现在用户提出了新的修改意见。请在保持原提示词核心创意的基础上,根据用户的修改意见,对提示词进行优化和调整。
原始成功提示词
{原始的、生成了用户所选草图的那个Prompt}用户的新修改意见
{用户在微调输入框中输入的文字}输出要求
输出一段优化后的、完整的英文提示词。
确保修改精确地反映了用户的意图,同时不破坏画面的整体和谐。”
循环生成 后端拿到这个经过微调的、全新的Prompt后,再次执行2.2.1中的草稿生成流程,调用Ideogram API生成新一轮的4张草案。
这个**“选择 -> 微调 -> 再生成”**的循环可以无限进行下去。每一次迭代,生成的结果都会更逼近用户的最终构想。这种“对话式”的创作体验,极大地提升了用户的掌控感和参与感。
2.3 终稿生成与交付
当用户在某一轮迭代中,对某张草图感到“就是它了”的时候,就进入了最后的交付环节。
确认与支付 用户点击“生成成稿”按钮。此时,前端会弹出一个界面,让用户选择最终需要的分辨率。不同分辨率对应不同的点数消耗或价格。
标清 (1K) 适合社交媒体分享。
高清 (2K) 适合大多数线上展示。
超清/印刷级 (4K+) 适合需要打印的商业用途。
用户确认后,系统会引导其完成支付(扣除点数或直接付费)。
调用API生成高清稿 支付成功后,后端会使用那条最终确定的、完美的Prompt,最后一次调用Ideogram API。
API请求参数
prompt最终确定的提示词。num_images设置为1。resolution设置为用户选择的high(如2048x2048或更高)。watermark确保请求的是无水印版本。同时,可能会选择API提供的高质量模式(Quality Mode),以获得最佳细节。
存储与交付 后端拿到这张高清无水印的成稿图片后,并不会直接将API返回的临时URL给用户。正确的做法是。
转存至OSS 将图片下载下来,并上传到自己的阿里云OSS存储桶中。这样做可以保证图片的永久有效,并便于自己管理。
返回永久链接 将OSS提供的永久访问链接(可以通过CDN加速)返回给前端。
用户下载 用户通过该链接,即可下载属于自己的、独一无二的高清海报。
至此,一个从模糊创意到专业成品的完整创作旅程便画上了句号。整个过程对用户而言,就像是与一位才华横溢且极富耐心的设计师进行了一场高效的远程协作。
💰 三、成本、定价与商业模式
%20拷贝.jpg)
一个好的技术产品,不仅要功能强大,更要具备可持续的商业模式。成本控制和合理的定价策略,是“海报大师”能否从一个有趣的项目,成长为一个成功产品的关键。
3.1 开发成本估算
开发成本主要是人力成本。我们需要组建一个精简而高效的团队来完成MVP(最小可行产品)的开发。假设团队配置如下,并以每人日2000元的成本进行核算。
团队配置
后端工程师 (1人) 负责所有后端逻辑、API集成和数据库。
前端工程师 (1人) 负责PC端H5的开发。
移动端工程师 (1人) 负责iOS/Android APP的开发(若使用跨平台框架,可与前端部分复用人力)。
UI/UX设计师 (0.5人) 兼职或外包,负责核心页面的视觉和交互设计。
产品/项目经理 (0.5人) 兼职,负责需求梳理、进度跟踪和测试。
开发阶段与成本明细
结论
从零到一,开发一个功能相对完整的MVP版本,总开发成本预估在19万元左右,整个开发周期大约需要1.5到2个月。这个估算是一个相对理想的状态,实际项目中通常需要预留20%左右的缓冲以应对各种意外情况。
3.2 运营成本测算
产品上线后,持续的运营成本是必须面对的。运营成本主要由API调用费用和云服务器费用构成。我们以一个初期的用户规模模型来进行测算。
用户模型假设
日活跃用户 (DAU) 100人
人均行为 每天生成5轮草稿(即20张低清图),并最终生成1张高清成稿。
月度运营成本明细
结论
在初期用户规模下,每月的运营成本大约在7000元到8000元之间。其中,图像生成API的调用费用是绝对的大头,占总成本的80%以上。因此,如何优化API调用、提高生成成功率,以及制定合理的收费策略来覆盖这部分成本,是项目能否盈利的生命线。
3.3 商业模式与定价策略
一个健康的商业模式,需要既能吸引用户,又能保证盈利。我们采用**“免费体验 + 按量付费 + 订阅会员”**的混合模式,以满足不同用户的消费习惯。
免费体验套餐
目的 降低用户使用门槛,快速体验核心功能,形成口碑传播。
内容 新用户注册即送10个免费点数。
限制 生成的图片会带有应用的水印,且无法选择最高分辨率。
按量付费 (点数包)
目的 满足使用频率不高的个人用户或临时有需求的用户。
方案
订阅会员 (月/年)
目的 锁定高频核心用户,提供更优惠的价格和增值服务,建立长期稳定的收入来源。
方案
点数消耗规则
为了让用户对成本有明确的预期,我们需要设定一个清晰的点数消耗体系。
定价策略的思考
这套定价体系的核心逻辑是,让用户为最终的高价值产出(高清成稿)付费,而将低成本的探索过程(生成草案)作为低价引流手段。一个高清成稿的定价(约20-100点,折合人民币15-75元),远低于传统设计的成本,具有极强的市场竞争力。同时,通过订阅制锁定高价值用户,保证了项目现金流的稳定性。
📱 四、交互设计与用户体验
好的产品会说话。一个简洁、直观、富有引导性的交互界面,是用户能否爱上“海报大师”的决定性因素之一。
4.1 PC端交互草图
PC端拥有更大的显示空间,适合采用三栏式布局,将功能区、创作区和历史区清晰地划分开,提供专业、高效的操作体验。

设计要点
左侧控制面板 集中了所有的输入项,用户可以自上而下地完成所有设置,逻辑清晰。
中部展示区 是视觉的焦点,用于展示生成的草稿。采用网格布局,方便用户对比和选择。
右侧历史区 (可选高级功能)可以记录每一轮的生成结果,方便用户回溯到之前的某个版本,避免“改不回去”的尴尬。
4.2 手机端交互草图
手机屏幕空间有限,不适合复杂的并列布局。因此,采用步骤式或标签页布局是更明智的选择,引导用户一步步完成操作。

设计要点
分步引导 将复杂的设置项拆解成多个步骤或可折叠的面板,降低用户的认知负荷。
聚焦核心操作 在草稿展示页面,将“微调”和“生成成稿”这两个核心操作按钮做得足够醒目。
手势优化 充分利用滑动、点击等手势,让操作更符合移动端用户的使用习惯。
无论是PC端还是手机端,设计的核心原则都是降低用户的学习成本,让创作过程变得像玩游戏一样有趣和富有成就感。
结论
构建一个AI海报智能体,是一项融合了前沿技术、商业智慧和用户体验设计的系统工程。它不仅仅是简单地调用几个API,而是要构建一个能够深度理解用户创意,并与之“对话”、“协作”的智能系统。
从技术层面看,项目的成功依赖于对LLM和图像生成模型的深刻理解,以及强大的提示词工程能力。这决定了产品能力的上限。
从商业层面看,清晰的成本结构和灵活的定价策略是项目能否持续发展的基石。在API成本高昂的背景下,找到盈利与用户增长的平衡点至关重要。
最终,决定用户是否愿意为之付费的,还是产品本身带来的价值。如果“海报大师”能够真正地将用户从繁琐的设计工作中解放出来,让他们用最低的成本,将脑海中的一闪而过的灵感,变为一张张精美的、可用于商业推广的海报,那么它的成功便只是时间问题。这不仅是一个商业机会,更是AIGC时代,技术赋能个体创造力的一个绝佳范例。
📢💻 【省心锐评】
AI设计的核心不是替代,而是赋能。这个方案抓住了“人机协同”的精髓,通过结构化流程降低了创意表达的门槛,商业闭环清晰,有搞头。

评论