【摘要】摩根大通报告揭示,30只核心AI股票过去一年为美国家庭创造超5万亿美元财富。此文深入剖析其背后的技术价值链、经济传导机制与系统性风险。
引言
资本市场常常是技术变革最敏锐的晴雨表。过去一年,人工智能(AI)从技术圈的概念迅速演变为驱动全球股市的核心引擎。摩根大通近期发布的一份研究报告,为这一现象提供了惊人的量化注脚。报告指出,仅30只与AI高度相关的核心股票,在过去12个月内就为美国家庭的净资产贡献了超过5万亿美元的增量。这个数字不仅刷新了人们对单一技术主题财富创造能力的认知,更直接关联到宏观消费市场的潜在动能。
这5万亿美元并非凭空产生。它根植于一场深刻的产业结构重塑。从芯片设计到云端服务,从基础模型到应用软件,一条崭新且高效的价值链正在形成。本文将以摩根大通的报告为切入点,系统性地拆解这幅AI财富版图。我们将深入探讨其背后的技术驱动力,剖析财富从资本市场向实体消费传导的完整路径,并客观评估其中潜藏的结构性风险与未来不确定性。这不仅是对一个财经事件的解读,更是一次对当前技术浪潮核心动力的深度透视。
💎 一、解构5万亿美元财富版图:AI核心资产的量化剖析
%20拷贝-dbvr.jpg)
摩根大通的分析为我们提供了一个精确的观察窗口。通过这个窗口,我们可以清晰地看到AI技术如何在资本市场中被定价,以及哪些环节被认为是当前价值创造的核心。
1.1 核心标的筛选:30家公司的画像
报告的核心是一份包含30家公司的名单。这份名单并非主观臆断,而是基于一种数据驱动的方法论。
1.1.1 筛选方法
摩根大通的研究团队运用其专有技术,系统性地扫描了海量的新闻报道与上市公司财报电话会议记录。他们重点关注与关键词“人工智能”共同出现频率最高的公司。这种方法旨在剥离市场炒作的噪音,识别出那些在业务实践与战略沟通中真正将AI置于核心地位的企业。最终筛选出的这30家公司,构成了所谓的“AI核心投资组合”。
1.1.2 市场权重
这个投资组合在市场中的分量极其可观。截至报告发布时,这30家公司的总市值合计已占到标准普尔500指数总市值的约44%。这意味着,AI主题的兴衰,已不再是某个细分板块的波动,而是直接影响美国股市整体走向的关键力量。
1.1.3 公司名单与分类
下表详细列出了这30家公司及其关键信息。为了便于理解,我们依据其在AI产业链中的核心角色进行了归类。
数据来源:摩根大通股票策略与量化研究,彭博金融有限合伙公司。
1.2 结构性特征分析
从这份名单中,我们可以清晰地看到当前AI产业的价值分布特征。
硬件层占据主导。近一半的公司(约14家)属于“半导体/硬件”类别。这清晰地表明,市场认为本轮AI浪潮的最大瓶颈与最确定性的受益环节在于算力基础设施。英伟达的万亿市值是这一逻辑的极致体现。
软件与云服务是第二增长极。约11家公司归类于“软件/云/咨询”。这包括提供算力租赁的云巨头(微软、谷歌、亚马逊),也包括将AI能力注入其SaaS产品的软件公司(Salesforce、Adobe)。
新兴领域的渗透。汽车/机器人(特斯拉、优步)、网络安全(Palo Alto、Crowdstrike)与数据中心(Digital Realty)等领域的公司入选,说明AI的应用正在向特定垂直行业深度渗透。
能源需求的显现。Constellation Energy的入选是一个值得关注的信号。它预示着市场已经开始定价AI庞大算力所带来的电力需求增长,能源成为AI产业链中一个不可或备的新环节。
⚙️ 二、财富引擎的内部构造:AI全产业链价值解析
5万亿美元市值的增长,背后是坚实的技术逻辑与商业模式支撑。要理解其可持续性,必须深入到底层技术栈,看懂价值是如何在产业链的不同环节中被创造与分配的。我们可以将AI产业链大致划分为四个核心层次。

2.1 算力基石:硬件与半导体层
这是整个AI金字塔的底座,也是当前价值捕获能力最强的环节。没有高效的硬件,一切上层应用都是空中楼阁。
2.1.1 图形处理器(GPU)的绝对核心
英伟达(NVIDIA)是这一层的绝对王者。其CUDA生态系统构建了极高的软件壁垒,使其GPU成为训练与推理大型模型的行业标准。从A100到H100再到最新的Blackwell架构,英伟达通过不断的技术迭代,定义了AI算力的上限。其高昂的毛利率(超过70%)反映了其在市场中的议价能力。AMD作为追赶者,凭借其MI300系列产品,正在努力打破这一垄断格局,提供市场需要的第二选择。
2.1.2 多元化的计算架构
除了GPU,其他类型的芯片也至关重要。
CPU:虽然在并行计算上不如GPU,但英特尔(Intel)和AMD的CPU在数据预处理、系统控制与部分推理任务中仍不可或缺。
定制芯片(ASIC/FPGA):谷歌(Alphabet)的TPU、亚马逊(Amazon)的Trainium/Inferentia芯片,以及苹果(Apple)内置于其芯片的神经网络引擎(NPU),都代表了巨头们通过自研芯片来优化特定AI工作负载、降低成本的趋势。
网络与互联芯片:博通(Broadcom)在以太网交换芯片领域的领导地位,使其成为连接成千上万个GPU进行大规模集群训练的关键供应商。高速互联是算力能否有效聚合的核心技术。
2.1.3 存储与系统集成
AI模型训练对数据吞吐量和内存带宽提出了极致要求。
高带宽内存(HBM):美光科技(Micron)是HBM的主要供应商之一。HBM直接堆叠在GPU封装基板上,为AI处理器提供超高的数据传输速率,是决定算力瓶颈的关键组件。
服务器与系统集成:超微电脑(Super Micro Computer)和戴尔(Dell)等公司,负责将GPU、CPU、内存、存储和网络设备高效地集成到AI服务器中。它们在散热、功耗管理与系统架构方面的专业能力,是确保大规模算力集群稳定运行的基础。
2.2 运营骨架:云基础设施与数据中心层
硬件本身无法直接提供服务。必须通过云平台和数据中心,将底层的算力资源打包成易于调用、可弹性扩展的服务。
2.2.1 三大云巨头的“军备竞赛”
微软(Microsoft)、谷歌(Alphabet)和亚马逊(Amazon)是这一层的核心玩家。它们通过旗下的Azure、Google Cloud Platform (GCP) 和 AWS,展开了一场激烈的AI“军备竞赛”。
算力租赁:它们是英伟达GPU的最大买家,然后以云服务的形式将这些昂贵的算力资源租赁给广大开发者和企业。
平台即服务(PaaS):它们不仅提供裸算力,还构建了丰富的AI开发平台,如Azure AI Studio、Google Vertex AI和Amazon SageMaker。这些平台集成了数据管理、模型训练、部署和监控等全套工具链,极大地降低了企业应用AI的门槛。
模型即服务(MaaS):通过与OpenAI的深度绑定,微软Azure率先提供了对GPT系列大模型的API访问。谷歌和亚马逊也迅速跟进,将自家的Gemini、Claude等模型作为核心云服务提供。
2.2.2 物理与网络基础设施
数据中心:Digital Realty Trust(DLR)这类房地产投资信托基金,专注于建设和运营大规模、高规格的数据中心。AI对电力密度和冷却能力的要求远超传统计算,使得专业数据中心成为稀缺资源。
网络设备与安全:Arista Networks提供的高性能数据中心交换机,是确保GPU集群内部低延迟、高带宽通信的关键。随着AI应用日益核心化,Palo Alto Networks和Crowdstrike等网络安全公司提供的AI驱动的安全防护方案,也成为保障整个基础设施稳定运行的必要条件。
2.3 智能核心:基础模型与平台软件层
如果说硬件是“肌肉”,云是“骨骼”,那么基础模型就是AI的“大脑”。这一层决定了AI能力的上限和通用性。
2.3.1 基础模型的研发竞赛
微软/OpenAI、谷歌、Meta是全球基础模型研发的领头羊。它们投入数百亿美元,训练参数量从千亿到万亿级别的语言模型(LLMs)和多模态模型。这些模型具备强大的通用能力,可以通过API调用的方式,为无数上层应用赋能。Meta选择将Llama系列模型开源,走的是一条类似Android的生态路线,旨在通过普及来构建影响力。
2.3.2 行业AI平台
在通用大模型之外,一些公司专注于为特定行业或特定任务构建AI平台。Palantir的AIP平台,旨在帮助政府和大型企业在私有数据环境中部署和管理AI模型,解决复杂的数据融合与决策分析问题。IBM的watsonx平台,也聚焦于为企业提供可信、可治理的AI解决方案。
2.4 应用前沿:垂直领域与终端生态层
这是AI价值最终兑现的环节。技术只有与具体场景结合,解决实际问题,才能创造商业价值。
2.4.1 企业软件(SaaS)的AI化
Salesforce的Einstein Copilot、ServiceNow的Now Assist、Adobe的Firefly,都是将生成式AI能力深度集成到现有SaaS产品中的典范。AI不再是一个独立功能,而是作为“副驾驶”(Copilot),全面提升了软件的交互体验和生产力。
2.4.2 自动驾驶与智能出行
特斯拉(Tesla)是AI在物理世界应用的典型代表。其全自动驾驶(FSD)系统完全基于视觉AI,通过海量真实世界数据进行端到端的模型训练。优步(Uber)则利用AI进行路径规划、需求预测和智能调度,优化其全球出行网络的效率。
2.4.3 终端设备的智能化
苹果(Apple)和高通(Qualcomm)正致力于将强大的AI能力部署到智能手机等终端设备上。端侧AI具有低延迟、保护隐私等优势。苹果通过其自研的A系列和M系列芯片中的神经网络引擎,为设备上的AI应用提供了强大的硬件支持。高通则通过其骁龙平台,为广大的安卓生态系统提供AI计算能力。
📈 三、从市值到消费:财富效应的宏观传导机制
%20拷贝-dtkc.jpg)
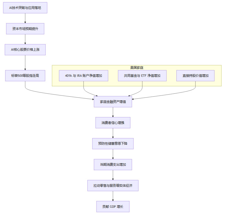
摩根大通报告的另一个核心洞见,是量化了这5万亿美元财富增值对实体经济的潜在影响。报告估计,这笔新增财富可能带动美国家庭年化消费支出增加约1800亿美元,占总消费额的0.9%。这背后的经济学逻辑,就是经典的“财富效应”(Wealth Effect)。
3.1 财富效应的传导渠道
对于大多数美国家庭而言,他们并非直接持有英伟达或微软的股票。财富的增加是通过一系列金融中介渠道实现的。
退休金账户(401(k) / IRA):这是美国家庭持有股票资产最主要的渠道。这些账户中的资金大多投资于跟踪标普500等大盘指数的共同基金或ETF。由于AI核心公司在指数中占据巨大权重,指数的上涨直接提升了数千万家庭的退休储蓄净值。
共同基金与ETF:除了退休金账户,许多家庭也通过普通投资账户持有各类基金。无论是主动管理型科技基金,还是被动指数基金,都大量配置了这30家公司。
直接持股:一部分投资者会直接购买这些龙头公司的股票。
当这些金融资产的账面价值持续上涨时,家庭会感到更加富有,对未来的预期也更加乐观。这种信心的提升会降低他们的储蓄倾向,增加当前的消费支出,即使他们的工资收入没有变化。
3.2 传导路径的可视化
我们可以用一个简单的流程图来描绘这个过程。

3.3 量化估算
摩根大通的计算基于历史数据建立的财富效应模型。模型显示,家庭财富每增加1美元,通常会在未来一年内转化为约3到4美分的额外消费。
财富增量:约5万亿美元
转化率:约3.6% (1800亿 / 5万亿)
计算结果:5万亿美元 * 3.6% ≈ 1800亿美元
这1800亿美元的年化消费增量,虽然只占美国近20万亿美元总消费的一小部分(0.9%),但其边际影响不容忽视。它可能成为支撑美国经济在加息周期中保持韧性的重要因素之一。
⚠️ 四、硬币的另一面:系统性风险与未来变量
%20拷贝-euuu.jpg)
巨大的财富效应背后,也潜藏着同样巨大的风险。当少数几家公司的表现能够如此深刻地影响整体经济时,我们必须审视其脆弱性。
4.1 市场集中度风险
当前AI驱动的市场上涨高度集中于少数几家巨头公司,即所谓的“科技七巨头”(Magnificent Seven),其中大部分都在这份30家公司的名单里。这种高度集中的市场结构意味着,一旦领头羊出现问题,其负面影响将被迅速放大,并传导至整个市场。
摩根大通在报告中进行了一个压力测试。
情景假设:如果这30只AI股票的价值下跌10%。
财富影响:由于它们占标普500市值的44%,这将导致指数整体下跌约4.4%。对于美国家庭财富而言,意味着约2.7万亿美元的财富蒸发。
消费影响:根据同样的财富效应模型反向计算,消费支出将相应减少约950亿美元。
这表明,由资产价格驱动的消费增长具有典型的“顺周期”特征。上涨时助推经济,下跌时则会加剧衰退。
4.2 技术演进的不确定性
当前的高估值建立在对AI技术未来持续高速发展的预期之上。但技术的发展路径并非线性。
模型能力瓶颈:大模型的“缩放定律”(Scaling Law)是否会遇到天花板?单纯依靠增加参数和数据能否持续带来智能涌现,目前尚无定论。一旦技术进步放缓,资本市场的热情可能迅速冷却。
投入产出比问题:训练和运行顶级大模型的成本极其高昂,包括巨额的资本开支和能源消耗。摩根士丹利的研究认为,本轮AI资本开支有望在数年内收回成本。但如果商业化落地不及预期,高昂的投入将难以持续。
“AI吃AI”的风险:随着越来越多的AI生成内容被用于训练下一代模型,可能会出现“模型近亲繁殖”或“模型坍塌”(Model Collapse)现象,导致模型质量下降。
4.3 宏观与地缘政治风险
AI产业链是一个高度全球化的体系,但也因此容易受到宏观经济和地缘政治的冲击。
利率环境:科技股的估值对利率高度敏感。如果通胀顽固,导致高利率环境持续更长时间,将对科技股的高估值形成压制。
供应链安全:高端AI芯片的制造高度依赖台积电等少数几家公司。任何地缘政治紧张局势都可能扰乱关键的芯片供应链,对整个AI产业造成冲击。
监管政策:全球各国政府正在加紧制定针对AI的监管框架。过于严苛的监管可能会限制技术创新和商业化应用,从而影响相关公司的增长前景。
结论
摩根大通的报告以一种直观且震撼的方式,揭示了人工智能作为本轮技术革命的核心,其在资本市场的巨大能量。过去一年,30家核心AI公司为美国家庭创造的超5万亿美元财富,是市场对AI将重塑生产力、催生新商业模式的集体投票。这笔财富通过金融市场,已经开始对宏观消费产生可观测的积极影响。
然而,我们必须清醒地认识到,这种财富效应是一把双刃剑。它源于高度集中的少数龙头企业,依赖于对未来的乐观预期,并且极易受到市场情绪、技术路径和宏观环境的扰动。当前,从财报季透露的信号看,AI产业的基本面仍在持续兑现,需求依然强劲。但作为技术从业者和市场观察者,我们需要在看到光明前景的同时,对潜在的风险保持足够的警惕。
最终,AI的价值不在于短期内创造了多少市值,而在于它能否在更长的时间维度里,将这种金融层面的估值,平稳地转化为实体经济中广泛、普惠且可持续的生产力提升。这条路,才刚刚开始。
📢💻 【省心锐评】
AI注入的5万亿美元是市场对未来生产力的预支。真正的考验,在于如何将这笔金融估值,转化为超越少数巨头的、坚实的、普惠的经济效用。

评论