【摘要】AI正从效率工具演进为决策核心,重构电商底层逻辑与竞争范式。
引言
人工智能在电商领域的渗透,已不再是远景规划,而是正在发生的结构性变革。过去,我们谈论AI,更多聚焦于其作为“推荐引擎”的角色,通过协同过滤或深度学习模型,优化商品曝光的效率。如今,这一认知正在被迅速刷新。
以OpenAI为代表的技术力量,正推动AI从一个被动的“信息辅助者”,跃迁为能够主动完成交易闭环的“决策代理”。当ChatGPT可以直接在对话中完成从选品到支付的全流程时,我们必须意识到,连接用户与商品的底层链路正在被重写。
国内市场对此的反应更为迅速和激烈。2023年的双十一,成为AI电商能力的一次集中检阅。阿里、京东、字节跳动,三家背景与禀赋各异的巨头,几乎在同一时间交出了自己的答卷。它们的实践,清晰地展示了AI技术与电商业务深度融合的三种不同路径。
本文将深入剖析这一轮由AI驱动的电商变革。我们将解构三大平台的技术战略与实现路径,探讨其背后电商核心逻辑的根本性转变。更重要的是,我们将试图回答一个核心问题,当传统的“多快好省”竞争范式逐渐触顶,什么才是决定下一代电商格局的关键变量。
💡 一、范式跃迁:从“信息辅助”到“交易闭环”
%20拷贝-umpy.jpg)
电商的进化史,本质上是一部信息组织与交互效率的提升史。从PC时代的无限货架,到移动时代的即时触达,每一次技术浪潮都重塑了“人、货、场”的连接方式。当前,由大型语言模型(LLM)驱动的生成式AI,正在引发新一轮的范式跃迁,其核心特征是从**“信息辅助”走向“交易闭环”**。
1.1 全球风向标:Agentic Commerce的兴起
这一趋势最明确的信号来自OpenAI。其推出的ChatGPT“即时结账”(Instant Checkout)功能,虽然初期仅接入少数平台,但其技术示范意义远超商业规模。它标志着一种全新商业模式——**代理式商务(Agentic Commerce)**的诞生。
1.1.1 技术实现与链路重构
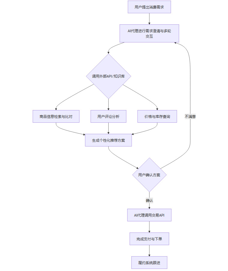
在传统电商模式下,用户的购物旅程是分散且冗长的。一个典型的流程可能包含以下步骤。

这个流程存在多个断点,用户需要在不同应用间反复跳转,认知负荷极高。而Agentic Commerce试图将这个复杂的、非结构化的流程,压缩成一个在单一界面内的对话式交互。
其背后的技术支撑,可以简化理解为一个基于LLM的智能代理(Agent)系统。该系统至少需要具备以下几种核心能力。
自然语言理解与意图识别(NLU/Intent Recognition)。代理必须能精准解析用户输入的模糊、口语化的需求,例如“给我推荐一款适合新手、预算5000元以内、主要拍人像的微单相机”。
知识检索与工具调用(Knowledge Retrieval & Tool Using)。接收到指令后,代理需要调用外部工具。这包括访问商品数据库、执行搜索引擎查询、调用比价API,甚至读取实时评论。
多轮对话与上下文管理(Multi-turn Dialogue & Context Management)。用户的决策过程往往不是一步到位的。代理需要记住对话历史,理解用户偏好的动态变化,并在后续交互中持续修正推荐策略。
交易执行能力(Transaction Execution)。这是实现闭环的关键。通过与电商平台(如Shopify、Etsy)的API深度集成,代理可以直接拉起支付、填写地址、完成下单,而无需用户跳转。
下面的流程图展示了这种被极大简化的新路径。

1.1.2 权力格局的潜在影响
这种模式的深远影响在于,它可能重塑电商生态的流量分配与权力格局。过去,电商平台是流量的终点与交易的发生地,掌握着绝对的话语权。而在Agentic Commerce模型中,掌握用户对话入口的AI代理,成为了新的流量“守门员”。
平台未来可能需要适应一种新的合作模式,即向AI代理开放API,使其成为一个可被调用的“商品与履约服务商”。这对平台的开放能力、API标准化以及与AI代理的利益分配机制,都提出了全新的挑战。
1.2 国内战场:三大巨头的AI电商布局
国内电商平台对这一趋势的反应极为迅速。它们凭借庞大的用户基数、海量的交易数据和成熟的供应链体系,在AI电商的落地探索上走得更快、更深。阿里巴巴、京东、字节跳动三家的策略,清晰地反映了它们各自的基因与战略考量。
下表概览了三家平台在AI电商领域的核心布局与战略侧重。
这三种路径并非相互排斥,而是代表了在不同业务基础上,AI技术落地的不同优先级。它们共同指向一个方向,即利用AI深度改造现有电商业务的核心环节,寻找新的增长引擎。接下来的章节,我们将对这三套实现模型进行详细的技术拆解。
💡 二、路径分化:三套截然不同的AI电商实现模型
巨头们的AI电商实践,并非简单的功能堆砌,而是与其核心商业模式和资源禀禀赋深度绑定的战略选择。拆解其技术路径,可以更清晰地看到AI在电商不同环节的落地形态与价值逻辑。
2.1 字节跳动:内容生态驱动的轻量化闭环
字节跳动的核心优势在于其庞大的内容生态和用户时长。其AI电商的尝试,自然也围绕如何将内容消费的流量高效转化为电商交易展开。豆包App接入抖音商城,是这一战略的典型体现。
2.1.1 技术架构:对话到交易的最小化路径
豆包的实现路径,可以看作是一个“最小可行性产品”(MVP),其目标是快速验证“对话即购物”模式。其技术链路相对直接。
前端交互与意图初判。用户在豆包App中输入与消费相关的查询。前端通过关键词匹配或轻量级的意图识别模型,判断该查询是否具有商业意图。
商业意图查询路由。一旦判定为商业意图,该查询不再由通用的对话模型处理,而是被路由至一个专门对接电商服务的模块。
调用抖音商城API。该模块将用户的查询(可能经过一定的结构化处理,如提取关键词“手机”、“拍照好”)作为参数,调用抖音商城的商品搜索API。
商品卡片渲染与回传。抖音商城API返回商品列表(通常是搜索结果页的Top N)。豆包的后端服务将这些商品数据渲染成标准化的商品卡片,呈现在对话流中。
跳转与归因。用户点击商品卡片,通过带有追踪参数的深度链接(Deeplink)直接跳转至抖音商城的商品详情页。平台通过这些参数完成流量归因和后续的转化分析。
这个架构的优点是实现成本低、上线速度快,能够迅速打通链路。但其局限性也十分明显。
2.1.2 核心挑战:浅层连接与个性化缺失
当前的豆包模式,本质上更像一个“带货入口”而非“智能助理”。它在技术上仍面临两大挑战。
缺乏深度上下文理解。系统对用户的理解停留在单次查询的关键词层面。它无法记忆用户的历史偏好、预算范围、已购商品等信息,因此难以在多轮对话中提供真正个性化的建议。例如,用户先问“推荐一款相机”,再问“有没有更便宜点的”,系统很可能无法理解“更便宜”是基于上一轮推荐的相对概念。
推荐逻辑相对粗糙。由于缺乏深度的用户画像和商品理解,其推荐结果很大程度上等同于抖音商城的关键词搜索结果,排序依据也主要是销量、评分等普适性指标。它无法回答“这款相机和另一款相比,在暗光环境下哪个画质更好”这类需要深度比较和专业知识的问题。
本质上,字节的尝试仍处于流量验证阶段。它证明了AI对话可以成为电商的流量入口,但要从“入口”升级为“决策中枢”,还需要在用户行为数据积累和更复杂的AI能力(如个性化推荐、多模态理解)上进行更深入的投入。
2.2 京东:深耕供应链的纵深防御
京东的AI战略与其“自营+物流”的重资产模式一脉相承。其核心逻辑是,将AI能力优先部署在成本最高、流程最复杂、优化空间最大的供应链环节,通过提升内部运营效率来构筑更深的护城河。AI在这里扮演的角色,是“优化决策者”和“流程自动化引擎”。
2.2.1 AI在履约链路的应用
京东的履约链路涉及采购、入库、仓储、分拣、配送等多个环节,每个环节都存在复杂的优化问题。
智能预测与采购。利用时序预测模型,结合历史销售数据、季节性因素、大促活动、甚至舆情热点,AI系统可以更精准地预测各类商品的未来销量。这直接指导采购部门制定补货计划,目标是最大化现货率,同时最小化库存持有成本。
仓储与分拣自动化。“物流超脑2.0”是这一环节的典型应用。在大型的“亚洲一号”仓库中,AI扮演着交通调度员的角色。
路径规划。对于成千上万的AGV(自动导引运输车),系统需要实时规划它们的最优路径,避免碰撞和拥堵。这背后是复杂的组合优化算法,如改进的A*算法或基于强化学习的调度策略。
视觉识别与抓取。分拣机器人通过工业相机识别包裹的形状、尺寸、面单信息。对于易碎品、异形件等非标包裹,AI模型能够自动调整抓取姿态和力度,这是传统固定程序的机器人难以做到的。
智能排产与配送。在配送环节,AI需要解决经典的“旅行商问题”(TSP)的变种。系统需要综合考虑订单的地理位置、承诺时效(如“211限时达”)、配送员的实时位置、路况信息,动态生成最优的配送路线,确保整体配送效率最高。
2.2.2 应对工业供应链的复杂性
在To B的工业品供应链中,AI面临的挑战更为严峻。核心痛点是商品信息的极度非标准化。
SKU治理难题。工业品领域存在大量“同物异名”(如“螺钉”与“螺丝”)、“异物同名”以及零部件混用的情况。一个企业可能有数百万个SKU,但其中大量是重复或描述不清的。人工治理成本极高且效率低下。
“工品查”智能体的技术解法。京东工业推出的“工品查”智能体,本质上是一个基于行业知识图谱的NLP应用。
实体识别与链接。它能从杂乱的商品描述中,识别出品牌、型号、规格、材质等关键实体。
知识图谱对齐。然后然后,将识别出的实体与京东工业预构建的、包含数千万标准品信息的知识图谱进行对齐和链接。通过这种方式,系统能自动完成SKU的清洗、去重和标准化,生成唯一的、规范的“身份ID”。这大幅降低了企业在物料管理上的人力投入,是AI在复杂B2B场景下解决“脏数据”问题的经典范例。
京东的AI战略,本质上是一种纵深防御。它没有急于在前端用户体验上做颠覆式创新,而是选择加固自己最坚固的壁垒——履约能力。通过AI让这套复杂的系统运行得更快、成本更低、更具确定性,从而在服务质量上与其他平台拉开差距。
2.3 阿里巴巴:重构“人货场”的系统性工程
与字节的轻快打法和京东的纵深防御都不同,阿里巴巴的AI战略最为宏大。它试图用AI对电商的三个核心要素——人(用户)、货(商品)、场(平台/商家)——进行一次彻底的、系统性的升级改造。这并非单点功能的优化,而是一项伤筋动骨的底层重构。
这个系统性工程,大致可以拆解为三步。
2.3.1 第一步:让平台“读懂”20亿商品
一切智能匹配的前提,是机器能够真正理解匹配的对象。在电商平台,这个对象就是商品。传统电商系统对商品的理解,长期停留在“关键词”和“类目”的浅层水平。一个商品被定义为“女装 > 连衣裙 > 碎花”,系统便通过这些标签进行索引和推荐。
这种方式的弊端显而易见。它无法理解“法式复古风”、“适合梨形身材”这类更抽象、更感性的语义。阿里要做的第一件事,就是将20亿商品的非结构化信息,转化为AI可以理解和推理的结构化语义层。这是一项规模浩大的数据工程,其核心技术是构建一个超大规模的商品知识图谱(Product Knowledge Graph)。
构建这个图谱,需要解决几个关键技术问题。
多模态信息抽取。商品信息是多模态的,包括标题文本、详情页描述、规格参数表、用户评论(文本),以及主图、视频(视觉)。需要综合运用自然语言处理(NLP)和计算机视觉(CV)技术。
NLP层面。利用命名实体识别(NER)技术,从标题和描述中抽取品牌、系列、材质、风格等实体。利用关系抽取(Relation Extraction)技术,建立这些实体间的联系,如“某品牌”旗下有“某系列”。
CV层面。利用目标检测和图像分类模型,识别图片中的商品主体、颜色、款式(如V领、泡泡袖)、场景(如沙滩、通勤)。
知识融合与对齐。从不同来源(标题、详情、评论)抽取的同一属性信息可能存在冲突。例如,标题写“纯棉”,但成分表标明“95%棉,5%氨纶”。需要设计一套置信度评估和融合策略,形成统一、准确的商品画像。
知识推理。在图谱基础上,系统可以进行简单的推理。如果A商品材质是“真丝”,而知识库中标明“真丝需要手洗”,那么系统就可以自动为A商品打上“需手洗”的标签,即便商品描述中并未直接提及。
当平台真正“读懂”了商品,搜索和推荐系统便能从**“关键词匹配”升级为“语义匹配”**。用户搜索“穿着不闷的防晒衣”,系统不再是简单地寻找同时包含“不闷”和“防晒衣”的商品,而是去寻找那些在知识图谱中“透气性”属性值为“高”的防晒衣。
2.3.2 第二步:商家运营的“AI减负”
“场”的要素中,商家是商品供给和服务的提供者。提升商家运营效率和内容质量,就是提升整个平台的供给质量。过去,商家需要投入大量人力在客服、设计、运营、投放等重复性劳动上。阿里的第二步,就是将这些高频、标准化的运营工作AI化。
为此,阿里推出了一系列面向商家的AI工具,构成了一个“商家AI助理”矩阵。
AI客服。基于通义千问大模型进行行业知识微调,能够处理大部分售前咨询、物流查询、售后引导等问题,7x24小时在线,大幅降低商家的人力成本。
AI设计与文案。商家只需上传商品图片,AI工具便能一键生成多种风格的详情页、海报图,并撰写营销文案。这背后是扩散模型(Diffusion Models)等AIGC技术的成熟应用。
AI数据分析与投放。AI工具可以自动分析店铺的流量、转化、客群等数据,为商家提供经营诊断和优化建议。在广告投放上,系统可以实现智能出价和创意优化,帮助商家提升ROI。
这一系列举措的战略意图非常清晰。通过降低商家的运营门槛和成本,平台可以激励商家将更多精力投入到产品创新和品牌建设上。同时,AI生成的标准化、高质量的商品内容,也反过来丰富了商品知识图谱的数据源,形成了一个**“优质供给 > 精准匹配 > 高效转化 > 激励优质供给”**的正向循环。
2.3.3 第三步:加速用户决策的“场景化导购”
在“货”和“场”都完成AI化改造后,最终的价值体现在“人”的体验上。阿里的第三步,是围绕具体购物场景,推出一系列AI导购应用,旨在缩短用户的决策链路。
“AI万能搜”。这可以看作是传统搜索框的智能化升级。它支持更自然、更复杂的口语化查询,并能通过多轮对话来澄清意图。例如,用户可以输入“下个月去三亚玩,帮我妈挑一件防晒又上相的连衣裙,她身高160,微胖,预算300内”。系统需要将这个复杂需求拆解为多个约束条件(场景、用户、体型、预算),然后调用底层的语义搜索能力进行查询。
“AI帮我挑”。针对选择困难症的用户,这个功能可以在多个相似商品间进行智能比对。它会从知识图谱中提取关键的差异化属性,并用通俗的语言进行解释,帮助用户理解“A比B贵在哪里”。
“AI试穿”与“拍立搭”。这类应用主要解决服饰、家装等非标品类的“体验不确定性”问题。技术上,它通常涉及:
人体/空间解析。通过CV技术,从用户上传的照片中解析出人体的关键点、体型轮廓,或家居空间的尺寸、布局。
商品三维重建/分割。将二维的商品图片进行三维建模,或进行精细化的前景分割。
虚拟融合与渲染。利用GAN或NeRF等技术,将商品模型自然地“穿”在用户身上或“摆放”到房间里,生成逼真的预览效果。
这三步棋,环环相扣,构成了一个完整的闭环。从理解商品,到赋能商家,再到服务用户,阿里的AI电商战略展现了其作为平台型公司的系统性思考。它的目标不是解决某个单点问题,而是提升整个电商生态系统的运转效率和智能化水平。
💡 三、AI重塑电商底层逻辑:从“多快好省”到“精准决策”
%20拷贝-iqjj.jpg)
电商的每一次变革,都伴随着其底层商业逻辑的演进。如果说PC互联网解决了“多”(无限SKU)的问题,移动互联网解决了“快”(即时履约)的问题,那么AI正在重新定义“好”与“省”的内涵。竞争的重心,正从提供海量选择,转向降低用户的决策成本。
3.1 “好”的内涵演变:从性价比到决策质量
传统语境下,电商的“好”通常指向性价比。即在特定价格下,提供尽可能高的商品品质与服务。这是一个围绕商品本身的价值判断。
AI带来的变革,在于它将“好”的定义,从商品维度的“好”,扩展到了匹配维度的“好”。一个对用户而言“好”的决策,不仅意味着买到了一个 качественный товар,更意味着这个商品精准地满足了其在特定场景下的、甚至未被明确表达的深层需求。
因此,新的竞争焦点变成了决策质量。平台的核心任务,不再仅仅是陈列商品,而是要成为一个高效的“决策顾问”。它需要为用户在信息过载的世界里,提供一条通往最佳选择的捷径。这里的“省”,也从单纯的“省钱”,延伸到了**“省心”、“省时”**,即节省用户在搜寻、比对、判断上耗费的认知资源。
3.2 AI价值的场景分野:确定性消费 vs. 复杂决策
AI的这种“决策赋能”价值,并非在所有消费场景中都同等重要。我们可以将消费行为粗略地划分为两大类,AI在其中的介入深度和价值也截然不同。
对于确定性消费,用户的决策路径短,品牌忠诚度高,价格敏感。AI能做的更多是流程优化,比如通过订阅制自动下单,或者推送优惠券。
而AI真正的用武之地,在于复杂决策场景。在这些场景里,用户面临的典型困境是。
信息过载。海量的产品型号、技术参数、用户测评、KOC种草,让普通消费者无所适从。
知识壁垒。用户缺乏必要的专业知识来判断不同选项间的优劣。例如,普通人很难理解相机传感器尺寸、镜头光圈与最终成像效果之间的复杂关系。
需求模糊。用户往往只有一个模糊的想法,如“想买一台适合旅行的相机”,但无法将其转化为清晰的技术指标。
在这些痛点上,一个优秀的AI导购系统,可以扮演**“私人技术顾问”**的角色。它能消化海量的非结构化信息,结合用户的个性化需求,生成具体、可信、可行动的购买建议,从而极大地降低决策门槛。
3.3 AI角色的终极演进:从“搜索引擎”到“决策替代者”
这一逻辑演进的最终结果,是AI在电商生态中角色的根本性转变。它将不再是“下一代搜索引擎”,而是**“消费决策的替代者”**。
一个更智能的搜索引擎,或许能让你更快地找到相关信息。而一个决策替代者,则会直接为你提供最终答案。我们已经能从一些前沿的创业项目中,看到这一趋势的雏形。
Plush。专注于女性时尚领域,它能根据用户的体型、风格偏好、特定场合,直接推荐搭配方案,而非仅仅罗列服装单品。
Alta。它是一个数字衣橱应用,能记录用户已有的衣物。然后,它会结合天气、日程安排,每天主动为用户推送穿搭建议。这是一种从被动响应到主动服务的进化。
ArcadeAI。它走得更远。用户可以用自然语言描述一个想法,比如“为我女朋友的生日设计一枚带有星星元素的戒指”。系统可以直接生成定制化的产品设计,并联动工厂进行按需生产。这已经超越了“挑选”,进入了“创造”的范畴。
这些尝试都指向同一个未来。AI将越来越多地承担起过去由用户自己、KOC、甚至导购员完成的认知工作。它将用户从繁琐的决策流程中解放出来,形成**“提出需求 > 获得方案 > 一键转化”**的极简闭环。
💡 四、未来竞争焦点:数据深度与专业壁垒
在AI驱动的新范式下,电商平台的竞争壁垒正在发生转移。传统的流量优势、供应链效率固然重要,但决定未来胜负的关键,将越来越集中于两个核心能力上。
4.1 护城河之一:全链路行为数据的深度理解
训练一个聪明的AI导购,需要高质量的“燃料”。在电商领域,最优质的燃料就是用户的全链路行为数据。
仅仅掌握用户的搜索和点击数据是远远不够的。这些只是“意图”的浅层信号。真正的护城河,在于能否打通从意图到结果的完整因果链条。
搜索查询 → 商品浏览 → 详情页停留时长 → 加入购物车 → 最终下单 → 支付方式 → 履约签收 → 是否退货 → 评价内容 → 是否复购
这条链路上每一个环节的数据,都为AI提供了宝贵的监督信号。
“加入购物车但未下单”可能意味着价格超出预期或信息不足。
“高退货率”可能指向商品描述与实物不符。
“高复购率”则是产品力的最强证明。
只有像阿里、京东这样掌握交易闭环的平台,才拥有最完整、最干净的训练数据。它们能够构建的,不是一个基于用户兴趣标签的静态画像,而是一个能够理解用户行为背后深层动机、并预测其未来需求的动态决策模型。当然,如何在利用这些数据的同时,严格遵守隐私保护法规,将是所有平台面临的长期挑战。
4.2 护城河之二:商品知识的专业表达能力
如果说用户数据是“理解人”的基础,那么商品知识就是“理解货”的关键。在AI好的,这是文章的剩余部分。
电商领域,AI的专业表达能力,意味着将非结构化的商品信息,转化为可计算、可推理、可解释的专业知识体系。
这正是初创公司可能的机会所在。它们无法在用户数据规模上与巨头抗衡,但完全有可能在某个垂直领域,建立起更深、更专业的知识壁垒。
领域知识图谱构建。例如,一个专注于母婴领域的AI导购,可以构建一个包含奶粉成分、婴儿辅食营养标准、童车安全认证等深度信息的知识图谱。其专业性将远超通用电商平台。
可解释性与信任建立。当AI推荐一款儿童安全座椅时,它不能只说“这款好”,而必须能清晰地解释:“因为这款通过了i-Size认证,采用了侧撞保护技术,并且在ADAC测试中获得了高分”。这种基于事实和专业知识的可解释性,是建立用户信任的关键。
未来,电商的竞争,在某种程度上会演变为不同“专家系统”之间的竞争。谁能在复杂场景下,提供更具体、更可信、更具说服力的建议,谁就能主导下一代电商范式的重构。
💡 五、生态位重塑:平台、商家与创业者的应对之道
%20拷贝-yhto.jpg)
AI带来的结构性变革,将重塑电商生态中每一个参与者的角色与生存法则。平台、商家和创业者,都需要重新审视自己的定位,并调整核心策略。
5.1 对平台:从“流量场”到“智能操作系统”
电商平台需要完成一次核心定位的升级,从一个连接买卖双方的“流量市场”,进化为一个赋能生态的“智能商业操作系统”。这意味着需要在三个层面进行系统性投入。
商品侧:构建多模态商品知识体系。
加速商品知识图谱的建设,不仅覆盖文本属性,更要融合图像、视频等多模态信息。目标是让平台上的每一个SKU,都成为一个富含语义的、可被AI深度理解的数字资产。
打通从内容到履约的链路。AI不仅要能“生成”推荐内容,更要确保推荐的商品“可得”,即库存、物流信息实时可查、可调度。
用户侧:打造隐私友好的决策引擎。
在严格遵守数据隐私法规的前提下,构建面向未来的长期、动态用户画像。重点在于理解用户的场景化意图,而非简单的兴趣标签。
强化对话式导购的全流程闭环能力。从需求理解、多轮澄清,到方案生成、交易执行,再到售后服务,提供无缝的、连贯的智能交互体验。
供应链侧:实现数据驱动的智能运营。
将AI能力更深地嵌入到需求预测、库存调拨、智能选址、履约调度等全链路环节。目标是建立一个能够自我学习、自我优化的柔性供应链体系,以应对日益个性化和不确定的市场需求。
5.2 对商家:从“流量运营”到“AI物料供给”
商家的角色,也将从单纯的“流量玩家”,转变为“AI决策系统的优质物料提供者”。过去,商家运营的核心是获取流量;未来,核心将是如何让自己的商品被AI更好地理解、采纳和推荐。
让商品“AI易读”。
商家需要主动、精细化地标注和管理自己的商品属性。提供结构化的、准确的商品数据,远比堆砌华丽但空洞的营销词汇更重要。
注重多维度信息的输入。除了基本参数,还应提供真实的使用场景图、不同角度的细节视频、权威的测评报告、用户的口碑证据等。这些都是训练AI、提升其推荐置信度的宝贵“养料”。
内容生产策略转变。
内容创作的重心,应从**“流量导向”转变为“决策素材导向”**。
这意味着要生产更多能够直接回答用户疑问、解决用户痛点的内容。例如,详细的对比测评、常见问题解答(FAQ)、不同场景下的使用攻略、真实用户的证言等。这些内容,正是AI在生成推荐理由时最需要引用的“论据”。
5.3 对创业者:深耕垂直领域的“专家智能体”
对于创业公司而言,与平台巨头在通用领域正面竞争是不明智的。最大的机会在于**“小而美”的专业深度**。
聚焦专业场景。选择一个决策链条长、专业门槛高、巨头尚未精细化覆盖的垂直领域,如家装设计、金融理财产品配置、专业摄影器材选购等。
打造专家级智能体。在选定的领域内,投入资源构建最权威、最全面的知识库。目标是让AI智能体在该领域的专业能力,超越任何一个人类专家。
建立信任壁垒。通过提供可验证、可解释、客观中立的推荐,建立用户信任。在AI时代,信任是最稀缺的资源,也是初创公司最坚固的护城河。
结论
AI对电商的重塑,是一场深刻且不可逆转的结构性变革。我们正在见证,电商的核心驱动力,正从流量和效率,转向数据和智能。
字节跳动的轻量化闭环、京东的供应链纵深、阿里的平台系统性重构,这三条看似不同的路径,共同揭示了AI技术与商业场景结合的巨大潜力。它们不再将AI仅仅视为一个降本增效的流程工具,而是将其视为洞察消费者、重构服务体验的核心力量。
“多快好省”的旧叙事正在褪色。新的游戏规则,围绕着一个核心命题展开,即谁能更深度地理解用户与商品,并提供更高质量的决策支持。在这场竞赛中,全链路的数据闭环能力和垂直领域的专业知识壁垒,将成为决定未来电商格局的胜负手。AI不再是电商的点缀,它正在成为电商的底层操作系统。
📢💻 【省心锐评】
AI电商的核心,不再是帮用户“找到”,而是替用户“选好”。竞争的终局,是用户决策权的代理之争。

评论