【摘要】5.5万的裁员数字不仅是统计,更是信号。它标志着AI已从辅助工具演变为企业重塑成本结构与用工模式的核心杠杆,一场深刻的结构性变革正在发生。
引言
2025年的美国就业市场,一个数字引发了广泛的关注与讨论——接近5.5万的岗位裁撤,被企业直接或间接地归因于人工智能。这个数字并非孤立的事件,而是宏观经济压力与技术范式转移交汇下的必然产物。长期以来,我们习惯于将AI视为提升个体生产力的工具,但如今,它正越来越多地以组织级战略武器的形态出现,被用于系统性地优化成本结构、重塑业务流程,并最终重新定义“人”在组织中的价值坐标。
这并非一次简单的周期性裁员,而是一场由技术驱动的、深刻的用工结构性变革。科技巨头作为先行者,其“降本增效”与“全面自动化”的组合策略,正在为全行业树立新的效率标杆。本文将从数据信号、企业战略、岗位变迁、深层动因以及个体应对等多个维度,对这一现象进行系统性的拆解与分析,旨在揭示数字背后,正在发生的组织与个体层面的深刻演变。
一、📈 数据背后的信号:AI裁员的量化与定性分析
%20拷贝-rkyr.jpg)
裁员数字本身是冰冷的,但其背后的趋势与动因,却是理解当前技术与商业环境的关键。5.5万这个数字之所以重要,在于它首次将AI与大规模组织调整系统性地关联起来,标志着一个新时代的开端。
1.1 从效率工具到组织调整的叙事升级
根据Challenger, Gray & Christmas等机构的追踪数据,将AI作为裁员的“官方理由”,在2025年成为一种显著趋势。这背后反映了一个关键的定性转变:AI不再仅仅是工程师或分析师桌面上的效率插件,而是进入了CFO和CEO的战略决策视野。
过去,企业引入AI的目标是赋能员工,让每个人做得更快更好。而现在,目标函数中增加了一个更具挑战性的变量——优化人力资本投入产出比(ROI)。当AI的能力边界从辅助信息处理扩展到能够独立完成某些标准化、流程化的工作时,它就从一个“工具”属性,质变为一个“生产要素”属性。企业管理者开始系统性地评估,哪些工作流可以通过“少人+强工具”的模式,实现成本更低、效率更高、规模化更强的交付。这种叙事上的升级,为后续的组织架构调整提供了理论基础和合理性解释。
1.2 宏观经济催化剂:成本压力下的必然选择
技术的演进并非在真空中发生。当前全球性的通胀压力、资本市场对企业盈利能力的严苛要求,以及后疫情时代营收增速的不确定性,共同构成了一个“降本增效”的强约束环境。在这样的背景下,AI的自动化能力显得尤为重要。
因此,AI驱动的裁员并非单纯的技术替代行为,而是在特定经济周期下,企业为求生存与发展所做出的理性选择。经济压力放大了自动化替代的动力,而AI技术的成熟则为这种替代提供了可行的技术路径。
二、🏢 巨头引领的范式转移:企业层面的战略与执行
在这场变革中,科技巨头无疑是风向标。它们不仅拥有最前沿的技术,更具备将技术转化为组织变革的执行力。它们的行动,正在为整个行业定义新的游戏规则。
2.1 “AI转型”叙事下的战略性重组
微软、亚马逊、Salesforce等公司在宣布裁员时,普遍将其与“全面拥抱AI”或“战略性资源重配”等宏大叙事绑定。这种做法的核心目的,是将人员调整从一个被动的成本削减行为,重塑为一个主动的、面向未来的战略投资行为。
微软的“智能引擎”转型:CEO萨提亚·纳德拉明确指出,公司20%-30%的代码已由AI生成。这并非一句空话,背后是基于GitHub Copilot等工具对整个软件开发生命周期(SDLC)的重塑。裁员与资源调整,是为了将更多的人力与资金投入到Azure OpenAI、模型研发等更前沿的领域,实现从“软件公司”到“智能引擎提供商”的身份跃迁。
Salesforce的客户服务革命:将客服团队从9000人缩减至5000人,是其利用Einstein GPT等生成式AI工具重构客户服务流程的直接结果。AI承担了大量一线问答、工单分类、知识库检索等重复性工作,使得人类坐席可以专注于处理更复杂、更具情感价值的客户问题。
亚马逊的资本结构重配:亚马逊公开表示,其在AI基础设施上的投资首次超过了人力成本支出。这揭示了一个更深层次的转变——资本要素正在部分替代劳动要素。通过在仓储、物流、云计算(AWS)等环节深度应用自动化与AI,亚马逊追求的是一个由“少而精”的顶尖人才指挥大规模自动化系统运行的未来。
2.2 技术落地的三大核心路径
巨头们的战略并非停留在PPT层面,而是通过具体的技术路径落地,并直接作用于岗位结构。
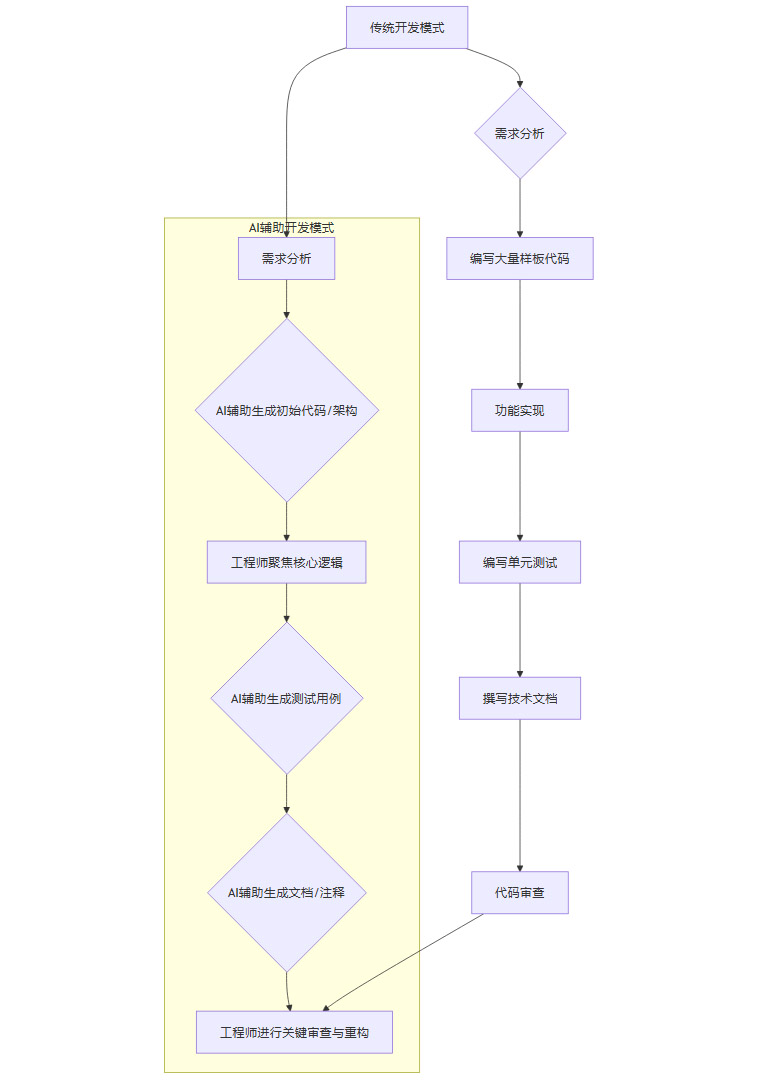
2.2.1 软件研发流程的自动化(Code Generation & DevEx)
这是对技术岗位冲击最直接的领域。以GitHub Copilot为代表的AI代码生成工具,正在深刻改变软件工程师的工作模式。

图1:AI对软件开发流程的重塑
如上图所示,AI的介入将工程师从大量重复、低创造性的编码工作中解放出来。其直接影响包括:
初级开发与测试岗位的压缩:大量原本由初级工程师负责的样板代码编写、基础单元测试撰写等工作,现在可以由AI高效完成。
开发与测试的职责融合:工程师需要具备更强的测试思维,能够设计并验证AI生成的测试用例,岗位边界变得模糊。
对架构与重构能力要求提升:工作的重心从“写代码”转向“审代码”和“设计系统”,对工程师的抽象思维和系统设计能力提出了更高要求。
2.2.2 客户交互与支持的自动化(Customer Service Automation)
这是对运营和支持类岗位影响最大的领域。基于大型语言模型(LLM)的智能客服系统,正在替代传统的人力密集型呼叫中心。
其技术栈通常包括:
意图识别与对话管理:通过NLU(自然语言理解)技术,精确判断用户意图,并进行多轮对话。
知识库集成与RAG:结合检索增强生成(RAG)技术,让AI能够从企业私有知识库中查找信息,提供精准、个性化的回答。
自动化工单系统:自动创建、分类、流转和关闭客户工单,实现端到端的流程自动化。
这种模式下,L1/L2级别的支持岗位被大量替代,仅保留少数专家处理AI无法解决的疑难杂症(L3级别),实现了服务成本的指数级下降。
2.2.3 内部运营流程的自动化(RPA + AI)
对于企业内部的财务、人力资源、数据处理等部门,AI正在为传统的机器人流程自动化(RPA)注入新的活力。
通过智能自动化,大量的数据录入、报告生成、跨系统信息同步等后台运营工作被机器接管,直接导致行政、运营支持、初级数据分析师等岗位的需求萎缩。
三、⚙️ 岗位结构的深度重塑:消失与崛起的二重奏
%20拷贝-hann.jpg)
AI对就业市场的影响并非简单的“岗位毁灭”,而是一场更为复杂的“创造性破坏”。一些岗位在消失的同时,另一些新的岗位正在以前所未有的速度崛起,整个社会的岗位金字塔正在被重塑。
3.1 被压缩的岗位光谱:流程化与标准化的代价
被AI替代的岗位,普遍具备以下一个或多个特征:
高度重复性:工作内容由固定的步骤和规则构成。
基于明确信息:决策所需的信息是完备且结构化的。
结果可标准化衡量:工作的产出有明确的对错或优劣标准。
基于此,我们可以梳理出当前面临最大冲击的几类岗位:
这些岗位的消失,本质上是组织将内部“可标准化交付”的工作模块,外包给了更高效、成本更低的“数字劳动力”。
3.2 结构性再分配:“削低端、增高端”的人力资本升级
裁员并非故事的全部。一个被广泛观察到的现象是,许多公司在裁撤上述岗位的同时,却在逆势加码招聘另一些高技能岗位。IBM的举动便是一个典型案例,它在削减后台职能岗位的同时,扩大了对软件工程、AI治理、数据科学等领域的招聘。
这揭示了裁员背后的深层逻辑:并非单向的人员缩编,而是主动的“人力结构升级”。企业正在将节省下来的人力成本,再投资于那些能够驾驭AI、创造更高价值的岗位上。
3.3 正在崛起的“AI时代”新岗位
这些新兴岗位,往往要求从业者具备复合型技能,能够成为连接技术、业务与人的桥梁。
AI产品经理/策略师:负责定义AI产品的应用场景、功能边界和商业模式,需要深刻理解业务痛点和AI技术能力。
提示工程师(Prompt Engineer):精通与大型模型对话的艺术,能够设计出高效、稳定、安全的提示词,以引导AI产出高质量内容。这本质上是一种新型的“人机交互设计师”。
AI治理与伦理专家:负责确保AI系统的公平性、透明度、可解释性和合规性,处理数据隐私、算法偏见等复杂问题。
机器学习运维工程师(MLOps Engineer):专注于构建和维护稳定、可扩展的机器学习模型部署、监控和迭代的流水线,是连接算法与工程的关键角色。
AI集成架构师:负责将各种AI能力(如视觉、语言、决策)以API或服务的形式,无缝集成到企业现有的复杂IT系统中。
这些岗位的共同点在于,它们的工作核心不再是“执行重复性任务”,而是**“设计和优化流程”、“管理复杂系统”以及“进行高风险决策”**。
四、🎭 “替罪羊”的辩证法:AI叙事与裁员的真实动因
将5.5万人的失业完全归咎于AI,显然是一种过于简化的归因。正如牛津互联网研究院助理教授法比安·斯蒂芬尼所言,AI在很多时候可能扮演了“替罪羊”的角色。裁员决策的背后,往往是多重因素交织的复杂结果。
4.1 AI叙事下的真实动因光谱
将AI作为裁员的公开理由,对企业而言具备多重优势。它听起来更具前瞻性,更符合科技行业的创新叙事,也更容易被资本市场和公众所理解,从而在一定程度上消解了传统裁员所带来的负面舆论。然而,拨开这层叙事的外衣,我们能看到更深层的驱动因素。
疫情期超额招聘的后遗症:在2020-2022年的科技行业繁荣期,许多公司出于对未来增长的乐观预期,进行了大规模的“超编招聘”。随着市场环境逆转,这些冗余的人力资本成为了沉重的成本负担,裁员成为必然的“市场出清”过程。
业务线的战略性收缩:裁员往往与特定业务线的收缩或关闭同步发生。当公司决定放弃某个非核心或不盈利的项目时,相关团队的裁撤在所难免。
管理层对利润率的硬性要求:在股东回报的压力下,管理层可能设定了严格的利润率或运营成本目标。为了达成这些财务指标,裁员成为最直接、见效最快的手段之一。
4.2 AI:从“原因”到“工具”的角色转换
在上述真实动因的驱动下,AI的角色发生了微妙的转换。它可能不是裁员的根本原因(Why),但它为裁员的**具体执行(How)和合理化解释(Justification)**提供了强大的支持。
我们可以构建一个决策模型来理解这个过程:

图2:裁员决策中AI的角色模型
这个模型清晰地显示,AI是裁员决策链条中的一个关键赋能环节,而非起点。真实动因构成了“必须裁员”的压力,而AI技术的成熟,则让企业在“裁哪些人、怎么裁”这个问题上,有了新的、看似更“科学”、更“高效”的答案。AI与裁员之间,是一种相互强化、互为表里的共生关系。
五、🧭 个体生存法则:从执行者到“人机协同”架构师
%20拷贝-vwxc.jpg)
面对这场由AI加速的就业市场结构性变革,个体的焦虑是真实的,但坐以待毙并非出路。关键在于重新定位自身价值,完成一次深刻的职业角色转型。
5.1 思维重塑:从与AI竞争到驾驭AI
最核心的转变,是放弃与AI在“执行效率”上竞争的幻想。人类的价值不在于比机器更快地完成重复性任务,而在于定义任务、设计流程、评估结果和承担责任。个体需要将AI视为一个强大的生产力杠杆,而不是一个潜在的竞争对手。
这意味着,工作的重心需要从**“任务的执行者”(Executor),转向“流程的设计者”(Process Designer)和“AI的协作者”(AI Collaborator)**。
5.2 新时代的核心能力栈
为了完成上述转型,从业者需要有意识地构建一套全新的能力栈。这套能力栈的核心,不再是单一的执行技能,而是驾驭复杂性的复合能力。
5.3 从“学会用工具”到“学会建系统”
许多人对适应AI时代的理解,还停留在“学会使用ChatGPT”的层面。这固然是基础,但远非全部。真正的护城河,在于利用AI工具,为自己或团队构建一套高效、可复用的工作系统(Workflow)。
例如,一个市场分析师的转型路径可能如下:
旧模式(执行者):手动搜集数据、用Excel做图表、用PPT写报告。
新模式(系统构建者):
设计流程:定义一个市场分析报告的标准化流程。
工具串联:用Python脚本调用API自动抓取数据,交给AI进行初步清洗和分类。
AI协作:用自然语言指令让AI生成初步的数据洞察和可视化图表。
人类增值:基于AI的初步结果,结合自身行业经验,提炼核心战略建议,完成最终报告的撰写。
在这个新模式下,分析师的角色从一个“手工艺人”,变成了一个“生产线的设计者和管理者”。这才是AI时代个体价值的真正体现。
结论
美国科技行业逼近5.5万的AI相关裁员,绝非一次性的市场波动,它是就业市场进入“拼杠杆”时代的明确信号。这一数字背后,是企业在经济压力下,利用日趋成熟的AI技术,对传统用工模式和成本结构进行的一次系统性重塑。
这场变革的核心,是工作价值的重新定义。那些可被流程化、标准化的“执行型”工作,其价值正在被快速稀释;而那些涉及复杂决策、系统设计、创新思维和人际协同的“架构型”工作,其价值则被空前放大。AI既是部分岗位消失的“催化剂”,也是催生新岗位、提升个体能力上限的“放大器”。
对于身处其中的每一个组织和个体而言,这既是挑战,也是机遇。适应这场变革的关键,不在于抵制或恐惧,而在于深刻理解其内在逻辑,并主动完成从“执行者”到“人机协同架构师”的进化。未来属于那些能够将人类智慧与机器智能高效结合,从而创造出全新价值的人。
📢💻 【省心锐评】
裁员数字是表象,结构重塑是内核。AI正强制推动就业市场从“人力密集”转向“智力与杠杆密集”,个体的核心竞争力不再是执行,而是设计、判断与整合。

评论