【摘要】AI智能客服正成为企业数字化转型的核心驱动力。本文系统梳理了AI客服的市场演进、技术架构、主流商业化与定价模式,并针对不同行业、企业规模提出定制化落地策略,助力企业与服务商实现共赢。
引言
在数字化浪潮席卷全球的今天,AI智能客服已不再是“锦上添花”的技术尝试,而是企业提升服务效率、优化用户体验、实现降本增效的关键引擎。无论是金融、电商、医疗,还是教育、文旅等行业,智能客服的渗透率和影响力都在持续攀升。与此同时,ToB市场的智能客服解决方案提供商也面临着前所未有的商业化挑战:如何在满足企业客户复杂多变需求的同时,构建可持续盈利的商业模式?如何通过科学的定价模型和灵活的行业适配,打通客户持续付费与供应商盈利的双向通路?
本文将以“AI智能客服:定价模型、行业方案与规模适配策略”为主题,全面梳理智能客服的市场发展、技术演进、主流商业化模式与定价策略,并结合不同行业、企业规模的实际需求,提出深度定制化的落地方案。文章力求兼具技术深度与行业广度,既为技术决策者提供参考,也为业务管理者指明方向。
一、🌐 市场发展与技术演进
%20拷贝.jpg)
1.1 智能客服的市场驱动力
智能客服的崛起,源于企业与用户的双重需求:
企业端:数字化转型已成为生存与发展的必选项。企业亟需通过AI客服降低人力成本、提升服务效率、增强用户粘性,并在激烈的市场竞争中实现差异化。
用户端:随着互联网原住民成为主流消费群体,用户对服务的即时性、准确性、个性化提出更高要求。AI客服以7×24小时在线、秒级响应、智能推荐等优势,极大提升了用户体验。
1.2 技术演进:从“能用”到“好用”
智能客服的技术基础,经历了从规则引擎到深度学习、再到多模态AI的跃迁。其核心演进路径包括:
1.2.1 多模态交互成为新常态
单一文本交互已无法满足复杂场景需求。多模态AI融合了语音识别与合成(ASR/TTS)、计算机视觉(CV)、甚至手势/体感识别,极大拓展了智能客服的应用边界。
典型场景举例:
1.2.2 知识图谱与深度学习的协同
知识图谱:为客服系统提供结构化、可关联的知识基础,支撑专业复杂问题的解答。
深度学习:从对话日志、工单等非结构化数据中持续学习,优化语义理解与决策能力。
协同效应:两者结合,显著提升了如金融产品咨询、复杂设备排查等高难度场景的智能化水平。
1.2.3 边缘-云协同架构
边缘推理:将部分AI模型部署在本地服务器或智能终端,降低延迟,提升实时性。
云端训练与分析:负责大规模模型训练、复杂任务处理和数据分析,实现性能与扩展性的平衡。
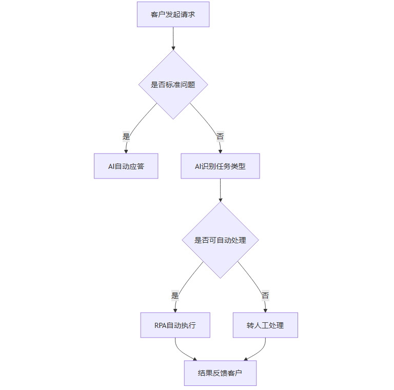
1.2.4 与业务流程自动化(BPA/RPA)深度集成
智能客服正从“答疑解惑”向“自动执行任务”演进。通过与RPA等自动化工具集成,客服系统可实现端到端的业务闭环。
流程示意(Mermaid流程图):

二、💡 主流商业化模式与定价策略分析
2.1 SaaS模式:智能客服的主流商业化路径
2.1.1 SaaS模式的核心优势
低初始投入:企业无需自建硬件、软件及机房,极大降低门槛。
敏捷部署:标准化云架构,数天至数周即可上线。
持续更新:供应商负责运维与升级,客户始终用最新版本。
弹性扩展:按需调整坐席数、处理能力,灵活应对业务波动。
2.1.2 SaaS模式的适用场景
业务需求标准化程度高
预算有限、追求性价比
需快速上线、快速见效
2.2 定价模型:科学匹配需求与价值
定价模式的选择,直接影响客户的接受度与供应商的盈利能力。主流定价模型如下:
2.2.1 按坐席数收费
机制:按同时在线客服人数计费,月/年订阅。
优点:简单透明,易于预算。
挑战:与实际业务量关联弱,业务高峰期成本激增,低谷期资源浪费。
适用:团队规模稳定、咨询量波动小的企业。
2.2.2 按调用量/会话量计费
机制:按实际处理的对话轮次或会话次数计费。
优点:高度匹配用量,适合业务波动大企业。
挑战:成本不确定,需精准计量系统。
适用:业务量波动大、服务外部用户为主的企业。
2.2.3 混合计费模式
机制:基础套餐+超量阶梯计价,或低固定费+按调用量计费。
优点:平衡稳定与灵活,预算更可控。
挑战:结构复杂,需精细评估。
适用:追求成本与灵活性平衡的企业。
2.2.4 按功能模块分级订阅
机制:基础版、专业版、企业版等分层,按功能集计费。
优点:按需选购,升级路径清晰。
挑战:需求复杂企业成本高。
适用:功能需求差异大的客户。
定价模型对比表:
定价直接影响客户接受度和供应商盈利能力,以下是几种常见模式的特点与适用场景:
2.3 定制化开发:满足极致个性化与合规需求
2.3.1 定制化开发的核心价值
深度契合业务流程:知识库、对话、界面全流程定制,深度集成企业IT系统。
专属数据与安全保障:支持私有云/本地部署,满足数据主权与合规。
品牌一致性与独特体验:UI/UX高度定制,打造差异化服务。
2.3.2 定制化开发的挑战
高投入与长周期:需求分析、开发、测试、上线周期长,成本高。
持续维护负担重:后期维护、升级依赖原厂商,成本高且响应慢。
技术与项目管理风险:需求变更、技术选型失误易导致延期或失败。
2.4 平台合作/嵌入式模式:生态赋能与规模扩展
2.4.1 典型运作模式
服务商:嵌入微信、支付宝、淘宝等平台,服务海量商户/用户,快速实现规模化。
平台:丰富生态,提升用户粘性,创造增值收入。
商家/用户:便捷接入,无需自建系统,快速提升服务水平。
2.4.2 关键挑战
深度集成与体验保障:需对接平台账号、支付、数据体系,保障流畅体验。
平台依赖与政策风险:高度依赖平台策略,规则变更或合作终止风险大。
定制能力受限:多为标准化方案,难满足头部商家深度定制需求。
三、🏭 面向行业与规模的深度定制化方案
%20拷贝.jpg)
3.1 行业需求解析与定制重点
3.1.1 金融行业
核心诉求:合规性、风控、专业性、全渠道整合。
定制重点:
构建合规知识图谱,嵌入实时监管规则引擎
与反欺诈、反洗钱、信用评分系统深度集成
多级审核与人工介入机制
全渠道统一服务中枢
3.1.2 电商行业
核心诉求:高并发、个性化营销、全链路协同。
定制重点:
弹性高可用架构,自动扩缩容
智能导购与推荐,深度对接商品库与用户画像
订单、物流、售后一体化
舆情监控与预警
3.1.3 教育行业
核心诉求:精准答疑、个性化学习、教学协同。
定制重点:
学科知识库与解题支持
学情驱动个性化交互
AI助教与教师协同
3.1.4 医疗行业
核心诉求:专业性、隐私合规、系统集成。
定制重点:
权威医学知识库与术语规范
全流程隐私安全加固
深度HIS/LIS/PACS集成
智能预问诊与分诊辅助
3.2 企业规模分层与方案策略
3.2.1 大型企业/集团
需求特征:业务复杂、系统众多、数据分散、定制化高、安全合规压力大。
方案策略:
混合云/私有化部署
深度定制与系统集成
构建AI服务中枢
专属客户成功支持
3.2.2 中型企业
需求特征:业务有一定复杂度、追求性价比、希望快速见效。
方案策略:
选择成熟SaaS方案
标准产品基础上适度定制
基础坐席+按需调用或分级订阅
标准化CSM服务
3.2.3 小微企业/初创公司
需求特征:业务简单、预算有限、追求快速部署与易用性。
方案策略:
利用平台/生态伙伴低成本客服
开箱即用,预置行业知识模板
按调用量付费或低价入门套餐
依赖知识库、在线教程和社区自助
结论
AI智能客服已成为企业数字化转型的“新基建”,其商业化路径与定价策略的科学设计,是实现客户持续付费与供应商盈利的关键。本文系统梳理了智能客服的市场演进、技术架构、主流商业化与定价模式,并针对不同行业、企业规模提出了深度定制化的落地方案。未来,随着AI技术的持续突破与行业需求的不断深化,智能客服将在更多场景下释放更大价值。对于服务商而言,唯有持续创新、精细化运营、深度理解客户需求,方能在激烈的市场竞争中立于不败之地。
📢💻 【省心锐评】
智能客服不是“省人工”,而是“提体验、强运营、促增长”的新引擎。定价与方案,务必贴地气!

评论